Курсовая работа.pptx
- Количество слайдов: 13
Министерство образования Российской Федерации Санкт-Петербургский государственный архитектурно-строительный университет Выполнил студент: Ильясова А. С. Группа 4 С-1 Санкт-Петербург 2012
(1) где x - параметр, определяющий некоторую координату исследуемого объекта, p(x), q(x), f(x) – заданные функции. Для решения задачи, определяемой (1), необходимо задать дополнительные условия, определяющие состояние исследуемого объекта при некоторых заданных значениях координатной переменной x. Условия, определяющие состояние объекта в заданных точках x, называются граничными. Таким образом, для нахождения решения уравнения (1) необходимо определить граничные условия. Например, следующим образом: (2) где Y 0 , Yk –фиксированные числовые значения Y 0 и Yk , определяющие значения исследуемой координаты.
Одним из численных методов, применяемых для решения таких уравнений, является метод конечных разностей, называемый также методом сеток. При использовании метода конечных разностей решение задачи осуществляется в результате последовательной реализации четырех этапов: 1)дискретизация области изменения аргумента х; 2)переход от непрерывной дифференциальной математической модели к конечно-разностной модели исследуемого объекта; 3)оформление разностного аналога краевых условий задачи; 4)решение полученной в результате выполнения первых трех шагов математической системы линейных алгебраических уравнений.
Первый этап. Для дискретизации области изменения аргумента х интервал изменения х разделим на n равных частей. При этом формируется сетка с (n+1) равноотстоящими узлами. Расстояние между узлами (шаг сетки) равен h = (xk x 0 )/n, а значения хi в узлах сетки легко вычисляются по формуле хi = х0 + i * h (i=0, 1, 2, . . . , n). Второй этап. Реализуется на базе классического определения производной как предела: Из (3), получим выражения для аппроксимации первой производной yi', учитывающие значения функции в двух симметричных относительно хi узлах: (3) Для вывода разностной формулы второй производной воспользуемся тем, что y'' = ( y' )', а в записи первой производной используем оба варианта представления производной в формулах (4) (6)
Подставив выражения (4) и (5) в формулу (1), получим: Очевидно, что формула (6) будет верна только для внутренних узлов хi (i=1, 2, …, n-1). Умножим (6) на h 2 и приведем подобные члены. В итоге получим (7) Введем дополнительные обозначения: (8) и запишем (7), используя обозначения (8). Отметим, что при этом необходимо изменить знак перед коэффициентом C i. (9) Таким образом, мы получили систему уравнений (9), содержащую (n-1) линейное алгебраическое уравнение относительно (n+1) неизвестных yi (i =0, 1, 2, …, n). Окончательное оформление системы уравнений выполняется при записи разностного аналога краевых условий задачи. Недостающие уравнения мы получаем из краевых условий: (10)
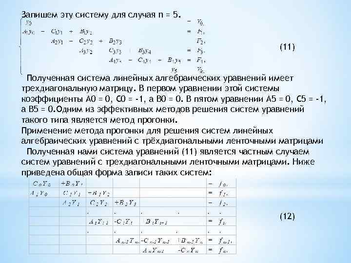
Запишем эту систему для случая n = 5. (11) Полученная система линейных алгебраических уравнений имеет трехдиагональную матрицу. В первом уравнении этой системы коэффициенты А 0 = 0, С 0 = -1, а В 0 = 0. В пятом уравнении А 5 = 0, С 5 = -1, а В 5 = 0. Одним из эффективных методов решения систем уравнений такого типа является метод прогонки. Применение метода прогонки для решения систем линейных алгебраических уравнений с трёхдиагональными ленточными матрицами Полученная нами система уравнений (11) является частным случаем систем уравнений с трехдиагональными ленточными матрицами. Ниже приведена общая форма записи таких систем: (12)
Для разработки общей методики решения краевых задач в среде программы MS Excel рассматривается решение конкретного случая краевой задачи, определяемой уравнением (1), и коэффициентами при граничных условиях (13) (14) Запишем рассматриваемый пример при n равном 5. Таким образом, число узлов сетки равно 6, а формат системы соответствует (11). Решение системы (12) ищется в виде : (15) где βi - неизвестные прогоночные коэффициенты [4]. i, Значения коэффициентов и βi, как показано в [4], вычисляются по формулам i прямого хода метода прогонки. Запишем уравнение (15) для i = 0: (16)
Приведём первое уравнение системы (12) к виду (16). Для этого перенесем член B 0 Y 1 в правую часть и разделим уравнение на –С 0. (17) Сравнивая (16) и (17) получаем значения прогоночных коэффициентов α 0 и β 0. (18) Рассматривая остальные уравнения системы (12) получим общие рекуррентные формулы для коэффициентов αi и βi. (19) Запишем систему уравнений, состоящую из уравнения (16) для i = n-1 и последнего уравнения системы (12): (20)
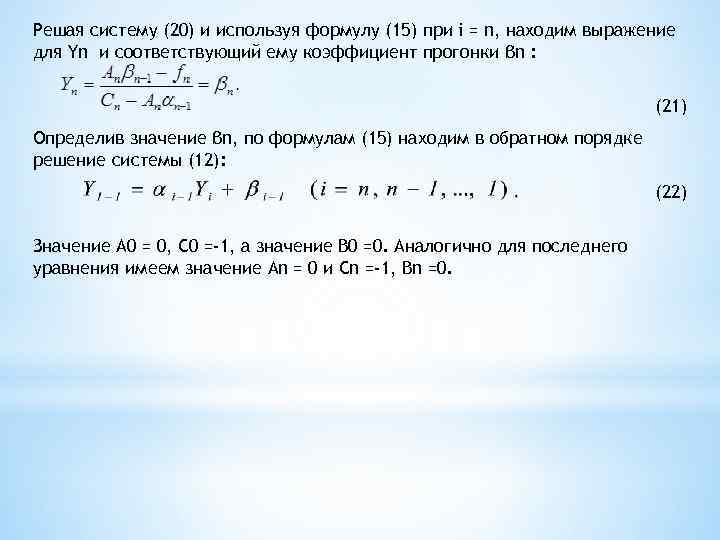
Решая систему (20) и используя формулу (15) при i = n, находим выражение для Yn и соответствующий ему коэффициент прогонки βn : (21) Определив значение βn, по формулам (15) находим в обратном порядке решение системы (12): (22) Значение А 0 = 0, С 0 =-1, а значение В 0 =0. Аналогично для последнего уравнения имеем значение Аn = 0 и Сn =-1, Вn =0.
Решить краевую задачу на сетке из 10 узлов.
При h=0, 22222 Находим приблизительные значения в узлах.
Составляем матрицу и решаем ее.
Составляем канонический интерполяционный полином и решаем его.
Курсовая работа.pptx