SLAU Якоби.ppt
- Количество слайдов: 8
Министерство образования и науки Украины Криворожский колледж Национального авиационного университета Метод Якоби г. Кривой Рог 2012
Метод Якоби — метод простой итерации для решения системы линейных алгебраических уравнений. Рассматривается система Ax = b. Для применения итерационных методов система должна быть приведена к эквивалентному виду x=Bx+d. Затем выбирается начальное приближение к решению системы уравнений и находится последовательность приближений к корню. Для сходимости итерационного процесса достаточно, чтобы было выполнено условие. Критерий окончания итераций зависит от применяемого итерационного метода.
Алгоритм Самый простой способ приведения системы к виду удобному для итерации состоит в следующем: из первого уравнения системы выразим неизвестное , из второго уравнения системы выразим , и т. д. В результате получим систему уравнений с матрицей B, в которой на главной диагонали стоят нулевые элементы, а 1. Элементы B вычисляются по формулам: 2. Компоненты вектора d вычисляются по формулам: 3. Расчетная формула метода простой итерации имеет вид или в покоординатной форме записи выглядит так:
Алгоритм 4. Критерий окончания итераций в методе Якоби имеет вид: 5. Если то можно применять более простой критерий окончания итераций. 6. Количество итераций вычисляется:
Алгоритм Пример. Решение системы линейных уравнений методом Якоби. Требуется найти решение системы с точностью 1. Пусть дана система уравнений: 2. Приведем систему к виду удобному для итерации:
Алгоритм 3. Выберем начальное приближение, например, - вектор правой части 4. Тогда первая итерация получается так: 5. Аналогично получаются следующие приближения к решению.
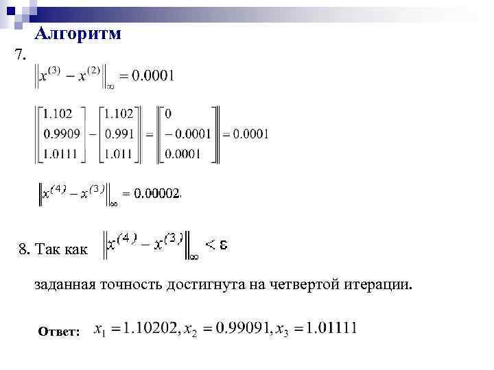
Алгоритм 6. Найдем норму матрицы B. Будем использовать норму Так как сумма модулей элементов в каждой строке равна 0. 2, то, поэтому критерий окончания итераций в этой задаче 7. Вычислим нормы разностей векторов:
Алгоритм 7. 8. Так как заданная точность достигнута на четвертой итерации. Ответ:
SLAU Якоби.ppt