ПС Салаватов.pptx
- Количество слайдов: 17
Министерство образования и науки Российской Федерации ФГАОУВПО «КАЗАНСКИЙ (ПРИВОЛЖСИКЙ) ФЕДЕРАЛЬНЫЙ УНИВЕРСИТЕТ» ИГи. НГТ КАФЕДРА ГЕОФИЗИКИ Метод потенциалов самопроизвольной поляризации (ПС или СП) Выполнил: студент 396 гр. Салаватов Т. И. Казань, 2012.
Физические основы метода Метод основан на изучении естественного стационарного электрического поля в скважинах, образование которого связано с: - диффузионно-адсорбционным потенциалом - окислительно-восстановительным потенциалом - фильтрационным потенциалом
Диффузионно-адсорбционные потенциалы Данный процесс возникает на границе растворов различной концентрации (пластовые воды и фильтрат промываемой жидкости ) и границе раствор и горной породы.
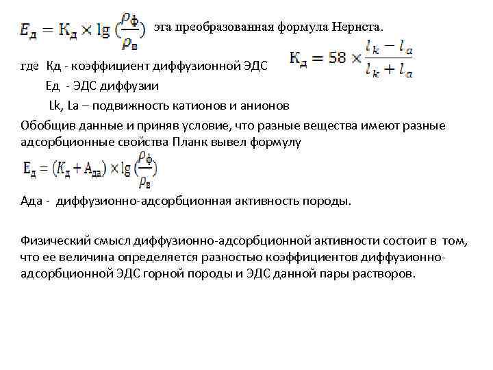
эта преобразованная формула Нернста. где Кд - коэффициент диффузионной ЭДС Ед - ЭДС диффузии Lk, La – подвижность катионов и анионов Обобщив данные и приняв условие, что разные вещества имеют разные адсорбционные свойства Планк вывел формулу Ада - диффузионно-адсорбционная активность породы. Физический смысл диффузионно-адсорбционной активности состоит в том, что ее величина определяется разностью коэффициентов диффузионноадсорбционной ЭДС горной породы и ЭДС данной пары растворов.
В скважине напротив проницаемых пород (коллекторов) возникает объемный отрицательный заряд, а поверхность твердых минеральных высокодисперсных частиц, заряжается положительно.
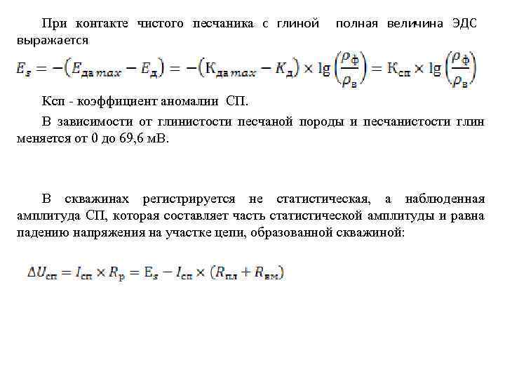
При контакте чистого песчаника с глиной выражается полная величина ЭДС Ксп - коэффициент аномалии СП. В зависимости от глинистости песчаной породы и песчанистости глин меняется от 0 до 69, 6 м. В. В скважинах регистрируется не статистическая, а наблюденная амплитуда СП, которая составляет часть статистической амплитуды и равна падению напряжения на участке цепи, образованной скважиной:
На практике при качественной и количественной интерпретации данных метода ПС часто используют относительную амплитуду СП. Uсп - амплитуда СП против изучаемого пласта Uсп оп - амплитуда аномалии СП против пласта большой мощности, для которого
ФИЛЬТРАЦИОННЫЕ ПОТЕНЦИАЛЫ Потенциалы фильтрации возникают при движении жидкости в порах горной породы, при этом происходит адсорбция анионов солей пластовых вод, а внутри капилляра образуется избыток катионов. Экспериментально установлено, что в пластах сложенных песками, при течении жидкости из скважины в пласт возникает отрицательная разница потенциалов, которая суммируется с ДА ЭДС, что приводит к увеличению отрицательной аномалии против песчаного пласта.
ОКИСЛИТЕЛЬНОВОССТАНОВИТЕЛЬНЫЙ ПОТЕНЦИАЛ Потенциалы возникают в горных породах, содержащих минералы с электронной проводимостью. При контакте последних с раствором происходит реакция окисления -потеря электронов Fe+2 окисление Fe+3+ē. Поверхность пород при этом заряжается положительно, а раствор отрицательно. 2 Fe. S 2+7 O 2+2 H 2 O=2 Fe. SO 4+2 H 2 SO 4.
ТЕХНОЛОГИЯ ПРОВЕДЕНИЯ РАБОТ МЕТОДОМ ПС Измерение естественных потенциалов сводится к замеру разности потенциалов между электродом М, перемещаемым по скважине, заполненной промывочной жидкостью, и электродом N, находящимся на поверхности скважины возле устья. Потенциал N практически сохраняет свое значение и разность потенциалов между электродами М и N
Точкой записи кривой СП является электрод М. Разница потенциалов записывается в м. В. Электрод М перемещается снизу вверх по стволу скважины. Кривая потенциалов СП записывается обычно так, чтобы увеличение разности потенциалов соответствовало ее отклонению вправо, что обеспечивается полярностью подключения электродов.
Кривые потенциалов ПС А - Схема каротажа ПС. 1 - блок-баланс, 2 - регистратор, 3 - наземный электрод, 4 - лебедка с коллектором, Б - диаграмма естественных потенциалов по стволу скважины: I (почва) и III (известняки) пласты со слабой электрохимической активностью, II (суглинки) и V (глины) - пласты с положительными аномалиями ПС, IV - пласт с отрицательной аномалией ПС, характерной для проницаемых слоев
Ввиду отсутствия на диаграмме ПС нулевой линии в качестве условной нулевой линии, от которой отсчитывают отклонение кривой ПС в м. В, используют линию глин, проводя ее по участкам кривой с наиболее положительными показаниями ПС, соответствующим интервалам разреза, которые представлены глинами (в терригенном разрезе).
Задачи, решаемые с помощью метода ПС С помощью метода ПС можно решать различные задачи, например: - литологическое расчленение разреза (по глинистости) в терригенных коллекторах; - выделение коллекторов (для коллекторов αПС = 1, а для глин αПС = 0); - часто удается построить корреляционную связь между коэффициентом пористости и αПС; - с помощью «метода двух растворов» –– использования двух буровых растворво с разной концентрацией, можно определить минерализацию пластовой воды.
Данные к таблице Поле которое изучается– естественное стационарное электрическое поле. Получаемая информация – регистрируется наблюденная разница потенциалов в м. В Радиальная глубина изучения – нулевая
Вывод Метод самопроизвольной поляризации ПС является одним из важнейших в комплексе промыслово-геофизических исследований скважин. Он широко применяется для установления границ пластов и их корреляции, расчленения разреза на глинистые и неглинистые пласты, способствуя этим выделение коллекторов. В ряде случаев данные кривой ПС используются при оценке сопротивлений (минерализации) пластовых вод, глинистости, пористости, нефтенасыщенности пород.
Литература 1) С. С. Итенберг – Геофизические исследования в скважинах Москва «Недра» 1982 2) Д. И. Дьяконов – Общий курс геофизических исследований скважин. Москва «Недра» 1972
ПС Салаватов.pptx