b5d73f4b1a2f72ac1f24670af1b71e1a.ppt
- Количество слайдов: 16
МИНИСТЕРСТВО ОБРАЗОВАНИЯ И НАУКИ РЕСПУБЛИКИ КАЗАХСТАН КАЗАХСКИЙ НАЦИОНАЛЬНЫЙ ТЕХНИЧЕСКИЙ УНИВЕРСИТЕТ имени К. И. САТПАЕВА ИНСТИТУТ ДИСТАНЦИОННОГО ОБРАЗОВАНИЯ Кафедра «Проектирование, сооружение и эксплуатация газонефтепроводов и газонефтехранилищ» Магистральные нефтегазопроводы Методы увеличения пропускной способности трубопровода Лекция №_6__ 2 академический час Киябаев Серик Нукпиевич Kiyabaev_s@mail. ru (Электронная почта преподавателя ) 1
МИНИСТЕРСТВО ОБРАЗОВАНИЯ И НАУКИ РЕСПУБЛИКИ КАЗАХСТАН КАЗАХСКИЙ НАЦИОНАЛЬНЫЙ ТЕХНИЧЕСКИЙ УНИВЕРСИТЕТ имени К. И. САТПАЕВА ИНСТИТУТ ДИСТАНЦИОННОГО ОБРАЗОВАНИЯ ПЛАН ЛЕКЦИИ 1. Методы увеличения пропускной способности трубопровода. 2. Лупинг и вставка. 3. Их гидравлические уклоны. 4. Размещение НПС по трассе трубопровода с лупингом. 5. Метод удвоения числа станций ГЛОССАРИЙ: 1. Гидравлический уклон - отношение потери напора от трения к длине трубопровода, другими словами, есть потери напора от трения за единицу длины трубопровода 2. Лупинг - параллельный трубопровод, построенный на определенном его участке для увеличения пропускной способности трубопровода 3. Вставка - трубопровод большего диаметра, который заменяет определенный участок магистрального трубопровода 2
МИНИСТЕРСТВО ОБРАЗОВАНИЯ И НАУКИ РЕСПУБЛИКИ КАЗАХСТАН КАЗАХСКИЙ НАЦИОНАЛЬНЫЙ ТЕХНИЧЕСКИЙ УНИВЕРСИТЕТ имени К. И. САТПАЕВА ИНСТИТУТ ДИСТАНЦИОННОГО ОБРАЗОВАНИЯ Для увеличения пропускной способности трубопровода строит лупинг и вставку, а также увеличивает число НПС в кратный раз. Лупинг - это параллельный трубопровод, построенный на определенном его участке. Вставка - это трубопровод большего диаметра, который заменяет определенный участок магистрального трубопровода. Во всех этих двух случаях поперечное сечение некоторой длины трубопровода увеличивается, вследствие чего скорость потока в том участке уменьшается, уменьшая тем самым, гидравлическое сопротивления всего трубопровода. То есть увеличивается его пропускную способность. На совмещенной характеристике увеличение пропускной способности означает перемещение рабочей точки вправо. Чтобы это произошло, необходимо либо «поднять» характеристики НПС, либо сделать более пологими характеристики перегонов. Отсюда - два способа увеличения пропускной способности: сооружение дополнительных станций на перегонах между существующими станциями (удвоение числа НПС) и прокладка лупингов. 3
МИНИСТЕРСТВО ОБРАЗОВАНИЯ И НАУКИ РЕСПУБЛИКИ КАЗАХСТАН КАЗАХСКИЙ НАЦИОНАЛЬНЫЙ ТЕХНИЧЕСКИЙ УНИВЕРСИТЕТ имени К. И. САТПАЕВА ИНСТИТУТ ДИСТАНЦИОННОГО ОБРАЗОВАНИЯ H, м Напорная характеристика трубопровода Напорная характеристика насосных станций Qч. ср Qp Qч , м 3 /час Рис. 1. Совмещенная характеристика 4
МИНИСТЕРСТВО ОБРАЗОВАНИЯ И НАУКИ РЕСПУБЛИКИ КАЗАХСТАН КАЗАХСКИЙ НАЦИОНАЛЬНЫЙ ТЕХНИЧЕСКИЙ УНИВЕРСИТЕТ имени К. И. САТПАЕВА ИНСТИТУТ ДИСТАНЦИОННОГО ОБРАЗОВАНИЯ Очевидно, что коэффициент увеличения пропускной способности χ (отношение увеличенной пропускной способности к прежней) при удвоении числа НПС есть фиксированнаи величина, а при прокладке лупингов коэффициент χ может иметь различные значения в зависимости от длины и диаметра лупинга. В обоих случаях напор на выходе из станции уменьшается. Поэтому несущая способность трубопровода окажется недоиспользованной. Эффективность удвоения числа НПС или прокладки лупингов увеличится, если давление будет поднято до величины, близкой к допускаемой по условию прочности. Это может быть осуществлено подбором диаметров колес насосов, или заменой существующих насосов на другие, параметры которых, ближе к необходимым, установкой дополнительных подпорных насосов или даже сооружением на той же площадке второй магистральной насосной, включаемой параллельно. Длина лупинга и вставки, необходимой для увеличения пропускной способности трубопровода в χ раз, определяется из следующих выражений: 5
МИНИСТЕРСТВО ОБРАЗОВАНИЯ И НАУКИ РЕСПУБЛИКИ КАЗАХСТАН КАЗАХСКИЙ НАЦИОНАЛЬНЫЙ ТЕХНИЧЕСКИЙ УНИВЕРСИТЕТ имени К. И. САТПАЕВА ИНСТИТУТ ДИСТАНЦИОННОГО ОБРАЗОВАНИЯ (89) (90) Здесь и для вставки (91) Здесь Dл және Dв - диаметры труб лупинга и вставки (рис. 10). Dл Лупинг D D xл Dв Вставка хв Рис. 10 6
МИНИСТЕРСТВО ОБРАЗОВАНИЯ И НАУКИ РЕСПУБЛИКИ КАЗАХСТАН КАЗАХСКИЙ НАЦИОНАЛЬНЫЙ ТЕХНИЧЕСКИЙ УНИВЕРСИТЕТ имени К. И. САТПАЕВА ИНСТИТУТ ДИСТАНЦИОННОГО ОБРАЗОВАНИЯ Для увеличения пропускной способности трубопровода можно построить по одной новой станций между каждой НПС (увеличения пропускных способностей должны быть одинаковыми для всех перегонов). В таком случае удвоения НПС увеличение пропускной способности равно (если при удвоении напоры станций остаются постоянными): (92) m - коэффициент Лейбензона. Нетрудно увидеть, что прокладка лупннгов целесообразна при сравнительно небольшом увеличении пропускной способности Если требуется увеличить пропускную способность в число раз, близкое к (при турбулентном течении в зоне действия формулы Блазиуса ) то это можно сделать удвоением числа станций. Но можно такой же эффект получить и прокладкой лупинга. , 7
МИНИСТЕРСТВО ОБРАЗОВАНИЯ И НАУКИ РЕСПУБЛИКИ КАЗАХСТАН КАЗАХСКИЙ НАЦИОНАЛЬНЫЙ ТЕХНИЧЕСКИЙ УНИВЕРСИТЕТ имени К. И. САТПАЕВА ИНСТИТУТ ДИСТАНЦИОННОГО ОБРАЗОВАНИЯ Если же то может оказаться выгодным комбинированный способ: удвоение числа НПС с одновременной прокладкой лупингов. Вопрос о предпочтительности того или иного способа решается сравнением приведенных затрат. Как мы говорили, если полученный расчет фактической пропускной способности не удовлетворяет заказчика, то возможно 2 решение задачи. Второе из них, в случае округления в меньшую сторону (n<n 0), проектную пропускную способность можно получить при помощи строительства лупинга, или вставки. В этом случае в каждой НПС по 3 насоса, а недостающее расстояния ло конечного пункта (из-за малого количества НПС) получается за счет изменения линии гидравлического уклона лупинга. Гидравлический уклон лупинга: (93) и вставки: (94) 8
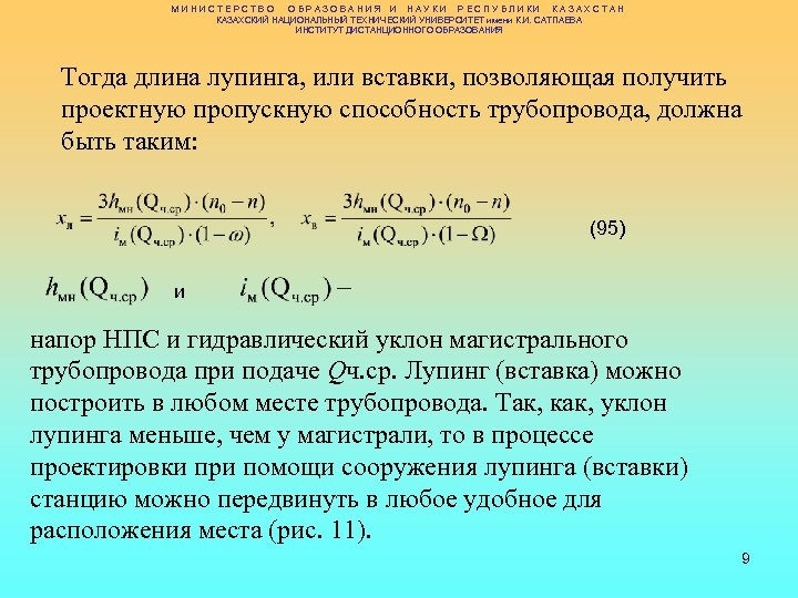
МИНИСТЕРСТВО ОБРАЗОВАНИЯ И НАУКИ РЕСПУБЛИКИ КАЗАХСТАН КАЗАХСКИЙ НАЦИОНАЛЬНЫЙ ТЕХНИЧЕСКИЙ УНИВЕРСИТЕТ имени К. И. САТПАЕВА ИНСТИТУТ ДИСТАНЦИОННОГО ОБРАЗОВАНИЯ Тогда длина лупинга, или вставки, позволяющая получить проектную пропускную способность трубопровода, должна быть таким: (95) и напор НПС и гидравлический уклон магистрального трубопровода при подаче Qч. ср. Лупинг (вставка) можно построить в любом месте трубопровода. Так, как, уклон лупинга меньше, чем у магистрали, то в процессе проектировки при помощи сооружения лупинга (вставки) станцию можно передвинуть в любое удобное для расположения места (рис. 11). 9
МИНИСТЕРСТВО ОБРАЗОВАНИЯ И НАУКИ РЕСПУБЛИКИ КАЗАХСТАН КАЗАХСКИЙ НАЦИОНАЛЬНЫЙ ТЕХНИЧЕСКИЙ УНИВЕРСИТЕТ имени К. И. САТПАЕВА ИНСТИТУТ ДИСТАНЦИОННОГО ОБРАЗОВАНИЯ Рис. 11 В общем случае коэффициенты Лейбензона т для магистрали и лупинга могут быть различными, тогда уравнение (95) будет неверным. Тогда длина лупинга находится другим методом. Расчет ведем для наиболее распространенного случая Dл=D. Напор всех п (n<n 0) НПС для подачи Qч=Qч. ср равен: ННПС (3 п, Qч. ср)=3 пhмн(Qч. ср)+ пэ. H 2(Qч. ср). Полная потеря напора с учетом лупинга: Н(Qч. ср)= iм(Qч. ср)∙(L-xл)+ iм(Qч. ср/2) xл+Δz+ пэ. Hкп. Согласно балансу напоров: 3 пhмн(Qч. ср)+ пэ. H 2(Qч. ср)= iм(Qч. ср)∙(L-xл)+ iм(Qч. ср/2) xл+Δz+ пэ. Hкп. 10
МИНИСТЕРСТВО ОБРАЗОВАНИЯ И НАУКИ РЕСПУБЛИКИ КАЗАХСТАН КАЗАХСКИЙ НАЦИОНАЛЬНЫЙ ТЕХНИЧЕСКИЙ УНИВЕРСИТЕТ имени К. И. САТПАЕВА ИНСТИТУТ ДИСТАНЦИОННОГО ОБРАЗОВАНИЯ (96) Для этой формулы применимо любое выражение коэффициента гидравлического сопротивления (но только для случая Dл=D). Если коэффициенты Лейбензона т для магистрали и лупинга одинаковы, то используя формулу Лейбензона можно найти: i-iл=i(1 -1/22 -m), или i-iл=i(1 -ω), где ω=1 -1/22 -m – то есть формулы (95) и (96) дают одинаковые результаты. Теперь делаем расстановку НПС на сжатый профиль трассы с учетом лупинга (вставки). Сначала исползуя скорость потока и коэффициент гидравлического сопротивления, уже найденных для значений Qч=Qч. ср, определим значение гидравлического уклона iм при учете местных сопротивлений: 11
МИНИСТЕРСТВО ОБРАЗОВАНИЯ И НАУКИ РЕСПУБЛИКИ КАЗАХСТАН КАЗАХСКИЙ НАЦИОНАЛЬНЫЙ ТЕХНИЧЕСКИЙ УНИВЕРСИТЕТ имени К. И. САТПАЕВА ИНСТИТУТ ДИСТАНЦИОННОГО ОБРАЗОВАНИЯ Также заранее известно напор каждой станции: =3 Расстояние между НПС в случае горизонтального профиля трассы: везде одинаково. Исползуя графический метод Шухова, делаем расстановку НПС. Если особое требования относительно расстановки нет, то лупинг ставим на конечном отрезке трассы. Без лупинга естественно, напор не хватит для перекачки нефти до конца трассы (хватит только до точки М 7 а). Найдем гидравлический уклон и длину лупинга: 12
МИНИСТЕРСТВО ОБРАЗОВАНИЯ И НАУКИ РЕСПУБЛИКИ КАЗАХСТАН КАЗАХСКИЙ НАЦИОНАЛЬНЫЙ ТЕХНИЧЕСКИЙ УНИВЕРСИТЕТ имени К. И. САТПАЕВА ИНСТИТУТ ДИСТАНЦИОННОГО ОБРАЗОВАНИЯ Н 2 Н 2 Н 2 H ст4 H ст2 Нкп L 1 М 5 L 2 L 3 L 4 L 5 ΔL* Нкп Δz H ст7 М 3 М 2 М 1 М 7 а М 6 М 4 hл Мn+1 H ст5 H ст3 H ст1 H ст6 L 6 хл ΔL* Рис. 12. Расстановка НПС в случае наличия лупинга Построим линию гидравлического уклона лупинга. Потеря напора в лупинге: 13
МИНИСТЕРСТВО ОБРАЗОВАНИЯ И НАУКИ РЕСПУБЛИКИ КАЗАХСТАН КАЗАХСКИЙ НАЦИОНАЛЬНЫЙ ТЕХНИЧЕСКИЙ УНИВЕРСИТЕТ имени К. И. САТПАЕВА ИНСТИТУТ ДИСТАНЦИОННОГО ОБРАЗОВАНИЯ С конечной точки Мn+1 (с учетом Hкп) построим линию лупинга в виде гипотенузы с катетами Если расчеты и построения верны, то линия лупинга должна заканчиваться в линии гидравлического уклона магистрали. Как была сказана выше, лупинг (вставка) можно построить в любом месте трубопровода, можно часть ставить в одном перегоне, а другую часть – в другом перегоне в зависимости от условии местности трассы. 14
МИНИСТЕРСТВО ОБРАЗОВАНИЯ И НАУКИ РЕСПУБЛИКИ КАЗАХСТАН КАЗАХСКИЙ НАЦИОНАЛЬНЫЙ ТЕХНИЧЕСКИЙ УНИВЕРСИТЕТ имени К. И. САТПАЕВА ИНСТИТУТ ДИСТАНЦИОННОГО ОБРАЗОВАНИЯ Вопросы для самоподготовки: 1. Что такой лупинг? 2. Что такая вставка? 3. Число станции почему надо удвоить, а не просто увеличивать? 15
МИНИСТЕРСТВО ОБРАЗОВАНИЯ И НАУКИ РЕСПУБЛИКИ КАЗАХСТАН КАЗАХСКИЙ НАЦИОНАЛЬНЫЙ ТЕХНИЧЕСКИЙ УНИВЕРСИТЕТ имени К. И. САТПАЕВА ИНСТИТУТ ДИСТАНЦИОННОГО ОБРАЗОВАНИЯ Литература и ссылки на интернет ресурсы: 1. Р. А. Алиев, В. Д. Белоусов, А. Г. Немудров и др. «Трубопроводный транспорт нефти и газа» . Москва. Недра. 1988. - 368 с. 2. А. А. Коршак, Н. Н. Шманов, Е. С. Махмотов и др. Магистральные трубопроводы. Уфа. Издательство ООО «Дизайн. Полиграф. Сервис» . 2008. - 448 с. 3. С. Н. Киябаев. Учебно-методический комплекс по дисциплине «Магистральные трубопроводы (1 -часть)» для студентов Каз. НТУ имени К. И. Сатпаева по специальности 050729 Строительство. Алматы. 2012. - 123 с. 4. П. И. Тугунов, В. Ф. Новоселов, А. А. Коршак, А. М. Шаммазов. «Типовые расчеты при проектировании и эксплуатации нефтебаз и нефтепроводов» . Уфа. Издательство ООО «Дизайн. Полиграф. Сервис» . 2002. -658 с. 16
b5d73f4b1a2f72ac1f24670af1b71e1a.ppt