Теория потребительского выбора.pptx
- Количество слайдов: 93
Микроэкономика (продвинутый уровень)
Литература • Борисов И. А. , Илюхин А. А. Микроэкономика (продвинутый уровень): учеб. пособие, - Екатеринбург : [Издательство Ур. ГЭУ], 2014. • Нуреев Р. М. Курс микроэкономики. : Учебник , - 3 -e изд. , испр. и доп. - М. : Норма: НИЦ ИНФРАМ, 2015. • Черемных Ю. Н. Микроэкономика. Продвинутый уровень: Учебник (МГУ). - М. : ИНФРА-М, 2011. - 844 с. • Розанова Н. М. Микроэкономика. Задачи и упражнения. Учебное пособие. М. : Юнити. Дана, 2012.
Теория потребительского выбора 1. Анализ потребительский предпочтений 2. Бюджетное ограничение потребителя 3. Анализ потребительского выбора в условиях ограничений
1. Анализ потребительский предпочтений
Характеристика потребительского выбора 1. Поведение потребителя рационально, т. е. он стремится найти и выбрать ту из доступных ему альтернатив, которая является наиболее предпочтительной с точки зрения его личных вкусов; 2. Потребитель имеет вполне отчетливую систему предпочтений, которые ранжируются; 3. Потребитель принимает решения в условиях бюджетных ограничений в форме денежного дохода в каждый данный момент времени; 4. Цены товаров являются внешними ограничителями в процессе потребительского выбора.
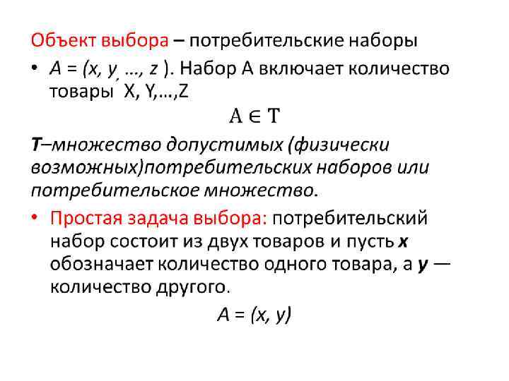
Потребительский выбор • Потребительский выбор – принятие решения о структуре и количестве приобретаемых по определенным ценам товаров (благ). • Результатом потребительского выбора является оптимизация полезности (некого положительного результата, извлекаемого из процесса потребления благ). Т. е. он старается максимизировать этот положительный результат при заданных бюджетных ограничениях и ценах на товары. • максимизация полезности обусловливает мотив потребительского поведения в экономике.
•
•
•
•
•
•
•
•
•
•
Графическая иллюстрация предпочтений «Кривая безразличия» - множество эквивалентных другу потребительских наборов. Количественная структура этих наборов будет разной, однако их ценность для потребителя будет одной и той же Товар 2 А+ Y 1 А А Х 1 Товар 1
Карта кривых безразличия - это семейство упорядоченных кривых безразличия, которое графически описывает индивидуальные предпочтения потребителя и процесс роста полезности для индивида по мере увеличения потребления им двух благ Равноценны ли наборы У А и В? B и С? C и D? А U 2>U 1 С D U 1>U В U Х
Графическая иллюстрация свойств предпочтений Полнота: через любую точку множества T можно провести кривую безразличия. Транзитивность: кривые безразличия не могут пересекаться Доказательство методом обратного: В ∈ U 1, С ∈ U 2, А ∈ U 1 и U 2 В ∈ U 1 и А ∈ U 1 А ~ В С ∈ U 2 и А ∈ U 2 А ~ С В силу транзитивности, В ~ С – но это означает, что U 1 и U 2 - это что одна и та же кривая безразличия. Мы пришли к противоречию
Монотонность: При добавлении блага в набор, набор гарантированно становится лучше. Требует, чтобы множества «лучше чем» находились «над» множествами безразличия, а множества «хуже чем» — «под» ними. х2 А+ А А- х1
Монотонность: Другими словами, при добавлении блага надлежащего качества в набор, набор гарантированно становится лучше. Это и объясняет смещение кривых безразличия вправо У у2 С y 1 В y С Х
Монотонность: Исключает возможность «загибаться вверх» , или содержать сегменты с положительным наклоном.
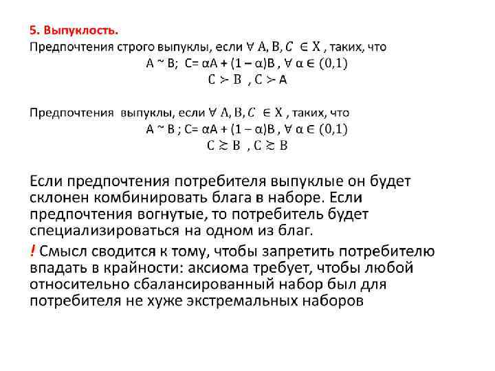
Выпуклость: любая форма выпуклости требует, чтобы кривые безразличия были хотя бы слабо выпуклыми к началу координат. А С = αА + (1 – α)В А С = αА + (1 – α)В В Cтрого выпуклые Выпуклые, но не строго выпуклые
Выпуклость исключает появление вогнутых к началу координат участков А С В
Значение выпуклости связано с принципом убывания предельной нормы замещения
Принцип убывания предельной нормы замещения – условие, когда пропорция, в которой потребитель обменивает Y на X, оставаясь при этом на той же кривой безразличия, является либо постоянной, либо убывает при движении от наборов с относительно высокой долей товара Y к наборам с относительно высокой долей товара X. MRS (KL) = 4 MRS (LM) = 3 MRS (MN) = 2
•
Итак, Аксиомы полноты и транзитивности описывают потребителя, который может непротиворечивым образом сравнивать различные альтернативы. Аксиома непрерывности обеспечивает существование топологически приемлемых множеств «не хуже чем» и «не лучше чем» и вводится преимущественно из математических соображений. Аксиомы выпуклости и монотонности служат для того, чтобы охарактеризовать вкусы потребителя по отношению к объектам выбора (ненасыщяемости и сбалансированного потребления)
Типы предпочтений •
Различие в предпочтениях Крутизна наклона кривой безразличия - отражают значимость товаров в потребительском наборе, т. е. Является критерием выявления предпочтений потребителя.
2. Совершенные субституты Два товара являются совершенными субститутами, если потребитель готов заменить один товар другим в постоянной пропорции. • U(X, Y)=a. X +b. Y, • a и b – предельные полезности блага X и Y, соответственно • MRS xy = a/b – пропорция замещения в потреблении U(X, Y)=2 X +Y, MRS xy = 2 = const
3. Взаимодополняемые товары (совершенные комплементы) — это товары, всегда потребляемые вместе в постоянной пропорции. Полезность потребительского набора растет только при увеличении количества благ U = min{ax 1; bx 2} • a и b – положительные величины, обратные долям Х и У в потребительском наборе. • Угол луча определяется пропорцией, в которой потребляются товары = a/b
4. Квазилинейные предпочтения. При квазилинейных предпочтениях каждая кривая безразличия есть вертикально смещенный вариант одной единственной кривой безразличия. U (x, y ) = v(x ) +y, В этом случае функция полезности линейна по товару У Линейная часть представляет собой товар, который потребляется в относительно больших количествах по сравнению с нелинейным товаром, потребление которого практически не изменяется.
5. Безразличные блага • Товар является безразличным благом, если потребитель к нему совершенно равнодушен U = ax , У– безразличное благо, Х - предпочтительное
5. Благо и антиблаго С точки зрения своих субъективных предпочтений индивид может считать вредным или неприятным для себя потребление даже в малых количествах, какого – либо товара. U (x 1, x 2 ) = ax 1 - bx 2 ,
2. Бюджетное ограничение потребителя
Бюджетное ограничение потребителей • I – денежный доход потребителя • p = (pх, pу) - вектор цен, • Потребитель воспринимает Р как экзогенно заданные (является ценополучателем)
Бюджетное множество при линейном ценообразовани (цена не зависит от количества купленного товара) ……у Расходы потребителя на благо (та часть расходов, которая относится к приобретению какого-то блага) ТЕx=Pxx ТЕy=Pyy; Бюджетное множество это множество наборов товаров, которые доступны для потребления I ≥Pxx+Pyy x, y≥ 0 I/Py Рх/Ру Бюджетная линия - это множество наборов товаров, на приобретение которых тратиться весь бюджет. I =Pxx+Pyy x, y≥ 0 I/Px х
Важные параметры - относительные цены и реальный доход. Под реальным доходом мы понимаем максимальное количество единиц некоторого товара, которое потребитель мог бы приобрести, если бы он потратил на него весь свой денежный доход. Отношение I/рх называется его реальным доходом, выраженным в товаре Х, и измеряется в единицах товара Х Пример, I=1000; Px = 50; Py=100 I/Px = 20 I/Py=10 ……у 10 Рх/Ру 20 х
……у 10 1/2 20 х
•
Изменения бюджетных возможностей потребителя при изменении дохода при изменении цен
Аккордный налог – государство взимает с агента фиксированную сумму денег, не зависящую ни от количества, ни от качества, ни от стоимости товаров. Pхx + pуу = I – T (T – аккордный налог) P хx + p уу = I + S (S – аккордная субсидия)
Потоварный налог – взимается с каждой единицы товара, но не зависит от цены товара (pх + t)x + pуу = I (t – потоварный налолог на 1 товар) Налог на стоимость – взимается со с приобретенного/проданного товара. Pх (1 +τ) x+ pу у = I (τ – налог на стоимость 1 товара)
Бюджетное множество при нелинейном ценообразовании. 1. натуральная премия – ситуация когда приобретении определенного количества товара потребителю предоставляется подарок. Пример: каждый десятый товар бесплатно
Натуральная премия Нет возможности перепродажи x* - количество товара, необходимое для предоставления премии Δх – премия ΔI – денежная оценка премия I’ = I* + ΔI
Натуральная премия Потребительские расходы: • рх(х-Δх) + руу, х ≥ х*+ Δх • рхх* + руу, х*< х < х*+ Δх • рхх + руу, х ≤ х* Бюджетное множество • I - рх(х-Δх) - руу ≥ 0, х ≥ х*+ Δх • I - рхх* - руу≥ 0, х*< х < х*+ Δх • I - рхх - руу ≥ 0, х ≤ х*
2. Накопительная скидка – ситуация, когда при совершении покупки в определенном объеме, цена каждой последующей единицы становится меньше (например, система дисконтных карт). Потребительские расходы: • рхх* + р’х(х-х*) + руу, х > х* • рхх + руу, х ≤ х* Бюджетное множество • I - рхх* - р’х(х-х*) - руу ≥ 0, х > х* • I - рхх - руу ≥ 0, х ≤ х*
Накопительная скидка Х* - количество товара, начиная с которого предоставляется скидка Р’ – цена со скидкой
3. Оптовая скидка – это ситуация когда при совершении покупки в определенном объеме цена каждой единицы товара становится меньше. Х* - размер оптовой партии Х’ – объем покупки товара Х, сверх которого выгоднее приобрести минимальный размер оптовой партии по оптовой цене
оптовая скидка х* - количество товара, необходимое для получения оптовой скидки рх’ – цена с оптовой скидкой х’ = (рх’х*)/ рх Потребительские расходы: • Рх’х + руу, х > х* • рх’х* + руу, х’≤ х ≤ х* • рхх + руу, х < х’ Бюджетное множество • I - рх(х-Δх) - руу ≥ 0, х > х* • I - рх’х*-руу ≥ 0, х’≤ х ≤ х* • I - рхх - руу ≥ 0, х <х*
3. Анализ потребительского выбора в условиях ограничений
Задача максимизации полезности (задача потребителя) max U ( x, у) x, у ≥ 0 pхx + pуу ≤ I Потребитель выбирает набор, максимизирующий его полезность с учетом бюджетного ограничения
Графическое решение задачи потребителя •
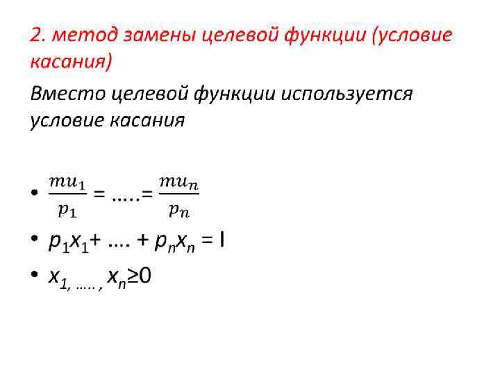
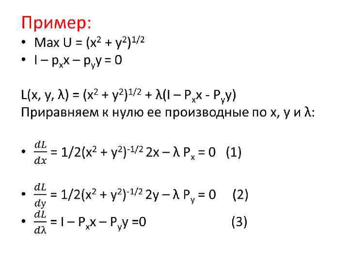
Методы аналитического решения задачи потребителя: • метод перехода к безусловной оптимизации • метод замены целевой функции • метод Лагранжа
•
•
Ограничения условия касания Условие касания не является необходим критерием решения задачи потребителя!
•
Решение задачи потребителя для Леонтьевских предпочтений (взаимодополняемых товаров) Для функций вида min {αx, βу} никакие методы, основанные на дифференцировании, не подходят. Однако задачу такого потребителя легко решить: в наборе Е*, являющемся решением потребителя, αХ* =βУ*
Правило пропорций для функции полезности Кобба-Дугласа
Зависимости между уровнем дохода потребителя и спросом на конкретное благо Решением задачи потребительского выбора является оптимальное количество товара в наборе, которое зависит от цен на товары и дохода потребителя. x* = f(Рх, Ру, I) Если цены всех товаров зафиксировать, то можно определить зависимость между объемом спроса на этот товар Х и доходом потребителя.
Зависимости между уровнем дохода потребителя и спросом на конкретное благо кривая «доход— потребление» - кривая, соединяющая равновесные точки при различных уровнях дохода потребителя Каждый новый равновесный набор включает большее количество этого блага (Х 1< Х 2< Х 3< Х 4).
Зависимость между спросом на благо и уровнем дохода потребителя может быть выражена и в более явной форме. Кривая Энгеля — это линия, выражающая в графической форме зависимость между изменениями в доходе потребителя и величиной потребления блага, а также отражающая характер этих изменений.
Функция спроса по Маршалу Решением задачи потребительского выбора является оптимальное количество товара в наборе, которое зависит от цен на товары и дохода потребителя. x* = f(Рх, Ру, I) Если доход и цены всех товаров, кроме данного, зафиксировать, то можно определить зависимость между объемом спроса на этот товар Х и его ценой Рх , т. е. определить функцию споса на товар.
Таким образом, функция спроса по Маршалу отражает связь между задачей потребителя и поведением потребительского спроса. Решения задачи потребителя — представляют собой маршалловские функции спроса. • x 1* = f(Px 1, Py, I) • x 2* = f(Px 2, Py, I)
Косвенные функции полезности Обычная функция полезности и(х) определена на потребительском множестве X и напрямую представляет предпочтения потребителя. Поэтому она называется прямой функцией полезности. Косвенной функцией полезности v(p 1, p 2, I) это функция максимальной и(х), соответствующей задаче максимизации полезности потребителя. v(p 1, p 2, I) = max. U(х) при Рх. Х+Ру. Y ≤ I Демонстрирует соотношение между ценами, доходом и значением полезности
•
•
Простейший вывод, который следует из модели максимизирующего полезность потребителя, заключается в том, что на его поведение влияют только относительные цены и реальный доход. Изменение денежного дохода и уровня всех цен в равных пропорциях не влияет на наклон бюджетной линии (относительные цены) и ее пересечения с координатными осями (на реальный доход, выраженный в терминах каждого из товаров), а значит, и на спрос.
Задача минимизации расходов • Min e = p 1 x 1 + p 2 x 2 • U((x 1; x 2) = U Какой минимальный объем денежных расходов обеспечивает потребителю при данных ценах достижение заданного уровня полезности? При этом мы игнорируем любые ограничения, связанные с доходом потребителя, и просто спрашиваем: сколько потребителю придется потратить, чтобы получить некоторый уровень полезности?
Функция расходов е = Рх. Х + Ру. У Каждая из параллельных прямых - кривые постоянных расходов: изображает все наборы, для приобретения которых требуется один и тот же объем совокупных расходов при ценах Px и Ру Все они имеют одинаковый наклон — Рх/Ру, но пересекают горизонтальную и вертикальную оси в разных точках. Кривые постоянных расходов, более удаленные от начала координат, содержат более дорогие наборы, менее удаленные — более дешевые наборы.
Графическое решение задачи минимизации расходов Нам нужен минимальный объем расходов, необходимый потребителю для достижения уровня полезности U, или самая низкая кривая постоянных расходов, которая имеет хотя бы одну общую точку с кривой безразличия U.
Функция спроса по Хиксу Решение задачи минимизации расходов х (Рх, Ру, U) мы будем интерпретировать как другой вид «функции спроса» Если зафиксировать полезность, которую может получить потребитель, на некотором произвольном уровне U, то как будет изменяться объем каждого из приобретаемых товаров при изменении цен? Функции спроса по Хиксу являются функциями спроса с постоянной полезностью.
Нужно вообразить процесс, при котором любое снижение цены и соответствующий прирост полезности потребителя компенсируются снижением его дохода и соответствующим снижением полезности до исходного уровня.
Решение задачи минимизации расходов – это точный вектор спроса по Хиксу. Такие функции спроса часто называются функциями компенсированн ого спроса.
Анализ характера трансформации потребительского набора под влиянием изменения цен товаров Кривая «Ценапотребление» показывает как меняется оптимальный уровень потребления двух благ при изменении цены одного из товаров
Анализ характера трансформации потребительского набора под влиянием изменения цен товаров Эффект замещения (substitution effect, SE) связан с тем, что изменение цены какого-либо товара меняет относительные цены различных благ, и это побуждает потребителя приобретать относительно подешевевшие товары взамен товаров, ставшие относительно более дорогими Эффект дохода (income effect, IE) связан с тем, что с изменением цены какого-либо товара изменяется реальный доход потребителя, и его покупательная способность, а следовательно и величина спроса на различные блага Общий эффект изменения цены (total effect, ТЕ) TE = SE + IE
• Декомпозиция по Хиксу: Реальный доход измеряется степенью полезности, извлекаемой индивидом от потребления благ, количество которых может приобрести потребитель на свой доход. Реальный доход остался неизменным, если потребитель сохранил прежнем уровне полезности в новых ценовых условиях. Эффект субституции – это изменение состава равновесного объема при неизменном реальном доходе, такой что относительно подорожавший товар заменяется относительно подешевевшим
Декомпозиция по Хиксу Произошел рост цены на товар Х
Декомпозиция по Хиксу
Декомпозиция по Слуцкому Реальный доход – измеряется потребительским набором, который потребитель может себе приобрести на свой денежный доход. Реальный доход остался неизменным, если потребитель может позволить купить первоначальный оптимальный набор по новым рыночным ценам.
Декомпозиция по Слуцкому
Для кривых безразличия с отрицательным наклоном эффект замены — всегда отрицательный, поскольку замена всегда осуществляется в направлении, противоположном изменению относительной цены блага. Направление действия эффекта дохода зависит от вида товаров: • Для нормальным товарам эффект дохода отрицательный - величину спроса изменяется в направлении, противоположном изменю цене (эффект дохода усиливает действие эффекта замещения) • Для товаров низшей категории, товараов Гиффина, эффект дохода будет положительным - снижение цен сокращает величину спроса, а повышение цен ведет к росту спроса.
Обычно мы считаем, что потребитель приобретает больше товара, когда цена снижается, и меньше товара, когда она растет (при прочих равных условиях). Но это вовсе не обязательно.
Декомпозиция позволяет строгим аналитическим способом разделить две различные силы, изменяющие спрос вследствие изменения цены. Выводы: 1. снижение цены блага не означает пропорционального увеличения спроса 2. увеличение реального дохода потребителя может привести к изменению структуры спроса.
Меры стимулирования спроса и выбор потребителя •
2. Оптовая скидка Е(х1*, у1*) – оптимальный потребительский набор. Фирма предоставляет оптовую скидку при покупке товара в размере свыше x'. Какова должна быть минимальная скидка, стимулирующая спрос (или какова должна быть максимальная цена со скидкой Pxs)? х’’ – тот объем товара Х, свыше которого выгодно приобрести оптовую партию по оптовой цене • Определяем y’ U(x’, y’) = Ṻ(x*, y*) y’ • Определяем максимальную оптовой цену Pxs∙Х’ + Py∙Y’ = I Pxs
2. Подарочный сертификат Е(х1*, у1*) – оптимальный потребительский набор. Фирма предоставляет подарочный сертификат при покупке товара в размере свыше x'. Каков должен быть минимальный размер сертификата, стимулирующей спрос ? • Определяем y’ Px∙X’ + Py∙Y’ = I Y’ • Определяем x’’ U(x’’, y’) = Ṻ(x*, y*) x’’ • Определяем минимальную величину натуральной премии ΔХ = x’’ – x’ • Определяем минимальный размер подарочного сертификата S = Рх ∙ΔХ
Теория потребительского выбора.pptx