e7c92270dafceccde5a37e75e94e813d.ppt
- Количество слайдов: 31
Миасский городской округ. Муниципальное общеобразовательное учреждение « СОШ № 13» им. Д. И. Кашигина Урок в 9 классе по геометрии подготовила и провела учитель математики высшей квалификационной категории Копылова С. В.
Метод координат Цели и задачи урока: 1) Закрепить основные формулы по теме; 2) Развивать умение применять формулы к решению задач; 3) Развивать умение корректно отвечать на вопросы, аккуратно оформлять записи в тетради.
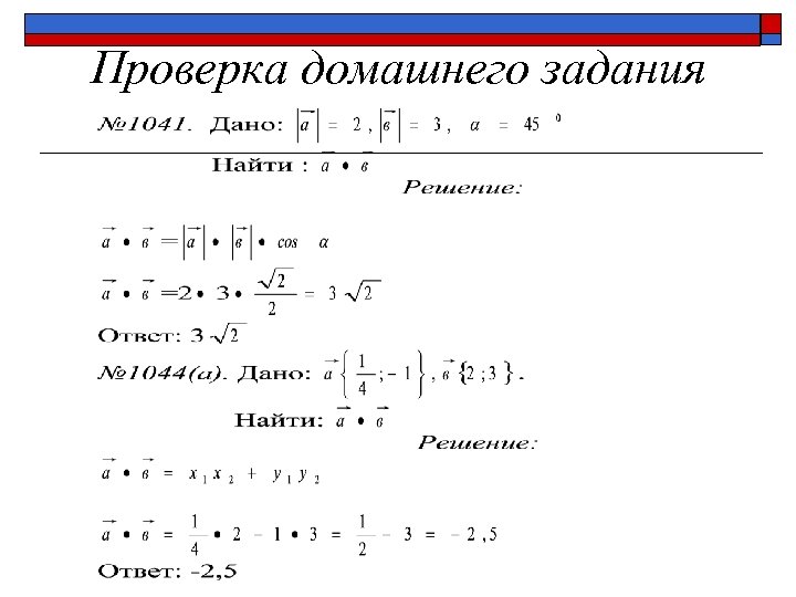
Проверка домашнего задания 902
Проверка домашнего задания
n n Историческая справка Первоначально идея координат зародилась в древности в связи с потребностями астрономии, географии, живописи. Так, на стене одной из древнеегипетских погребальных камер была обнаружена квадратная сетка (палетка), которой пользовались для увеличения изображений.
n Древнегреческий астроном Клавдий Птолимей применил географические координаты для определения местонахождения мореплавателя. Идеей координат пользовались в середине века для определения положения светил на небе, для определения места на поверхности Земли. Прямоугольной сеткой пользовались художники эпохи Возрождения.
n Применять координаты в математике впервые стали Ферма и Декарт. В 1637 году вышла книга Декарта Рассуждения о методе, в которой наряду с общими философскими рассуждениями о материи значительное место уделяется универсальной математике.
n Декарт предложил новый метод координат, который позволил переходить от точки к паре чисел, от линии к уравнению, от геометрии к алгебре. Заслуга Декарта состояла в том, что он ввел переменные координаты. Так, в уравнении ах + ву = с, буквы х и у стали рассматриваться не как неизвестные, а как переменные.
О методе координат n Метод координат позволяет строить графики уравнений, изображать геометрически различные зависимости, выраженные аналитически с помощью уравнений и формул, решать различные геометрические задачи с помощью алгебры. Термины абсцисса, ордината были введены в употребление Г. Лейбницем в 70, 80 -е годы XVII в.
Задача 1. Найдите координаты точки М, если М - середина АВ, А(-16; 5); В(4; 2). Ответ: М(-6; 1, 5)
Задача 2. Найдите длину отрезка АВ, если А(3; -2); В(3; 0). АВ = 2 Ответ: АВ = 2
Опрос теории o Расстояние между двумя точками. o Уравнение окружности. o Координаты середины отрезка. o Уравнение прямой. o Частные случаи уравнения прямой.
Расстояние между 2 точками o Расстояние между двумя точками равно корню квадратному из суммы квадратов разностей одноименных координат.
Уравнение окружности o В прямоугольной системе координат уравнение окружности имеет вид: (Х - Х 0)2 + (У - У 0)2 = R 2, где точка С(Х 0; У 0) - центр окружности, R - радиус.
Координаты середины отрезка o Каждая координата середины отрезка с концами: (Х 1; У 1) и (Х 2; У 2) равна половине суммы соответствующих координат его концов.
Уравнение прямой
Устная работа
Решение задачи № 1
Задача № 2
Решение задачи № 2
Задача № 3
Решение задачи № 3
Задача № 4
Решение задачи № 4
Задача № 5
Решение задачи № 5
Самостоятельная работа
Домашнее задание o o Теория: п 86 -92; п 101 -104; № 1004; 1045.
При подготовке урока использована литература: o o Л. С. Атанасян. Геометрия 7 -9. М. Просвещение. 2011 г. Л. С. Атанасян. Изучение геометрии в 7, 8, 9 классах. Пособие для учителя. М. просвещение. 2007 г. ЦОР, Программы Физикона. Открытая математика 2. 6. Планиметрия. Интернет. Сайт: W W W. MK. RU для учеников 9 -11 классов.
e7c92270dafceccde5a37e75e94e813d.ppt