Скачать презентацию МГО-2015 Phi-functions Алгоритм построения phi-функций Phi-функция Скачать презентацию МГО-2015 Phi-functions Алгоритм построения phi-функций Phi-функция

MGO phi_function_3_RR.ppt

  • Количество слайдов: 19

МГО-2015. Phi-functions • Алгоритм построения phi-функций • Phi-функция для прямоугольников МГО-2015. Phi-functions • Алгоритм построения phi-функций • Phi-функция для прямоугольников

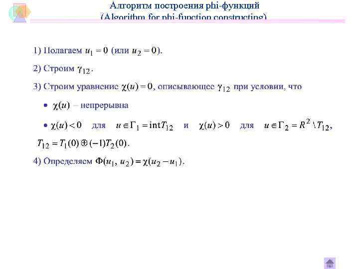
Алгоритм построения phi-функций (Algorithm for phi-function constructing) Алгоритм построения phi-функций (Algorithm for phi-function constructing)

Алгоритм построения phi-функций (Algorithm for phi-function constructing) Алгоритм построения phi-функций (Algorithm for phi-function constructing)

phi-функция для прямоугольников (phi-function for rectangles) Y 2 R 1(u 1) R 2(u 2) phi-функция для прямоугольников (phi-function for rectangles) Y 2 R 1(u 1) R 2(u 2) Y 1 u 2 u 1 X 2

phi-функция для прямоугольников (phi-function for rectangles) phi-функция для прямоугольников (phi-function for rectangles)

phi-функция для прямоугольников (phi-function for rectangles) phi-функция для прямоугольников (phi-function for rectangles)

phi-функция для прямоугольников (phi-function for rectangles) phi-функция для прямоугольников (phi-function for rectangles)

phi-функция для прямоугольников (phi-function for rectangles) phi-функция для прямоугольников (phi-function for rectangles)

phi-функция для прямоугольников (phi-function for rectangles) phi-функция для прямоугольников (phi-function for rectangles)

phi-функция для прямоугольников (phi-function for rectangles) phi-функция для прямоугольников (phi-function for rectangles)

phi-функция для прямоугольников (phi-function for rectangles) u phi-функция для прямоугольников (phi-function for rectangles) u

phi-функция для прямоугольников (phi-function for rectangles) u phi-функция для прямоугольников (phi-function for rectangles) u

phi-функция для прямоугольников (phi-function for rectangles) phi-функция для прямоугольников (phi-function for rectangles)

phi-функция для прямоугольников (phi-function for rectangles) phi-функция для прямоугольников (phi-function for rectangles)

phi-функция для прямоугольников (phi-function for rectangles) phi-функция для прямоугольников (phi-function for rectangles)

phi-функция для прямоугольников (phi-function for rectangles) – + phi-функция для прямоугольников (phi-function for rectangles) – +

phi-функция для прямоугольников (phi-function for rectangles) + – – – + + phi-функция для прямоугольников (phi-function for rectangles) + – – – + +

phi-функция для прямоугольников (phi-function for rectangles) + – – – + + phi-функция для прямоугольников (phi-function for rectangles) + – – – + +

phi-функция для прямоугольников (phi-function for rectangles) 4) Определяем . phi-функция для прямоугольников (phi-function for rectangles) 4) Определяем .