Межатомное взаимодействие в металлических и диэлектрических жидкостях (Сравнение































29-metallyl_dielektriki_prezentaciya.ppt
- Количество слайдов: 32
Межатомное взаимодействие в металлических и диэлектрических жидкостях (Сравнение группы щелочных металлов с группой инертных газов) Благонравов Л.А. МГУ им. М.В.Ломоносова, физический факультет
Известно соотношение, связывающее критическую температуру и критический мольный объем: для щелочных металлов и для нейтральных газов
Это было показано в работах Ликальтера А.А., Риозо Абе, Чепмена Р.Г. и Марча Н.Х.
Критические параметры Tкр и Vкр элементов группы щелочных металлов и элементов группы нейтральных газов
Характер зависимости между Ткр и Vкр для щелочных металлов качественно отличается от такой же зависимости для нейтральных газов. Это свидетельствует о двойственной роли размера атома в межатомном взаимодействии
1. Жидкие металлы Если допустить существование группы веществ с одинаковыми константами связи, но с различными размерами атомов, то следует ожидать, что при плотной упаковке силы притяжения между атомами меньшего диаметра будут больше, чем между атомами большего диаметра, поскольку в последнем случае именно вследствие больших размеров атомов исключаются конфигурации с малыми расстояниями между центрами соседних атомов, а притягивательный потенциал любого вида с расстоянием только убывает
Следует ожидать, что внутри такой группы при переходе от веществ с малым размером атомов к веществам с большим размером критическая температура должна убывать. Можно принять для простоты, что отталкивательная ветвь потенциала взаимодействия может быть представлена в виде потенциала твердых сфер, а притягивательная ветвь – в виде кулоновского потенциала:
Эффективный парный потенциал
. Чем больше диаметр твердой сферы, тем меньше глубина минимума потенциала. Поскольку критическая температура пропорциональна глубине минимума полного потенциала, то для приведенной модели критическая температура будет убывающей функцией размера атома. Группа щелочных металлов демонстрирует именно такое поведение.
Выбор кулоновского потенциала в целях конкретизации модели обусловлен его дальнодействующим характером и простотой. Если принять во внимание связь критической температуры с глубиной минимума потенциала, то использование конкретного вида потенциала сразу дает возможность проверки наличия не только качественного, но и количественного соответствия между определяемым из модели минимальным значением глубины потенциальной ямы и полученной из эксперимента величиной критической температуры.
Для определения минимального значения потенциала необходимо задаться эффективным диаметром атома (молекулы). Для оценки твердосферических атомных диаметров уместно использовать ван-дер-ваальсов объем b. Б.Чаттерджи в работе (Chatterjee B. Calculation of Dipole-Dipole Dispersion Coefficients for Liquid Metals// J. Chem. Phys. 1980. V. 72. № 3. P. 2050), посвященной определению константы диполь-дипольного взаимодействия металлов с привлечением данных по теплоте испарения и удельного объема вещества при абсолютном нуле температуры, применял полученные результаты для определения ван-дер-ваальсова объема b . В качестве оценки твердосферического диаметра мы взяли величину из работы Б.Чаттерджи.
Таблица 1. Отношение минимумов потенциалов соседних элементов в группе щелочных металлов.
Можно, используя оценки Чаттержди величины b для лития и цезия, определить отношение минимумов соответствующих потенциалов. Оно равно 1.75. Знание критической температуры цезия (1924 К), дает возможность оценить критическую температуру лития: 1924 X 1.75=3367 К, что согласуется с оценкой этой величины, приведенной в работе Марча и Чепмена – 3344 К.
Таблица 2. Оценка критической температуры лития по значениям b лития и цезия.
Возможен и другой способ оценки диаметра твердых сфер. Из теории Ван-дер-Ваальса следует, что отношение b к критическому объему Vкр должно быть постоянной величиной. Конечно, по своему физическому содержанию b больше, чем критический объем, подходит для определения твердосферического диаметра; тем не менее, используя критический объем, мы можем опереться на величины, непосредственно определяемые из эксперимента. Следовательно, для оценки диаметра в относительных расчетах вместо можно использовать . . В работе [4Hensel F.,Hohl G.F., Schaumloffel D., Pilgrim W.C. Empirical Regularities in the Behaviour of the Critical Constants of Fluid Alkali Metals// Z.Phys. Chem. 2000.V. 214. №6. P. 823.] приведены наиболее надежные значения критического объема для Сs, Rb, K. Значение критического объема для натрия получено с использованием экстраполяции, поскольку экспериментальные данные имелись только в температурной области ниже критической точки.
Таблица 2. Отношение минимумов потенциалов соседних элементов в группе щелочных металлов. Размер атома определен согласно [4].
Cтепень согласия осталась примерно той же, что и в предыдущем случае. Таким образом, довольно грубая модель потенциала позволяет объяснить относительное изменение критической температуры по мере изменения размера атома.
Группа нейтральных газов Cовершенно другой характер связи между критической температурой и размером атома наблюдается в группе сжиженных инертных газов. Обладающий максимальным размером атома ксенон имеет и максимальную критическую температуру, несмотря на то что большой размер атома исключает соответствующие сильному притяжению конфигурации с малыми расстояниями между центрами соседних атомов. Значит есть причина, способствующая росту сил связи при увеличении размера атома в неметаллических средах. Известно, что притягивательная ветвь потенциала межатомного взаимодействия в благородных газах аппроксимируется функцией вида
Потенциалом такого типа является потенциал Леннарда-Джонса:
Глубина минимума этого потенциала пропорциональна ε, поэтому, используя значения ε, найденные для инертных газов из второго вириального коэффициента [ Гиршфельдер, Кертис и др.6 ], можно получить отношения минимумов потенциалов, соответствующих разным элементам из группы, и сравнить с отношением соответствующих критических температур
Качественно ситуацию можно пояснить, обратившись к упрощенной модели, представив отталкивательную ветвь в форме потенциала твердых сфер, а притягивательную ветвь запишем в соответствии с предположением о диполь-дипольном характере взаимодействия:
Полный потенциал можем записать в виде:
Таблица 3. Критические параметры и константа для элементов группы нейтральных газов.
Кривая 1 на рис. 2 условно изображает притягивательную ветвь потенциала аргона, а кривая 2 – ту же ветвь потенциала криптона. Поскольку , взаимное расположение кривых примерно соответствует этому соотношению.
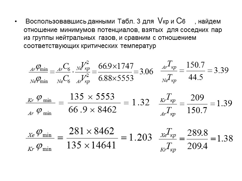
Воспользовавшись данными Табл. 3 для Vкр и С6 , найдем отношение минимумов потенциалов, взятых для соседних пар из группы нейтральных газов, и сравним с отношением соответствующих критических температур
Второй подход, основанный на упрощенной модели межатомного потенциала (3), хотя и в меньшей степени, но тоже согласуется с отношениями критических температур. Сравнивая оба подхода, можно заметить, что соответствует величине в потенциале Леннарда-Джонса. Если в случае применения потенциала (3) мы рассматриваем для некоторых элементов 1 и 2 отношение ,то в случае потенциала Леннард-Джонса ему будет соответствовать отношение
Результаты указывают на то, что в группе нейтральных газов ослабление сил притяжения, связанное с увеличением размера атома, с избытком компенсируется увеличением константы С6 .
ЗАКЛЮЧЕНИЕ Приведенные результаты, полученные на основе упрощенных моделей, подтверждают предположение о возможности представления группы щелочных металлов в качестве группы веществ, межатомные потенциалы которых имеют единую ветвь, соответствующую силам притяжения. В этом заключается их принципиальное отличие от группы одноатомных диэлектриков, которую образуют инертные газы.

