Лекция 2. Динамика.ppt
- Количество слайдов: 59
Механика Содержание лекции 2 2. ДИНАМИКА ПОСТУПАТЕЛЬНОГО ДВИЖЕНИЯ. 2. 1. ЗАКОНЫ НЬЮТОНА. ОСНОВНАЯ ЗАДАЧА ДИНАМИКИ. ЦЕНТР МАСС. УРАВНЕНИЕ ДВИЖЕНИЯ ЦЕНТРА МАСС. 2. 2. СИЛЫ В МЕХАНИКЕ. УПРУГАЯ И КВАЗИУПРУГАЯ СИЛЫ. СУХОЕ И ВЯЗКОЕ ТРЕНИЕ. 2. 3. Движение заряженной частицы электрическом и магнитном полях. в постоянных 2. 4. Закон всемирного тяготения. Принцип суперпозиции для ньютоновых гравитационных сил. Гравитационное поле. Напряженность гравитационного поля. Принцип эквивалентности. Движение спутников. Первая космическая скорость. Вес тела. 2. 5. Импульс материальной точки. Импульс механической системы и скорость ее центра масс. Второй закон Ньютона на языке импульса. Закон сохранения проекции импульса на координатную ось. Столкновения. Основные выводы
2. ДИНАМИКА ПОСТУПАТЕЛЬНОГО ДВИЖЕНИЯ. 2. 1. ЗАКОНЫ НЬЮТОНА. ОСНОВНАЯ ЗАДАЧА ДИНАМИКИ. ЦЕНТР МАСС. УРАВНЕНИЕ ДВИЖЕНИЯ ЦЕНТРА МАСС. ПОСТУЛАТЫ КЛАССИЧЕСКОЙ МЕХАНИКИ (законы Ньютона) Первый закон Ньютона (закон инерции) постулирует и содержит определение инерциальной системы отсчета (ИСО) существуют такие системы отсчета, называемые инерциальными, относительно которых тело (МТ) движется прямолинейно и равномерно либо покоится, если отсутствуют какие бы то ни было воздействия на нее со стороны других материальных точек или тел. Таким образом, т. н. свободная МТ либо покоится относительно ИСО, либо движется по инерции, и это движение в ИСО – равномерное и прямолинейное. Из определения ИСО следует, что любая СО, движущаяся относительно некоторой ИСО поступательно, равномерно и прямолинейно, также является инерциальной системой отсчета.
При наличии воздействия на МТ скорость ее изменяется, она приобретает ускорение, которое зависит от инертности МТ, а также от направления и интенсивности воздействия. Мерой инертности материальной точки (тела) является ее масса ( m). Воздействие на МТ со стороны другой механической системы (материальной точки, тела и т. д. ) определяется векторной величиной – силой. Второй закон Ньютона гласит: ускорение, приобретаемое материальной точкой массы под действием силы , сонаправлено с силой, а величина его прямо пропорциональна величине силы и обратно пропорциональна массе материальной точки: (2. 1 а) где b=const – положительная постоянная, зависящая от выбора системы единиц.
В системе СИ b=1 и второй закон можно записать в форме уравнения движения для МТ: (2. 1 б) Если на материальную точку действуют не одна сила, а несколько сил, то (2. 1 в) Третий закон Ньютона описывает взаимодействие двух тел (МТ). При взаимодействии двух тел (МТ) силы, которыми они действуют друг на друга, равны по величине и противоположны по направлению: (2. 2) где – сила, действующая на тело 1 со стороны тела 2, а – сила, действующая на тело 2 со стороны тела 1.
Основная задача динамики механической системы в простейшей постановке формулируется так. Известны все силы , действующие на все материальные точки системы, известны начальные положения и начальные скорости всех материальных точек системы. Найти закон движения системы, т. е. закон движения для каждой материальной точки, входящей в состав системы. Пример. Пусть система состоит из одной материальной точки массы . Известна – сумма сил, действующих на нее. Заданы начальные значения радиуса-вектора и скорости м. т. и . Найдем закон движения материальной точки. Ускорение определяем с помощью уравнения движения (второго закона Ньютона) (2. 3) а дальше пользуемся соотношениями кинематики (см. Лекцию № 1, равенства (1. 12), (1. 11)), интегрируем (2. 3) два раза по времени:
(2. 4) (2. 5)
В классической механике все силы можно свести к 3 видам: гравитационная (сила тяготения) , силы упругости и трения (обусловленные электромагнитным взаимодействием между молекулами) 2. 2. . СИЛЫ В МЕХАНИКЕ. УПРУГАЯ И КВАЗИУПРУГАЯ СИЛЫ. СУХОЕ И ВЯЗКОЕ ТРЕНИЕ. СИЛА УПРУГОСТИ Рассмотрим легкую (невесомую) пружинку под действием силы (рис. 2. 1). Ось OX направлена от закрепленного конца к свободному концу пружинки вдоль нее; начало О выбрано в точке, где находится свободный конец недеформированной пружинки.
Удлинение пружинки: (2. 6) l 0 – длина недеформированной пружинки. Очевидно (см. рис. 2. 1), (2. 7) – отклонение свободного конца от положения равновесия. Если пружинка упругая, то величина ее удлинения прямо пропорциональна величине деформирующей силы : (2. 8) Где – положительная постоянная, называемая коэффициентом упругости или коэффициентом жесткости пружинки. Уравнение (2. 8) – закон Гука, описывающий упругую деформацию тела. PS. Деформация – это изменение формы и (или) размеров тела. Деформация называется упругой, если деформированное тело после снятия нагрузки восстанавливает свою форму и размеры. В противном случае деформация называется пластической. Таким образом, упругая – это обратимая деформация, а пластическая – необратимая.
Рассмотрим вместо пружинки однородный стержень длиной и площадью сечения . На рис. 2. 3 вверху показан недеформированный стержень, внизу – удлиненный; сила , растягивающая стержень, приложена к его свободному торцу. Если деформация мала (2. 9) то можно считать выполненным закон Гука. Рассмотрим закон в форме (2. 10)
Здесь – коэффициент упругости (жесткости) стержня, зависящий, очевидно, от материала образца, площади сечения и длины стержня . Относительная деформация (относительное удлинение): (2. 11) Напряжение: (2. 12) Используя (2. 8) и (2. 11) перепишем (2. 12) в виде (2. 13) Обозначив (2. 13 а) приводим закон Гука к следующему виду: (2. 14) Здесь – модуль Юнга.
Форма (2. 14) записи закона Гука имеет следующие преимущества. 1. Модуль Юнга определяется только материалом образца и не зависит от его размеров (как коэффициент упругости ); – табличная величина. Например, для стали =2, 1∙ 1011 Па; 1 Па=1 Н/м 2. 2. Коэффициент упругости стержня известных сечения , длины и материала ( ), можно вычислить с помощью формулы (2. 13 а): (2. 15)
СИЛА ТРЕНИЯ Трение, которое мы рассмотрим очень коротко, подразделяется на сухое и вязкое (жидкое). Применительно к сухому трению различают трение скольжения, трение покоя и трение качения (подробно не будем рассматривать). При скольжении одного тела по поверхности другого на каждый элемент поверхности первого тела, находящийся в контакте со вторым телом, действуют силы. Это – силы реакции элементов поверхности второго тела.
Оказывается, что сила трения скольжения не зависит от площади соприкосновения трущихся тел и пропорциональна величине силы нормального давления (нормальной реакции поверхностей), прижимающей трущиеся поверхности друг к другу: (2. 16) Безразмерный коэффициент называется коэффициентом трения. Он зависит от природы и состояния трущихся поверхностей и, в частности от их шероховатости. Коэффициент трения может зависеть также от относительной скорости тел, которой обычно пренебрегают.
Пример 1. Рассмотрим брусок, покоящийся на наклонной доске (рис. 2. 9). Условие равновесия бруска можно записать в виде (2. 17) Если расположить доску горизонтально, поставить на нее брусок, а затем медленно поднимать левый конец доски, увеличивая угол наклона к горизонту, то произойдет, очевидно, следующее. Вначале брусок относительно доски не движется. При этом выполняется условие равновесия (2. 17), откуда следует : (2. 18)
– и так – вплоть до некоторого , при котором начинается медленное соскальзывание. При медленном соскальзывании можно считать ускорение бруска пренебрежимо малым, и тогда силу трения, являющуюся силой трения скольжения, можно вычислить по формуле, аналогичной (2. 18): (2. 19) Выражения (2. 18), (2. 19) позволяют сделать вывод, что сила трения покоя, возникающая при попытке сдвинуть тело относительно поверхности другого тела, с которым оно находится в контакте, подчинена неравенству (2. 20) Таким образом, ограничение сверху на силу трения покоя имеет вид (см. (2. 16)): (2. 21)
Пример 2. На брусок, покоящийся на горизонтальной поверхности, действуют горизонтальной силой (тяги) , пытаясь его сдвинуть (рис. 2. 10). Зависимость величины силы трения от величины силы тяги показана на рис. 2. 11.
Пока , брусок покоится, сила трения покоя ( ) уравновешивает силу тяги , . При брусок начинает скользить и далее на брусок действует уже постоянная сила трения скольжения (2. 22)
Вязкое трение. При движении твердого тела относительно жидкости или газа на тело действуют силы сопротивления среды - силы вязкого трения. Следует отметить, что вязкое трение покоя не существует; сила сопротивления действует только на движущееся относительно среды тело, т. е. . При малых скоростях тела (когда обтекание тела средой можно считать ламинарным), сила сопротивления пропорциональна скорости тела: (2. 23) r – положительный коэффициент сопротивления, зависящий от формы и размеров тела, ориентации тела относительно вектора скорости , состояния его поверхности и свойства среды, называемого вязкостью.
На рис. 2. 12 показано обтекание тела средой при малых скоростях. Картинка нарисована в системе отсчете, связанной с телом.
2. 3. Движение заряженной частицы в постоянных электрическом и магнитном полях. На точечный электрический заряд в электромагнитном поле действует сила: (2. 24) - напряженность электрического поля, - индукции магнитного поля. Первое слагаемое – сила, действующая со стороны электрического поля; второе – сила, действующая со стороны поля магнитного. Магнитная сила: называется силой Лоренца. PS. 1)Магнитное поле на покоящийся заряд не действует: при сила Лоренца обращается в ноль. 2)сила Лоренца перпендикулярна и скорости частицы и индукции магнитного поля : (2. 25)
. , , . Рассмотрим уравнение движения частицы с зарядом и массой в электрическом поле (2. 26) В случае получаем (2. 27) Тогда проинтегрировав (2. 27)(см. Лекцию № 1) можно записать: (2. 28) (2. 29) где – начальная скорость, – начальное значение радиусвектора частицы. Закон движения частицы (2. 29) содержит полную информацию о ее движении: траектория частицы – либо прямая, параллельная силовым линиям поля ( ), либо парабола, ось которой параллельна линиям поля (почему подумать!).
Рассмотрим уравнение движения частицы в магнитном поле . (2. 30) Прежде всего разложим скорость частицы на две составляющие: , (2. 31) – так, как показано на рис. 2. 13; – составляющая скорости, параллельная силовым линиям магнитного поля, направлена по или противоположно (в зависимости от угла между и ); – составляющая, перпендикулярная силовым линиям. Очевидно, . (2. 32 а, б) Подставляя разложение (2. 31) в уравнение (2. 30), получаем . (2. 33)
Первое слагаемое в левой части (2. 33) – вектор, параллельный силовой линии, второе – вектор, перпендикулярный . Первое слагаемое в правой части равно нулю, а второе – вектор, перпендикулярный . Приравнивая другу – отдельно – векторы, параллельные и перпендикулярные , вместо (2. 33) получаем два уравнения:
, (2. 34 а) . (2. 34 б) Из (2. 34 а) следует . (2. 35) Таким образом самый простой вариант движения частицы – равномерное движение вдоль прямолинейной силовой линии, при этом , . Пусть теперь . Интегрируя уравнение поперечного движения (2. 34 б), получаем . (2. 36) Отсюда следует . (2. 37)
Введем обозначение . (2. 38) Тогда (2. 37) приобретает вид: . (2. 39) Это соотношение показывает (см. лекцию №I), что поперечное движение частицы представляет собой равномерное движение по окружности радиуса c угловой скоростью , определяемой равенством (2. 38). Величина (2. 40) называется также циклотронной частотой вращения частицы. PS. Эта величина не зависит ни от модуля скорости частицы, ни от угла между и .
однородном магнитостатическом поле представляет собой композицию равномерного движения частицы (со скоростью ) вдоль силовой линии и равномерного вращения (с угловой скоростью ) в поперечном (по отношению к ) направлении. Это движение по цилиндрической спирали, ось которой параллельна силовым линиям (рис. 2. 15). На рис. показаны радиус спирали и шаг спирали . В частных случаях ( ) спираль вырождается в прямую, а при в окружность ( ).
2. 4. Закон всемирного тяготения. Принцип суперпозиции для ньютоновых гравитационных сил. Гравитационное поле. Напряженность гравитационного поля. Принцип эквивалентности. Движение спутников. Первая космическая скорость. Вес тела. В ньютоновой механике ( ) гравитационное взаимодействие определяется законом всемирного тяготения, открытым Ньютоном: Любые две материальные точки взаимодействуют между собой силами гравитационного притяжения; эти силы направлены вдоль отрезка, соединяющего материальные точки, величина этих сил пропорциональна массам материальных точек и обратно пропорциональна квадрату расстояния между ними: . (2. 41)
В выражении для силы гравитационного взаимодействия (2. 41) , - так называемые гравитационные массы, которые, как выяснилось, совпадают с известными нам инертными массами материальных точек. Коэффициент пропорциональности называется гравитационной постоянной: Н. м 2/кг 2 В векторной форме: , (2. 42) см. рис. 2. 17.
Гравитационные силы подчиняются принципу суперпозиции. (2. 43) Где – сила, действующая на со стороны в отсутствие всех остальных материальных точек.
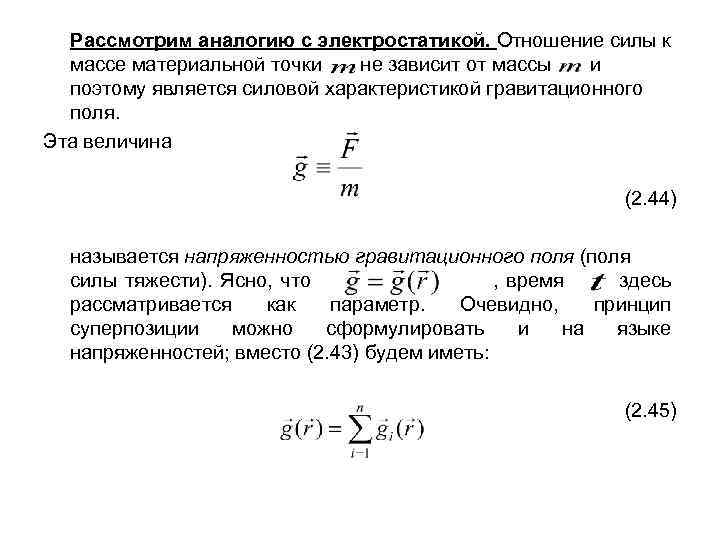
Рассмотрим аналогию с электростатикой. Отношение силы к массе материальной точки не зависит от массы и поэтому является силовой характеристикой гравитационного поля. Эта величина (2. 44) называется напряженностью гравитационного поля (поля силы тяжести). Ясно, что , время здесь рассматривается как параметр. Очевидно, принцип суперпозиции можно сформулировать и на языке напряженностей; вместо (2. 43) будем иметь: (2. 45)
Введем определение. Свободным падением материальной точки (тела) называется ее движение под действием одной лишь силы тяжести (гравитационной силы). Из второго закона Ньютона тогда следует, что напряженность гравитационного поля совпадает с ускорением свободного падения частицы. Пример 1. Рассмотрим планету радиуса и массы и будем считать распределение массы по ее объему центральносимметричным. Тогда на МТ , находящуюся на расстоянии от центра планеты на высоте над ее поверхностью, действует сила тяжести . (2. 46) Ускорение свободного падения на высоте h: (2. 47)
У поверхности планеты ( ) . (2. 48) Из (2. 47) и (2. 48) следует . (2. 49) Пример 2. Пусть имеется спутник , движущийся вокруг планеты по круговой орбите на высоте (рис. 2. 20). Центростремительное ускорение спутника совпадает с ускорением свободного падения: (2. 50) Отсюда скорость спутника (2. 51)
Первая космическая скорость - скорость равномерного движение спутника по круговой орбите на малой ( ) высоте. Пренебрегая в (2. 51), получаем (2. 52) – ускорение свободного падения у поверхности планеты. Для Земли м/с2, км. Отсюда для первой космической скорости получаем км/с.
Весом тела называется сила, с которой тело, находящееся в поле сил тяжести , действует на опору или подвес, препятствующие свободному падению тела. На рис. 2. 21 показаны силы, действующие на тело , которое покоится относительно поверхности Земли на широте : – сила тяжести, направленная к центру Земли О, – сила реакции поверхности. Рассмотрим зависимость веса тела от географической широты местности . Тело участвует в суточном вращении Земли и, следовательно, движется по окружности радиуса , (2. 53) совпадающей с параллелью. По второму закону Ньютона, , (2. 54)
– центростремительное ускорение тела. Вес тела определяется по третьему закону Ньютона: , (2. 55 а) . (2. 55 б) Величина силы тяжести: (2. 56) Ускорение тела: (2. 57) где – угловая скорость суточного вращения Земли, часа.
Величина веса определяется с помощью теоремы косинусов: . (2. 58) 2. 5. Импульс материальной точки. Импульс механической системы и скорость ее центра масс. Второй закон Ньютона на языке импульса. Закон сохранения проекции импульса на координатную ось. Столкновения. Импульсом материальной точки называется величина (2. 59) где – масса м. т. , – ее скорость (мгновенная). Импульсом механической системы (набор материальных точек) называется величина . (2. 60)
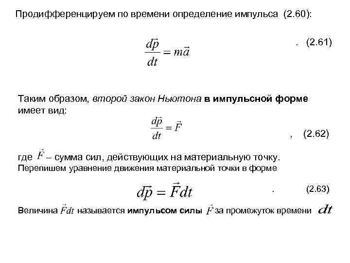
Продифференцируем по времени определение импульса (2. 60): . (2. 61) Таким образом, второй закон Ньютона в импульсной форме имеет вид: , (2. 62) где – сумма сил, действующих на материальную точку. Перепишем уравнение движения материальной точки в форме . (2. 63) Величина называется импульсом силы за промежуток времени
Пусть в некоторой системе три тела, взаимодействующих между собой. Со стороны внешних тел, не входящих в систему, действуют внешние силы. Изменение суммарного импульса системы в целом связано с действием только внешних сил. Внутренние силы не могут изменить сил механического состояния системы, если рассматривать её, как единое целое.
Закон сохранения импульса. Рассмотрим следствие уравнения движения (2. 62): . (2. 64) т. е. если сумма внешних сил, действующих на систему, равна нулю, то импульс системы сохраняется. PS. Cитуации, когда можно гарантировать выполнение равенства , являются достаточно редкими. Значительно шире класс таких задач, в которых внешними силами, действующими на систему, можно пренебречь и рассматривать систему как замкнутую. Традиционная формулировка гласит: импульс замкнутой системы сохраняется.
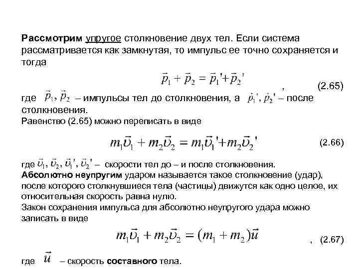
Рассмотрим упругое столкновение двух тел. Если система рассматривается как замкнутая, то импульс ее точно сохраняется и тогда , (2. 65) где – импульсы тел до столкновения, а – после столкновения. Равенство (2. 65) можно переписать в виде (2. 66) где – скорости тел до – и после столкновения. Абсолютно неупругим ударом называется такое столкновение (удар), после которого столкнувшиеся тела (частицы) движутся как одно целое, их относительная скорость равна нулю. Закон сохранения импульса для абсолютно неупругого удара можно записать в виде , (2. 67) где – скорость составного тела.
Пример. Гиря массой , брошенная со скоростью под углом к горизонту, попадает в ящик с песком общей массой , покоившийся на гладкой горизонтальной поверхности, и застревает в нем. С какой скоростью будет двигаться ящик с застрявшей в нем гирей? Силами сопротивления воздуха пренебречь. Если расположить ось горизонтально в плоскости движения гири, то , откуда следует (2. 68) На рис. 2. 23 а показано состояние системы в момент времени , когда гиря стартует, а ящик покоится.
. (2. 69) . (2. 70). Отсюда получаем Основные выводы:
. ГРАНИЦЫ ПРИМЕНИМОСТИ КЛАССИЧЕСКОЙ МЕХАНИКИ 1) 3 -й закон Ньютона нарушается для релятивистских частиц из-за конечности скорости распространения силовых полей, через которые взаимодействуют тела. Пусть тело 1 покоится, тело 2 перемещается по траектории АВ со скоростью Тело 2 в т. А: Тело 2 в т. В: 2) В микромире, начиная с атомов и молекул, законы Ньютона не работают. 3) В астрофизике (мире больших масс) , т. к. нарушаются однородность пространства и времени.
Динамика материальной точки. Сила. Основная задача динамики - определение положения тела по известным начальному положению тела, начальной скорости и силам, действующим на него. Сила - векторная величина, мера механического воздействия на тело со стороны других тел или поля, в результате которого тело приобретает ускорение или изменяет свою форму.
Импульс. Импульс тела или количество движения – векторная величина, направление которой совпадает с направлением вектора скорости, при этом p = m. V. Механическое состояние тела (материальной точки) характеризуется набором значений его координат и проекций импульса на оси координат. Например, при использовании для описания движения тела декартовых координат это будут Основная задача динамики - определение положения тела по известным начальному положению тела, начальной скорости и силам, действующим на него.
Пусть в некоторой системе три тела, взаимодействующих между собой. Со стороны внешних тел, не входящих в систему, действуют внешние силы. Изменение суммарного импульса системы в целом связано с действием только внешних сил. Внутренние силы не могут изменить сил механического состояния системы, если рассматривать её, как единое целое.
В 1798 г. Генри Кавендиш (17311810) измерил гравитационную постоянную с помощью крутильных весов. Закон всемирного тяготения строго справедлив для неподвижных друг относительно друга материальных точек и приближенно при движении с относительной скоростью отн << с, где с - скорость света в вакууме. 1798 г = 6. 67 10 -11 Н м 2/кг 2
Сила тяжести. Ускорение свободного падения. Сила тяжести – сила гравитационного притяжения, действующая на материальную точку (тело) со стороны Земли. В результате действия этой силы тело движется с ускорением. Ускорение свободного падения ускорение, с которым материальная точка движется под действием силы гравитационного притяжения к планете. Величина этого ускорения не зависит от массы m материальной точки. Запишем второй закон Ньютона для материальной точки с постоянной массой: Здесь m – масса материальной точки, M – масса планеты, r – расстояние от центра планеты до материальной точки, R - радиус планеты, h - высота над её поверхностью (см. рисунок).
Сила тяжести. Ускорение свободного падения. Для случая, когда h << R, получаем Величина g заметно отличается от g 0, когда высота над поверхностью планеты сравнима с её радиусом. . Сила, вызывающая свободное падение материальной точки с ускорением g, называется силой тяжести:
Силы трения Различают два вида трения: 1) трение при сухих поверхностях твёрдых тел (сухое трение) и 2) трение о жидкую или газообразную среду (вязкое трение). При сухом трении возможно возникновение силы трения покоя, при вязком - нет. Пусть коробка лежит на столе. Опыт показывает, что максимальная сила трения равна где μ – безразмерный коэффициент, который называется коэффициентом силы трения покоя. Эта формула называется законом Амонтона (1699 г. )
Силы сухого трения Коэффициент силы трения покоя определить из простого эксперимента. можно При углах наклона плоскости α меньше некоторого α 0, сила трения покоя равна При α = α 0 максимальная сила трения покоя равна силе трения скольжения (тело может начать скользить).
Силы сухого трения Картину возникновения сил сухого трения можно схематично представить с помощью рисунка. Если на тело, лежащее на горизонтальной поверхности действует сила, превышающая по модулю силу трения покоя, начнётся скольжение. Чаще всего зависимость силы трения скольжения от скорости движения тела соответствует графику на рисунке а, но при достаточно малых скоростях её можно считать постоянной, как это показано на рис. б. Этот закон зависимости силы трения от скорости называется законом Кулона.
Силы сухого трения Закон Кулона-Амонтона: величина силы максимальной величине силы трения покоя трения скольжения равна где μ – безразмерный коэффициент, который называется коэффициентом силы трения покоя и не зависит от скорости движения тела. Применение сил трения покоя – фрикционная передача. Какая сила приводит в движение автомобиль? лошадь? идущего человека? Fлс Fдс Fсд Fсл Fлд Fдл
Силы вязкого трения зависят от формы тела, некоторых свойств среды (вязкости и плотности). Ньютон установил экспериментально зависимость силы вязкого трения от скорости для двух параллельных близких поверхностей, пространство между которыми заполнено жидкостью или газом. На рисунке плоская поверхность 1 движется со скоростью V относительно неподвижной плоскости 2. В этом случае сила вязкого трения, действующая на плоскость, равна Здесь S – площадь поверхности 1, - коэффициент вязкости жидкости или газа, h – расстояние между плоскостями. Этот закон справедлив, если На рисунке показано распределение скорости течения газа (жидкости) между плоскостями.
Силы вязкого трения Для воздуха коэффициент вязкости можно определить с помощью прибора, показанного на следующем рисунке. Диск А вращается и известной скоростью. Площадь пластин B и расстояние между пластинами и диском известно. Динамометр показывает силу вязкого трения. Экспериментальная зависимость вилы вязкого (жидкого) трения от скорости движения показана на рисунке.
Силы упругости. Виды деформаций. Любую деформацию можно свести к двум основным типам деформаций, которые поэтому называются элементарными деформациями. Этими элементарными деформациями являются растяжение (сжатие) и сдвиг. Различные виды деформаций можно продемонстрировать с помощью следующей модели.
Если расстояние между соседними пластинками (слоями упругого тела) происходит так, что во все точках плоскости расстояние одинаково, то деформация называется однородным растяжением или однородным сжатием. Однородное растяжение Однородное сжатие
При деформации сдвига пластинки (слои упругого тела) сдвигаются параллельно сами себе. При этом так, что расстояние между слоями не меняется, но точки отдельных пластин, лежащие на одной вертикали, сдвигаются друг относительно друга в одном направлении и на одну и ту же величину. Такая деформация называется однородным сдвигом. Однородный сдвиг
При деформации изгиба пластинки (слои упругого тела) сдвигаются так, что расстояние между слоями меняется поразному: с одной стороны оно увеличивается, с другой – уменьшается. Изгиб сводится к растяжениям и сжатиям в различных частях тела. Изгиб При деформации кручения происходит сдвиг, различный в разных местах. Кручение


