ТЕРМЕХ-заочно-бакалавр.pptx
- Количество слайдов: 64
Механика • Кириенко Ольга Ивановна Доцент, канд. техн. наук Кафедра ИТ ( «Информационные технологии» ) Кабинет 201
Механика • Механика включает в себя три раздела: «Теоретическая механика» , «Сопротивление материалов» , «Детали машин» . • В разделе «Теоретическая механика» изучаются основные законы движения твердых тел и их взаимодействие. • В разделе «Сопротивление материалов» изучаются основы прочности материалов и методы расчетов элементов конструкций на прочность, жесткость и устойчивость при действии внешних сил. • В разделе «Детали машин» рассматриваются основы конструирования и расчета деталей и сборочных единиц общего назначения.
• Рекомендуемая литература • 1. Тарг С. М. Краткий курс теоретической механики. – М. : Наука, 2001 (2008). • Александров А. В. , Потапов В. Д. , Державин Б. П. Сопротивление материалов. Учебное пособие для вузов. Издание 3. - М. : Высш. шк. , 2003. • 2. Олофинская В. П. Техническая механика: Курс лекций с вариантами практических и тестовых заданий: учеб. пособие / В. П. Олофинская. – 3 -е изд. , испр. – М. : ФОРУМ, 2012. • Ерохин М. Н. Детали машин и основы конструирования. - М. : «Колос. С» . - 2004. • Батурин А. Т. Детали машин. Учебник для машиностроительных техникумов. Издание 6 -е стереотипное. - М. : «Машиностроение» . - 1971. • Березовский Ю. Н. Детали машин для техникумов. - М. : «Маш-ение» . -1983. • 3. Олофинская В. П. Детали машин. Краткий курс и тестовые задания: учеб. пособие / В. П. Олофинская. - 2 -е изд. , испр. и доп. – М. : ФОРУМ, 2010.
Теоретическая механика изучает основные законы движения твердых тел и их взаимодействие. • Механическим движением называется происходящее с течением времени изменение взаимного положения материальных тел в пространстве. • Под механическим взаимодействием понимают те действия материальных тел друг на друга, в результате которых происходит изменение движения этих тел или изменение их формы (деформация). За основную меру этих действий принимают величину, называемую силой.
3. Введение • Основной задачей теоретической механики является изучение движения материальных тел под действием сил. • По характеру рассматриваемых задач механику разделяют на статику, кинематику и динамику. • В статике излагается учение о силах и условиях равновесия материальных тел под действием сил. • В кинематике – общие геометрические свойства движения тел. • В динамике изучается движение материальных тел под действием сил. • В классической механике все вводимые исходные положения и понятия являются научными моделями. • ТМ, в отличие от физики, изучает з-ны движения абстрактных абсолютно твердых тел, здесь материалы, форма тел существенного значения не имеют. При движении абсолютно твердое тело не деформируется и не разрушается.
4. Введение • Основные абстрактные модели реальных тел: • материальная точка – имеет массу, но не имеет размеров; • абсолютно твёрдое тело – объём конечных размеров, сплошь заполненный веществом, причём расстояния между любыми двумя точками не изменяются во время движения; • Из них – системы: • - система свободных материальных точек; если при движении системы материальных точек расстояние между точками остаются постоянными, то такая система материальных точек называется неизменяемой системой; • - системы со связями. • «Вырожденные» модели: • - бесконечно тонкие стержни; • - бесконечно тонкие пластины; • - невесомые стержни и нити, связывающие между собой материальные точки, и т. д.
6. Введение. Положение объекта относительно другого физического тела (например, Земли) определяется при помощи выбранной системы координат Система отсчета. Cистема декартовых прямоугольных координат. Инерциальная система отсчёта – такая, собственное движение которой не может быть обнаружено никаким механическим опытом. • Все системы отсчёта, движущиеся относительно исходной прямолинейно и равномерно, будут инерциальными. Это позволяет • ввести единую декартовую систему координат. Условное соглашение – берут правую систему координат (рис. 1). • Время – абсолютно, единое для всех систем отсчёта, т. е. начальный момент – произволен. • Состояние движения тел в момент времени t определяется координатами и скоростями точек в этот момент.
7. Статика • Статикой называется часть механики, где изучаются условия, которым должны удовлетворять силы, действующие на систему материальных точек, для того чтобы система находилась в равновесии. • Сила – это мера механического взаимодействия материальных тел между собой, способного вызвать движение тел из состояния покоя или изменить существующее движение тел. • Совокупность сил, приложенных к данному твердому телу, называется системой сил.
8. Статика. • Система материальных точек находится в равновесии, если, будучи в покое, она не получает никакого движения от сил, на неё действующих. В этом случае система сил, приложенных к ней, называется уравновешивающей, а силы в системе взаимно уравновешенными. • Из повседневного опыта: силы имеют векторный характер, то есть величину (модуль), направление, линию действия, точку приложения. • • Условие равновесия сил, действующих на твёрдое тело, сводится к свойствам систем векторов. Если в характеристике величины направление не имеет значение, то эта величина называется скалярной (объем тела, температура).
9. Статика. Аксиомы. Принципы построения курса теоретической механики: • • 1) в основе – система аксиом (на основе опыта, наблюдений - сформулировали Галилей и Ньютон); 2) далее – законы внутренней логики (относительная независимость теории). • Все теоремы и уравнения статики выводятся из нескольких исходных положений, называемых аксиомами. Аксиомы, устанавливающие общие закономерности механического движения, созданы в результате обобщения человеческого опыта. Аксиома 1. Под действием уравновешивающей системы сил абсолютно твердое тело или материальная точка находятся в равновесии или движутся равномерно и прямолинейно. Аксиома 2. Две силы, приложенные к твёрдому телу, взаимно уравновешиваются тогда и только тогда, когда они равны по величине, направлены в противоположные стороны и лежат на одной прямой. • Аксиома 3. Действие на твёрдое тело системы сил не изменится, если добавить к этой системе или отбросить от неё две силы, равные по величине, направленные в противоположные стороны и лежащие на одной прямой.
10. Статика. • Следствие 1. Силу, действующую на точку твёрдого тела, можно переносить вдоль линии действия силы без изменения равновесия (то есть, сила является скользящим вектором, рис. 2). • Рис. 2.
11. Статика. Аксиомы. • Аксиома 4. Действие на точку твёрдого тела нескольких сил равносильно действию одной равнодействующей силы, строящейся по правилу сложения векторов (рис. 4). • • • • Рис. 4. • Следствие. Силы, приложенные к точке твердого тела, складываются по правилу параллелограмма. •
13. Статика. Аксиомы. • Аксиома 5. Если деформируемое (не абсолютно твердое) тело, находящееся под действием сил в состоянии равновесия, станет абсолютно твердым (отвердеет), то его равновесие не нарушится (принцип отвердевания). • Из этого закона следует, что условия, которым должны удовлетворять при равновесии силы, приложенные к абсолютно твердому телу, необходимо соблюдать и при равновесии тела деформируемого. Поэтому этот закон устанавливает связь между статикой абсолютно твердого тела и статикой деформируемых тел.
14. Статика. Аксиомы. • Действие одного тела на другое никогда не может быть односторонним: мы всегда наблюдаем взаимодействие материальных тел. • Две категории сил: • 1) Активные - создают или способны создать движение твёрдого тела. Например, сила тяжести. • 2) Пассивные – не создающие движения, но ограничивающие перемещения твёрдого тела, препятствующие перемещениям. Например, сила натяжения нерастяжимой нити (рис. 7). • Рис. 7.
15. Статика. Аксиомы. Аксиома 6. Действие одного тела на второе равно и противоположно действию этого второго тела на первое (действие равно противодействию). Например, Земля и Луна. • Важно - действие и противодействие представляют собой две силы, приложенные к двум разным телам. Поэтому нельзя сказать, что эти две силы уравновешиваются. • Тело, перемещениям которого в пространстве препятствуют другие тела, скрепленные или соприкасающиеся с ним, называется несвободным, или связанным. Все то, что ограничивает перемещения данного тела в пространстве, называется связью. • Силы, обусловленные связями и препятствующие перемещениям, называются силами реакций связи или просто реакцией связи. Направлена реакция связи всегда с той стороны, куда связь не дает перемещаться телу. • Принцип освобождения от связей.
16. Статика. Аксиомы. • Аксиома 7. Связи, наложенные на систему материальных точек, можно заменить силами реакций, действие которых эквивалентно действию связей. • Типы связей: • 1. Связь – гладкая опора (без трения) – реакция опоры приложена в точке опоры и всегда направлена перпендикулярно опоре. • 2. Гибкая связь (нить, веревка, трос, цепь) – подвешен груз. Реакция направлена вдоль нити от тела, нить растянута. • 3. Жесткий стержень – стержень может быть сжат или растянут. Реакция стержня направлена вдоль стержня.
Связи • 4. Шарнирная опора. Шарнир допускает поворот вокруг точки закрепления. Различают два вида шарниров: • - подвижный шарнир (опора А). Стержень, закрепленный на шарнире, может поворачиваться вокруг шарнира, а точка крепления может перемещаться вдоль направляющей (площадки). • Реакция направлена перпендикулярно опорной поверхности, т. к. не допускается только перемещение поперек опорной поверхности. Реакция опоры направлена по нормали к поверхности, на которую опираются катки подвижной опоры.
Связи • - неподвижный шарнир (опора В). • Стержень может свободно поворачиваться вокруг оси шарнира. Реакция опоры проходит через ось шарнира, но неизвестна по направлению. • Реакцию разлагают на составляющие и по направлению координатных осей. Реакция по модулю определится: Способ закрепления применяется для того, чтобы исключить возможные напряжения от действия температуры или изгиба.
Связи 5. Защемление , или «заделка» . Любые перемещения точки крепления невозможны. Под действием внешних сил в опоре возникают реактивная сила и реактивных момент, препятствующий повороту.
Статика. Система сходящихся сил. • 1. Определение равнодействующей геометрическим способом • А. Сложение сил. • Система сил, линии действия которых пересекаются в одной точке, называется сходящейся. • • • • Рис. 8. Следствие 2 и 3 аксиом. 4 -я аксиома. Рис. 9. • Плоская задача. Геометрическая сумма двух сил находится по правилу параллелограмма (рис. 9).
18. Статика. • Объемная задача. Геометрическая сумма трех сил , не лежащих в одной плоскости, изображается диагональю параллелепипеда, построенного на этих силах (рис. 10). • Рис. 10. Рис. 11. • При графическом способе определения равнодействующей векторы сил можно вычерчивать в любом порядке, результат (величина и направление равнодействующей) не изменится. • Такой способ получения равнодействующей называется геометрическим. • Т. обр. , система сходящихся сил имеет равнодействующую, равную геометрической сумме этих сил и приложенную в точке пересечения их линий действия (рис. 11).
19. Статика. Б. Разложение сил. Способом разложения удобно пользоваться при определении сил давления тела на связи и реакции связей. • А) разложение силы по двум заданным направлениям. • В этом случае сила будет являться диагональю параллелограмма, а стороны параллельны заданным направлениям (рис. 9). • Б) разложение силы по трем заданным направлениям. • В этом случае, если заданные направления не лежат в одной плоскости, задача сводится к построению параллелепипеда, диагональю которого и будет являться изображением данной силы, а его ребра будут параллельны заданным направлениям. • Рис. • Рис. 9. Рис. 10.
21. Статика. • 2. Определение равнодействующей аналитическим способом • Аналитический способ сложения сил. Из аналитической геометрии: Проекция вектора суммы на какую-нибудь ось равна алгебраической сумме проекций слагаемых векторов на ту же ось. • Т. е. , если , то = , = , . • Зная находим: • ; • . Если силы расположены в одной плоскости, формулы принимают вид:
23. Статика. Момент силы. • Момент силы относительно центра Под действием силы тело может совершать вращательное движение вокруг некоторой точки. Момент силы характеризует вращательный эффект. • Центром момента называют точку, относительно которой берется момент. Момент относительно центра – момент относительно этой точки. • В точке А к телу приложена сила . Из центра О опустим перпендикуляр на линию действия силы, его длина - плечо силы относительно центра О. Момент силы относительно центра О определяется модулем момента, равным Fh; положением в пространстве плоскости ОАВ ( «плоскость поворота); направлением поворота в этой плоскости. Значит, момент силы – векторная величина. Рис. 16
25. Статика. Пара сил. Момент пары сил • Система двух параллельных сил, равных по величине и направленных в противоположные стороны, называется парой сил (рис. 17). • • Рис. 17. • Плоскость действия пары сил - плоскость, проходящую через линии действия сил. • Плечо пары сил – расстояние d между линиями действия сил пары. • Тело под действием пары сил совершает вращательное движение, следовательно, можно говорить о моменте пары. Его характеризует: модуль, равный Fd; положение плоскости действия пары; направление поворота пары в этой плоскости. Т. о. , момент пары сил – векторная величина.
Статика. Пара сил. Момент пары сил • Момент пары численно равен произведению модуля силы на плечо пары Fd. • Момент считается положительным, если пара вращает тело против хода часовой стрелки.
28. Статика. • Теорема Пуансо о параллельном переносе силы: • Силу можно перенести параллельно линии ее действия, при этом нужно добавить пару сил с моментом, равным произведению модуля силы на расстояние, на которое перенесена сила. • • Рис. 21. На тело в точке А действует сила , прикладываем в точке В две уравновешенные силы = и = - . Система трех сил представляет собой силу и пару сил с моментом .
29. Статика. • Из теоремы вытекает теорема о приведении системы сил к данному центру: • Любая система сил, действующих на абсолютно твердое тело, приведении к произвольно выбранному центру О заменяется одной силой , равной главному вектору системы сил и приложенной в центре приведения О, и одной парой с моментом , равным главному моменту системы сил относительно центра О (рис. 22). • Рис. 22.
30. Статика. Теорема о приведении системы сил к данному центру. • Для равновесия любой системы сил необходимо и достаточно, чтобы главный вектор этой системы сил и ее главный момент относительно любого центра были равны нулю, т. е. •
44. Статика. Главный вектор и главный момент пространственной системы сил. • Значения главного вектора и главного момента системы сил определяются равенствами: • . • Проекции главного вектора на оси x, y, z : • • • . Проекции главного момента :
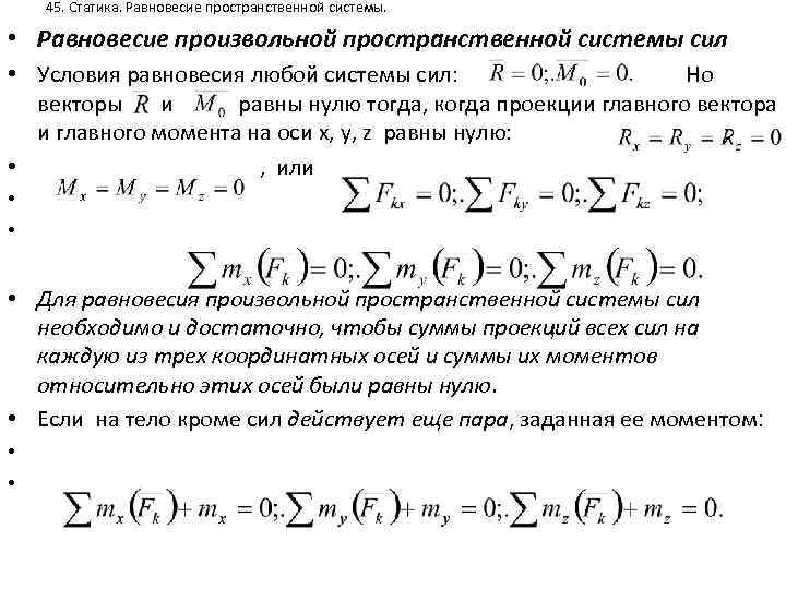
45. Статика. Равновесие пространственной системы. • Равновесие произвольной пространственной системы сил • Условия равновесия любой системы сил: Но векторы и равны нулю тогда, когда проекции главного вектора и главного момента на оси x, y, z равны нулю: ; • , или • • Для равновесия произвольной пространственной системы сил необходимо и достаточно, чтобы суммы проекций всех сил на каждую из трех координатных осей и суммы их моментов относительно этих осей были равны нулю. • Если на тело кроме сил действует еще пара, заданная ее моментом: •
Кинематика • Кинематика точки • Кинематика – раздел механики, в котором изучаются геометрические свойства движения тел. При этом не учитываются масса тел и силы, которые действуют на них. • Все величины в кинематике рассматриваются как изменяющиеся с течением времени, т. е. как функции времени.
2. Кинематика. • Векторный способ задания движения точки. • Положение точки М задается ее радиусом-вектором , проведенным из начала координат О в точку М (рис. 37). • Рис. 37. • При движении точки М вектор рассматривается как переменный вектор (вектор-функция), зависящий от аргумента t: • - уравнение движения или закон движения точки в векторной форме. • В прямоугольных декартовых координатах проекции вектора на оси x, y, z (рис. 37): .
3. Кинематика. • Координатный способ задания движения точки. • Положение точки можно задать ее координатами x, y, z, изменяющимися с течением времени. • ; • - уравнения движения точки или закон движения точки. • Из этих уравнений, исключая время t, можно найти уравнения траектории движения точки.
4. Кинематика. • Естественный способ задания движения. • Траектория точки М – кривая АВ – известна (рис. 38). Точку примем за начало отсчета. Определим положительное и отрицательное направление отсчета движения точки на кривой. • s – криволинейная координата, равная расстоянию от точки до точки М ( , …). • Рис. 38. • s=f(t) - закон движения точки М вдоль траектории.
5. Кинематика. • Вектор скорости точки • Векторная величина, характеризующая в данный момент быстроту и направление движения по траектории, называется скоростью. • Рис. 39. Перемещение точки за промежуток времени определяется вектором - вектором перемещения точки. • , или . • Средняя по модулю и направлению скорость точки за промежуток времени определяется : . • Направление вектора совпадает с направлением
6. Кинематика. Вектор скорости точки. Если промежутки времени малы ( 0) средняя скорость становится равной истинной скорости в данный момент: Вектор скорости точки в данный момент времени равен первой производной от радиуса-вектора точки по времени. Направлен по касательной к траектории точки в сторону движения.
7. Кинематика. • Вектор ускорения точки • Ускорением точки называется векторная величина, характеризующая изменение с течением времени модуля и направления скорости точки. Вектор направлен в сторону вогнутости траектории. • Вектор ускорения лежит в соприкасающейся плоскости и направлен в сторону вогнутости кривой. • Плоскость, в которой происходит бесконечно малый поворот касательной к траектории при элементарном перемещении движущейся точки. Для плоской кривой соприкасающаяся плоскость совпадает с плоскостью этой кривой и является общей для всех точек. •
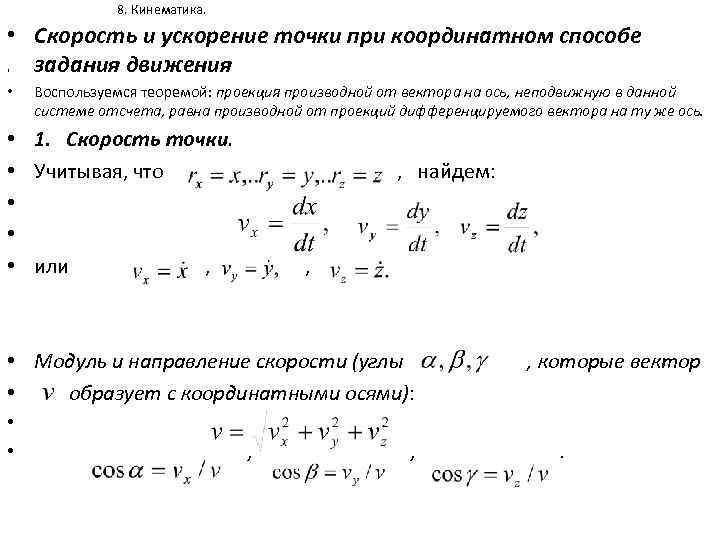
8. Кинематика. • Скорость и ускорение точки при координатном способе , задания движения • • • Воспользуемся теоремой: проекция производной от вектора на ось, неподвижную в данной системе отсчета, равна производной от проекций дифференцируемого вектора на ту же ось. 1. Скорость точки. Учитывая, что , найдем: или , • Модуль и направление скорости (углы , которые вектор • образует с координатными осями): • • , .
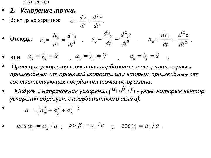
9. Кинематика. • 2. Ускорение точки. • Вектор ускорения: • Отсюда: , • или , . • Проекция ускорения точки на координатные оси равны первым производным от проекций скорости или вторым производным от соответствующих координат точки по времени. • Модуль и направление ускорения ( - углы, которые вектор ускорения образует с координатными осями): • ; .
10. Кинематика. • Скорость и ускорение точки при естественном задания движения • Даны траектория точки и закон движения точки вдоль траектории s=f(t). • Значения векторов и определяют по их проекциям на подвижные оси , которые движутся вместе с точкой М и называются осями естественного трехгранника, или скоростными осями. • Рис. 41. • Направление осей: ось - по касательной к траектории в сторону положительного отсчета расстояния s, ось Мn – по нормали к траектории, лежащей в соприкасающейся плоскости и направленной в сторону вогнутости траектории, ось Mb – перпендикулярно к осям и Mn так, чтобы она образовала с ними правую систему осей. Нормаль Mn - главная нормаль, нормаль Mb – бинормаль. • Плоскость, в которой происходит бесконечно малый поворот касательной к траектории при элементарном перемещении движущейся точки
11. Кинематика. Скорость и ускорение точки при естественном задании движения. • Поскольку вектор скорости точки совпадает с осью , то величина скорости определяется проекцией вектора на эту ось с учетом знака . Знак принято опускать и называть v числовым (алгебраическим) значением скорости. • Числовое значение скорости точки в данный момент времени равно первой производной от расстояния (криволинейной координаты) s этой точки по времени. • Величина v определяет и модуль скорости, и ее направление – по знаку модуля.
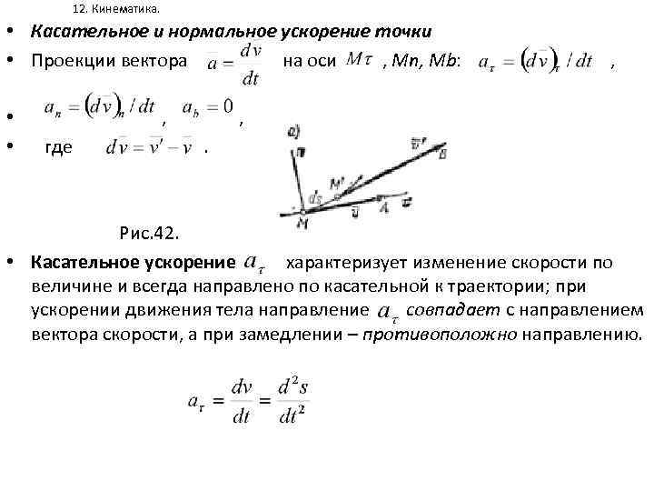
12. Кинематика. • Касательное и нормальное ускорение точки • Проекции вектора на оси , Mn, Mb: , • где Рис. 42. • Касательное ускорение характеризует изменение скорости по величине и всегда направлено по касательной к траектории; при ускорении движения тела направление совпадает с направлением вектора скорости, а при замедлении – противоположно направлению.
13. Кинематика. Касательное и нормальное ускорения точки Нормальное ускорение характеризует изменение скорости по направлению и определяется: • , • где ᵨ - радиус кривизны траектории в данный момент времени. • Нормальное ускорение всегда направлено перпендикулярно скорости к центру дуги. • Значение полного ускорения : •
14. Кинематика. Касательное и нормальное ускорения точки. • • Рис. 43.
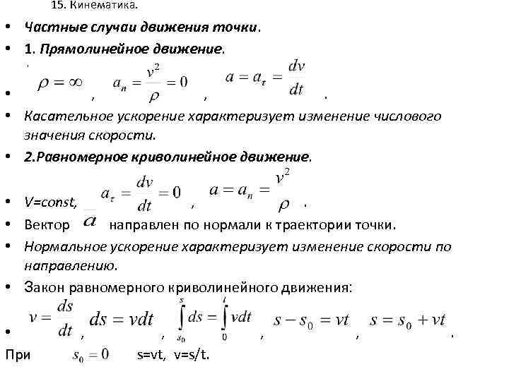
15. Кинематика. • Частные случаи движения точки. • 1. Прямолинейное движение. , • , . • Касательное ускорение характеризует изменение числового значения скорости. • 2. Равномерное криволинейное движение. • V=сonst, . • Вектор направлен по нормали к траектории точки. • Нормальное ускорение характеризует изменение скорости по направлению. • Закон равномерного криволинейного движения: • , . При s=vt, v=s/t.
16. Кинематика. Частные случаи движения точки. • 3. Равномерное прямолинейное движение. • , . Ускорение точки равно нулю только при равномерном прямолинейном движении. • 4. Равнопеременное криволинейное движение. • При t=0 , . • , . Интегрируем: . Или • . • Интегрируем: - закон равнопеременного криволинейного движения точки. •
22. Кинематика. • Определение скоростей и ускорений точек вращающегося тела • 1. Скорость точек тела • Рис. 50. Рис. 51. • За время dt точка М совершает поворот вокруг оси на элементарный угол , элементарное перемещение вдоль траектории . Числовое значение скорости точки: • или . • •
24. кинематика. Вращательное движение твердого тела. • 2. Ускорение точек тела. Воспользуемся формулами: , . • • Тогда, . • • Или , . • Полное ускорение или .
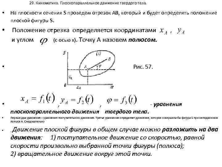
28. Кинематика. Плоскопараллельное движение. • Плоскопараллельное движение твердого тела • Плоскопараллельным движением твердого тела называется такое, при котором все точки тела движутся в плоскостях, параллельных данной неподвижной плоскости. • Примеры: 1) движение конуса, основание которого скользит по данной неподвижной плоскости; 2) качение колеса по прямолинейному рельсу; 3) движение шатуна кривошипно-шатунного механизма; 4) вращательное движение твердого тела вокруг неподвижной оси. • Рис. 56. • Секущая плоскость Оxy параллельна плоскости П. Все точки сечения S тела движутся параллельно плоскости П. Поэтому достаточно рассмотреть движение сечения S тела – плоской фигуры S – в плоскости Oxy.
29. Кинематика. Плоскопараллельное движение твердого тела. • На плоскости сечения S проведем отрезок АВ, который и будет определять положение плоской фигуры S. • Положение отрезка определяется координатами , и углом (с осью x). Точку А назовем полюсом. • Рис. 57. • , - уравнения плоскопараллельного движения твердого тела. • Первые два уравнения – уравнения поступательного движения. Третье уравнение определяет движение, которое совершила бы фигура S при неподвижном полюсе А. Следовательно • , Движение плоской фигуры в общем случае можно разложить на движения: 1) поступательное движение со скоростью, равной скорости произвольно выбранной точки фигуры (полюса); 2) вращательное движение вокруг этой точки.
Динамика •
1. Динамика. • Динамика устанавливает и изучает связь между движением материальных тел и действующими на них cилами. • В динамике решают две задачи: • - определяют параметры движения по заданным силам; • - определяют силы, действующие на тело, по заданным параметрам движения. • В основе классической динамики лежат законы.
2. Динамика. • Первый закон (з-н инерции). Если на материальную точку не действуют никакие силы, то эта точка или находится в покое, или движется прямолинейно и равномерно. Если =0, то =const. В частности =0. • • Свойство м. т. сохранять свою скорость неизменной как по модулю, так и по направлению, в частности - состояние покоя, называется инертностью или инерцией. • Всякое тело (точка) обладает инертностью. Мерой ее является масса тела. • Массой называют количества вещества в объеме тела. Единица измерения массы – кг.
3. Динамика. • Второй закон (з-н зависимости между силой и количеством движения) – основной закон динамики. • Модуль силы, действующей на материальную точку, равен произведению массы точки на модуль ее ускорения, а направление силы совпадает с направлением ускорения. • Векторное уравнение: . • Из закона следует, что при одном и том же ускорении модуль силы пропорционален массе точки, т. е. чтобы сообщить точке данное ускорение, к ней нужно приложить тем большую силу, чем больше ее масса. • • Мерой инертности точки является ее масса. При действии на точку нескольких сил: или . В дифференциальной форме:
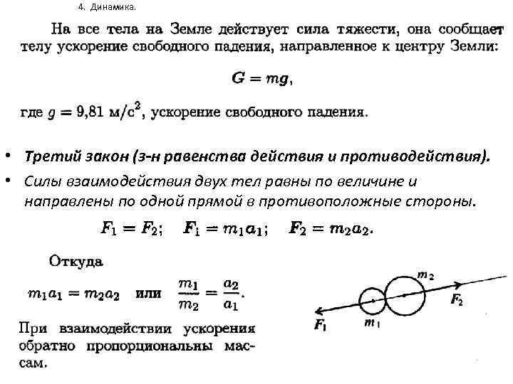
4. Динамика. • Третий закон (з-н равенства действия и противодействия). • Силы взаимодействия двух тел равны по величине и направлены по одной прямой в противоположные стороны.
5. Динамика. • Четвертый закон (з-н независимости действия сил). • Если на материальную точку действуют одновременно несколько сил, то ускорение этой точки равно геометрической сумме тех ускорений, которые получает точка при действии каждой из этих сил в отдельности. • = .
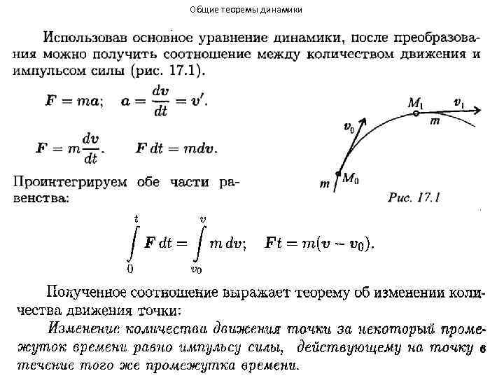
Общие теоремы динамики
Общие теоремы динамики
Работа
Общие теоремы динамики
Общие теоремы динамики
Общие теоремы динамики
Общие теоремы динамики


