Скачать презентацию Методы решения систем нелинейных уравнений Лекция Постановка Скачать презентацию Методы решения систем нелинейных уравнений Лекция Постановка

Лекция Система нелинейных уравнений.pptx

  • Количество слайдов: 29

Методы решения систем нелинейных уравнений Лекция Методы решения систем нелинейных уравнений Лекция

Постановка задачи Решить систему нелинейных уравнений: 2 Постановка задачи Решить систему нелинейных уравнений: 2

Этапы решения 1. Исследовать существование и единственность решения 2. Выбрать начальное приближение к корню Этапы решения 1. Исследовать существование и единственность решения 2. Выбрать начальное приближение к корню 3. Вычислить отдельные корни с заданной точностью (реализация возможна в различных программных продуктах) 3

Существование и единственность решения. корень один F 2(x, y) F 1(x, y) 4 Существование и единственность решения. корень один F 2(x, y) F 1(x, y) 4

Существование и единственность решения. корней нет F 1(x, y) F 2(x, y) 5 Существование и единственность решения. корней нет F 1(x, y) F 2(x, y) 5

Существование и единственность решения. корня три F 2(x, y) F 1(x, y) 6 Существование и единственность решения. корня три F 2(x, y) F 1(x, y) 6

Этап 3 l предполагается, что система нелинейных уравнений имеет вещественное решение на заданном интервале Этап 3 l предполагается, что система нелинейных уравнений имеет вещественное решение на заданном интервале l Определено начальное приближение к корню x 0, y 0 l Дальнейшее уточнение корня производится итерационными методами 7

Методы решения систем нелинейных уравнений Для применения известных численных методов исходная система может быть Методы решения систем нелинейных уравнений Для применения известных численных методов исходная система может быть приведена к виду: x=φ1(x, y); y=φ2(x, y); 8

Метод Якоби (простых итераций) Алгоритм поиска решения задается формулами xn+1= φ1(xn, yn); yn+1= φ2(xn, Метод Якоби (простых итераций) Алгоритм поиска решения задается формулами xn+1= φ1(xn, yn); yn+1= φ2(xn, yn). 9

Метод Гаусса - Зейделя Алгоритм поиска решения задается формулами x n+1= φ1(xn, yn); yn+1= Метод Гаусса - Зейделя Алгоритм поиска решения задается формулами x n+1= φ1(xn, yn); yn+1= φ2(xn+1, yn). Процесс вычисления заканчивается, когда 10

Методы решения систем нелинейных уравнений Общий вид системы нелинейных уравнений: F 1(x 1, x Методы решения систем нелинейных уравнений Общий вид системы нелинейных уравнений: F 1(x 1, x 2, x 3, …, xn) = 0 F 2(x 1, x 2, x 3, …, xn) = 0 ……………. Fn(x 1, x 2, x 3, …, xn) = 0 11

Метод Якоби x 1 m+1 = f 1(x 1 m, x 2 m, x Метод Якоби x 1 m+1 = f 1(x 1 m, x 2 m, x 3 m, …, xnm) x 2 m+1 = f 2(x 1 m, x 2 m, x 3 m, …, xnm) x 3 m+1 = f 3(x 1 m, x 2 m, x 3 m, …, xnm) ………………. . xnm+1 = fn(x 1 m, x 2 m, x 3 m, …, xnm) 12

Метод Гаусса - Зейделя x 1 m+1 = f 1(x 1 m, x 2 Метод Гаусса - Зейделя x 1 m+1 = f 1(x 1 m, x 2 m, x 3 m, …, xnm) x 2 m+1 = f 2(x 1 m+1, x 2 m, x 3 m, …, xnm) x 3 m+1 = f 3(x 1 m+1, x 2 m+1, x 3 m, …, xnm) …………………. . xnm+1 = fn(x 1 m+1, x 2 m+1, x 3 m+1, …, xnm) 13

Пример 1 l Дана система Построим графики этих уравнений 14 Пример 1 l Дана система Построим графики этих уравнений 14

Пример 1 15 Пример 1 15

Пример 1 Приведем систему к виду 16 Пример 1 Приведем систему к виду 16

Пример 1 Корень x=0, 52 y=1, 93 x 0=1 y 0=2 18 Пример 1 Корень x=0, 52 y=1, 93 x 0=1 y 0=2 18

Пример 1 Сходимость к корню x=0, 52 y=1, 93 x 0=1, 8 y 0=0, Пример 1 Сходимость к корню x=0, 52 y=1, 93 x 0=1, 8 y 0=0, 8 19

Пример 1 x 0=-1, 8 y 0=-0, 8 Сходимость к корню x=-0, 52 y=-1, Пример 1 x 0=-1, 8 y 0=-0, 8 Сходимость к корню x=-0, 52 y=-1, 93 20

Пример 1 x 0=-1, 8 y 0=-0, 8 Сходимость к корню x=-0, 52 y=-1, Пример 1 x 0=-1, 8 y 0=-0, 8 Сходимость к корню x=-0, 52 y=-1, 93 21

выводы l Вычисления в методе последовательных приближений просты l Однако сложно найти такую систему выводы l Вычисления в методе последовательных приближений просты l Однако сложно найти такую систему которая была бы эквивалентна исходной системе и одновременно обеспечивала бы сходимость 22

Метод Ньютона l Это точный аналог одномерного метода Ньютона, т. е. одноточечный метод в Метод Ньютона l Это точный аналог одномерного метода Ньютона, т. е. одноточечный метод в котором используется производная l В многомерном случае необходимо уметь вычислять градиенты всех функций системы 23

Метод Ньютона l Запишем систему двух уравнений с двумя неизвестными в векторной форме: 24 Метод Ньютона l Запишем систему двух уравнений с двумя неизвестными в векторной форме: 24

Метод Ньютона l Обобщая формулу Ньютона на многомерный случай получим: 25 Метод Ньютона l Обобщая формулу Ньютона на многомерный случай получим: 25

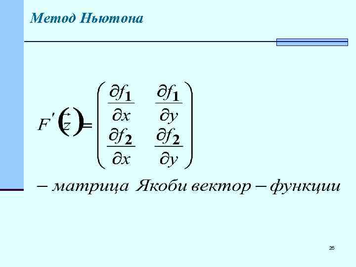
Метод Ньютона 26 Метод Ньютона 26

Пример 1 (метод Ньютона) Применим метод к исходной системе 28 Пример 1 (метод Ньютона) Применим метод к исходной системе 28

Пример 1 (метод Ньютона) Найдем матрицу, обратную к матрице производных: 29 Пример 1 (метод Ньютона) Найдем матрицу, обратную к матрице производных: 29

Пример 1 (метод Ньютона) Окончательно получим итерационную схему 30 Пример 1 (метод Ньютона) Окончательно получим итерационную схему 30

Пример 1 (метод Ньютона) x 0=-1, 8 y 0=-0, 8 Сходимость к корню x=-1, Пример 1 (метод Ньютона) x 0=-1, 8 y 0=-0, 8 Сходимость к корню x=-1, 93 y=- 0, 52 32