ТЕМА 8.ppt
- Количество слайдов: 51
МЕТОДЫ ПИНЧ-ПРОЕКТИРОВАНИЯ ТЕМА 8 ПРАВИЛО ЭВРИСТИЧЕСКОЙ ОТМЕТКИ
Выбрав возможные размещения теплообменников вокруг пинча, мы удовлетворили критерию Тmin, обеспечивающему минимальное потребление энергии,
Выбрав возможные размещения теплообменников вокруг пинча, мы удовлетворили критерию Тmin, обеспечивающему минимальное потребление энергии, поскольку перенос тепловой энергии через пинч мы запретили разделив систему технологических потоков процесса на две подсистемы – выше пинча и ниже пинча.
Выбрав возможные размещения теплообменников вокруг пинча, мы удовлетворили критерию Тmin, обеспечивающему минимальное потребление энергии, поскольку перенос тепловой энергии через пинч мы запретили разделив систему технологических потоков процесса на две подсистемы – выше пинча и ниже пинча. Вполне естественно будет, если дальнейшее развитие проекта ХТС пойдет по пути минимизации капитальных затрат.
Выбрав возможные размещения теплообменников вокруг пинча, мы удовлетворили критерию Тmin, обеспечивающему минимальное потребление энергии, поскольку перенос тепловой энергии через пинч мы запретили разделив систему технологических потоков процесса на две подсистемы – выше пинча и ниже пинча. Вполне естественно будет, если дальнейшее развитие проекта ХТС пойдет по пути минимизации капитальных затрат. Капитальные затраты достаточно сильно зависят от количества теплообменных аппаратов, использующихся в теплообменной сети.
Выбрав возможные размещения теплообменников вокруг пинча, мы удовлетворили критерию Тmin, обеспечивающему минимальное потребление энергии, поскольку перенос тепловой энергии через пинч мы запретили разделив систему технологических потоков процесса на две подсистемы – выше пинча и ниже пинча. Вполне естественно будет, если дальнейшее развитие проекта ХТС пойдет по пути минимизации капитальных затрат. Капитальные затраты достаточно сильно зависят от количества теплообменных аппаратов, использующихся в теплообменной сети. Поэтому мы будем при проектировании максимизировать нагрузку каждого устанавливаемого теплообменника.
Вследствие того, что общая нагрузка на рекуперационные теплообменники фиксирована для выбранного Тmin, и определяется перекрытием составных кривых по энтальпийной оси
Вследствие того, что общая нагрузка на рекуперационные теплообменники фиксирована для выбранного Тmin, и определяется перекрытием составных кривых по энтальпийной оси, то максимизируя нагрузку на каждом устанавливаемом теплообменнике, мы будем стремиться уменьшить число теплообменных аппаратов в тепловой сети ХТС.
Вследствие того, что общая нагрузка на рекуперационные теплообменники фиксирована для выбранного Тmin, и определяется перекрытием составных кривых по энтальпийной оси, то максимизируя нагрузку на каждом устанавливаемом теплообменнике, мы будем стремиться уменьшить число теплообменных аппаратов в тепловой сети ХТС. Поток, изменение потоковой энтальпии которого наименьшее из двух потоков, соединяемых на сеточной диаграмме теплообменником, и определяет тепловую нагрузку на этот теплообменник.
Таким образом, делая отметку на одном из потоков сеточной диаграммы и максимизируя тепловую нагрузку для теплообменника, размещаемого на данном потоке, мы всегда будем удовлетворять изменению энтальпии одного из связываемых теплообменником потоков, за исключением того случая, когда требуемые изменения энтальпии обоих потоков равны.
Таким образом, делая отметку на одном из потоков сеточной диаграммы и максимизируя тепловую нагрузку для теплообменника, размещаемого на данном потоке, мы всегда будем удовлетворять изменению энтальпии одного из связываемых теплообменником потоков, за исключением того случая, когда требуемые изменения энтальпии обоих потоков равны. В этом случае оба потока будут удовлетворены одновременно.
Таким образом, делая отметку на одном из потоков сеточной диаграммы и максимизируя тепловую нагрузку для теплообменника, размещаемого на данном потоке, мы всегда будем удовлетворять изменению энтальпии одного из связываемых теплообменником потоков, за исключением того случая, когда требуемые изменения энтальпии обоих потоков равны. В этом случае оба потока будут удовлетворены одновременно. Это правило в пинч анализе носит название правила «эвристической отметки» . Иногда его также называют эвристикой «галочки» .
То, что получилось выше пинча Для того, чтобы максимизировать нагрузку этих теплообменниках вычислим изменение потоковой энтальпии каждого потока.
То, что получилось выше пинча Для того, чтобы максимизировать нагрузку этих теплообменниках вычислим изменение потоковой энтальпии каждого потока. Изменение энтальпии горячих потоков:
То, что получилось выше пинча Для того, чтобы максимизировать нагрузку этих теплообменниках вычислим изменение потоковой энтальпии каждого потока. Изменение энтальпии горячих потоков: Н 2 = СР 2(TPH-ТS 2) = 150 (-100) = -15000 к. Вт; Н 4 = СР 4(TPH-TS 4) = -12500 к. Вт.
Изменение энтальпии холодных потоков: Н 1=СР 1(Tt 1 -TРС)=8000 к. Вт; Н 3=СР 3(Tt 3 -TРС)=27000 к. Вт,
Запишем эти значения на потоковой диаграмме рядом с соответствующими потоками Отмечаем входящий в пинч поток с наибольшим СР и максимизируем нагрузку теплообменного аппарата, размещенного на нем.
В этом случае минимальное изменение энтальпии у горячего потока Н 4=-12500 к. Вт,
В этом случае минимальное изменение энтальпии у горячего потока Н 4=-12500 к. Вт, поэтому и тепловая нагрузка данной теплообменной связи будет равна 12500 к. Вт.
В этом случае минимальное изменение энтальпии у горячего потока Н 4=-12500 к. Вт, поэтому и тепловая нагрузка данной теплообменной связи будет равна 12500 к. Вт. Запишем значения тепловых нагрузок под соответствующим изображением теплообменного аппарата на сеточной диаграмме.
В этом случае минимальное изменение энтальпии у горячего потока Н 4=-12500 к. Вт, , поэтому и тепловая нагрузка данной теплообменной связи будет равна 12500 к. Вт. Запишем значения тепловых нагрузок под соответствующим изображением теплообменного аппарата на сеточной диаграмме. Максимизируем тепловую нагрузку теплообменного аппарата, размещенного на потоках 1 и 2.
Минимальное изменение потоковой энтальпии для этого теплообменника у холодного потока, и поэтому тепловая нагрузка на эту теплообменную связь будет равна 8000 к. Вт.
Минимальное изменение потоковой энтальпии для этого теплообменника у холодного потока, и поэтому тепловая нагрузка на эту теплообменную связь будет равна 8000 к. Вт. Отмечаем его галочкой и
Записываем значение тепловой нагрузки под изображением теплообменного аппарата на сеточной диаграмме
После максимизации тепловой нагрузки на установленных теплообменниках, мы полностью удовлетворили необходимым изменениям потоковой энтальпии потоков 1 и 4.
После максимизации тепловой нагрузки на установленных теплообменниках, мы полностью удовлетворили необходимым изменениям потоковой энтальпии потоков 1 и 4. Поток 4 приводится к пинч температуре посредством рекуперации его тепловой энергии потоком 3, а поток 1 достигает целевой температуры, рекуперируя тепловую энергию потока 2.
После максимизации тепловой нагрузки на установленных теплообменниках, мы полностью удовлетворили необходимым изменениям потоковой энтальпии потоков 1 и 4. Поток 4 приводится к пинч температуре посредством рекуперации его тепловой энергии потоком 3, а поток 1 достигает целевой температуры, рекуперируя тепловую энергию потока 2. Нам неизвестны температуры потоков на горячей стороне установленных теплообменников.
После максимизации тепловой нагрузки на установленных теплообменниках, мы полностью удовлетворили необходимым изменениям потоковой энтальпии потоков 1 и 4. Поток 4 приводится к пинч температуре посредством рекуперации его тепловой энергии потоком 3, а поток 1 достигает целевой температуры, рекуперируя тепловую энергию потока 2. Нам неизвестны температуры потоков на горячей стороне установленных теплообменников. Используя уравнения баланса энтальпии, вычисляем недостающие температуры
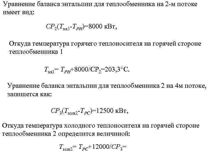
Уравнение баланса энтальпии для теплообменника на 2 -м потоке имеет вид: СР 2(Твх1 -ТРН)=8000 к. Вт,
Уравнение баланса энтальпии для теплообменника на 2 -м потоке имеет вид: СР 2(Твх1 -ТРН)=8000 к. Вт, Откуда температура горячего теплоносителя на горячей стороне теплообменника 1 определяется как: Твх1= ТРН+8000/СР 2=
Уравнение баланса энтальпии для теплообменника на 2 -м потоке имеет вид: СР 2(Твх1 -ТРН)=8000 к. Вт, Откуда температура горячего теплоносителя на горячей стороне теплообменника 1 Твх1= ТРН+8000/СР 2=203, 3(3) С.
Уравнение баланса энтальпии для теплообменника на 2 -м потоке имеет вид: СР 2(Твх1 -ТРН)=8000 к. Вт, Откуда температура горячего теплоносителя на горячей стороне теплообменника 1 Твх1= ТРН+8000/СР 2=203, 3(3) С. Аналогично вычисляем температуру холодного теплоносителя на горячей стороне теплообменника 2 на 4 м потоке:
Уравнение баланса энтальпии для теплообменника на 2 -м потоке имеет вид: СР 2(Твх1 -ТРН)=8000 к. Вт, Откуда температура горячего теплоносителя на горячей стороне теплообменника 1 Твх1= ТРН+8000/СР 2=203, 3 С. Уравнение баланса энтальпии для теплообменника 2 на 4 м потоке, запишется как: СР 4(Твых2 -ТРС)=12500 к. Вт,
Уравнение баланса энтальпии для теплообменника на 2 -м потоке имеет вид: СР 2(Твх1 -ТРН)=8000 к. Вт, Откуда температура горячего теплоносителя на горячей стороне теплообменника 1 Твх1= ТРН+8000/СР 2=203, 3 С. Уравнение баланса энтальпии для теплообменника 2 на 4 м потоке, запишется как: СР 3(Твых2 -ТРС)=12500 к. Вт, Откуда температура холодного теплоносителя на горячей стороне теплообменника 2 определится величиной: Твых2= ТРС+12000/СР 3=
Уравнение баланса энтальпии для теплообменника на 2 -м потоке имеет вид: СР 2(Твх1 -ТРН)=8000 к. Вт, Откуда температура горячего теплоносителя на горячей стороне теплообменника 1 Твх1= ТРН+8000/СР 2=203, 3(3) С. Уравнение баланса энтальпии для теплообменника 2 на 4 м потоке, запишется как: СР 3(Твых2 -ТРС)=12500 к. Вт, Откуда температура холодного теплоносителя на горячей стороне теплообменника 2 определится величиной: Твых2= ТРС+12000/СР 3=181, 6(6) С.
Записываем эти температуры рядом с теплообменниками, над линией, изображающей потоки теплоносителей
Записываем эти температуры рядом с теплообменниками, над линией, изображающей потоки теплоносителей Неудовлетворенной осталась тепловая нагрузка на потоке горячем № 2, и тепловая нагрузка на холодном потоке № 3.
Охлаждающую воду выше пинча мы не можем использовать, поэтому для охлаждения горячих потоков под пинчем, тепловая нагрузка которых не удовлетворена полностью теплообменниками, размещенными на пинче, мы должны использовать дополнительные рекуперативные теплообменные аппараты, соединяющие горячие потоки с холодными, тепловая нагрузка которых также не была полностью удовлетворена пинч размещением.
Оставшаяся нагрузка потока 2 определится как: H=CP 2 (250 C-203. 333 C)=150 46. 666(6) 7000 к. Вт.
Оставшаяся нагрузка потока 2 определится как: H=CP 2 (250 C-203. 333 C)=150 46. 666(6) 7000 к. Вт. Оставшаяся нагрузка потока 2 определится как: H=CP 2 (230 C-181. 666 C)=300 48. 3334 14500 к. Вт.
Оставшаяся нагрузка потока 2 определится как: H=CP 2 (250 C-203. 333 C)=150 46. 666(6) 7000 к. Вт. Оставшаяся нагрузка потока 2 определится как: H=CP 2 (230 C-181. 666 C)=300 48. 3334 14500 к. Вт. Размещаем на сеточной диаграмме теплообменник между потоками 2 и 3 и максимизируем нагрузку на нем, что полностью удовлетворяет необходимому значению изменения потоковой энтальпии потока 2, т. е. 7000 к. Вт.
Зная нагрузку на 3 -м теплообменнике, вычисляем температуру холодного потока на горячей стороне теплообменника:
Зная нагрузку на 3 -м теплообменнике, вычисляем температуру холодного потока на горячей стороне теплообменника: Твых3= Твых2+7000/СР 3=
Зная нагрузку на 3 -м теплообменнике, вычисляем температуру холодного потока на горячей стороне теплообменника: Твых3= Твых2+7000/СР 3=205 С,
После размещения на сеточной диаграмме третьего теплообменника у нас осталось неудовлетворенной нагрузка на холодном потоке № 3 мощностью, необходимой для нагрева 3 го поток от 205 С, после 3 -го теплообменника, до его целевой температуры, равной 230 С.
Определяем эту мощность: H=CP 3 (230 C-205 C)=300 25=7500 к. Вт. Вся теплота горячих потоков под пинчем уже рекуперирована холодными, с помощью размещения трех теплообменников.
Определяем эту мощность: H=CP 3 (230 C-205 C)=300 25=7500 к. Вт. Вся теплота горячих потоков под пинчем уже рекуперирована холодными, с помощью размещения трех теплообменников. Поэтому, чтобы привести поток № 3 к его целевой температуре, нам необходимо использовать горячие утилиты, например, нагреть поток паром.
Определяем эту мощность: H=CP 3 (230 C-205 C)=300 25=7500 к. Вт. Вся теплота горячих потоков под пинчем уже рекуперирована холодными, с помощью размещения трех теплообменников. Поэтому, чтобы привести поток № 3 к его целевой температуре, нам необходимо использовать горячие утилиты, например, нагреть поток паром. Отмечаем это на сеточной диаграмме.
Таким образом, мы закончили проектирование системы теплообмена ХТС выше пинча.


