???? 13.ppt
- Количество слайдов: 31
Методы и методики среднесрочного прогнозирования социальноэкономических процессов Автор Проф. С. Г. Светуньков Высшая школа экономики www. hse. ru
Классификация социально-экономических процессов по типу динамики Социально – экономические процессы Стационарные процессы Однородные стационарные процессы Неоднородные стационарные процессы фото Нестационарные процессы Однородные процессы в переходный период Необратимые процессы Эволюционные процессы фото Хаотические процессы фото Высшая школа экономики, Санкт-Петербург
Базовые определения Под стационарными рядами понимаются ряды случайных процессов, характеристики которых не меняются с течением времени t, т. е. они инвариантны относительно временных фото сдвигов: при любом фиксированном действительном τ. Под нестационарными в промежуток времени от t до t + T обратимыми процессами понимаются такие из них, фото характеристики которых меняются вариантно относительно временных сдвигов: где приращение ∆y(t+τ) не определяется характеристиками фото процессов в предыдущие моменты времени. Высшая школа экономики, Санкт-Петербург
Методы прогнозирования в зависимости от типов процессов Социально – экономические процессы Стационарные процессы Однородные стационарные процессы Неоднородные стационарные процессы Методы математической статистики Высшая школа экономики, Санкт-Петербург фото Нестационарные процессы Однородные процессы в переходный период Необратимые процессы Эволюционные процессы фото Хаотические процессы фото
Мы рассмотрим прогнозирование только стационарных процессов
Нормальный закон распределения вероятностей случайной величины φ(y) Обратимые социально-экономические процессы бывают самой разнообразной природы. Но в подавляющем большинстве случаев эти случайные процессы описываются нормальным законом распределения. Нормальный закон распределения вероятностей полностью описывается двумя характеристиками – математическим ожиданием и его 0 дисперсией. y y 0+∆y График функции плотности нормального распределения вероятностей
Нормальный закон распределения вероятностей случайной величины Гаусс предложил функцию, аппроксимирующую нормальный закон распределения вероятностей, и носящую его имя: Здесь μy - математическое ожидание случайной величины y, σy - дисперсия этой случайной величины. Откуда взялась эта функция? Просто Гаусс сначала изучил более простую функцию, а именно: А потом искал ответ на вопрос: где бы её применить? А тут как раз попалась статистическая задача…
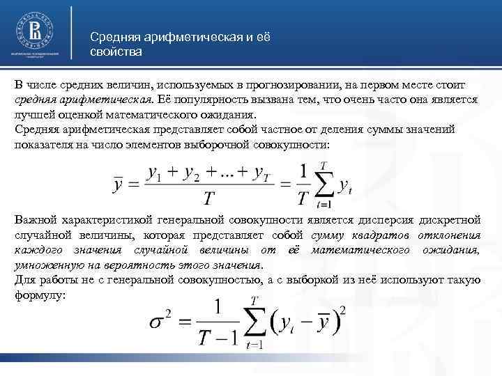
Средняя арифметическая и её свойства В числе средних величин, используемых в прогнозировании, на первом месте стоит средняя арифметическая. Её популярность вызвана тем, что очень часто она является лучшей оценкой математического ожидания. Средняя арифметическая представляет собой частное от деления суммы значений показателя на число элементов выборочной совокупности: Важной характеристикой генеральной совокупности является дисперсия дискретной случайной величины, которая представляет собой сумму квадратов отклонения каждого значения случайной величины от её математического ожидания, умноженную на вероятность этого значения. Для работы не с генеральной совокупностью, а с выборкой из неё используют такую формулу:
Прогноз случайной стационарной величины Если есть основания считать, что случайная величина распределена нормально, то её лучшей прогнозной оценкой будет являться средняя арифметическая: Прогнозируемая величина будет лежать в пределах: m – число степеней свободы (число независимых наблюдений минус число оцениваемых статистических параметров)
Пример Средняя арифметическая цены 0, 5 литра ряженки по данным 126 магазинов Выборгского района Санкт-Петербурга составила (руб. ): Выборочное значение дисперсии оказалось равным : Число степеней свободы – m=126 -1. Значение t-статистики Стьюдента для 125 степеней свободы при уровне значимости 0, 05 равно 1, 9791. Значит, с доверительной вероятностью в 95% прогнозная величина цены пол литра ряженки в магазине «О’кей» у метро «Озерки» будет лежать в пределах:
Чаще всего приходится иметь дело с нормально распределёнными случайными процессами Это означает, что схема прогнозирования такая: 1. Находим модель, описывающую математическое ожидание процесса, 2. Вычисляем выборочное значение дисперсии, 3. Выполняем прогноз, 4. Оцениваем прогнозные границы. Но поскольку данные обратимые процессы протекают в условиях неоднородности, возникает задача выявления и формального описания связки: причины во внешнем окружении → следствия в прогнозируемом процессе. Это и есть искомая прогнозная модель.
Как выявить причинно-следственную связь? Взаимосвязь между двумя случайными факторами называется «корреляционной» . Если мы говорим о корреляции между факторами, то это означает, что мы утверждаем наличие зависимости между двумя случайными факторами. На первом этапе необходимо провести профессиональный анализ возможных взаимосвязей и обосновать наличие и возможную форму взаимосвязи. На втором этапе необходимо использовать инструменты корреляционного анализа.
Как выявить причинно-следственную связь? Наиболее часто в корреляционном анализе используется коэффициент парной корреляции, который был выведен Пирсоном в XIX веке, исходя из предположения о наличия между двумя факторами линейной взаимосвязи. Поэтому этот коэффициент свидетельствует только о том, насколько предполагаемая связь между двумя факторами приближается к линейной. Он не помогает выявить взаимосвязь, а свидетельствует о возможности её описания линейной зависимостью.
Типовые прогнозные модели Самый простой случай для прогнозирования, — когда число изменяющихся факторов равно единице. В этом случае прогнозисту приходится иметь дело с однофакторной моделью: Поскольку характер изменения рядов социально-экономических показателей является многообразным, то и, описывающие его модели могут иметь самые различные формы. Чаще всего в практике социально -экономического прогнозирования в качестве моделей однофакторных зависимостей используют несколько элементарных функций. Рассмотрим их.
Типовые прогнозные модели Линейная функция: yt tgα = a 1 a 0 0 xt
Типовые прогнозные модели Модель квадратичной функции:
Типовые прогнозные модели Модель многочлена третьей степени: yt Δ < 0, a 3 > 0 0 xt
Типовые прогнозные модели Модель степенной функции: Случай I, когда a 1 > 1 Случай II, когда 0 < a 1 < 1 yt yt a 0 A xt 0 1
Типовые прогнозные модели Модель гиперболы: yt A a 0 0 1 xt
Типовые прогнозные модели Модель показательной функции: yt a 1 > 0 a 1 < 0 ea 1 1 xt 0 1
Типовые прогнозные модели Модель логарифмической функции: yt A a 0 xt 0 1
Метод наименьших квадратов Рассмотрим вначале простую линейную модель: yt Aτ yτ Расстояние ε’τ Она описывает исходные значения показателя yt с некоторой ошибкой аппроксимации εt: Отклонение ετ Модель МНК a 0 0 xτ xt
Метод наименьших квадратов предусматривает нахождение таких коэффициентов модели, для которых сумма квадратов отклонений εt будет минимальной: В простом случае коэффициенты линейной однофакторной модели с помощью МНК определяются просто. Надо взять первые производные функции по каждому из коэффициентов и приравнять их нулю:
Метод наименьших квадратов, для квадратичной функции (и любой аддитивной функции) использовать легко:
Нелинейные модели Для мультипликативных моделей непосредственное использование МНК ведёт к необходимости решения системы нелинейных уравнений. Например, экспоненциальный тренд: Для него получим такую систему уравнений МНК:
Нелинейные модели В таком случае используют приём линеаризации модели: Для линеаризованной модели получим:
Как выполнить прогноз? После вычисления с помощью МНК (или какого-нибудь другого метода) коэффициентов модели, вычисляют дисперсию ошибки аппроксимации. После этого определяют значение факторной переменной xt в момент прогноза τ. Подставляя это значение в модель, получим прогноз: Поскольку у исходных данных была некоторая дисперсия (колеблемость), то и прогноз должен быть интервальным. Для определения прогнозного интервала используют формулу оценки доверительных границ:
Метод наименьших квадратов для многофакторных моделей Многофакторные модели могут быть как линейными, так и нелинейными. Рассмотрим задачу построения линейной многофакторной модели: Метод наименьших квадратов для данной аддитивной функции использовать легко:
Метод наименьших квадратов
Мультиколлинеарность, как следует из самого названия, возникает тогда, когда факторы модели имеют одинаковые, монотонные относительно друга тенденции в динамике. В этой ситуации оценки коэффициентов многофакторных моделей с помощью МНК будут очень неточными и неустойчивыми - они меняют свои значения и часто знаки даже при изменении порядка округления. Так как оценки параметров оказываются неточными, то интерпретация влияния факторов на прогнозируемый показатель будет совершенно не той, которая есть на самом деле. Ценность таких моделей крайне низка, так как неустойчивая модель даёт очень сильную вариацию своих коэффициентов, а значит и расчётных значений прогнозируемого показателя. Модель, с помощью которой сделана попытка описать сложное многофакторное явление, не описывает это явление.
Вывод: Любые прогнозы не носят точечный характер. Они всегда – интервальны!


