Методи класифікації зображень. Терміни і визначення КЛАСИФІКУВАННЯ (класифікація)
Методи класифікації зображень
Терміни і визначення КЛАСИФІКУВАННЯ (класифікація) - розподіл заданої множини на підмножини у відповідності з прийнятими правилами, сортування об'єктів по категоріях КЛАСИФІКУВАННЯ БАГАТОСПЕКТРАЛЬНЕ (класифікація багатоспектральна) - класифікація зображення на основі розбиття простору спектральних ознак на області, що відповідають окремим класам
Статистична класифікація КЛАСИФІКУВАННЯ БЕЗ НАВЧАННЯ - розподіл заданої множини на підмножини у відповідності з прийнятими правилами сортування об'єктів по категоріях без застосування навчальних вибірок Статистична класифікація підрозділяється на два основних підходи: класифікація без навчання (unsupervised classification) і класифікація з навчанням (supervised classification). КЛАСИФІКУВАННЯ З НАВЧАННЯМ – класифікація з навчанням на еталонних фрагментах зображення, коли для кожного піксела у всіх діапазонах визначаються показники властивостей спектрального відбиття і зіставляються з заданими класами спектральних ознак або з такими на еталонних об'єктах
Класифікація без навчання базується на статистичних параметрах розподілу даних, вона також має назву кластерізація Класифікація без навчання КЛАСТЕР - група елементів, поєднаних деякою спільною властивістю. В задачах автоматичного розпізнавання образів під К. розуміють групу об'єктів, що утворюють у просторі опису компактну (в деякому розумінні) область Багатоспектральна кластерізація
Класифікація з навчанням Класифікація з навчанням базується на статистичних особливостях розподілу сигналу в межах обраних еталонних об’єктів. В цьому і полягає «навчання» НАВЧАННЯ - створення набору еталонів, по який далі здійснюється класифікування зображень АВТОНОМНЕ НАВЧАННЯ - класифікація (розпізнавання) без втручання оператора, а використовуючи методи багатомірного статистичного аналізу, розпізнавання образів та ін. КОНТРОЛЬОВАНЕ НАВЧАННЯ - навчання системи розпізнавання (класифікації) під керуванням вчителя/користувача, або керований вибір (створення) набору еталонів (еталонних дешифрувальних ознак) об’єктів різних класів, які утворюють навчальні вибірки для наступного класифікування зображень
Вибірки Під час навчання створюється набір вибірок ВИБІРКА НАВЧАЛЬНА - сукупність зображень об'єктів з вказуванням класу належності кожного об'єкта, яка використовується для навчання системи розпізнавання (інтерпретування) зображень. Як правило, до В. н. входять зображення об'єктів двох і більш класів ВИБІРКА ЕКЗАМЕНАЦІЙНА - сукупність зображень об'єктів з вказуванням класу належності кожного об'єкта, яка використовується для оцінки ефективності функціонування системи розпізнавання (інтерпретування) зображень В разі використання автономного навчання, а також у випадках коли після процедури неконтрольованої класифікації результати інтерпретуються з урахуванням додаткової інформації, прийнято говорити про так звану «гібридну класифікацію».
Застосування процедур класифікації Відповідно до кількості статистичних процедур, які застосовуються для проведення класифікації, розрізняють одноразову (single-pass) та ітераційну (iterative classification). Зазвичай ітераційні алгоритми вбудовуються в алгоритми класифікації з навчанням. Віднесення пікселу до певного класу відбувається з використанням вирішального правила ВИРІШАЛЬНЕ ПРАВИЛО- правило, за яким встановлено приймати (приймається) рішення про належність об'єкта до тої або іншої категорії (класу) В залежності від типу цього правила і, відповідно, математичної розв’язувальної функції, яка алгоритмічно відповідає певному правилу, методи класифікації можуть бути параметричними і непараметричними
Застосування процедур класифікації КЛАСИФІКУВАННЯ ЗНІМКА НЕПАРАМЕТРИЧНЕ - класифікація знімка, за яким при якому формуванні вирішальних правил не робляться ніякі припущення щодо функцій умовного імовірного розподілу пікселів заданих категорій КЛАСИФІКУВАННЯ ЗНІМКА ПАРАМЕТРИЧНЕ – класифікація знімка, при якому вирішальні правила формуються з урахуванням функцій умовного імовірного розподілу пікселів заданих категорій При застосування непараметричних правил прийнято говорити про процедуру класифікації «методом сканування зображення» (image scanning classification). При цьому не потрібно багато обчислювального ресурсу і великі знімки можуть бути оброблені навіть комп’ютерами невеликої потужності. Параметрична класифікація, або класифікація, яка базується на застосуванні складних розв’язувальних функцій, має також назву «класифікації методом розподілу властивостей простору» (feature space partition)
Типи вирішувальних правил Паралельний класифікатор (box classifier, parallel classifier) – проста, багатовимірна порогова розвязувальна функція
Типи вирішувальних правил Метод евклідових відстаней (спрощений метод найбільшої подібності) (Euclidian distance classifier) – базується на однаковості стандартних відхилень в усіх кластерах
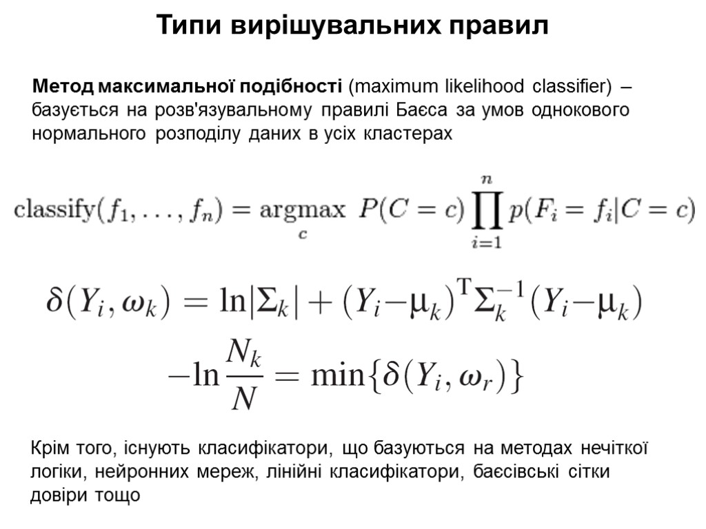
Типи вирішувальних правил Метод максимальної подібності (maximum likelihood classifier) – базується на розв'язувальному правилі Баєса за умов однокового нормального розподілу даних в усіх кластерах Крім того, існують класифікатори, що базуються на методах нечіткої логіки, нейронних мереж, лінійні класифікатори, баєсівські сітки довіри тощо
Посткласифіційна обробка: оцінка точності класифікації Вхідне зображення Результат класифікації Завіркові дані Загальна схема оцінки точності класифікації за даними наземної завірки За даними наземної завірки створюється матриця похибок (confusion matrix), яка визначає різницю між реальними розподілами об’єктів та отриманими в результаті класифікації зображення
Посткласифіційна обробка: оцінка точності класифікації Сума всіх елементів матриці похибок є загальною кількістю пікселів зображення N Коефіцієнт точності класифікації
Результати класифікації В результаті застосування класифікації ми отримуємо набори тематичних даних, розподілених по відповідних шарах. Класифікувати зображення – розділити його на набір об’єктів, для яких вказано назви класів/категорій (відповідно до глибини класифікації, тобто кількості категорій), тобто отримати, з певної точки зору, картографічну інформацію. ДАНІ ТЕМАТИЧНІ - растрові дані, в котрих значення пікселів є номерами класів (категорій), часто отриманих в результаті класифікування напівтонових даних. Інакше: різновид растрових даних, де значеннями пікселів є номери категорій (класів), але не градації будь-якої ознаки
Результати класифікації ШАР - сукупність однотипних (однієї вимірності) просторових об'єктів, які відносяться до однієї теми (класу об'єктів) в межах деякої території та в єдиній системі координат. За типом об'єктів розрізнюють Ш. точкові, лінійні та полігональні, а також Ш. з тривимірними об'єктами (поверхнями). Пошарове, або багатошарове представлення э найбільш поширеним методом організації просторових даних у пошарово організованих ГІС. Для зручності зберігання та оброблення величезних наборів даних кожен із Ш. може бути розбитий на фрагменти (файли) в результаті операції фрагментування, оберненої до зшивання. Зазвичай нарізка на фрагменти успадковує прийняту систему розграфки карт. Логічна нерозривність отриманого фрагментарного Ш. забезпечується спеціальними засобами, що підтримують безшовні БД КАРТА ТЕМАТИЧНА - цифровий космічний знімок з суміщеними тематичними, векторними та/або анотаційними шарами
Дешифрування зображень: загальний підхід
Дистанційні спостереження: - розпізнавання типів наземних утворень, - класифікація земних покровів Алгоритми розпізнавання на основі: - спектрального відгуку об'єктів, - спектральних сигнатур класів поверхні Просторово – часова динаміка (структурні зміни) земних покровів Аналіз стану та прогнозування розвитку екосистем Контроль стану: за комплексом показників (спектральних індексів), за морфологічними показниками (параметрами класифікації), за наземними калібрувальними даними по набору контрольних точок Загальна методологія використання ДЗЗ Системна природа індикаторів ДЗЗ Моделі екосистем
ДЕШИФРУВАННЯ ЗНІМКІВ - Процес отримання інформації про об'єкти місцевості (або, у більш широкому розумінні, про об'єкти та явища географічної оболонки) по їх зображеннях на знімках. Д. з. базується на знаннях закономірностей відтворення властивостей об'єктів на зображеннях, особливостей їх спектральних характеристик (сигнатур), геометричної форми, розміщення на місцевості. Процедурно Д. з. включає до себе виявлення, розпізнавання та інтерпретацію об'єктів і місцевості. Розрізнюють два види Д. з.: загальногеографічне і галузеве (тематичне). Загальногеографічне Д. з. має цілями отримання узагальненої інформації про поверхню Землі: регіональне або типологічне районування земної поверхні, виявлення системи гідрографії, дорожньої мережі, населених пунктів, рослинності, інших елементів місцевості, встановлення їх взаємозв'язків. При загальногеографічному дешифруванні знімків окремо виділяють топографічне і ландшафтне дешифрування. Галузеве (тематичне) Д. з. проводиться при вирішенні відомчих задач по визначенню характеристик окремих сукупностей об'єктів, що розташовуються на земній поверхні та в атмосфері. Різновиди галузевого (тематичного) дешифрування: геологічне, лісове, грунтове, гідрологічне, геоморфологічне та ін.
Сигнатура (спектральна сигнатура) – обмежена сукупність спектральних характеристик (що має сталі стохастичні розподіли і, таким чином може бути описана за допомогою системи ймовірнісних рівнянь) класу об’єктів, що дозволяють з достатньою (наперед заданою) достовірністю відокремити (класифікувати) на супутниковому зображенні цей клас від інших класів Класифікація (класифікування) – розподіл наявної множини (повної сукупності пікселів на дистанційному зображенні) на підмножини у відповідності до прийнятих правил сортування об’єктів (або класів об’єктів) за введеними категоріями ознак (зазвичай, спектральних відбивних характеристик, або – морфологічних ознак) Розпізнавання і класифікація типів земної поверхні виявлення розпізнавання інтерпретація прийняття рішень отримання інформації правила сортування об'єктів постановка наукової задачі
ДЕШИФРУВАННЯ ЛАНДШАФТНЕ - Дешифрування, цілі якого - виявлення морфологічної структури ландшафту по комплексних ознаках (таких, як рисунок, текстура, розмір контуру, спектральна яскравість і т. ін.), аналіз природно-територіальних комплексів рангу "фація - урочище - місцевість". ДЕШИФРУВАННЯ ТОПОГРАФІЧНЕ - Дешифрування елементів змісту топографічних карт (узбережжя, озер, рік, водосховищ, гідрографії, рельєфу, населених пунктів, дорожніх мереж та інших природних і антропогенних об'єктів).
lecture_6_classification_2013.ppt
- Количество слайдов: 20

