ДУЧП 28-04-09.ppt
- Количество слайдов: 50
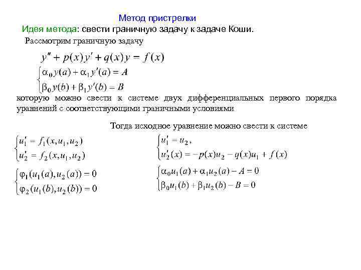
Метод пристрелки Идея метода: свести граничную задачу к задаче Коши. Рассмотрим граничную задачу которую можно свести к системе двух дифференциальных первого порядка уравнений с соответствующими граничными условиями Тогда исходное уравнение можно свести к системе
Пусть Из первого граничного условия Теперь значения найдем можно рассматривать как начальные условия, то есть вместо граничной задачи получим задачу Коши. Решая ее каким-либо методом, находим решения, зависящие от параметра D: В общем случае, в силу произвольности выбора D, второе граничное условие выполняться не будет. Тогда можно подобрать значение Ď таким образом, чтобы
Геометрическая интерпретация метода пристрелки Задаем произвольно вычисляем решая уравнение, определяем подставляем во второе граничное условие, получим u 1 Следующее И так далее до тех пор, пока где ε –точность вычисления DD 2 1 a Опять задаем произвольно x b вычисляем решая уравнение, определяем подставляем во второе граничное условие, получим
ДИФФЕРЕНЦИАЛЬНЫЕ УРАВНЕНИЯ В ЧАСТНЫХ ПРОИЗВОДНЫХ Классификация ДУЧП В общем случае ДУЧП второго порядка Квазилинейное относительно старших производных Линейное дифференциальное уравнение с постоянными коэффициентами Если , то уравнение однородное
Линейное дифференциальное уравнение второго порядка относительно функций двух аргументов Если в некоторой области G дискриминант то уравнение гиперболического типа Если Δ<0, то уравнение эллиптического типа Если Δ=0, то уравнение параболического типа Некоторые ДУЧП второго порядка Уравнение теплопровдности Здесь θ = θ(t, x) – температурное поле, λ, ρ, c – коэффициент теплопроводности, плотность и теплоемкость соответственно; η=λ/ρc – коэффициент температуропроводности. Тогда дискриминант Уравнение можно переписать в виде То сеть уравнение является параболическим
Единственность решения обеспечивают начальные условия и граничные условия. ГУ I-го рода Условие согласованности НУ и ГУ обеспечивает непрерывность решения: ГУ II -го рода (задается тепловой поток через торцевую поверхность) ГУ III -го рода (задаются условия конвективного теплообмена с окружающей средой). Эти условия можно рассматривать как линейную комбинацию ГУ I-го и II -го рода: И их можно рассматривать как частные случаи ГУ III -го рода.
Уравнение свободных поперечных колебаний струны Малые колебания нерастяжимой струны плотности ρ под действием растягивающей силы F описываются уравнением Здесь u=u(t, x) – вертикальное перемещение точек струны. В этом случае дискриминант То есть уравнение относится к гиперболическому типу Единственность решения уравнения обеспечивают начальные и граничные условия Условие согласованности краевых условий обеспечивают непрерывное решение
Уравнение стационарной диффузии Рассеяние примеси и перенос ее потоком в плоской области G с границей ∂G описывается уравнением где C=C(x, y) – концентрация примеси, vx , vy – компоненты вектора скорости потока, μ – коэффициент диффузии. Дискриминант значит уравнение эллиптического типа. Граничные условия могут быть заданы в виде I-го рода III-го рода Нельзя задавать на всей границе области только ГУ II-го рода!
ДУЧП для функций нескольких переменных Для классификации ДУЧП второго порядка, записанных в канонической форме, используется следующее правило: Уравнение является – эллиптическим, если все коэффициенты имеют один и тот же знак, и все отличны от нуля Например уравнение стационарной диффузии в пространстве (без движения среды) – гиперболическим, если все кроме одного, имеют один и тот же знак, и все отличны от нуля Например, уравнение колебания упругой мембраны – параболическим, если все кроме одного все отличны от нуля и имеют один и тот же знак Например, уравнение нестационарной теплопроводности в пространстве
Основные определения теории разностных схем Решение одномерной задачи теплопроводности НУ: ГУ I-го рода будем искать в области Эту область заменим сеточной областью, на которой будем строить разностный ан t Ω i+1 i 0 j-1 j j+1 Схема называется явной, так как значение Граничные условия задаются следующим образом функции на следующем временном слое может быть x явно выражено через значения функции на предыдущем временном слое:
t Ω i+1 i Можно использовать другой шаблон для аппроксимации второй производной по координате Тогда разностный аналог уравнения примет вид 0 j-1 j j+1 x Полученная схема называется неявной, так как невозможно значения функции на следующем временном слое явно выразить через значения функции на предыдущем временном слое. Приведем подобные относительно значения на следующем временном слое Полученное соотношение является линейным уравнением относительно трех неизвестных узловых значений искомой функции, записанным для каждого внутреннего узла (i+1)-го временного слоя. Всего таких уравнений (N-1). Добавляя сюда два граничных условия получаем СЛАУ из (N+1) уравнения относительно (N+1) узлового значения искомой функции. СЛАУ имеет трехдиагональную матрицу, ее можно решать методом прогонки.
СВОЙСТВА РАЗНОСТНЫХ СХЕМ Качество получаемых численных решений, зависит от следующих свойств разностных схем: Порядок аппроксимации Устойчивость решения по входным данным (по начальным условиям и правой части) Монотонность разностной схемы. Диффузия и дисперсия разностной схемы
Порядок аппроксимации задачи разностной схемой Краевую задачу в общем виде можно записать в форме здесь Область G+∂G покрывается сеткой Ω, состоящей из граничных ∂Ω и внутренних Ω -∂Ω узлов. Задача заменяется разностным аналогом Близость разностной схемы к исходной задаче определяется величинами погрешностей аппроксимации Разностная схема аппроксимирует задачу, если Аппроксимация имеет порядок р, если
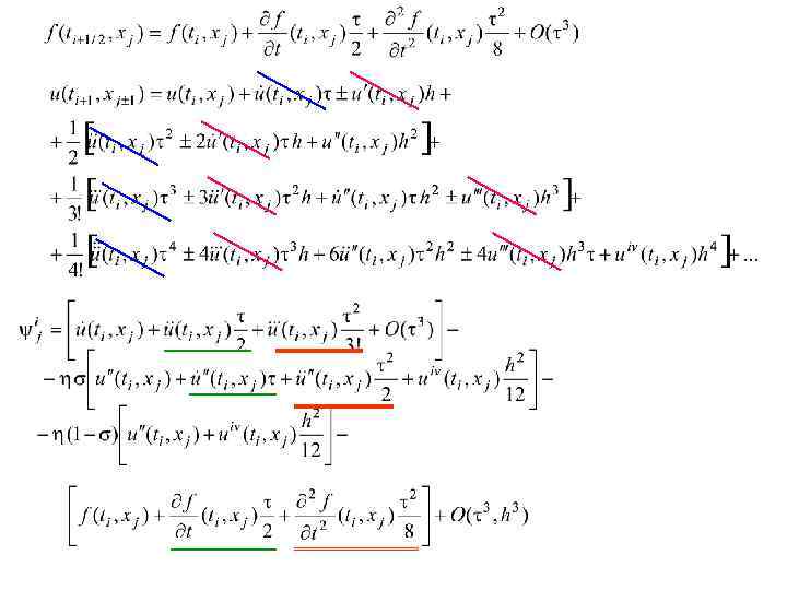
Порядок аппроксимации задачи разностной схемой Пример. Оценим порядок аппроксимации параболического уравнения явной разностной схемой Погрешность аппроксимации: Разложим в ряды Тейлора Подставим разложения в выражение для погрешности
Порядок аппроксимации задачи разностной схемой 0 Таким образом Дополнительно преобразуем Тогда погрешность аппроксимации 0 Т. е. если , тогда
Аппроксимация граничных условий II-го рода При использовании ГУ I-го рода погрешность аппроксимации отсутствует, так как они задаются точно. А для учета ГУ II -го рода или необходимо аппроксимировать производную по координате, например: Для оценки погрешности аппроксимации граничного условия Подставим разложение в выражение для погрешности Т. е. разностная схема имеет первый порядок аппроксимации (ниже, чем порядок аппроксимации дифференциального уравнения). В результате решение задачи с граничными условиями приведенными разностными аналогами будет иметь первый порядок.
Аппроксимация граничных условий II-го рода Для повышения порядка аппроксимации: Тогда явный разностный аналог граничного условия, имеющий второй порядок аппроксимации Неявная схема для граничного условия
Устойчивость разностных схем Схема численно неустойчива, если приводит к возникновению хаотических решений, не имеющих отношения к решению дифференциального уравнения. Разностная схема устойчива, если такие, что как только так сразу выполнится условие Иначе, схема устойчива, если малые изменения краевых условий и правой части приводят к малым изменениям решения. Численное решение устойчиво, если непрерывно зависит от входных данных. Устойчивость называется безусловной, если определение справедливо при любых малых шагах интегрирования (нет связи между величинами шагов по различным переменным). Устойчивость считается условной, если шаги по разным координатам должны удовлетворять дополнительным соотношениям. Непрерывная зависимость решения от функции f называется устойчивостью по правой части. Непрерывная зависимость решения от функции φ называется устойчивостью по краевым условиям. Устойчивость по краевому условию t=t 0 называется устойчивостью по начальным данным.
Устойчивость разностных схем Для упрощения записей введем обозначения: Определение Двухслойная разностная схема называется равномерно устойчивой по начальным данным, если она равномерно устойчива по аргументу t , – решения задачи, полученные при различных начальных условиях и одной и той же правой частью. Теорема (признак равномерной устойчивости по начальным данным ) Если то для равномерной устойчивости по начальным данным достаточно, чтобы при всех значениях i выполнялось соотношение Доказательство
Устойчивость разностных схем , то возмущение в правой части уравнения отсутствует. Обозна Так как возмущение решения на временном слое ti Учитывая оценку для величины погрешности за произвольное число шагов по времени Обозначим , тогда то есть выполняется определение равномерной устойчивости. Ч. и т. д. устойчивости Теорема (признак равномерной устойчивости по правой части) Двухслойная разностная схема равномерно устойчива по правой части, если она равномерно устойчива по начальным данным и такова, что если два равны на некотором слое, u 1 = u 2, различных решения то на следующем выполняется соотношение (без доказательства)
Устойчивость разностных схем Принцип максимума Применяется для оценки устойчивости двухслойных разностных схем Например, неявная разностная схема для уравнения теплопроводности ее можно переписать в виде Теорема (принцип максимума) Двухслойная разностная схема устойчива по начальным данным, если Двухслойная разностная схема устойчива по правой части, если схема устойчива по начальным данным и Доказательство
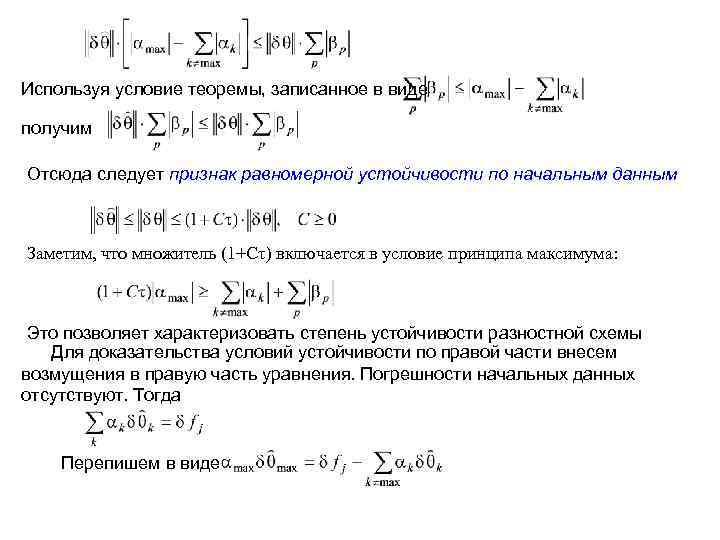
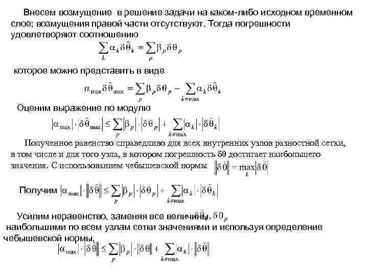
Внесем возмущение в решение задачи на каком-либо исходном временном слое; возмущения правой части отсутствуют. Тогда погрешности удовлетворяют соотношению которое можно представить в виде Оценим выражение по модулю Полученное равенство справедливо для всех внутренних узлов разностной сетки, в том числе и для того узла, в котором погрешность δθ достигает наибольшего значения. С использованием чебышевской нормы Получим Усилим неравенство, заменяя все величины наибольшими по всем узлам сетки значениями и используя определение чебышевской нормы,
Используя условие теоремы, записанное в виде получим Отсюда следует признак равномерной устойчивости по начальным данным Заметим, что множитель (1+Сτ) включается в условие принципа максимума: Это позволяет характеризовать степень устойчивости разностной схемы Для доказательства условий устойчивости по правой части внесем возмущения в правую часть уравнения. Погрешности начальных данных отсутствуют. Тогда Перепишем в виде
Оценим выражение по модулю Аналогично предыдущему случаю неравенство справедливо для всех узлов сетки, в том числе для тех, в которых возмущение наибольшее; кроме того усилим неравенство, заменим в правой части модуль чебышевской нормой С учетом условий теоремы получим Что совпадает с признаком равномерной устойчивости по правой части. ! В теореме сформулированы достаточные условия устойчивости (невыполнение условий не означает неустойчивость разностной схемы)
Устойчивость разностных схем Примеры Проверим условие устойчивости для неявной разностной схемы для задачи теплопроводности Коэффициенты уравнения Условие устойчивости по начальным данным принимает вид Которое выполняется для любых значений шагов и. Т. е. схема безусловно устойчива по начальным данным. Условие устойчивости по правой части Также выполняется для всех значений шагов. Т. о. неявная разностная схема безусловно устойчива по начальным данным и по правой части.
Устойчивость разностных схем Для явной разностной схемы для уравнения теплопроводности коэффициенты Условие устойчивости по начальным данным принимает вид раскрывая которое получим условие устойчивости по начальным данным (условие Куранта) Т. е. схема условно устойчива. Условие устойчивости по правой части Т. о. явная разностная схема является условно устойчивой при выполнении условия, ограничивающего шаг интегрирования τ.
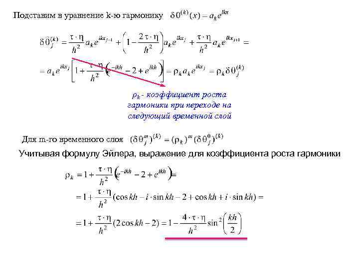
Устойчивость разностных схем Оценка устойчивости разностных схем методом Неймана Явная разностная схема Внесем возмущение в решение на каком либо временном слое тогда решение на следующем слое будут удовлетворять уравнению Вычитая исходную разностную схему, получим уравнение относительно возмущений Которое перепишем в виде Разложим погрешность решения δθ в ряд где – полная ортогональная система функций на равномерной с
Подставим в уравнение k-ю гармонику ρk - коэффициент роста гармоники при переходе на следующий временной слой Для m-го временного слоя Учитывая формулу Эйлера, выражение для коэффициента роста гармоники
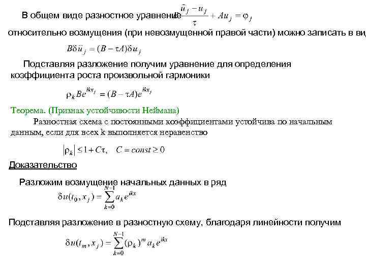
В общем виде разностное уравнение относительно возмущения (при невозмущенной правой части) можно записать в вид Подставляя разложение получим уравнение для определения коэффициента роста произвольной гармоники Теорема. (Признак устойчивости Неймана) Разностная схема с постоянными коэффициентами устойчива по начальным данным, если для всех k выполняется неравенство Доказательство Разложим возмущение начальных данных в ряд Подставляя разложение в разностную схему, благодаря линейности получим
На сетке ΩN в силу ортогональности гармоник С учетом условия теоремы Что соответствует определению равномерной устойчивости. Теорема (Признак неустойчивости) Если хотя бы для одного номера k коэффициент роста гармоники нельзя мажорировать величиной 1+Сτ, С=const , то разностная схема неустойчивости.
Пример Для записанной ранее явной схемы уравнения теплопроводности коэффициент роста гармоник Согласно условию теоремы Открывая модуль Получим условие устойчивости неявной схемы по начальным данным Что совпадает с условием Куранта, полученным при помощи принципа максимум
Сходимость решения разностной схемы Разностная схема корректна, если ее решения существует и единственно при любых входных данных, а сама разностная схема устойчива. Разностное решение сходится к точному, если Теорема Если решение задачи существует, разностная схема корректна и аппроксимирует задачу, то разностное решение сходится к точному. (из аппроксимации и устойчивости следует сходимость) Доказательство Из определения величины погрешности аппроксимации получим Тогда точное решение u можно рассматривать как возмущенное по отношению к uh. По условию теоремы схема устойчива, т. е. такие, что как только так сразу выполнится условие
По свойству аппроксимации при Таким образом при выполнится Теорема. Если решение краевой задачи существует, разностная схема корректна и аппроксимирует задачу с порядком р, операторы Ah, Rh – линейны, то точность решения имеет порядок не ниже р Доказательство Условия устойчивости запишем в виде Так как погрешность тогда определение погрешности аппроксимации примет вид с учетом условия устойчивости Из условия аппроксимации получим
Монотонность разностной схемы Разностная схема называется монотонной, если она сохраняет монотонную зависимость функции от пространственной координаты. Например, для уравнения теплопроводности с граничными условиями I-го рода и монотонными начальными условиями точное решение сохраняет свойства монотонности в любой момент времени. Численное решение должно сохранять свойство монотонности. Теорема (Признак монотонности) Явные схемы монотонны, если они приводятся к виду где коэффициенты Доказательство Для следующего узла Вычитая из исходной схемы, получим Пусть на текущем временном слое схема монотонна, например или Так как все коэффициенты схемы положительны, то Т. о. на следующем временном слое схема сохраняет свойство монотонности
Пример Для явной схемы условие монотонности: что совпадает с условием устойчивости Куранта для явной схемы Для неявной схемы уравнения теплопроводности условие монотонности аналогичны, т. е. τ~h². Различие монотонных и немонотонных схем особенно четко проявляются при расчетах задач с разрывными точными решениями. Немонотонные схемы дают осцилляцию решений на быстропеременных решениях, особенно, когда шаг сетки не мал. Наоборот, если решение достаточно гладкое и шаг сетки мал, то даже расчет по немонотонным схемам не нарушает монотонности решения.
Диффузия и дисперсия разностной схемы Эти свойства важны для процессов переноса Диффузия характеризует затухание гармоник Дисперсия – зависимость скорости распространения гармоники от длины волны (то есть волны различной длины распространяются с различными скоростями)
Уравнение первого порядка (уравнения переноса) u(t, x(t)) – описывает состояние движущейся частицы, тогда скорость изменение этого состояния (полная производная по времени) Если скорость изменения состояния известна, то простейшее уравнение переноса Краевые условия Условия сопряжения начальных и граничных условий Схемы бегущего счета Задачу решим в области Которую покроем сеткой
t Ω i+1 где * i Правая часть аппроксимирована против потока Проверим свойства разностной схемы 0 j-1 j j+1 x 1. Погрешность аппроксимации Подставим разложения в выражение для погрешности
0 2. Устойчивость по начальным данным и правой части Устойчивость – по принципу максимума: Таким образом, устойчивость схемы по начальным данным: Условие устойчивости по правой части: Итак, схема аппроксимирует уравнение с порядком устойчива при условии тогда согласно теореме численное решение будет сходится к точному при выполнении условия устойчивости и уменьшении шагов по времени и координате.
3. Монотонность разностной схемы Разностная схема монотонна, если все коэффициенты положительны: 4. Эффект счетной вязкости В разностную схему Подставим разложения Тогда
Из уравнения Тогда Оставляя в сумме только одно слагаемое, получим первое дифференциальное приближение для схемы При схема обладает эффектом счетной вязкости эффект счетной вязкости пропадает
t Ω i+1 где * i Правая часть аппроксимирована по потоку 1. Погрешность аппроксимации 0 j-1 j j+1 x 2. Устойчивость по начальным данным и правой части По принципу максимума: это условие не выполняется ни при каком сочетании шагов интегрирования, т. е. схема абсолютно неустойчива
t Ω i+1 * i 1. Погрешность аппроксимации 2. Схема абсолютна устойчива 0 j-1 j j+1 x t Ω i+1 * i 1. Погрешность аппроксимации 0 2. Схема абсолютна устойчива j-1 j j+1 x
t Ω i+1 * i 1. Погрешность аппроксимации 0 j-1 j j+1 x 2. Схема абсолютна устойчива t Схема Лакса Ω i+1 i Схема условно устойчива при выполнении условия 0 j-1 j j+1 x
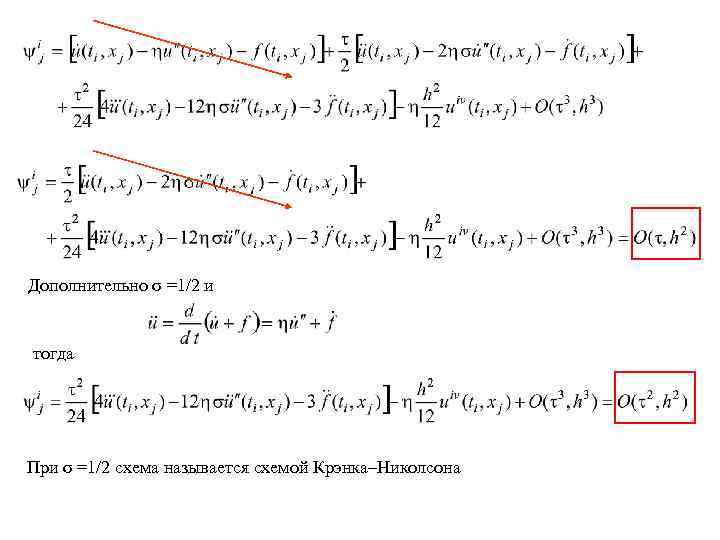
Уравнения параболического типа t Ω i+1 i с краевыми условиями 0 j-1 j j+1 x Схема с «весами» 1. Погрешность аппроксимации
Дополнительно σ =1/2 и тогда При σ =1/2 схема называется схемой Крэнка–Николсона
2. Устойчивость тогда по принципу максимума
Условие устойчивости по правой части Т. о. схема условно устойчива


