35193a1c773b8cc61f9d23802d41250a.ppt
- Количество слайдов: 33
МЕТОД МАТЕМАТИЧЕСКОГО ТЕСТИРОВАНИЯ ПРОГРАММ АНАЛИЗА ПЕРЕХОДНЫХ ПРОЦЕССОВ (TRANSIENT ANALYSIS PROGRAM) В САПР ЭЛЕКТРОННЫХ СХЕМ (НА ПРИМЕРЕ ПРОГРАММ NI-MULTISIM, CADANCE-ORCAD-PSPICE, SYMICA) Студент: Витюков Ф. А. Научный руководитель: Маничев В. Б. , Жук Д. М.
ОБЪЕКТ МОДЕЛИРОВАНИЯ ТАКТОВЫЕ КВАРЦЕВЫЕ ГЕНЕРАТОРЫ (ВЫСОКОЧАСТОТНЫЕ ЭЛЕКТРОННЫЕ СХЕМЫ С БОЛЬШИМ РАЗБРОСОМ ПОСТОЯННЫХ ВРЕМЕНИ) ТЕСТОВЫЕ МАТЕМАТИЧЕСКИЕ ЗАДАЧИ: ЖЕСТКИЕ СИСТЕМЫ ОДУ С МНОГОПЕРИОДНЫМ РЕШЕНИЕМ
ДВА НАПРАВЛЕНИЯ ОБЕСПЕЧЕНИЯ ДОСТОВЕРНОСТИ И ТОЧНОСТИ ЧИСЛЕННОГО РЕШЕНИЯ СИСТЕМ ОДУ В САПР 1. Тестирование математического ядра (программы решателя систем ОДУ) на практических задачах с известным экспериментальным решением для конкретного класса моделируемых объектов 2. Тестирование математического ядра на математических тестовых задачах с известным асимптотическим или аналитическим решением
Тестирование программ анализа переходных процессов в электронных схемах на практических задачах с известным экспериментальным решением (в конце презентации показаны результаты такого тестирования, выполненные украинскими учеными)
НАБОР МАТЕМАТИЧЕСКИХ ТЕСТОВ Тест 1. Осциллятор Ван дер Поля Жесткая система ОДУ (MU – параметр жесткости) период колебаний равен 2 MU:
Тест 2 Линейная электрическая схема ( high Q filter circuit ) с многопериодным решением, которая моделируется системой ОДУ 5 -го порядка
Тест 3 Емкостной делитель напряжения Система ОДУ: Аналитическое решение этой задачи для напряжения и тока на емкости С 2 при начальных условиях :
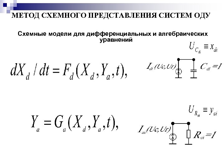
МЕТОД СХЕМНОГО ПРЕДСТАВЛЕНИЯ СИСТЕМ ОДУ Схемные модели для дифференциальных и алгебраических уравнений
Метод согласованного изменения параметров тестовой электронной схемы и соответствующей системы ОДУ, моделирующей динамические переходные процессы в этой схеме. Введены 6 масштабных коэффициентов: Kt, Ku, Ki, KR, KC, KL для соответствующих переменных и параметров электронной схемы: Время t [с*Kt]; Напряжение u [В*Ku]; Ток i [А*Ki]; Сопротивление R [Ом*KR]; Емкость C [Ф*KC]; Индуктивность L [Гн*KL]. Масштабные коэффициенты для переменных схемы Kt, Ku и Ki взаимно независимы и задаются произвольно. Масштабные коэффициенты для других параметров схемы рассчитываются по формулам: KR = Ku/Ki; KC = Kt*Ki/Ku; KL = Kt*Ku/Ki.
ЭЛЕКТРИЧЕСКАЯ СХЕМА ДЛЯ ТЕСТа 1 в ПРОГРАММЕ MULTISIM
РЕЗУЛЬТАТЫ РАСЧЕТА (MYLTISIM)
РЕЗУЛЬТАТЫ РАСЧЕТА bad (Or. CAD-PSPICE)
РЕЗУЛЬТАТЫ РАСЧЕТА ok (Or. CAD-PSPICE)
СИСТЕМА ОДУ ДЛЯ ТЕСТа 2 И ЭЛЕКТРИЧЕСКАЯ СХЕМА ДЛЯ ТЕСТа 2 в ПРОГРАММЕ MULTISIM
РЕЗУЛЬТАТЫ РАСЧЕТА (MULTISIM)
РЕЗУЛЬТАТЫ РАСЧЕТА bad (Or. CAD-PSPICE)
РЕЗУЛЬТАТЫ РАСЧЕТА bad (Or. CAD-PSPICE)
РЕЗУЛЬТАТЫ РАСЧЕТА ok (Or. CAD-PSPICE)
РЕЗУЛЬТАТЫ РАСЧЕТА bad (SYMICA)
РЕЗУЛЬТАТЫ РАСЧЕТА ok (SYMICA)
ЭЛЕКТРИЧЕСКАЯ СХЕМА ДЛЯ ТЕСТа 3 в ПРОГРАММЕ MULTISIM
РЕЗУЛЬТАТЫ РАСЧЕТА
РЕЗУЛЬТАТЫ РАСЧЕТА bad (SYMICA)
РЕЗУЛЬТАТЫ РАСЧЕТА ok (SYMICA)
ВЫВОДЫ: Основной недостаток программ анализа переходных процессов в САПР электронных схем, использующих программу-решатель систем ОДУ SPICE 1. Получение не достоверного и не точного, часто правдоподобного, результата численного моделирования электронной схемы при невысоких, заданных по умолчанию, требованиях к eps - математической точности решения систем ОДУ, математически моделирующих электронные схемы. Как правило по умолчанию eps=0. 001 в программах-решателях систем ОДУ, т. к. исходные внутренние параметры электронных схем получены с невысокой математической точностью
ВЫВОДЫ (продолжение): Основной недостаток программ анализа переходных процессов в САПР электронных схем, использующих программу-решатель систем ОДУ SPICE 2. Реализованные в программе SPICE методы решения систем ОДУ (Гира и трапеций) не пригодны для численного моделирования переходных процессов в схемах кварцевых генераторов 3. Необходима разработка новых методов решения систем ОДУ для данного класса электронных схем
ВЫВОДЫ (продолжение): Сформулированные выводы подтверждаются украинскими учеными
Направление исследований Новые научные результаты предполагается получить в направлении разработки для САПР электронных схем решателей систем ОДУ, в которых будет устранен указанный выше недостаток. Для достоверного и точного решения систем ОДУ при невысоких требованиях к математической точности результатов будут реализованы только A(π/2)устойчивые методы решения систем ОДУ, т. к. при использовании других методов решения систем ОДУ трудно обеспечить устойчивость численного решения при увеличении шага интегрирования в случае невысоких значений параметра eps. На основе таких решателей будет разрабатываться программа анализа динамических систем ПА 10 (PA 10), как развитие программ анализа электронных схем ПА 1 -ПА 9 (руководитель этих разработок – д. т. н. , проф. Норенков И. П. ) и альтернатива Or. CAD, MULTISIM, SYMICA и т. п.
Отличительные особенности ПА 10 (PA 10) 1. 3 библиотеки моделей – аналитическая (математические функции, алгебраические и дифференциальные уравнения), схемная (электронные, тепловые, механические, гидравлические, пневматические и др. схемы) и смешанная. 2. Новые методы и алгоритмы интегрирования систем ОДУ (включая интегрирование кусочно-линейных функций с разрывами производных). 3. Новые алгоритмы решения разреженных систем линейных алгебраических уравнений (ЛАУ) (включая переход на вычисления с повышенной точностью вычислений при необходимости). 4. Гарантия достоверности и точности выдаваемых пользователю результатов решения систем ОДУ и ЛАУ или выдача сообщения о невозможности решения соответствующих систем с заданной точностью. САЙТ: www. па 10. рф или www. pa 10. ru
РЕЗУЛЬТАТЫ РАСЧЕТА TEST 1 система ОДУ ok (PA 10 -mini)
РЕЗУЛЬТАТЫ РАСЧЕТА TEST 2 схема ok (PA 10 -mini)
РЕЗУЛЬТАТЫ РАСЧЕТА TEST 2 система ОДУ ok (PA 10 -mini)
БЛАГОДАРЮ ЗА ВНИМАНИЕ


