30afb1bb2ca3de4825dbcabbf6b197b4.ppt
- Количество слайдов: 34
Measuring Burden of Disease - an essential foundation to improve health Prof Debbie Bradshaw Dr Pam Groenewald MRC Burden of Disease Research Unit David Bourne UCT Department of Public Health and Family Medicine
Outline of presentation § Burden of Disease Methodology § § Global and national What do we know about the burden of disease in the Western Cape? Estimates from the National Burden of Disease Study for 2000 § Trends in mortality using data from Statistics South Africa and Home Affairs § § Getting the basics right § Local level mortality surveillance in Cape Town and Boland/Overberg
Burden of Disease Methodology § Developed for the 1990 Global Burden of Disease Study by WHO and Harvard to confront data deficiencies in measuring population health to guide investment in health § Estimates levels of mortality and underlying causes of death – from multiple sources of information and derived consistent and coherent estimates using demographic techniques and statistical analysis • Measures the fatal and non-fatal outcomes using Disability Adjusted Life Years (DALYS)
YLL – years of life lost YLD – years lived with disability DALY = YLL + YLD Explicit values: - age weights, discounting, severity weights, expected life span
DALYs per 1000 population by region and cause, 2001 Source: Lopez et al, 2006
World Health Report 2002
Burden of disease estimates for South Africa? • SA National Burden of Disease Study, 2000 – Made use of the ASSA 2000 model to estimate the total number of deaths and the number due to AIDS, 1996 cause of death data for the non-AIDS causes, NIMSS injury data – Mainly focused on mortality and premature mortality – Derived provincial and national estimates • SA Comparative Risk Assessment, 2000 – Revised the burden of disease estimates using ASSA 2002 and estimated DALYs for single causes – Made use of the WHO CRA methods and estimates applied to South African data on prevalence of 17 selected risk factors
Age-standardised mortality rates by province, 2000 Source: Bradshaw et al, 2005
Source: Bradshaw et al, 2005
South Africa, 2000 Source: Norman et al, 2007
Part 2 • Changing pattern of Mortality 2000 -2006
Female deaths 1998 - 2006 Source: Laubscher , Bradshaw, Bourne and Dorrington, 2007
Natural causes female deaths 2000 -06 Kwa. Zulu. Natal Western Cape Source: Laubscher et al, 2007
Population standardised rates (25 -49) relative to 2000 National Males Females Source: Laubscher et al, 2007
Mortality under age 5, 1997 to 2002 [unpublished Stats. SA special tabulation] Stata. SA unpublished data
Correlation with Antenatal HIV prevalence AIDS associated/Non. AIDS associated diseases at age 2 -3 months -40 -20 Non. AIDS associated 2 -3 month peak 0 20 40 60 AIDS associated 15 20 25 Non. AIDS associated (natural) ASSA Antenatal HIV prevalence 1997 -2002 Stata. SA unpublished data Non. AIDSn Fitted values
RR
RR
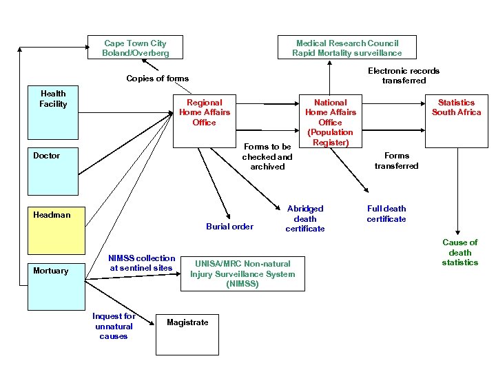
Cape Town City Boland/Overberg Medical Research Council Rapid Mortality surveillance Electronic records transferred Copies of forms Health Facility Regional Home Affairs Office Forms to be checked and archived Doctor Headman Burial order Mortuary NIMSS collection at sentinel sites Inquest for unnatural causes Abridged death certificate UNISA/MRC Non-natural Injury Surveillance System (NIMSS) Magistrate National Home Affairs Office (Population Register) Statistics South Africa Forms transferred Full death certificate Cause of death statistics
Part 3 • Local area mortality – getting the basics right
Local level mortality surveillance in Cape Town • Cape Town has a well established system for compiling death statistics which utilises the national vital registration system administered by Dept of Home Affairs • Health section of local municipalities obtain copies of death certificates from regional Home Affairs offices • Information on the manner of death for unnatural deaths is obtained directly from the mortuaries • Since 2000, trained clerks code the underlying cause of death using a shortlist based upon ICD 10, developed with the MRC, and capture this information
Local level mortality surveillance in Boland Overberg • Since 2004, the Boland Overberg region has implemented a similar system • Initially started at the Worcester and Caledon Home Affairs offices with the assistance of the BCG project • Since 2006 the Paarl office has also been included
What information does this system provide? For the first time we have a cause of death profile for the Cape Town metro, BO region and for each health sub-district – Ranking of leading causes of premature death – Highlighting inequities in health between subdistricts – Showing changes in death rates for certain conditions over time
Mortality profile, 2004
Leading causes of premature mortality, Cape Town 2004
Premature mortality rates by cause group and HIV for sub-districts, Cape Town 2004
Age std premature mortality rate (YLL per 100 000) for TB, HIV+TB and HIV by sub-district, Boland Overberg 2004 - 2005
Trends in age-specific HIV/AIDS rates, Cape Town 2001 - 2004
Trends in age-specific homicide rates, Cape Town 2001 - 2004
Age standardised homicide death rates (ave) by subdistrict, Cape Town 2001 – 2004
Causes of mortality in infants 1 – 11 months, Boland Overberg 2004
Conclusions • Cape Town and the BOR are facing a quadruple burden of disease: – pre-transitional diseases and poverty related conditions – emerging chronic diseases – an extremely high burden of injuries – HIV/AIDS epidemic. • Efforts are being made to combat some of the top causes of death but these need to be expanded and strengthened – PMTCT and ARV rollout appears to have slowed down mortality due to HIV/AIDS. – Multisectoral strategies are required to address the burden of injuries. It is not clear what role the SAPS POSS strategy played in decrease in homicide in Cape Town; needs further investigation. – Multisectoral approaches are needed to address the burden of other conditions: TB – housing, food security; diarrhoea – water and sanitation; NCDs – transport, safety, education etc. • Inequities in health remain a challenge not just for poverty related conditions and injuries but also for non communicable diseases.
Institutionalising local level mortality surveillance Developing the system – Extending to automated ICD-10 coding – Electronic mortuary surveillance – Tools for quality control – Tools for analysis – Training for death certification Roll out surveillance to other regions in the province
Acknowledgements • • City of Cape Town Boland Overberg Dept Home Affairs BCG project Mortuaries CARe, UCT MRC BOD and Biostatistics Units
30afb1bb2ca3de4825dbcabbf6b197b4.ppt