2008_9emm.ppt
- Количество слайдов: 13
Матричні моделі виробничого планування Лекція 9(1 частина) 1
¡ ¡ Найбільш прийнятною формою кількісного відображення і взаємозв'язку технологічної і економічної інформації на підприємствах є матричні моделі виробничого планування. Матрична модель будується за схемою міжгалузевого балансу виробництва, розподілення і споживання продукції у всіх галузях промисловості. Балансовий метод застосовується для аналізу, нормування, прогнозу і планування виробництва і розподілу продукції на різних рівнях – від окремого цеху підприємства до народного господарства в цілому. Характерні риси цього методу описуються за допомогою матричних моделей балансу. 2
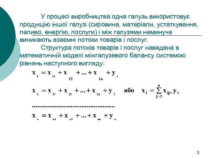
У процесі виробництва одна галузь використовує продукцію іншої галузі (сировина, матеріали, устаткування, паливо, енергію, послуги) і між галузями неминуче виникають взаємні потоки товарів і послуг. Структура потоків товарів і послуг наведена в математичній моделі міжгалузевого балансу системою рівнянь наступного вигляду: 3
¡ Розрізняють два види балансу вартісний за галузями виробництва і натуральний - за видами продукції у натуральному виразі. 4
У вартісному балансі: xi – обсяги валової продукції I – ої галузі ¡ xij- обсяг витрат I- ої галузі на виробництво продукції j – ої галузі ¡ yi – кінцевий продукт, що не надходить у сферу поточного виробничого споживання, а йде на кінцеве споживання. ¡ 5
У натуральному балансі ¡ ¡ ¡ xi - обсяги видів виробничих продуктів у натуральних одиницях (автомобілів у шт, електроенергії в квт/г) xij – обсяг споживання продукту I при виробництві продукту j (вугілля при виробництві автомобілів, електроенергії при видобутку вугілля тощо). yi – кінцевий продукт – та частина продукції яка не використовується у виробничому споживанні (при виробництві цукру xi у необхідному обсязі необхідно передбачити обсяги його витрат xij у кондитерській, молочній промисловості, на виноробне, плодоовочеве і консервне виробництва а також потрібно задовольнити попит населення на цукор, як кінцевий продукт особистого споживання у). 6
Коефіцієнтом прямих витрат називають: ¡ у натуральному балансі – технологічні норми витрати продукту I на виробництво одиниці продукту j (наприклад витрата цукру на банку плодово – ягідних консервів чи на кілограм морозива) ¡ у вартісному балансі - витрати i-ої галузі на кожну гривню валової продукції j. 7
після підстановки цих виразів до системи рівнянь міжгалузевого балансу отримаємо цю систему рівнянь називають математичною моделлю міжгалузевого балансу виробництва і розподілення продукції. 8
¡ ¡ Ця модель відображує економічні і технологічні зв'язки між виробляючими і споживаючими галузями. Технологічні взаємозв'язки вимірюються за допомогою коефіцієнтів прямих матеріальних витрат , що виражають кількість продукції виробляючої галузі , спожитої у процесі виробництва одиниці продукції споживаючої галузі 9
Якщо виконати прості алгебраїчні перетворення 10
позначивши в матричній формі модель міжгалузевого балансу має вигляд (E-A)X=Y 11
Якщо позначити обернену матрицю (E-A) -1 через Р матрицю повних витрат рівняння міжгалузевого балансу матиме вигляд X=PY ¡ Коефіцієнти повних витрат показують скільки потрібно виробити продукції ітої галузі, щоб була вироблена одиниця кінцевої продукції j-тої галузі. ¡ 12
Модель міжгалузевого балансу в матричній формі дозволяє розв’язати 3 основні задачі 1. Визначити обсяг кінцевої продукції галузей Y за заданими обсягами валової продукції X і коефіцієнтами прямих матеріальних витрат А Y=(E-A)X 2. За заданою матрицею коефіцієнтів прямих витрат визначити матрицю коефіцієнтів повних витрат Р P=(E-A) -1 3. Визначити обсяги валової продукції галузей Х за заданими обсягами кінцевої продукції У та коефіцієнтами прямих матеріальних витрат А X=(E-A)-1 Y=PY 13
2008_9emm.ppt