MathCAD 2 лекция [Автосохраненный].ppt
- Количество слайдов: 41
Math. CAD
Общие положения Math. CAD универсальная программа, дающая возможность работать, с уравнениями числами, графиками и текстом. Math. CAD мажет заменить, как язык программирования, так и редактор текста, обладая при этом высокой вычислительной способностью и отличными средствами редактирования.
Для инженерных расчетов, требующих совокупности вычислений по формулам, текстовой пояснительной части и графиков Math. CAD выступает как великолепный инструмент. Отличительной чертой данной системы является то, что все записи математических выражений выглядят естественно т. е. начертания знаков сумм, произведений, интегралов, радикалов и т. п. соответствуют, общепринятому виду кроме того производится расчет по всем введенным выражениям.
Запуск Math. CAD Для запуска Math. CAD необходимо на ярлыке сделать двойной щелчок, на экране открывается окно системы Math. CAD. C: Program FilesMath. SoftMathcad 2001 Professionalmathcad. exe
Выполнение расчетов. Описание переменных Mat. CAD выделяет два вида информации, вводимой пользователем текст и формула. Введенному тексту и формулам Math. CAD отводит определенную область. Курсор вне области формулы и области текста, имеет свой обычный вид красный крестик. В области формулы и области текста, имеет вид вертикального отрезка такой же как в Microsoft Office. Math. CAD может выполнять непосредственные расчеты, т. е если ввести с клавиатуры, наpимeр. 15 - 8/104. 5 то на экране вы увидите. результат расчета;
Естественно; использовать такой великолепный инструмент, как Math. CAD, как калькулятор не рационально. Программа позволяет производить вычисления по алгебраическим уравнениям. При этом можно пользоваться своими обозначениями; используя их как переменные в языках програм мирования. Имя переменной в Math. CAD обязательно должно наминаться с буквы и длина имени не должна превышать 63 символов, Кроме того, в имени не должно встречаться символов арифметических операций , + , *, / и знаков пунктуации , . : ; Примеры имени переменных: х, у, а, alfa, beta и т. п.
Следует отметить, что Math. CAD отличает операции присваивания, значений переменным от операции получения значений. Для операций присваивания используется символ двоеточие [: ], после чего программа сама пишет : =. Для операций получения результатов используется символ равно [=]. Например для присваивания переменной с именем аlfа значения 6. 345 необходимо. набрать alfа: 6. 345, при этом на экране вы увидите: аlfа : = 6. 345
Для получения результатов расчетов или значений какой либо переменной необходимо после написания выражения или имени переменной поставить символ =. После чего, если значение это существует оно появляет ся на экране. Например, как узнать результат деления переменной alfa на 10. Надо написать. Alfa/10= на экране мы увидим.
Если переменная имеет ряд значений в некотором диапазоне и они расположены через равные интервалы, то это можно описать следующим образом: например переменная t изменяется через 1 в диапазоне от 1 до 10. Для этого наберите t: l; l 0 где символ точка с запятой играет роль указателя. диапазонов. При этом на экране. бы увидите: t: =1. . 10 Значения переменной t можно увидеть, если набрать t= , при этом на экране вы увидите таблицу значений следующего вида:
t=
Если переменная t участвует в вычислении по формуле, расчет производится для всех значении t например:
Если переменная в диапазоне изменяется не через 1, то записать это необходимо так после указания начального значения диапазона через запятую написать следующее за ним значение, так чтобы, разница между начальным значением и им была равна величине интервала. Например, переменная к лежит в диапазоне от 0 до 2 через интервал 0. 5. Напишем к: 0, 0. 5; 2 и на экране увидим: к : = 0, 0. 5. . 2 Введем к= и получим таблицу значений к:
Массивы, матрицы, векторы Очень часто, на практике применяются переменные в виде вектора или массива. Math. CAD позволяет работать с такими переменными, необходимо только описать ее как переменную с индексом. Индекс это целое число изменяющееся от 0 или 1 до N. N число значений переменной. Например:
Для написания выражения для d нужно набрать на клавиатуре d[i: 100+9. 8/2*i^2. Здесь символ "[" служит для ввода индекса. Введем d= и получим таблицу значений
Если необходимо присвоить значения элементам массива. (вектора), например R, следует используя операцию присваивания перечислить их через запятую: R[i : 12. 3, 23. 4, 1. 3, 5. 67, 1. 35 < следует написать на экране увидим
Все вычисления, которые вы можете производить с переменными, имеющими одно значение, можно выполнять и с индексными (векторными) переменными. Например требуется расcчитать координаты х и у для построения полярной кривой r =cos(a)+l, где а изменяется в пределах от 0 до 2 . Координаты вычисляются по формулам: x=r*cos(a); y=r*sin (a).
Такие же вычисления можно производить и над элементами двумерного массива или матрицы. Эти переменные имеют два индекса, обозначающие номер строки и номер столица на пересечении которых располагается данный элемент массива (матрицы). Например: <--- следует набрать A[(I, j): i+j для получения матрицы набрать А= После этого на экране увидим
Math. CAD может оперировать не только с переменными с подстрочными индексами, но и с надстрочными. Эти переменные обычно пред ставляют собой вектор, а номер надстрочного индекса номер столбца матрицы. Для создания надстрочного индекса необходимо после имени переменной нажать клавиши ctrl и ее удерживая нажать ^. Например, для предыдущего примера, векторы 0 и 9 столбцов равны:
Для создания матрицы или вектора и ввода их значений необходимо после знака присваивания [: ], нажать вместо клавиши [ctrl] и М или можно вывести на экран панели (математики, матрицы , графиков и другие) и используя их выполнить те же действия. При этом на экране появится окно в котором нужно указать количество строк и столбцов После этого на экране возникает матрица требуемого, размера с незаполненными значениями, которые можно заполнять перемещая курсор по элементам. Например, наберите B: [ctrl] M или на панели матрица нажмите кнопку матрица и укажите строки 3 и столбца 3 и заполните матрицу значениями
Таким же образом можно создать вектор, если указать нужное число строк и ноль колонок. Данные возможности Math. CAD позволяют без затруднений решать системы линейных уравнений. Для примера решим систему линейных уравнений 3 порядка следующего вида; 2 a + 3 b 4 c = 6 3 a b + 2 c = 3 a + b + с = 8
Создаем матрицу коэффициентов при неизвестных Создаем вектор свободных членов
Решаем систему уравнений умножаем матрицу А в степени -1 на вектор k: Для получения вектора корней набираем d= на экране видим
или другой метод
При этом неизвестные величины a: =d 0 ; b: = d 1; c: = d 2 a = 0. 92 b = 4. 64 c = 2. 44 Проверим результаты расчетов Необходимо отметить, что индексы для строк и столбцов матрицы и вектора начинаются с 0. Если возникает необходимость изменения начала индексов с 1, необходимо это указать, применив следующую установку: ORIGIN~1 при этом на экране увидим
Вывод графической информации Для создания области вывода графика необходимо, установив курсор в нужном вам месте нажать кнопку нужного графика на панели диаграммы. При этом на экране возникнет окно вывода графика. Остается только подведя курсор к незаполненным палям графика ввести переменные для оси X и У. Диапазон пределов по осям X и Y Math. CAD обычно вычисляет сам.
переменные по оси Y > < переменная по оси X
Если по оси Y расположена несколько переменных, то они вводятся через запятую. Для изменений Формата вывода графика и вида представления графической информации необходимо поступить следующим образом в в е с т и курсор в п о л е г р а Ф и к а сделать двойной щелчок и выполнить нужные форматирования Примеры вывода графической информации
Примеры вывода графической информации Построение фигуры лиссажу
• Вывод нескольких графиков в зависимости от одной переменной В данной области графика располагается yj, xj*1. 5, xj*(-1. 5) в зависимости от xj
• Вывод нескольких графиков в зависимости от разных переменных
Документ созданный в Math. CAD, может включать в себя изображения поверхностей представляющих трехмерное изображение значений какой – либо матрицы ( двумерного массива). Для создания поля вывода изображения поверхности необходимо установить курсор в нужном месте и активизировать кнопку координаты поверхности на панели диаграммы. При этом на экране появится прямоугольник поля вывода поверхности. Необходимо только ввести в нижнем левом углу имя матричной переменной. Для изменения формата поля вывода и вида изображения поверхности введите курсор в область графика сделайте двойной щелчок и появившемся окне установите нужные форматы.
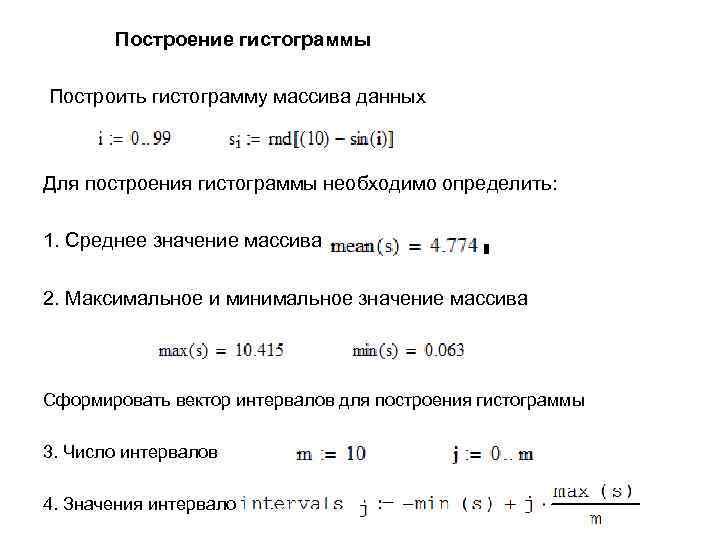
Построение гистограммы Построить гистограмму массива данных Для построения гистограммы необходимо определить: 1. Среднее значение массива 2. Максимальное и минимальное значение массива Сформировать вектор интервалов для построения гистограммы 3. Число интервалов 4. Значения интервалов
На рис. 4 приведен график распределения значений массива S Рисунок 4. График распределения данных массива S
5. Построение гистограммы Рисунок 5. Гистограмма распределения данных массива S
MathCAD 2 лекция [Автосохраненный].ppt