Материалы для подготовки к тестированию по микроэкономике




































Микроэкономика- консультация к тестированию.pptx
- Количество слайдов: 36
Материалы для подготовки к тестированию по микроэкономике
Если спрос описывается уравнением: QD = 9 -P предложение: QS = -6+2 P, то при цене Р=4 возникнет дефицит __ единицы
Если спрос описывается уравнением: QD = 25 -2 Р предложение: QS =2+7 P, то при цене Р = 2 возникнет дефицит ___ единиц
Эластичность спроса ED - чувствительность спроса к изменению одной из его детерминант 1. Эластичность спроса по цене: % изменение величины спроса ED(Р) = % изменение цены ED(Р) > 1 – спрос эластичный
2. Эластичность спроса по доходу ED(I): ED(I) = % изменения спроса = ER % изменения дохода ED(I) > 1 – спрос по доходу эластичный (процентное изменение дохода меньше процентного изменения величины спроса) ED(I) < 1 – спрос по доходу неэластичный (процентное изменение дохода больше процентного изменения величины спроса)
3. Перекрестная эластичность спроса - показывает степень изменения спроса на благо Y (ΔQY/QY) в зависимости от изменения цены блага Х (ΔРХ/РХ): 1. Если EYX >0, это означает, что при снижении цены блага Х спрос на благо Y снизится (при увеличении – увеличится) – т. е. блага Х и. Y взаимозаменяют друга в потреблении – товары-субституты EYX >1, блага X и Y - близкие заменители EYX <1, связь между благами X и Y несущественная 2. Если EYX = 0, блага X и Y - независимые по отношению друг к другу 3. Если EYX <0, блага X и Y - взаимодополняемые
Если коэффициент эластичности спроса по цене равен Ер=-2, а коэффициент эластичности спроса по доходу ER=5, то при росте цены на 3% и росте дохода на 1% спрос снизится на ___% Ер = % изменение величины спроса = -6 % изменение цены -1 ER = % изменение величины спроса = 5 % изменения дохода
Если коэффициент эластичности спроса по цене равен Ер=-2, 5, а коэффициент эластичности спроса по доходу ER=2, то при росте цены на 2% и росте дохода на 1% спрос снизится на ___%
Если коэффициент эластичности спроса по цене равен Ер=-1, 5 а коэффициент эластичности спроса по доходу ER=2 то при снижении цены на 4% и росте дохода на 1% спрос увеличится на ___%
Эластичность спроса по цене = -2, 5 Эластичность спроса по доходу 0, 6 Если цена товара снизится на 3%, а доход увеличится на 7%, то спрос увеличится на … 6, 7 9, 2 11, 7 8, 2 -2, 5 ∙ (-3) = 7, 5 0, 6 ∙ 7 = 4, 2 ?
Излишек потребителя и производителя Излишек потребителя – суммарная разница между ценой, которую готов заплатить потребитель и той, которую он SΔPNE фактически заплатил E N SΔМNE М Излишек производителя – суммарная разница между той ценой, по которой продавцы готовы были продавать свою продукцию и равновесной ценой Сумма излишков потребителей и производителей – общественная выгода, которую извлекает общество через рыночный механизм обмена
Если функция спроса на товар задана уравнением Qd = 45 – 3 P, а функция предложения Qs = 2 P + 10, то излишек потребителя составит: 110 124 96 83
Если функция спроса на товар задана уравнением Qd = 50 – 2 P, а функция предложения Qs = 5 + 3 P, то излишек потребителя составит: 252 261 256 249
Избыток производителей при Q = 16 14 10 7 16 20 54 102 48 12
Равновесие потребителя Предпочтения потребителя выражены в Бюджетные ограничения – задаются кривых безразличия, ранжирующих бюджетной линией, отражающей потребительские наборы в порядке их границу доступных для него предпочтительности наборов благ Набор, обеспечивающий наиболее высокую полезность находится на кривой безразличия, которая пересекает бюджетную линию лишь в одной точке Е: в этой точке наклон кривой безразличия MRSXY равен наклону бюджетной линии PX/PY
Для бюджетной линии АС (в случае потребления двух благ) выполняется равенство: I = PXX + PYY Решим его относительно Х и Y: - уравнения бюджетной линии - точка пересечения бюджетной линии с осью ординат - угол наклона бюджетной линии
Qy 20 50 Qx Цена товара Y = 10 Уравнение бюджетной линии: - точка пересечения бюджетной Qy = 50 - 2, 5 Qx линии с осью ординат Qy = 20 – 0, 4 Qx Qy = 50 – 0, 4 Qx Qy = 20 - 2, 5 Qx - угол наклона бюджетной линии
Qy 30 60 Qx Qy = ? Цена товара Y = 4 Уравнение бюджетной линии: Qy = 60 - 2 Qx Qy = 30 – 0, 5 Qx Qy = 30 – 2 Qx Qy = 60 - 0, 5 Qx
В Республике А 1 т никеля стоит 1000 франков, в Республике Б – 5000 дукатов Номинальный валютный курс дуката: 3 франка 5 франков 6 франков 0, 2 франка 5000 д = 1000 ф Х = 1000/5000 = 0, 2 1 д = х
Если землевладелец, получающий со своего участка земли в 6 га арендную плату 21000 песо в год, решит продать его, то цена земли при ставке банковского процента 7% составит (песо): А) 147000 Б) 21000 В) 50000 Г) 300000 R – рента (арендная плата) r - ставка банковского процента 21000/0, 07 = 300000
Если землевладелец, получающий со своего участка земли в 5 га арендную плату 25000 песо в год, решит продать его, то при ставке банковского процента 5% цена земли составит: А) 500000 Б) 100000 В) 125000 Г) 25000
Если спрос на землю описывается уравнением Q = 100 – 2 R (R – рента), то при ставке банковского процента 10% и площади земельных угодий 80 га цена на землю составит: А) 100 Б) 20 В) 0, 625 Г) 50
Дисконтированная стоимость рассчитывается по формуле: x 1, x 2, … xn – доходы, которые экономический агент предполагает получить в каждом из будущих периодов (от первого до n-ого) r – норма дисконта, которая в макроэкономических моделях, как правило, полагается равной ставке процента
ПРИМЕР: Если по корпоративной облигации выплачивается доход в первый год 150 руб. , во второй – 160, в третий – 170, то при ставке банковского процента 15% дисконтированная стоимость этого потока доходов составит: = А. 453, 37 Б. 386, 54 В. 363, 16 = 130, 43+ 120, 98 + 111, 56 = 363, 15 Г. 460, 15
Если по корпоративной облигации выплачивается доход в первый год в размере $ 120, во второй год - $ 125, то при ставке банковского процента 10%, дисконтированная стоимость этого потока составит: А) $ 225, 3 Б) $ 219, 2 В) $ 212, 4 Г) 203, 7
При принятии решений по инвестированию используют понятие чистой дисконтированной стоимости Net Present Value NPV - разность между приведенной стоимостью будущих поступлений и приведенной стоимостью текущих затрат: NPV = Положительное значение NPV > 0 указывает на целесообразность вложений в данный инвестиционный проект I - инвестиции πn – прибыль, получаемая в n году i – норма дисконта (норма приведения затрат к единому моменту времени)
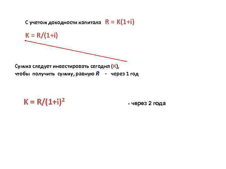
С учетом доходности капитала R = K(1+i) K = R/(1+i) Сумма следует инвестировать сегодня (К), чтобы получить сумму, равную R - через 1 год K = R/(1+i)2 - через 2 года
Какую сумму нужно положить на счет в банк К , чтобы через 2 года иметь 2000 долл. , при ставке, равной 9% годовых? Чему равна исходная сумма, необходимая для вклада? K = R/(1+i)2 2011 К- ? 1950 1683 1685 2000/(1+0, 09)2 = 2000/ 1, 1881 = 1683, 3
Вы разместили имеющуюся у вас сумму денег в размере 100 тыс. руб. в банке под 10% годовых. Таким образом, через год вы получили 110 тыс. руб. Инфляция за этот период времени составила 15%. Сделайте вывод о выгодности размещения ваших средств и значении реальной процентной ставки. Ответы: средства размещены невыгодно, реальная процентная ставка равна -5% средства размещены выгодно, реальная процентная ставка равна 5% 10% - 15% = -5%
Принцип максимизации прибыли: MC = MR Принцип максимизации выручки: выручка ТR максимальна при MR = 0 Для совершенно конкурентной фирмы P= MR, поэтому правило максимизации выручки переписывается: Р = МС Π = TR – TC TR = Р ∙ Q MR – производная от TR MC – производная от ТС Фирма с рыночной властью (с учетом предельных издержек МС и коэффициента Р = эластичности спроса) определяет цену по формуле: MC можно заменить на АС
Производство холодильников монополизировано компанией «Зима» . Какую цену назначает компания, если ее валовые издержки по производству холодильников ТС = 12 ∙ Q, а эластичность спроса по цене на холодильники равна -3. А. 10 Б. 18 В. 12, 5 Г. 12
Средние затраты монопольной фирмы на производство постоянны и равны 10 долл. С целью получения максимальной прибыли фирма установила цену на свою продукцию в размере 15 долл. Эластичность спроса по цене (Еd) на продукцию фирмы равна: А) -1, 5 Б) 1/3 В) -3, 0 Р = Г) -5, 0
Функция общих издержек фирмы имеет вид TC = 50 Q + 2 Q 2 Сколько прибыли получит фирма, реализуя продукцию на совершенно конкурентном рынке по цене 250 рублей? МС = 50 + 4 Q ТR = P ∙ Q TR = 250 ∙ 50 = 12500 Р = МС 5000 250 = 50 + 4 Q 2500 Q = 50 5200 5500 TC = 50 ∙ 50 + 2 ∙ 502 = 7500 Прибыль = TR – TC = 12500 – 7500 = 5000
Функция общих издержек фирмы имеет вид: TC = 40 Q + 3 Q 2. Какую прибыль получит фирма, реализуя продукцию на совершенно конкурентном рынке по цене 160 рублей?
Если функция спроса на продукцию монополиста описывается уравнением: P = 45 – 2 Q, а функция общих издержек: TC = 15 + Q 2, то при какой цене и объеме продаж он получит максимальную прибыль?
В отрасли действуют пять фирм с объемами выпуска 2, 3, 5, 10, 20%. Остальные десять фирм имеют объем продаж – 1% каждая. Определите индекс Херфиндаля-Хиршмана: HHI = g 21 + g 22+ g 23 + … + g 2 n (сумма квадратов А. 538 рыночных долей всех Б. 548 субъектов рынка в общем его объеме) В. 40 Г. 50 HHI = 202 + 102 + 52 + 32 + 22 + 10 ∙ 12 = 548

