Лекции Магистрам.ppt
- Количество слайдов: 133
Материалы для лекций магистрам по морским нефтегазопромысловым инженерным сооружениям д. т. н. , профессор, Мирзоев Д. А.
Основные направления отрасли водного хозяйства 1. Использование энергии воды – Гидроэнергетика 2. Использование речных, озерных и морских вод для передвижения грузов и людей (судоходство и сплав) – Водный транспорт 3. Использование вод для орошения земель (ирригация), с/х водоснабжение (обводнение, осушение), в целом – Гидромелиорация 4. Для обеспечения водой городов, поселков и предприятий – Водоснабжение, отвод отработанных вод – Канализация, в целом – Санитарная гидротехника 5. Использование водных недр – разведение и лов рыбы (рыбное хозяйство), добыча из воды руды, солей, полезных растений. 6. Нефтегазопромысловое хозяйство может быть отнесено к направлению – Освоение водных недр. При этом для каждого вида ресурсов водного недра требуется создание соответствующих технологий и технических средств.
Общая схема морской нефтегазопромысловой платформы и ее элементов I – c гравитационным фундаментом II – cо свайным фундаментом 5 7 6 4 5 2 1 4 1 2 3 4 1, 2, 3 – несущие пласты 4 – основание 5 – фундамент 6 – опорная часть 7 – верхнее строение 1 – основание 2 – ростверк 3 – сваи 4 – опорная часть 5 – верхнее строение 2 + 3 – фундамент
Морские нефтегазопромысловые инженерные сооружения предназначенные для выполнения следующих технологических процессов на шельфе: • Бурение поисковых, разведочных и эксплуатационных скважин; • Добыча нефти, газа и конденсата; • Подготовка добываемой продукции к хранению и транспортировке; • Хранение (при необходимости) добываемой продукции; • Транспортировка газа, нефти и конденсата.
Основные методические подходы классификации морских нефтегазопромысловых инженерных сооружений I. По конструкционным материалам II. По конструкционным особенностям III. По методам крепления МНГС ко дну IV. По признакам ледостойкости V. По функциональным признакам
I. По конструкционным материалам 1. Грунтовые – острова, дамбы, придамбовые площадки 2. Ледовые – острова, платформы 3. Металлические – эстакады, приэстакадные площадки, платформы, ограждающие острова конструкции, конструкции для защиты подводных добычных комплексов 4. Железобетонные – эстакады, приэстакадные площадки, платформы, ограждающие острова конструкции, конструкции для защиты подводных добычных комплексов 5. Комбинированные – острова, огражденные металлическими или железобетонными блоками, сталебетонные платформы, ледогрунтовые острова и т. д.
II. По конструкционным особенностям 1. Эстакады и приэстакадные площадки 2. Дамбы и грунтовые площадки 3. Стационарные платформы 4. Погружные платформы 5. Полупогружные плавучие буровые установки 6. Буровые суда 7. Самоподъемные плавучие буровые установки 8. Маятниковые сооружения 9. Сооружения на натяжных опорах 10. Платформы типа SPAR
III. По методам крепления ко дну • Свайные • Гравитационные • Свайно-гравитационные • Якорные IV. По признакам ледостойкости • Ледостойкие • Неледостойкие
IV. По признакам ледостойкости опорной части (по способу противодействия давлению льда) Гравитационные фундаменты Одноопорная платформа Опора с узкой колонной на уровне моря Опора с неподвижным ледорезом Опора с ледорезом, изменяющим высоту установки Свайные фундаменты
IV. По признакам ледостойкости опорной части (по способу противодействия давлению льда) Опора с узкой колонной Гравитационные фундаменты смешанного типа Плавучие платформы с якорной системой Опора с отсоединяемыми основанием и средней секцией
IV. По признакам ледостойкости (по способу противодействия давлению льда) Намываемые и гравийные острова
IV. По признакам ледостойкости (по способу противодействия давлению льда)
V. По функциональным признакам
Сооружения для поисково-разведочного бурения
Буровые установки для бурения разведочных скважин 1. Самоподъемные плавучие буровые установки (СПБУ)
Буровые установки для бурения разведочных скважин 2. Мобильные плавучие буровые установки
Сооружения для бурения и эксплуатации нефтегазовых скважин Для незамерзающих морей Грунтовые искусственные острова Грунтовые дамбы с площадками Эстакады с площадками Свайные стационарные платформы Для замерзающих морей Ледостойкие грунтовые искусственные острова Ледостойкие дамбы, эстиакады и площадками Тоннели и шахты Гравитационные стационарные платформы Ледостойкие свайные стационврные платформы Глубоководные платформы с подводными поплавковыми понтонами Тендерное судно с малогабаритной ледостойкой стационарной платформой Платформы на натяжных опорах Ледостойкая платформы на натяжных опорах Тендерное судно с малогабаритной стационарной платформой Ледостойкая платформы типа “СПАР” Для незамерзающих морей Ледостойкие комбинированные сооружения
Основные факторы, влияющие на выбор типа МНГС Технологические Гидрометеорологические - назначение скважин (разведочная, - - эксплуатационная); вид добываемой продукции; количество скважин; глубина бурения скважин; технологическая схема подготовки продукции; способ транспортировки добываемой продукции. Инженерно-геологические глубина воды; волновые условия; условия течения; наличие ледовых условий; продолжительность межледового периода; географическое расположение района строительства. Производственные - местонахождение заводов для изготовления конструкций; - береговые инфраструктуры; - характеристики плавучих подъемно-транспортных средств, имеющихся в наличии; - наличие машин и оборудования для создания свайного или гравитационного фундаментов; - наличие технических средств для строительства грунтовых островных сооружений. - рельеф дна; - геологическое строение места строительства; - сведения о современных тектонических процессах (разломы, надвиги и т. д. ); - физико-механические свойства грунтов; - характеристики верхнего слоя грунтов (размывы). Экологические - разработка ОВОС; - минимизация сбросов технологических и хозяйственно-бытовых отходов; - создание системы мониторинга.
Основные виды нагрузок, воздействующих на ледостойкие нефтегазопромысловые инженерные сооружения НАГРУЗКИ: 1 2 3 4 5 6 Ветровые Волновые От течений Ледовые Сейсмические Постоянные (оборудование, конструкции сооружений, балласт и др. ) 7 Временные СОЧЕТАНИЕ РАЗЛИЧНЫХ ВНЕШНИХ НАГРУЗОК
1. Ветровые нагрузки - плотность воздуха (т/м 3); - коэффициент лобового сопротивления (0, 6 для круглого цилиндра, 2, 1 для прямоугольной преграды); - площадь парусности (м 2); - скорость ветра (м/с).
Основные зоны распространения ветровых волн Первая зона - Глубоководная, при H/ ≥ 0, 5 Вторая зона - Мелководная, при Hкр/ < H/ Третья зона - Прибойная, при H≤Hкр Четвертая зона - Приурезовая, окончательное разрушение волн где, Н - глубина воды; - длина волны. <0, 5
2. Волновые нагрузки h H - поперечный размер опоры (м); - коэффициент, зависящий от относительных размеров сооружения; - высота волны (м); - глубина воды (м); - инерционные и скоростные коэффициенты глубины и формы преграды соответственно.
3. Нагрузки от течений - плотность воды (кг/м 3); диаметр обтекаемой преграды (м); 0, 7; скорость течений (м/с).
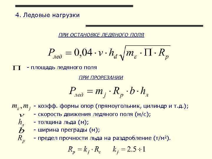
4. Ледовые нагрузки ПРИ ОСТАНОВКЕ ЛЕДЯНОГО ПОЛЯ - площадь ледяного поля ПРИ ПРОРЕЗАНИИ - коэфф. формы опор (прямоугольник, цилиндр и т. д. ); - скорость движения ледяного поля (м/с); - толщина льда (м); - ширина преграды (м); - предел прочности льда на раздробление (т/м 2).
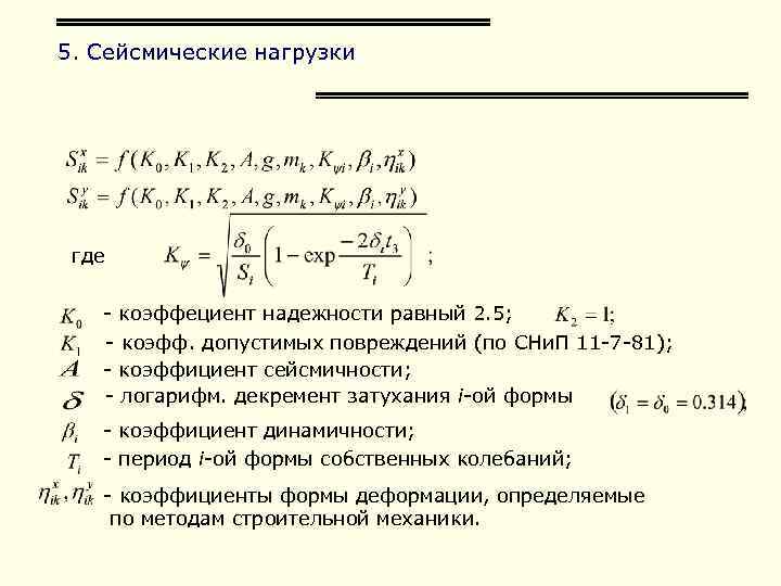
5. Сейсмические нагрузки где - коэффециент надежности равный 2. 5; - коэфф. допустимых повреждений (по СНи. П 11 -7 -81); - коэффициент сейсмичности; - логарифм. декремент затухания i-ой формы - коэффициент динамичности; - период i-ой формы собственных колебаний; - коэффициенты формы деформации, определяемые по методам строительной механики.
6. Постоянные нагрузки (оборудование, конструкции сооружений, балласт и др. ) 1. 2. 3. 4. 5. 6. 7. 8. 9. 10. 11. 12. 13. 14. 15. манифольд правого борта манифольд левого борта модуль сепарации и насосной откачки модуль замера продукции скважин модуль управления модуль энергетического бурового комплекса модуль энергетического эксплуатационного комплекса модуль буровых насосов и циркуляционной системы модуль пневмотранспорта и цементировочного комплекса подпортальный модуль буровые вышки основной жилой комплекс дополнительный жилой комплекс модуль радиосвязи и СВКП посадочная вертолетная площадка Вес ВСП доходит до 60 -70 тыс. тонн
Расчетные коэффициенты для сочетаний нагрузок Виды расчетных нагрузок Сочетания нагрузок А Б В Г Д Е 1, 0* 0, 9* 1, 0 0, 95* - 0, 8* 1, 0* 0, 95 - - 0, 8 - - 1, 0 волновая (повторяется 1 раз в 100 лет) 1, 0* - - ветровая 0, 9 0, 8 1, 0* 0, 8 0, 9 от течения 0, 9 0, 8 - 0, 8 0, 9 ледовая (h=2, 5 м) - - 1, 0 - сейсмическая - - 1, 0 - - - Постоянные Временные длительные Кратковременные: ледовая (h=0, 8 м) Особые: * Взято в соответствии с ВСН 4. 88 А – основное сочетание нагрузок в безледный период; Б – сочетание в строительно-монтажный безледный период; В – особое сочетание при учете сейсмических нагрузок; Г – сочетание для расчета максимальных усилий в конструкциях верхнего строения платформы (ВСП); Д – особое сочетание при учете ледовых нагрузок в период ледостава; Е – особое сочетание нагрузок в период ледостава в зависимости от числа циклов.
Сравнительная таблица показателей различных вариантов ЛСП для месторождения Чайво на шельфе о. Сахалин Наименование разработчиков Mak-Dermott США Davy Mc Keе Англия, Канада Doris-vie. Safetec Франция E. T. P. M. Франция Taisei Corporation Tokio Boeki LTD Япония 30 30 30 2. Количество буровых станков, шт. 1 1 2 2 3. Автономность работы, мес. 6 6 9 9 15. 6 103 3. 4 103 15. 6 103 7. 5 103 15. 6 103 7. 3 10. 25 103 - 5. 46 103 - 2. 5 103 - 24 103 25 103 24. 8 103 25 103 40. 5 103 - 15. 3 103 18. 4 103 15. 3 103 Схема ЛСП Основные показатели 1. Глубина моря, м 4. Масса металла, т - опорной части 5. Объем железобетона опорного блока, м 3 6. Объем твердого балласта, м 3 Масса оборудования ВСП, т
Сравнительная таблица показателей различных вариантов ЛСП для месторождения Чайво на шельфе о. Сахалин (продолжение) Наименование разработчиков Ishihawajima, Mitsubisi, Mitsui Nippon Kokan, Nippon Steel, Япония Taylor Woodrow, Mitsui, Англия, Япония А. К. Г. Финляндия John Brown, Англия Blohm+Voss +Ferrostal ФРГ Схема ЛСП Основные показатели 1. Глубина моря, м 30 30 30 2. Количество буровых станков, шт. 2 2 2 3. Автономность работы, мес. 9 9 6 6 4. Масса металла, в т. ч. - опорной части, т 2. 5 103 20 103 3. 6 103 5. 0 103 - 18. 3 103 5. Объем железобетона опорного блока, м 3 40. 5 103 62. 8 103 43. 0 103 42. 5 103 - 1. 5 103 6. Объем твердого балласта, м 3 Масса оборудования ВСП, т 15. 3 103
Сравнительная таблица показателей вариантов ЛСП для Российского шельфа ВНИПИ Эксон (США) Содеко (Япония) ВНИПИ Основной вариант Пильтун-Астохского Основной вариант Лунского Основной вариант Чайво (Сахалин-1) 28. 75 49. 0 25. 0 2. Количество буровых станков, шт. 2 1 3. Автономность работы, мес. 6 4. Масса металла, т - опорной части, 5. Объем железобетона опорного блока, м 3 Наименование разработчиков ВНИПИ Norwegian Contractors ЦНИИПСК ВНИПИ Стальной мембранный остров Астрахановская 20. 0 25. 0 15 -20 1 2 1 1 6 6 6 22. 7 103 25. 3 103 9. 8 103 20. 0 103 19. 0 103 6. 0 103 54. 5 103 - 57. 3 103 - 15. 0 103 10. 0 103 6. Объем твердого балласта, м 3 125. 5 103 - - 90. 0 103 510. 0 103 68. 0 103 7. Масса оборудования ВСП, т 15. 6 103 13. 5 103 13. 0 103 20. 3 103 15. 6 103 218. 2 103 49. 5 103 143. 5 103 110. 3 103 809. 6 103 172. 6 103 Схема ЛСП Основные показатели 1. Глубина моря, м 8. Масса платформы, т по п. 4, 5, 6, 7
Технологическая схема транспортировки и установки ЛСП железобетонной конструкции (Сахалин-2)
ПЛАТФОРМА TLP ПЛАТФОРМА SPAR
Схема разбивки конструкции платформы TLP на сборочные единицы
Схема разбивки конструкции платформы TLP на сборочные единицы
Формирование верхней части опорного блока платформы TLP
Очередность формирования опорного блока платформы TLP
Формирование верхней части опорного основания платформы TLP на акватории завода
Схема накатки верхней части опорного основания платформы TLP на среднюю часть
Схема накатки верхней части опорного основания платформы TLP на среднюю часть
Схема расстановки буксиров при буксировке опорной конструкции платформы TLP
Железобетонная платформа кессонного типа
Основные этапы технологии строительства платформы “Приразломная” с использованием платформы “Хаттон”
Буксировка платформы “Хаттон” в район Мурманска
Демонтаж и погрузка ВС на баржу
Буксировка ВС на барже на ПО “Севмаш” Стапель высотой б, 2 м обеспечивающий установку ВС на баржи-опоры и пересадку на баржу для накатки
Части стапеля для установки ВС на баржи-опоры Опора центральная и 3 -х секций Опоры крайние из 2 -х секций
Пересадка ВС на баржи опоры
Пересадка ВС на баржи BOS 600 и на баржи-опоры
Конструкция унифицированных конструкций ЛСП
Технология строительства унифицированных ЛСП (подводные стальные блоки)
Подводные железобетонные блоки
Технология строительства ледостойких платформ • Ледостойкая стационарная платформа «Пильтун-Астохская» • Технология строительства железобетонной ледостойкой платформы «Приразломная» • Технология строительства морской стационарной ледостойкой отгрузочной платформы (Варандей)
Схема организации строительства металлической ЛСП «Пильтун-Астохская»
Существующие конструкции ледостойких платформ
Ледостойкая стационарная платформа с двумя опорными колоннами
Последовательность работ по строительству ледостойкой стационарной платформы
База Ярылгач ПО «ЧЕРНОМОРНЕФТЕГАЗПРОМ»
Изготовление крупногабаритных элементов ЛСП на БЗГО Укрупнительная сборка на базе Ярылгач
Транспортировка платформы
Установка ВСП на опорный блок
Общий вид железобетонной платформы кессонного типа
Маршрут буксировки платформы и ее частей
Последовательность работ А) Строительство в сухом доке Вес - 292. 000 т Б) Буксировка из дока в море Осадка - 13. 25 м Водоизмещение - 292. 000 т Водный балласт - нет Твердый балласт - нет
Последовательность работ В) Начальный момент установки модуля Осадка - 35. 4 м Водоизмещение - 482. 000 т Водный балласт - 190. 000 т Твердый балласт - нет Г) Момент передачи нагрузки от веса модулей Осадка - 22. 4 м Водоизмещение - 482. 000 т Водный балласт - 190. 000 т Твердый балласт - нет Верхнее строение - 60. 000 т
Последовательность работ Д) Установка платформы на точку (момент касания грунта) Осадка/глубина - 20. 0 м Водоизмещение - 435. 000 т Водный балласт - 83. 000 т Твердый балласт - нет Верхнее строение - 60. 000 т Е) Эксплуатация Глубина воды - 20. 0 м Верхнее строение, макс. - 100. 000 т Верхнее строение, мин. - 40. 000 т Нефтехранилище - 144. 000 т Прижимное усилие, макс. - 257. 000 т (2500 МН) Прижимное усилие, мин. - 113. 000 т (1100 МН)
Схема размещения кессона в сухом доке
Вывод кессона из дока
Буксировка модуля на точку стыковки
Начальный этап установки модулей на кессон
Буксировка платформы на точку установки
Позиционирование платформы на точку
График строительства № Этапы работ Длит. нед. 7 1 Получение контракта 0 2 Начало строи-ва в сухом доке 0 3 Буксировка к месту стыковки 9 10 11 12 01. 09 1996 1 2 3 4 5 6 7 1997 8 9 10 11 12 0 4 Буксировка на месторождение 1995 8 1 2 3 4 5 6 7 8 9 0 5 Установка завершена 0 6 Проектирование и мат/тех обесп. 18 8 Мат/тех обесп. (длит. исп-я) 01. 01 01. 07 20. 09 Срок выполнения проекта 26 мес. 01. 11 38 7 Инжен. прораб. до строит-ва 30 9 Строительство в сухом доке 78 10 Нижняя плита 35 11 Камера обслуживания оборуд-ия 10 12 Внутренние стены 38 13 Верхняя плита 32 14 Ледорез. и ребристые стены 40 15 Парапетная стена 30 16 Предв. напр. арм-ра и сдача в экспл. 10 17 Установка мех. оборудования 42 18 Вывод из сухого дока 4 19 Буксировка к месту стыковки 4 20 Трансп-ка и установка модулей 4 21 Пуско-наладочные работы 4 22 Буксир-ка на мест-ие и установка 6 10 11 12 4 мес. 18 мес. 1
СТАЦИОНАРНЫЙ МОРСКОЙ ЛЕДОСТОЙКИЙ ОТГРУЗОЧНЫЙ ПРИЧАЛ ВАРАНДЕЙСКОГО НЕФТЯНОГО ОТГРУЗОЧНОГО ТЕРМИНАЛА
Стационарная Морская Ледостойкая Отгрузочная Платформа (далее платформа) входит в состав сооружений Варандейского нефтяного отгрузочного терминала и предназначен для обеспечения бесконтактной швартовки танкеров 20 -70 тыс. тонн и круглогодичной отгрузки на танкер товарной нефти, подаваемой по подводному трубопроводу от берегового комплекса ВНОТ. Платформа установлена на глубине 18 метров в юго-восточной части Баренцева моря (Печорское море) на расстоянии около 12 миль от берега в районе поселка Варандей. Пропускная способность Платформы – 8000 м 3 нефти в час. Условия эксплуатации платформы: - скорость ветра 36 м/с; - высота волны h 0, 1% 8, 3 м; - толщина наслоенного льда 2, 7 м; - торосистый лед – толщина консолидированного слоя 2, 5 м, киль тороса 15 м.
Общий вид морского отгрузочного причала ПОВОРОТНАЯ ЧАСТЬ – ШВАРТОВНО-ГРУЗОВОЕ УСТРОЙСТВО ОПОРНОЕ ОСНОВАНИЕ
Опорное основание Верхняя конусная часть с «обратным» углом наклона для отбрасывания наползающих ледовых образований. Опорное основание высотой 42 м и массой около 10 тыс. тонн имеет форму монопода, восьми-гранного в плане, с одноярусной жилой надстройкой на 12 чел. В районе переменной ватерлинии и зоны воздействия льда установлена конусная часть Конусная высотой 12, 0 м, с углом наклона часть образующих 56º, что обеспечива-ет равенство волновых и ледовых нагрузок и оптималь-ные весовые характеристики. Надстройка Пояс свайного крепления высотой 6, 0 м и диаметром описанной окружности 53 м.
Швартовно-грузовое устройство Отгрузочная стрела, Поворотная башня диаметром 19 м, вылет от оси платформы 71, 5 м Взлетнопосадочная устанавливаемая на роликовой опоре для обеспечения безопасной диаметром 7 м. площадка стоянки танкера под загрузкой. Главный пост управления швартовно-грузовыми операциями, вертолетный командный пункт, механизмы поворота, швартовки. Отгрузочный шланг, диаметр танкера и работы со шлангом. Многоуровневое поворотное 500 мм, длина устройство для передачи нефти, энергии, воды, обеспечения 48, 5 м связи и обмена сигналами АСУ между ШГУ и опорным основанием
Система швартовки танкера и отгрузки нефти
Гидрометеорологические условия для операций бесконтактной швартовки танкера и отгрузки нефти Операция Высота волны 3% обеспеченности, м* Скорость ветра на уровне 10 м при 10 мин. осреднении, м/с Скорость течения, у поверхности м/с Сжатие льда, баллы Швартовка 1, 25 - 2, 0 не более 12 1, 0 не более 1 Отгрузка нефти не более 3, 0 не более 25 1, 0 не более 2 УСЛОВИЯ АВАРИЙНОЙ ОСТАНОВКИ ОТГРУЗКИ НЕФТИ (ESD-1) И ОТСТЫКОВКИ ШЛАНГА И ОТШВАРТОВКИ ТАНКЕРА (ESD-2, ESD-3) Наименование параметра Значение ESD-1 ESD-2, ESD-3 Отклонение положения танкера влево-вправо, вперед/назад >± 8 м >± 13, 6 м Вращающий момент поворотного механизма 80% (6020 к. Нм) >80% (6020 к. Нм) Натяжение шланга 137 к. Н 200 к. Н Натяжение швартовного каната 1982 к. Н 3500 к. Н Все параметры подлежат уточнению в период опытной эксплуатации платформы
Энергетика и жизнеобеспечение Платформа оснащен полным комплексом средств, обеспечивающих жизнедеятельность 12 человек персонала и его безопасное пребывание на платформе в течение длительного срока. На платформе предусмотрена опреснительная установка и дополнительный резервный запас воды на 30 суток, автономность платформы по запасам продуктов питания 45 суток, запасы топлива рассчитаны на 90 -100 суток, что связано со сложностью бункеровки в ледовых условиях. Электростанция платформы включает три (один резервный) основных ДГ мощность 720 к. Вт каждый и один аварийный ДГ мощностью 520 к. Вт. Теплоснабжение платформы осуществляется двумя термомаслянными котлами с высокотемпературным теплоносителем (термомасло). Платформа оснащена комплексом средств, обеспечивающих контроль и управление отгрузкой нефти, связи с танкером и береговым резервуарным парком, входящих в единую систему контроля и управления Варандейского нефтяного отгрузочного терминала.
Контроль и управление Центральный пост управления на 1 -ой палубе опорного основания с ГРЩ (смежно с МКО), постоянная вахта, • осуществление контроля и управления выработкой электроэнергии и средствами жизнеобеспечения; • обеспечение пожаровзрывозащиты; • средства контроля внешних воздействий; • средства связи и сигнализации. Главный пост управления на 2 -ой платформе поворотной башни, сообщается с вертолетным командным пунктом, постоянная вахта, • управление швартовно-грузовыми операциями; • средства связи, навигации и сигнализации; • управление полетами вертолета; • обеспечение пожаровзрывозащиты. Аппаратная связи и АСУ ТП в жилой надстройке (временное убежище) - резервный (аварийный) пост.
Модельные испытания опорного основания по определению ледовых и волновых нагрузок в мореходном и ледовом бассейнах ФГУП ЦНИИ им. акад. А. Н Крылова. Наслоенный лед, толщина 2, 7 м, скорость 1, 0 м/сек Модельные испытания системы «Платформа – танкер» в ледовом бассейне Хельсинского технологического университета ПЛАТФОРМА ТАНКЕР ШВАРТОВ И ШЛАНГ
ОРГАНИЗАЦИЯ СТРОИТЕЛЬСТВА ПЛАТФОРМЫ НА ЗПСМК ООО» ЛУКОЙЛ-КАЛИНИНГРАДМОРНЕФТЬ» И МОРСКИЕ ОПЕРАЦИИ НА ТОЧКЕ УСТАНОВКИ
Сборочно-монтажные единицы платформы ИЗГОТОВЛЕНИЕ НА ЗПСМК СТРЕЛА НАДСТРОЙКА ВПП МОНТАЖ В МОРЕ ШГУ (масса ~ 1350 тонн) ПОВОРОТНАЯ БАШНЯ ОПОРНОЕ ОСНОВАНИЕ С ЖИЛОЙ НАДСТРОЙКОЙ (масса ~ 10 000 тонн)
СБОРКА ОПОРНОГО ОСНОВАНИЯ ИЗ БЛОКОВ МОНТАЖ ЖИЛОЙ НАДСТРОЙКИ НА ОПОРНОЕ ОСНОВАНИЕ
Опорное основание на транспортировочной барже Перегрузка опорного основания с набережной завода на транспортировочную баржу осуществлялась на трейлерах компании Mammoet. Для перегрузки опорного основания было задействовано 8 «поездов» с общим количеством осей 432. Закрепление опорного основания на транспортировочной барже было выполнено без применения сварки, так как для защиты днища от коррозии применено не лакокрасочное покрытие, а металлизация – термическое напыление алюминием
Надвижка ШГУ на баржу ТРЕЙЛЕРЫ Перегрузка ШГУ с набережной завода на транспортировочную баржу осуществлялась также на трейлерах компании Mammoet.
Всплытие опорного основания с баржи на точке строительства Для обеспечения перегрузки опорного основания и ШГУ на трейлерах на баржи, их закрепления, всплытия опорного основания с баржи в районе точки установки на грунт, погружение опорного основания на грунт методом приема балласта в управляемом и контролируемом режиме, ориентацию опорного основания, его посадку на морское дно и устойчивость без свай в строительномонтажный период на платформе предусмотрен целый ряд специальных конструктивных решений, согласованных компанией Noble Denton (Великобритания), осуществляющей страхование и надзор за морскими операциями проекта.
Свайное закрепление платформы на морском дне Свайное крепление состоит из 24 свай диаметром 1524 мм и толщиной стенки 2, 0 -2¼ дюйма (50, 8÷ 57, 2 мм) Длина каждой сваи 45 м, глубина забивки в грунт – 38, 5 м. Соединение сваи и направляющей методом развальцовки сваи вместо цементирования: • гарантия прочности соединения • минимальные затраты времени на свайное закрепление, • экологическая безопасность морских работ.
Монтаж ШГУ на опорное основание был выполнен с помощью кранового судна «Станислав Юдин» .
Продолжительность выполнения работ: - полный цикл (технический проект, одобрение, РКД, закупки, строительство, установка в море) ~ 25 месяцев, - строительство на ЗПСМК ~15 месяцев, - транспортировка, установка в море ~2 месяца.
Общая схема современных инженерных сооружений
Технологическая схема строительства МНГС
Экспертные технико-экономические показатели динамически активных глубоководных платформ
Стоимость разработки месторождений с помощью (ГНП) Экспертная оценка нефтяных компаний возможностей применения динамически активных типов (ГНП) для глубин свыше 180 м
Системы натяжных опор
Экспертные оценки степени привлекательности вариантов МЛСП Варианты Значения экспертных оценок по вариантам ЛСП (эксперт 1) Критерии 1 2 3 4 1. Технический уровень 8 8 7 8 2. Технологичность 4 5 8 7 3. Оперативность 6 7 7 6 4. Сроки строительства 6 5 9 7 5. Соответствие нормативнозаконодательным требованиями 4 5 8 8 6. Безопасность 8 8 7 7 7. Стоимость 6 5 8 9 42 43 54 52 Сумма баллов, оцененных одним экспертом по вариантам
Экспертные оценки степени привлекательности вариантов МЛСП Варианты Значения экспертных оценок по вариантам ЛСП (эксперт 2) Критерии 1 2 3 4 1. Технический уровень 7 7 6 7 2. Технологичность 5 4 7 6 3. Оперативность 7 8 6 5 4. Сроки строительства 5 6 8 7 5. Соответствие нормативнозаконодательным требованиями 5 4 8 7 6. Безопасность 7 7 6 6 7. Стоимость 5 6 9 8 41 42 50 46 Сумма баллов, оцененных одним экспертом по вариантам
Экспертные оценки степени привлекательности вариантов МЛСП Варианты Значения экспертных оценок по вариантам ЛСП (эксперт 3) Критерии 1 2 3 4 1. Технический уровень 6 8 8 7 2. Технологичность 5 4 8 7 3. Оперативность 5 6 6 5 4. Сроки строительства 6 5 8 7 5. Соответствие нормативнозаконодательным требованиями 4 5 8 7 6. Безопасность 8 7 7. Стоимость 5 4 7 8 39 39 53 48 Сумма баллов, оцененных одним экспертом по вариантам
Экспертные оценки степени привлекательности вариантов МЛСП Варианты Значения экспертных оценок по вариантам ЛСП (эксперт 4) Критерии 1 2 3 4 1. Технический уровень 7 7 6 7 2. Технологичность 5 6 7 6 3. Оперативность 6 7 8 7 4. Сроки строительства 4 5 7 7 5. Соответствие нормативнозаконодательным требованиями 7 7 6 6 6. Безопасность 8 7 8 9 7. Стоимость 5 6 8 8 42 45 50 50 Сумма баллов, оцененных одним экспертом по вариантам
Экспертные оценки степени привлекательности вариантов МЛСП Варианты Значения экспертных оценок по вариантам ЛСП (эксперт 5) Критерии 1 2 3 4 1. Технический уровень 7 7 8 7 2. Технологичность 4 5 8 8 3. Оперативность 6 5 7 6 4. Сроки строительства 5 6 8 7 5. Соответствие нормативнозаконодательным требованиями 5 4 7 8 6. Безопасность 7 7 8 7 7. Стоимость 5 6 8 7 39 40 54 50 Сумма баллов, оцененных одним экспертом по вариантам
Средние экспертные оценки степени привлекательности вариантов МЛСП Значения экспертных оценок по вариантам ЛСП Варианты Критерии 1 2 3 4 1. Технический уровень 7 7, 4 7 7, 2 2. Технологичность 4, 6 4, 8 7, 6 6, 8 3. Оперативность 6, 0 5, 2 6, 8 5, 8 4. Сроки строительства 5, 2 5, 0 8, 0 7, 0 5. Соответствие нормативнозаконодательным требованиями 5, 0 7, 4 7, 2 6. Безопасность 7, 6 7, 2 7, 4 7, 2 7. Стоимость 5, 2 5, 4 8, 0
Основные критерии и экспертные оценки степени привлекательности вариантов МЛП № Перечень критериев Весовые коэффициенты k Суммарные оценки экспертов по вариантам ЛСП 1 2 3 4 1 Технический уровень 4 28 29, 6 28 28, 8 2 Технологичность 4 18, 4 19, 2 30, 4 27, 2 3 Оперативность 3 18 15, 6 30, 4 17, 4 4 Сроки строительства 4 20, 8 20 32 28 5 Соответствие нормативнозаконодательным требованиями 3 15, 0 23, 2 21, 6 6 Безопасность 5 38, 0 36, 0 37, 0 35, 0 7 Стоимость 5 26, 0 27, 0 40, 0 164, 2 162, 4 221 198 23, 145 23, 2 31, 57 28, 28 3 4 1 2 Суммарное значение оценок Среднее значение оценок R
Общая схема расположения объектов обеспечения платформы
Различные варианты конструкций
Заводы
На стадии строительства
Классические платформы SPAR Первая в мире добычная платформа SPAR
Сквозная конструкция платформы SPAR Первая в мире сквозная конструкция платформы SPAR
Платформы SPAR со сквозными конструкциями
Транспортировка
Установка платформы на точку эксплуатации (Мексиканский залив)
На стадии эксплуатации
Очередность формирования опорного основания платформы SPAR
Схема разбивки конструкции платформы SPAR на сборочные единицы
Схема разбивки конструкции платформы SPAR на сборочные единицы
Формирование верхней части опорного основания платформы SPAR в цехе завода
Формирование нижней части опорного основания платформы SPAR в цехе завода
Формирование на понтоне верхней части опорного основания платформы SPAR на заводской акватории
Формирование на понтоне нижней части опорного основания платформы SPAR на заводской акватории
Формирование на плаву верхней части опорного основания платформы SPAR на заводской акватории
Формирование на понтоне нижней части опорного основания платформы SPAR на заводской акватории
Стыковка нижней и верхней части опорного основания платформы SPAR на плаву
Схема расстановки буксиров при буксировке опорной конструкции платформы SPAR
Морские операции по выполнению наводки верхнего строения на опорное основание платформы SPAR
Принципиальная схема технологии сборки платформы SPAR с подводным понтонным поясом (ППП)
Схема монтажа якорных связей
Маятниковые скользящие шарнирные колонны
Маятниковые телескопические колонны


