3 апреля матстат .pptx
- Количество слайдов: 41
МАТЕМАТИКОСТАТИСТИЧЕСКОЕ МЕТОДЫ В ПЕДАГОГИЧЕСКИХ ИССЛЕДОВАНИЯХ
Классификация шкал измерений
1. Номинальная шкала (шкала наименований) Примеры: 1) Учащиеся класса делятся на две категории и обозначаются: девочки - 01, мальчики - 02. 2) Группы нарушителей дисциплины и их обозначение (кодирование): на уроке - 1, на улице – 2, дома - 3. 3) В процессе проверки соответствия подготовки выпускников школ требованиям ГОС появляется группа аттестованных и не аттестованных учеников. 4) Подсчет «отличников» , «хорошистов» , «двоечников» и сравнение этих групп по количеству учащихся
2. Шкала порядка (порядковая, ранговая, ординальная) предназначена для измерения (обозначения) степени различия какого либо признака или свойства у разных объектов. Пример: пятибалльная система оценки ЗУН учащихся. Недопустимо вычисление среднего балла! Имеется несколько разновидностей порядкового шкалирования (измерения): · ранжирование (в ряд), · группировка (ранжирование по группам), · парное сравнение, · метод рейтинга, · метод полярных профилей.
3. Интервальная шкала (интервальное намерение) - присвоение чисел объектам, когда определено расстояние между объектами и предусмотрена общая для всех объектов постоянная единица измерения. Иначе говоря, произвольно выбирается нулевая точка шкалы. Далее в интервальной шкале вводится единица и масштаб измерения. Примеры: температурные шкалы; шкалы стандартизированного тестирования интеллекта.
3. Интервальная шкала (интервальное намерение) Интервальная шкала – количественная. Пример: тестовая технология контроля качества подготовки учеников Разрешены все арифметические действия над числами, кроме операции деления. ТО ЕСТЬ , в интервальной шкале нельзя определить во сколько раз один объект больше или меньше другого. Например, если ученик ответил правильно на 10 заданий, то это не означает, что он знает вдвое больше ученика, ответившего на 5 заданий теста.
4. Шкала отношений Отличие от интервальной: нулевая точка не произвольна, а указывает на полное отсутствие измеряемого свойства. Сюда относятся и все количественные данные, получаемые пересчетом объектов какого-либо множества (число учащихся, уроков и т. п. ). Измеряются почти все физические величины, но неприменимы в социальным измерениям
Среднее арифметическое ряда чисел - частное от деления суммы этих чисел на число слагаемых Задача: Сколько минут тратят на домашнее задание по алгебре ученики 9 класса в среднем, если время каждого из них 23, 30, 25, 20, 34, 25, 30, 34, 35, 14 минут? 23+30+25+20+34+25+30+34+35+14 = 27 10
Модой ряда чисел - называется число, наиболее часто встречающееся в данном ряду. Мода отражает наиболее типичный признак. Какое число является модой данного ряда? 34 32 20 25 25 23 34 26 25 Мода данного ряда: 25 32 18 25 37
МОДА вариационный дискретный ряд вариационный интервальный ряд определяется по наибольшей частоте признака определяется по специальной методике
МОДА в интервальном ряду • Определяется модальный интервал – по наибольшей частоте • Рассчитывается значение моды по формуле
Расчет моды в интервальном ряду -начало модального интервала -длина модального интервала -частота интервала, предшествующего модальному -частота интервала, следующего за модальным
Пример: определить наиболее часто встречающийся возраст клиентов, пользующихся услугами туристических фирм Данные о возрасте и численности клиентов туристических фирм Возраст, лет Число клиентов, чел. 25 30 1580 30 35 1855 35 45 2065 45 50 2395 50 57 2180
Мо = 45+5* 2395 -2065 = 48, 03 (2395 -2065)+(2395 -2180) Чаще всего в туристические фирмы обращаются клиенты, возраст которых составляет около 48 лет
Размах ряда чисел - разность между наибольшим и наименьшим из этих чисел. Пример: дан упорядоченный ряд чисел 34, 35, 36, 36, 37, 38, 39 39 – 34 = 4 - размах ряда
Медиана (Ме) значение признака, находящегося в середине ряда распределения. Медиана делит вариационный ряд на две равные части: одна часть имеет значения варьирующего признака меньшие, чем медиана, другая - большие.
МЕДИАНА вариационный дискретный ряд вариационный интервальный ряд серединное значение признака определяется по специальной методике
Медианой упорядоченного ряда чисел с нечётным числом членов называется среднее в ряду число; с чётным числом членов среднее арифметическое чисел, записанных посередине 1) 64, 72, 75, 78, 82, 85, 91, 93 2) 64, 72, 75, 78, 82, 85, 88, 91, 93 78+82 = 80 2
МЕДИАНА в интервальном ряду • Определяется медианный интервал – по накопленным (кумулятивным) частотам • Рассчитывается значение медианы по формуле
Расчет медианы в интервальном ряду - начало медианного интервала - длина модального интервала - кумулятивная частота интервала, предшествующего медианному - частота медианного интервала (не накопленная)
Пример: определить значение медианы по интервальному ряду распределения, характеризующему стаж работников Данные о стаже работников Стаж, лет Число работников, чел. 1 3 7 3 5 8 5 7 7 7 9 9
Данные о стаже работников Стаж, лет 1 3 Число работников, чел. Накопленные частоты 7 7 3 5 8 15 5 -7 7 22 7 9 9 31 1. Половина накопленных частот 15, 5 (31/2=15, 5) 2. Медианным является интервал от 5 до 7 лет, (так как 15, 5 больше чем 7 и 15, но меньше 22)
Ме=5+2* 15, 5 -15 = 5, 1 года 7 по данному ряду распределения половина работников имеет стаж менее 5, 1 года, половина более 5, 1 года
СПОСОБЫ ВЫЧИСЛЕНИЯ ДОСТОВЕРНОСТИ РАЗЛИЧИЙ МЕЖДУ ДВУМЯ ЗАВИСИМЫМИ РЕЗУЛЬТАТАМИ
В случае, когда мы имеем дело с результатами, полученными в начале и в конце на разных этапах проведения эксперимента в одной и той же группе эти результаты считаются зависимыми (связанными, сопряженными)
Интервальная шкала или шкала отношений Определение достоверности различий между двумя зависимыми результатами на основе t – критерия Стьюдента
Пример 1. В начале года и в конце с одними и теми же 8 учащимися проведена одна и та же контрольная работа. Были получены следующие баллы (верно/неверно): X (начало учебного года): 2, 4, 6, 7, 5, 8, 3, 7 Y (конец учебного года): 6, 8, 10, 11, 9, 12, 6, 10 Составим таблицу: Таблица 1 Таблица расчетов для определения Учащиеся 1 2 3 4 5 6 7 8 Xi Yi 2 4 6 7 5 8 3 7 6 8 10 11 9 12 6 10 (yi x i ) = di 4 4 4 3 3 di 2 16 16 16 9 9
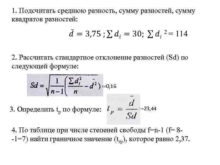
1. Подсчитать среднюю разность, сумму разностей, сумму квадратов разностей: 2. Рассчитать стандартное отклонение разностей (Sd) по следующей формуле: =0, 16 3. Определить tp по формуле: =23, 44 4. По таблице при числе степеней свободы f=n 1 (f= 8 1=7) найти граничное значение (tгр), которое равно 2, 37.
Граничные значения tкритерия Стьюдента для 5% и 1% уровня значимости в зависимости от числа степеней свободы (ƒ)
Сравним рассчитанное значение tр=23, 44 с табличным tгр=2, 37, т. е. tp ≥tгр. Следовательно, различия между полученными результатами статистически достоверны при P<0, 05. Из этого следует, что в результате проведения работы в течение учебного года произошел значительный прирост в показателях обученности. Отметим, что необходимо проверить нормальность распределения разностей.
Шкала порядка Определение достоверности различий между двумя зависимыми результатами на основе Z-критерия знаков
Пример 2. В начале года и в конце с одними и теми же 15 учащимися проведена одна и та же контрольная работа. Были выставлены оценки « 3» , « 4» , « 5» Таблица 3 Учащиеся Результаты измерений представлены в табл. 3 Оценки Начало года Эффект Конец года воздействия 1 3 4 + 2 3 5 + 3 4 5 + 4 4 4 0 5 3 4 + 6 5 4 - 7 3 3 0 8 4 4 0 9 4 5 + 10 3 5 + 11 3 4 + 12 3 4 + 13 4 4 0 14 5 4 - 15 4 5 +
Число результатов со знаком «+» 9 учащихся, « » 2 уч. , « 0» 4 учащихся. Тогда Zф = 9. Из 15 учащихся четыре оказались нулевыми, значит n= 15 4=11. Из таблицы 4 находим значение Zгр для 11 при 5% ном уровне значимости, оно равно 10. Таблица 4
Следовательно Zф=9 < Zгр = 10 Так можно утверждать, что различия между полученными результатами статистически недостоверны (z=9 при Р> 0, 05) и предложенная методика не оказала существенного влияния на развитие обученнности учащихся.
Шкала порядка Определение достоверности различий между двумя зависимыми результатами на основе Т-критерия Вилкоксона (Уилкоксона)
Т критерий Вилкоксона является более мощным, чем Z критерий знаков, так как в этом случае учитывается не только знак, но и величина разностей между связанными результатами.
Пример 3. В начале года и в конце с одними и теми же 5 учащимися проведена одна и та же контрольная работа. Оценивалась работа по сумме баллов. Оценить новую методику обучения. Таблица 5 Оценки в баллах Ученики В начале (хi) В конце (уi) 6, 2 1 7, 5 6, 0 5, 4 2 7, 4 3 4 7, 8 8, 0 5 7, 5 8, 0 6 7, 2 6, 8 7 7, 8 8 6, 5 7, 0 9 7, 8 7, 0 10 7, 6 7, 2 11 7, 9 7, 6 12 7, 8 8, 0 8, 2 13 8, 2 14 8, 4 7, 4 8, 8 15 7, 8 Разности (yi-хi)=di +1. 3 +0. 6 +0. 2 -0. 2 +0. 5 0 +1. 0 +0. 5 -0. 8 -0. 4 -0. 3 -0. 2 0 +1. 0
Произведем ранжирование (упорядочивание) полученных разностей (di) и запишем эти данные в следующей таблице без учета разностей со знаком « 0» . Так как нулевых разностей два, то для ранжирования результатов останутся только 13 разностей
Если имеются одинаковые абсолютные значения разностей (di), то не имеет значения, какую разность записать раньше. Как видно из полученных результатов меньшая сумма рангов Тф=22.
По таблице 6 найти граничное значение Тгр для n= 13. Таблица 6 Критические значения парного Т критерия Уилкоксона (одно сторонний критерий) По таблице для 13 парных наблюдений Гф = 21. Так как Tф=22 > Гф = 21 можно утверждать, что различия между полученными результатами статистически недостоверны Tф=22 при Р>0, 05 и нет оснований говорить о достаточной эффективности новой методики.
• may 08_08@mail. ru • Уткина Оксана Николавена


