3.Линейная алгебра.ppt
- Количество слайдов: 32
МАТЕМАТИКА Лекция 4. Линейная алгебра Преподаватель: Ананьева М. С.
1. Матрицы n n Определение 1 Матрица – прямоугольная таблица, содержащая m строк и n столбцов из mn элементов
1. Матрицы n n Определение 1 Числа – элементы матрицы
1. Матрицы n n Определение 1 Числа – элементы матрицы n i – номер строки n j – номер столбца
1. Матрицы n Обозначение матрицы
1. Матрицы n Размерность матрицы ¨ Кол-во n (m n) строк кол-во столбцов
1. Матрицы: примеры
1. Матрицы: примеры n (4. 1) n (4. 2)
1. Матрицы n n Определение 2 Матрицы A и B называются равными, если они имеют одинаковую размерность и их соответствующие элементы, т. е. стоящие на местах с одинаковыми номерами, равны
n n n Определение 2 Матрицы A и B называются равными, если они имеют одинаковую размерность и их соответствующие элементы, т. е. стоящие на местах с одинаковыми номерами, равны 1. Матрицы Обозначается А=В
1. Виды матриц n Если m=n матрица называется квадратной, а число n – ее порядком. n Определение 3. Квадратной матрицей порядка n называется совокупность n 2 элементов, расположенных в квадратной схеме n
1. Виды матриц n Элементы образуют главную диагональ, n элементы составляют побочную диагональ.
1. Виды матриц n n Определение 4. Квадратная матрица, у которой все элементы выше или ниже главной диагонали равны нулю, называется треугольной (верхняя и нижняя)
1. Виды матриц n n n Определение 5. Матрица, содержащая один столбец элементов, называется матрицей-столбцом или вектором-столбцом Матрица, содержащая одну строку элементов, называется матрицей-строкой или вектором-строкой
1. 4. Преобразование матриц: элементарные преобразования n n n перестановка двух строк (столбцов) присоединение строки (столбца) из нулей исключение строки (столбца) из нулей умножение всех элементов строки (столбца) на действительное число линейная комбинация строк (столбцов), т. е. прибавление ко всем элементам строки (столбца) соответствующих элементов другой строки (столбца), умноженных на какое-либо число
1. Элементарные преобразования n Определение 6. Матрица, полученная из данной путем элементарных преобразований, называется эквивалентной (равносильной) данной матрице. n Записывают А В или А В n n С помощью элементарных преобразований можно любую матрицу свести к треугольной (трапециевидной), единичной (канонической) матрице
1. Элементарные преобразования пример 1
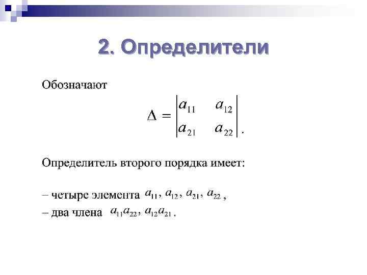
2. Определители
2. Определители
2. Определители второго порядка. Вычисление
2. Определители второго порядка
2. Определители третьего порядка n Определение 8.
2. Определители третьего порядка
2. Определители третьего порядка
2. Определители третьего порядка. Правило Саррюса
2. Определители третьего порядка. Вычисление треугольником
2. Определители третьего порядка n Способ 1 (по определению)
Инструменты Excel: Определитель матрицы
Инструменты Excel: определители
Инструменты Excel: определители
Инструменты Excel: определители
Инструменты Excel: определители
3.Линейная алгебра.ppt