Математический анализ, 1 -2 семестры 1















Лекция 01. Множества и действия.ppt
- Количество слайдов: 15
Математический анализ, 1 -2 семестры 1 -й семестр – лекции (36 часов), практические занятия (36 часов), экзамен. 2 -й семестр – лекции (34 часов), практические занятия (70 часов), семестровое задание, зачет, экзамен. Лектор – Тырсин Александр Николаевич, д. т. н. , профессор кафедры теории управления и оптимизации Чел. ГУ Литература: 1. Ухоботов В. И. Математика для экономистов: Учебное пособие. – Челябинск: Чел. ГУ, 2002. 2. Высшая математика для экономистов / Под ред. Н. Ш. Кремера. – М. : Банки и биржи, ЮНИТИ, 2001. 3. Практикум по высшей математике для экономистов / Под ред. Н. Ш. Кремера. – М. : ЮНИТИ-ДАНА, 2004. 4. Красс М. С. , Чупрынов Б. П. Математика для экономических специальностей. – М. : ИНФРА-М, 2003. 5. Солодовников А. С. и др. Математика в экономике. Ч. 1 -2. – М. : Финансы и статистика, 2000. 6. Минорский В. П. Сборник задач по высшей математике. – М. : Физматлит, 2006.
Множества и действия с ними Лекция № 1 2
Основные понятия Множество относится к первоначальным понятиям науки, не определяемым через другие, более простые термины. Множество представляет собой определенную совокупность объектов, объединенных в единое целое в соответствии с некоторыми признаками и правилами. Множества обозначаются: A, B, C, X, Y, Z. Примеры множеств: множество сотрудников фирмы; множество всех атомов на Марсе; множество всех натуральных чисел N; множество точек окружности. Предметы, составляющие множество, называют его элементами. Элементы множеств обозначаются: a, b, c, x, y, z. Элементы множества и само множество связаны между собой отношением «принадлежность» : x A – элемент x принадлежит множеству A, x A – элемент x не принадлежит множеству A.
Опр. 1. Множество называется конечным, если оно состоит из конечного числа элементов, и бесконечным – в противном случае. Опр. 2. Если каждый элемент множества А является вместе с тем и элементом множества В, то А называется подмножеством множества В: А В А содержится в В (или А включено в В) А подмножество В. Если А В, то А называется собственным подмножеством множества В (обозначается А В). Опр. 3. Множества А и В называются равными, если каждый элемент множества А является вместе с тем и элементом множества В, и каждый элемент В является элементом А: А = В А В и В А. Опр. 4. Множество , не содержащее ни одного элемента, называют пустым множеством. Очевидно, что А А. Пример 1. Множество решений уравнения x 2 + 1 = 0 во множестве действительных чисел – пустое множество . 4
Опр. 5. Множество, содержащее все элементы рассматривае- мых множеств, называют универсальным множеством U. Мощность (кардинальное число) множества A обозначается как A. Для конечных множеств мощность – это число элементов. Например, = 0, но = 1. Опр. 6. Два множества A и B имеют одну и ту же мощность (или равномощны), если существует взаимно однозначное соответствие между этими множествами. Обозначают равномощность в виде A = B. Опр. 7. Множество A есть бесконечное множество, если оно имеет ту же мощность, что и хотя бы одно из его собственных подмножеств; в противном случае A – конечное множество. Множества, равномощные множеству натуральных чисел, называют счетными. Множества, равномощные множест- ву действительных чисел, называют континуальными. 5
Пример 2. К числовым множествам относятся: множество натуральных чисел N; множество целых чисел Z; множество рациональных чисел Q; множество иррациональных чисел W; множество действительных чисел R. Множества N, Z, Q – счетные, W, R – континуальные. Для описания множеств будем использовать два способа: 1. Перечисление: A = a, b, c ; X = x 1, x 2, , xn. 2. Задание множества с помощью записи свойства, определяющего отношение принадлежности элементов данному множеству: A = x: (x) множеству А принадлежат все те и только те элементы x, которые обладают свойством (x). Пример 3. A – множество студентов Чел. ГУ. Пример 4. C = a, b = x: a x b, a R, b R отрезок на множестве действительных чисел R. 6
Диаграммы Эйлера-Венна – геометрические представления множеств. Построение диаграммы заключается в изображении большого прямоугольника, представляющего универсальное множество U, а внутри него кругов (или каких-либо других замкнутых фигур), представляющих множества. Фигуры должны пересекаться в наиболее общем случае, требуемом в задаче, и должны быть соответствующим образом обозначены. Точки, лежащие внутри различных областей диаграммы, могут рассматриваться как элементы соответствующих множеств. Введем список кратких обозначений: – существует, найдётся; – любой; – тогда и только тогда, когда; – следует; – принадлежит; – содержится. 7
Операции над множествами Объединением множеств A и B называется множество, каждый элемент которого принадлежит хотя бы одному из множеств A или B: A B = x: x A x B. Пересечением множеств А и В называется множество, каждый элемент которого принадлежит одновременно и множеству А, и множеству В: A B = x: x A x B.
Дополнением множества A называется разность универсального множества U и множества А: = U A = x: x U x A. Разностью множеств А и В называется множество, состоящее из элементов множества А, не входящих во множество В: A B = x: x A x B. 9
Свойства операций над множествами Пусть задано универсальное множество U. Тогда A, B, C U выполняются следующие свойства: 1. Идемпотентность: A A = A, A A = A. 2. Коммутативность: A B = B A, A B = B A. 3. Ассоциативность: A (B C) = (A B) C, A (B C) = (A B) C. 4. Дистрибутивность: A (B C) = (A B) (A C), A (B C) = (A B) (A C). 5. Поглощение: (A B) A = A, (A B) A = A. 6. Свойства нуля: A = A, A = . 7. Свойства единицы: A U = U, A U = A. 8. Инволютивность: 9. Правила де Моргана: 10. Свойства дополнения: 11. Выражение для разности: 10
Множество действительных чисел R Опр. 8. Положительным действительным числом называется последовательность десятичных цифр 0, 1, 2, 3, 4, 5, 6, 7, 8, 9 с одной запятой между ними: причем слева от запятой стоит конечное число цифр, отличных от 0. Отрицательным действительным числом называется последовательность (1) со знаком « – » перед ней: Нулем называется последовательность, состоящая из одних нулей. Обозначается 0. Числа вида 12, 786999… и 12, 787 считаются одинаковыми. Запись a R означает, что a – действительное число. 11
Опр. 9. Модулем действительного числа a называется сам число a, если оно нуль или положительное. Если a является отрицательным числом (2), то его модулем будет положительное число (1). Модуль обозначается |a| Свойства модуля: Отношение порядка на множестве R. Для двух положитель- ных действительных чисел у которых до (n+1)-го разряда стоят одинаковые цифры, полагаем a < b тогда и только тогда, когда an+1 < bn+1. Если b – положительное число, а число a – отрицательное или ноль, то всегда a < b. Если a и b – отрицательные числа, то a < b тогда и только тогда, когда |b| < |a|. Запись a < b читается «a меньше b» . Эквивалентная запись b > a читается «b больше a» . 12
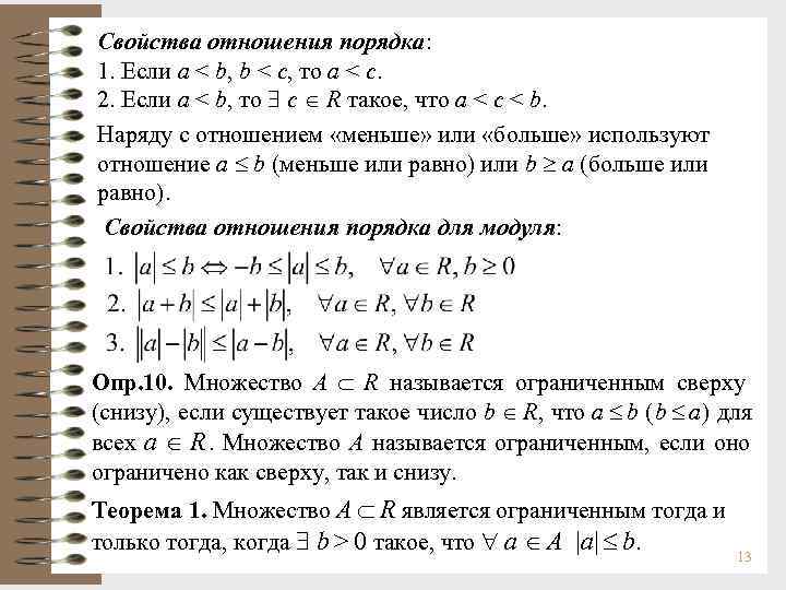
Свойства отношения порядка: 1. Если a < b, b < c, то a < c. 2. Если a < b, то c R такое, что a < c < b. Наряду с отношением «меньше» или «больше» используют отношение a b (меньше или равно) или b a (больше или равно). Свойства отношения порядка для модуля: Опр. 10. Множество A R называется ограниченным сверху (снизу), если существует такое число b R, что a b (b a) для всех a R. Множество A называется ограниченным, если оно ограничено как сверху, так и снизу. Теорема 1. Множество A R является ограниченным тогда и только тогда, когда b > 0 такое, что a A |a| b. 13
Опр. 11. Числовой осью называется прямая, на которой отмечена точка ноль, указано положительное направление и отрезок единичной длины. Всякому действительному числу на числовой оси соответствует точка, и наоборот Опр. 12. Число c называется точной верхней (нижней) гранью множества A, если выполнены следующие условия: 1) a c (c a) для всех чисел a A; 2) для любого числа b < c (c < b) найдётся число a A такое, что b < a (a < b). Точная верхняя (нижняя) грань множества A обозначается sup A (inf A). Упр. Доказать, что у множества A = {0, 1/2, 2/3, 3/4, … } sup A = 1, inf A = 0. 14
Теорема 2. Всякое ограниченное сверху (снизу) множество A имеет точную верхнюю (нижнюю) грань. Доказательство. Проведем для точной верхней грани. Будем считать, что это множество имеет положительные числа и они ограничены сверху числом Отсюда имеем, что у всех чисел a слева от какого-то (–k)-го разряда стоят нули. Из всех чисел a возьмём те, у которых в (–k)-м разряде стоит самая большая цифра. Если такое число одно, то оно и будет точной верхней гранью. Если таких чисел несколько, то среди них берём те, у которых в ( –k+1)-м разряде стоит самая большая цифра и так далее. В результате построим число, которое будет точной верхней гранью рассматриваемого множества. 15

