мат приложение часть4.pptx
- Количество слайдов: 15
Математические приложения в экономике Модель рынка с прогнозируемыми ценами 1
Модель рынка с прогнозируемыми ценами Рассмотрим модель рынка с прогнозируемыми ценами. В простых моделях рынка спрос и предложение обычно полагают зависящими только от текущей цены на товар. Однако спрос и предложение в реальных ситуациях еще и от тенденции ценообразования и темпов изменения цены. В моделях с непрерывными и дифференцируемыми по времени t функциями эти характеристики описываются соответственно первой и второй производными функции цены P(t). 2
Пример Рассмотрим конкретный пример. Пусть функции спроса D и предложения S имеют следующие зависимости от цены P и ее производных: (1) Принятые в (1) зависимости вполне реалистичны: поясним это на слагаемых с производными функции цены. 3
Ограничения 1. Спрос « прогревается» темпом изменения цены: если темп растет , то рынок увеличивает интерес к товару, и наоборот быстрый рост цены отпугивает покупателя, поэтому слагаемое с первой производной функции цены входит со знаком минус. 2. Предложение в еще большей мере усиливается темпом Изменения цены, поэтому коэффициент при функци S(t) больше, чем в D(t). Рост цены так же увеличивает предложение, поэтому слагаемое, содержащее входит в выражение для S(t) со знаком плюс. 4
Пример Требуется установить зависимость цены от времени. Поскольку равновесное состояние рынка характеризуется равенством D= S, приравниваем правые части уравнений (1). После приведения подобных получаем (2) 5
Пример Соотношение (2) представляет линейное неоднородное дифференциальное уравнение второго порядка относительно функции P(t). Как было ранее установлено, общее решение такого уравнения состоит из суммы какого-либо его частного решения и общего решения соответствующего однородного уравнения (3) 6
Пример Характеристическое уравнение имеет вид Его корни – комплексно – сопряженные числа: И, следовательно, общее решение уравнения (3) дается формулой где ― произвольные постоянные. 7
Пример В качестве частного решения неоднородного уравнения (2) возьмем решение − постоянную величину как установившуюся цену. Подстановка в уравнение (2) дает значение: Таким образом, общее решение уравнение(2) имеет вид (4) 8
Пример Нетрудно видеть, что при , т. е. все интегральные кривые имеют горизонтальную асимптоту Р=3 и колеблются около нее. Это означает, что все цены стремятся к установившейся цене с колебаниями около нее, причем амплитуда этих колебаний затухает со временем. 9
Пример Приведем частные решения этой задачи в двух вариантах: Задача Коши и смешанная задача. 1. Задача Коши. Пусть в начальный момент времени известна Цена, а так же тенденция ее изменения t=0 P=4 10
Пример Подставляя первое условие в формулу (4), получаем , откуда т. е. имеем (5) Дифференцируя, имеем отсюда 11
Пример Теперь реализуем второе условие задачи Коши: Откуда Окончательно получаем, что решение задачи Коши имеет вид Или в более удобной форме: 12
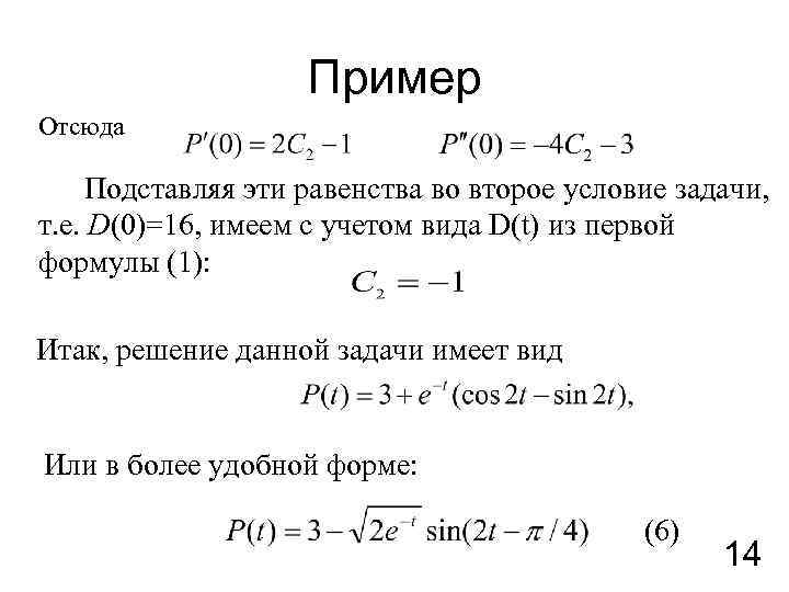
Пример 2. Смешанная задача. Пусть в начальный момент времени известны цена и спрос: t=0 P=4 D = 16 Поскольку первое начальное условие такое же, как и в предыдущем случае, то имеем и здесь решение (5). Тогда производные функции P(t) выражаются формулами 13
Пример Отсюда Подставляя эти равенства во второе условие задачи, т. е. D(0)=16, имеем с учетом вида D(t) из первой формулы (1): Итак, решение данной задачи имеет вид Или в более удобной форме: (6) 14
Интегральные кривые задач 1 и 2 15


