Динамика внутриклеточной концентрации.ppt
- Количество слайдов: 28
МАТЕМАТИЧЕСКИЕ МЕТОДЫ В БИОФИЗИКЕ Лекция 5 Динамика внутриклеточной концентрации ионов кальция Мат. методы в биофизике Лекция 5 ( Д. Э. Постнов, 8 семестр) 1
Колебания концентрации Са 2+ играют важную роль в: • функционирование мускульных клеток • электрофизиология сердца • секреция инсулина (бета-клетки) • адаптация фоторецепторов и т. д. • высокая концентрация Са 2+ в течение длительного времени вредна • в организме Са 2+ хранится в костях • внеклеточная концентрация – около 1 m. M • внутриклеточная концентрация – в 1000 раз меньше • поддержание градиента Са 2+ требует затрат энергии • механизмы поддержания градиента: удаление (pumping) и складирование во внутриклеточных структурах (mitochondria, the endoplasmic reticulum ER, sarcoplasmic reticulum SR, секреторные гранулы ) Ca 2+ATPase, Na+ - Ca 2+ exchanger. Мат. методы в биофизике Лекция 5 ( Д. Э. Постнов, 8 семестр) 2
Механизмы поддержания концентрации Са 2+ удаление (pumping) и складирование во внутриклеточных структурах mitochondria, the endoplasmic reticulum ER, the sarcoplasmic reticulum SR, секреторные гранулы Ca 2+ATPase, Na+ - Ca 2+ exchanger. Приток 1. Ca 2+ каналы • • управляемые напряжением управляемые рецепторами управляемые вноричными носителями механически управляемые 2. Высвобождение из внутриклеточных запасов рианодиновые рецепторы (мышцы, Сa 2+ чувствительные, SR) IP 3 рецепторы (внешнее управление) Мат. методы в биофизике Лекция 5 ( Д. Э. Постнов, 8 семестр) 3
Роль ионов кальция в сокращении мышц Мат. методы в биофизике Лекция 5 ( Д. Э. Постнов, 8 семестр) 4
Другие типы Са 2+ колебаний Мат. методы в биофизике Лекция 5 ( Д. Э. Постнов, 8 семестр) 5
Модель двух емкостей Мат. методы в биофизике Лекция 5 ( Д. Э. Постнов, 8 семестр) 6
Последовательность событий Мат. методы в биофизике Лекция 5 ( Д. Э. Постнов, 8 семестр) 7
Модель внутриклеточного обмена Мат. методы в биофизике Лекция 5 ( Д. Э. Постнов, 8 семестр) 8
Переход к безразмерным величинам Мат. методы в биофизике Лекция 5 ( Д. Э. Постнов, 8 семестр) 9
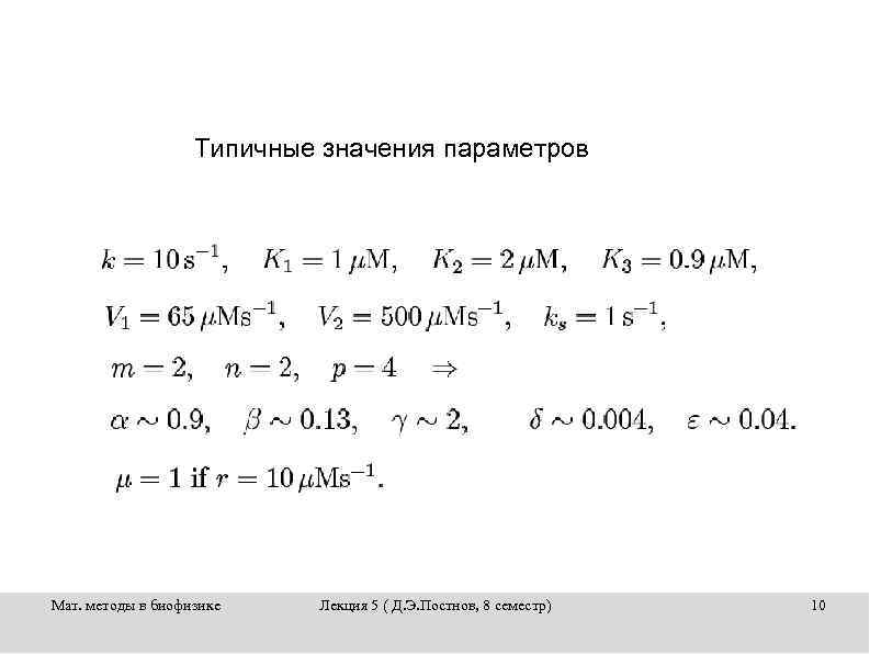
Типичные значения параметров Мат. методы в биофизике Лекция 5 ( Д. Э. Постнов, 8 семестр) 10
Анализ с помощью нульклин Мат. методы в биофизике Лекция 5 ( Д. Э. Постнов, 8 семестр) 11
Анализ с помощью нульклин Возбудимый режим Мат. методы в биофизике Лекция 5 ( Д. Э. Постнов, 8 семестр) 12
Анализ с помощью нульклин Устойчивое состояние равновесия Мат. методы в биофизике Лекция 5 ( Д. Э. Постнов, 8 семестр) 13
Анализ с помощью нульклин Автоколебания Мат. методы в биофизике Лекция 5 ( Д. Э. Постнов, 8 семестр) 14
Анализ с помощью нульклин (дополнительная замена переменных) Мат. методы в биофизике Лекция 5 ( Д. Э. Постнов, 8 семестр) 15
Однопараметрическая бифуркационная диаграмма Мат. методы в биофизике Лекция 5 ( Д. Э. Постнов, 8 семестр) 16
Учет притока и деградации IP 3 Мат. методы в биофизике Лекция 5 ( Д. Э. Постнов, 8 семестр) 17
Мат. методы в биофизике Лекция 5 ( Д. Э. Постнов, 8 семестр) 18
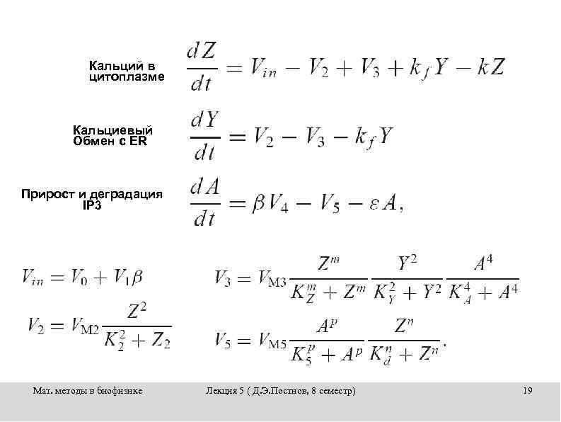
Кальций в цитоплазме Кальциевый Обмен с ER Прирост и деградация IP 3 Мат. методы в биофизике Лекция 5 ( Д. Э. Постнов, 8 семестр) 19
Характеристики колебаний Мат. методы в биофизике Лекция 5 ( Д. Э. Постнов, 8 семестр) 20
Частота в зависимости от величины внешнего стимула Мат. методы в биофизике Лекция 5 ( Д. Э. Постнов, 8 семестр) 21
Колебания сложной формы Мат. методы в биофизике Лекция 5 ( Д. Э. Постнов, 8 семестр) 22
Хаос Мат. методы в биофизике Лекция 5 ( Д. Э. Постнов, 8 семестр) 23
Квазипериодические колебания Мат. методы в биофизике Лекция 5 ( Д. Э. Постнов, 8 семестр) 24
Мат. методы в биофизике Лекция 5 ( Д. Э. Постнов, 8 семестр) 25
Мат. методы в биофизике Лекция 5 ( Д. Э. Постнов, 8 семестр) 26
Мат. методы в биофизике Лекция 5 ( Д. Э. Постнов, 8 семестр) 27
Мат. методы в биофизике Лекция 5 ( Д. Э. Постнов, 8 семестр) 28
Динамика внутриклеточной концентрации.ppt