ВЫБОРОЧНЫЙ МЕТОД-1.ppt
- Количество слайдов: 38
МАТЕМАТИЧЕСКАЯ СТАТИСТИКА(МС) Математическая статистика изучает и разрабатывает методы сбора, обработки и интерпретации статистической информации для получения научных и практических выводов. Теоретической основой математической статистики являются законы распределения и предельные теоремы закона больших чисел. ВЫБОРОЧНЫЙ МЕТОД Определение 1. Вся совокупность единиц,
подвергаемых обследованию на какой-либо признак Х, называется генеральной совокупностью (Г. С. ). Количество единиц генеральной совокупности называется объемом Г. С. и обозначается N. Различают сплошное и несплошное обследования единиц Г. С. на некоторый признак Х. К сплошному наблюдению (обследованию) относятся, например, перепись населения, медосмотр студентов 1 -го курса, ЕГЭ по русскому языку всех без исключения выпускников школ и т. д.
Виды несплошного наблюдения: 1) анкетное; 2) обследование основного массива; 3) монографическое (на какой-либо отдельный признак); 4) выборочное. Определение 2. Единицы, отобранные из Г. С. для обследования на некоторый признак, образуют выборочную совокупность (в. с. ) или выборку. Количество единиц в. с. называется объемом в. с. и обозначается n.
Выборочное обследование применяется в тех случаях, когда: 1) Г. С. очень велика; 2) время, выделенное для обследования, ограничено; 3) обследование связано с уничтожением обследуемых объектов; 4) необходимо проверить точность сплошного наблюдения. Преимущество выборочного метода в том, что: 1) он позволяет экономить силы, средства и время, т. е. является более дешевым и быстрым;
2) позволяет оперативно вмешиваться в ход процесса и вносить коррективы на промежуточных этапах; 3) является более точным и объективным. Различают 2 способа отбора единиц в в. с. : 1) повторный; 2) бесповторный. При повторном отборе отобранная единица регистрируется и после обследования на признак Х возвращается в Г. С. и может участвовать в обследовании на другие признаки.
При бесповторном отборе отобранная единица регистрируется и после обследования на признак Х не возвращается в Г. С. Виды отбора: не требующие разбиения Г. С. на группы: 1. Собственно-случайный отбор; 2. Механический отбор; требующие разбиения Г. С. на группы: 3. Типический отбор; 4. Серийный отбор. От того, правильно ли организован отбор единиц в в. с. , зависят точность и качество результатов и выводов выборочного обследования.
При собственно-случайном отборе каждая единица Г. С. имеет равные шансы попасть в выборку: единицы Г. С. регистрируются, снабжаются номером и участвуют в жеребьевке. При механическом отборе единицы Г. С. упорядочиваются, и в соответствии с процентом отбора извлекается определенное количество единиц, например, при 25%-й выборке отбирается каждая четвертая единица. Типический отбор применяется в тех случаях, когда Г. С. неоднородна по составу. Тогда по некоторому признаку Г. С. разбивается на однородные типические группы и из каждой группы
собственно-случайным или механическим способами извлекаются единицы в в. с. Серийный отбор применяется в тех случаях, когда Г. С. однородна по составу. Тогда вся Г. С. разбивается на группы или серии и среди этих серий собственно-случайным или механическим способами извлекаются единицы в в. с. Выборка должна быть репрезентативной (представительной), т. е. должна правильно отражать исследуемый признак Г. С. Выборочный метод решает следующие задачи:
1) Организация выборочной совокупности; 2) Вычисление числовых характеристик ( параметров) в. с. ; 3) Оценка параметров Г. С. и выводы о них; 4) Определение необходимой численности выборки. Статистическое распределение выборки Пусть из Г. С. объемом N отобрана выборка объема n, которая обследуется на некоторый признак Х (например, з/плата рабочих, % жирнос ти молока, диаметр деталей и т. д. ).
Определение. Значения признака Х: х1, х2, …, [ВТ 1] …, хn называются вариантами, а упорядоченная последовательность вариант называется вариационным рядом. Вариационный ряд можно задавать как в виде последовательности значений хi, так и поинтервально. Определение. Число повторений варианты хi называется ее частотой и обозначается mi, причем [ВТ 1] = n. Последовательность частот mi называется частотным рядом.
Определение. Соответствие между вариационным и частотным рядами назыв. статистическим распределением выборки. Способы задания статистического распределения выборки: табличный и графический. a) вариационный ряд задается в виде последовательности вариант: [ВТ 1]
Х m x 1 m 1 x 2 m 2 …… ……. mi xi …… ……. xn mn m x 1 x 2 x 3 …. . xi …. . xn X
б) вариационный ряд задается в виде последовательности интервалов: Х m m 1 х1 – х2 х2 – х3 m 2 ……… …… хi – xi+1 mi ……… …… xk – xk+1 mk гистограмма частот x 1 x 2 x 3 … xi xi+1 … xk X h = Δxi = xi+1 – xi (i = 1, N), - высоты прям-ков
Числовые характеристики в. с. Определение. Числовые характеристики (или статистики) – это параметры, которые в сжатой форме отражают особенности Г. С. К ним относятся: 1) выборочная средняя – среднее взвешенное значение признака в в. с. : ~ x= , где n=
2) выборочная дисперсия – среднее взвешенное квадратов отклонений значений признака от среднего значения: σ2(Х) = выборочная дисперсия – мера колеблемости значений признака около среднего значения. 3) выборочная доля – доля единиц в в. с. , обладающих тем или иным признаком:
где m – число единиц в в. с. , обладающих исследуемым признаком, n – объем выборки. Тогда (n – m) – число единиц в. с. , не обладающих этим признаком, отсюда: 1–w=1= Числовые характеристики Г. С. 1) Генеральная средняя – среднее взвешенное значение признака в Г. С. : = , где N=
2) Генеральная дисперсия – дисперсия признака в Г. С. : 3) Генеральная доля – доля единиц, обладающих тем или иным признаком в Г. С. : , где М – число единиц, обладающих этим признаком в Г. С.
Тогда q = 1 – p = 1 - доля единиц, не обладающих этим признаком в Г. С. Характеристики в. с. отличаются от соответствующих характеристик Г. С. Определение. Отклонение характеристик в. с. от соответствующих характеристик Г. С. называется ошибкой репрезентативности или ошибкой выборки. Определение. Средняя ошибка репрезентативности μ показывает, на сколько в среднем параметры в. с. отклонятся от соответствующих параметров Г. С.
Определение. Предельная ошибка репрезентативности Δ показывает наибольшее отклонение характеристики в. с. от соответствующей характеристики Г. С. Предельная и средняя ошибки выборки связаны между собой соотношением: Δ = tμ, где t называется коэффициентом надежности или коэффициентом достоверности.
Оценки параметров распределения Какую-либо характеристику Г. С. ( х, σ02 или w) обозначим через θ, а соответствующую характе~ ристику в. с. – через θ. Определение 1. Оценка генеральной характеристики, заданная одним числом, называется точечной. Определение 2. Оценка генеральной характеристики, заданная двумя числами, называется интервальной. Определение 3. Интервал ~ ~ θ - Δθ ≤ θ + Δθ
или ~ │θ – θ│≤ Δθ называется доверитель- ным интервалом для θ, а Δθ называется точностью оценки. Определение 4. Вероятность того, что θ попадет в доверительный интервал, называется надежностью γ оценки θ, т. е. : ~ P(│θ – θ│≤ Δθ) = γ
Требования к числовым характеристикам Пусть из Г. С. объема N извлекаются всевозможные повторные выборки объемов n и ~ ~ – значения ~ затем находят M(θ) вычисляются θi θ, ~ Определение. Оценка θ называется несмещенной, если при любом объеме выборки: ~ M(θ) = θ. ~ Если же M(θ) ≠ θ, то оценка называется смещенной.
Определение. Состоятельной называется ~ статистическая оценка θ, которая при n ∞ сходится по вероятности к оцениваемому параметру θ: ~ lim P(│θ – θ │≤ Δ ) = 1 n ∞ Если имеются несколько несмещенных ~ оценок θ, вычисленных при одинаковых n, то лучшая из них – та, которая имеет минимальный разброс.
Определение. Эффективной называется ~ несмещенная состоятельная оценка θ, которая при ~ заданном n имеет минимальную дисперсию D(θ). Теорема 1. Математическое ожидание среднего арифметического одинаково распределенных СВ равна математическому ожиданию каждой из этих СВ, а дисперсия среднего арифметического n CВ в n раз меньше дисперсии каждой из них:
~ Теорема 2. Выборочная средняя х является несмещенной и состоятельной оценкой генеральной средней х. Теорема 3. Выборочная доля w является несмещенной и состоятельной оценкой генеральной доли p.
Теорема 4. Исправленная выборочная дисперсия: S 2(X) = σ2(X) является несмещенной и состоятельной оценкой генеральной дисперсии D(X) = σ02(X). Теорема Чебышева-Ляпунова ( для средней) С вероятностью, равной Ф(t) = γ , где t – коэффициент надежности, можно утверждать, что отклонение генеральной средней от выборочной
средней по абсолютной величине не превзойдет предельной ошибки выборки Δх: ~ P(│ x – x │≤ Δх ) = Ф(t) = γ, где предельная ошибка выборки для средней при собственно-случайном отборе: Δхповт= t Δхбесповт= t - для повторного отбора; - для бесповторного отбора
Значение γ = Ф(t) отыскивается в таблице Приложения 2. Теорема Чебышева-Ляпунова ( для доли) С вероятностью, равной Ф(t) = γ можно утверждать, что абсолютная величина отклонения генеральной доли от выборочной доли не превзойдет предельной ошибки выборки Δw: P(│ p – w │≤ Δw ) = Ф(t) = γ,
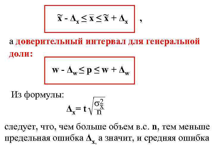
где предельная ошибка выборки для доли при собственно-случайном отборе: Δwповт = t Δwбесп = t - для повторного отбора; -для бесповторного отбора Из теорем Чебышева-Ляпунова следует, что с вероятностью γ = Ф(t) доверительный интервал для генеральной средней:
~-Δ ≤x≤~ +Δ x х , a доверительный интервал для генеральной доли: w - Δw ≤ p ≤ w + Δ w Из формулы: Δх= t следует, что, чем больше объем в. с. n, тем меньше предельная ошибка Δх, а значит, и средняя ошибка
μх = С другой стороны, чем выше надежность Ф(t), тем больше коэффициент надежности t и тем больше ошибка Δх. При бесповторном отборе: Δхбесповт < Δхповт, а значит, доверительный интервал точнее, чем при повторном отборе. Такие же выводы справедливы для ошибок Δw по доле. Приведенные выше формулы предельных ошибок для средней и для доли имеют место при собственно- случайном отборе. Все формулы,
приведенные для собственно- случайного отбора, справедливы и для механического способа отбора. Сводка формул для собственно- случайного и механического способов отбора N – объем Г. С. , n – объем в. с. Характеристики в. с. ~ х= n= - выборочная средняя, где k – число вариант вариационного ряда
- выборочная дисперсия σx 2 = w= - выборочная доля Ошибки репрезентативности(выборки) Для средней: Δхповт= t μхповт = Для доли: Δwповт= t , Δхбесп= t , μхбесп = , Δ wбесп= t
μwповт = , μwбесп = Доверительные интервалы ~ ~ Для средней: x - Δх ≤ x + Δх Для доли: w - Δw ≤ p ≤ w + Δ w Сводка формул для типического способа отбора N – объем Г. С. , n – объем в. с. ; l – количество типических групп; kj – число вариант в j–й типической группе(j = 1, l)
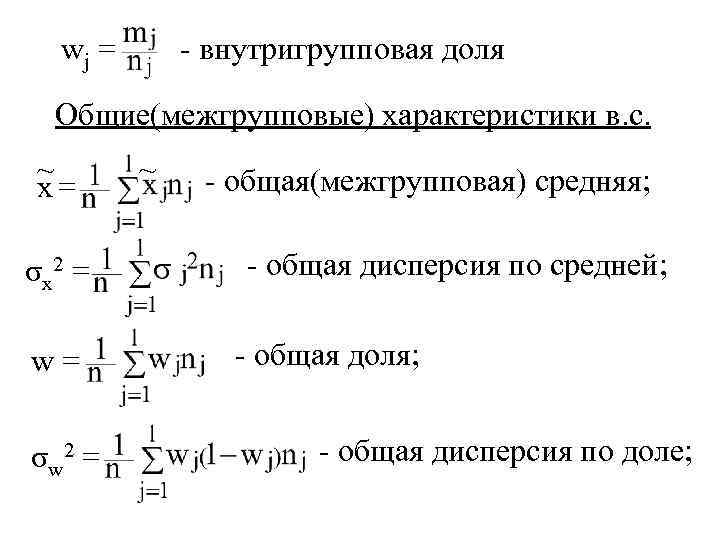
Nj - объем j–й типической группы в Г. С. ; nj - объем j–й типической группы в в. с. ; nj = , n= Внутригрупповые характеристики j–й типической группы ~ xj = σj 2 = - внутригрупповая средняя j–й типической группы; ~ - внутригрупповая дисперсия;
wj = - внутригрупповая доля Общие(межгрупповые) характеристики в. с. ~ x= σх2 = w= σw 2 = ~ - общая(межгрупповая) средняя; - общая дисперсия по средней; - общая доля; - общая дисперсия по доле;
Предельные ошибки выборки Для средней: Δхповт= t Для доли: Δwповт = t , Δхбесповт= t , Δwбесп = t Доверительные интервалы записываются так же, как и при собственно-случайном отборе. Сводка формул для серийного способа отбора S – общее число серий в Г. С. s – число серий, отобранных в в. с.
j – номер серии, j = 1, s. ~ xj – средняя в j –й серии; wj – доля в j –й серии; ~ х= w= Общие характеристики в. с. ~ ~ ~ 2= σх ; ; σw 2 = Предельные ошибки
ВЫБОРОЧНЫЙ МЕТОД-1.ppt