Made by Yureva Svetlana Лекция № 3 Меню Работа, энергия, мощность в механике. 1. Элементарная работа. Механика (1) (2) при (3) при (4) при (5) Рис. 1
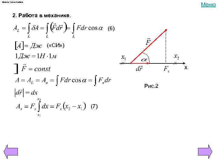
Made by Yureva Svetlana Меню 2. Работа в механике. (6) ( «СИ» ) x Рис. 2 (7)
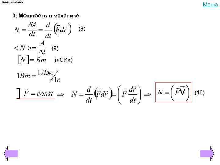
Made by Yureva Svetlana Меню 3. Мощность в механике. (8) (9) ( «СИ» ) (10)
Made by Yureva Svetlana Меню 4. Работа и кинетическая энергия. (11) (12) Рис. 3 (13) (14) (15) (16) Рис. 4
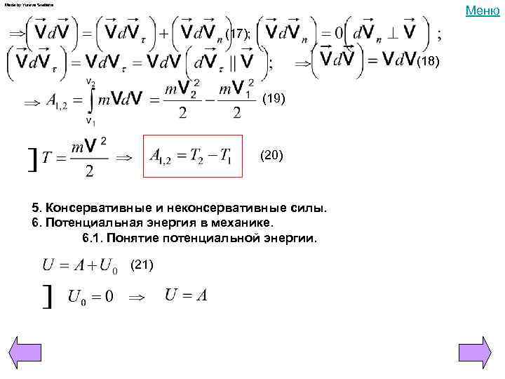
Made by Yureva Svetlana Меню (17); (18) (19) (20) 5. Консервативные и неконсервативные силы. 6. Потенциальная энергия в механике. 6. 1. Понятие потенциальной энергии. (21)
Made by Yureva Svetlana Меню 6. 2. Потенциальная энергия тела, поднятого над землей. (22) 6. 3. Потенциальная энергия упруго деформированного тела или пружины. (23) 6. 4. Потенциальная энергия гравитационного взаимодействия двух материальных точек массами m 1 и m 2, находящихся на расстоянии R друг от друга. (24)
Made by Yureva Svetlana Меню 2 7. Закон сохранения энергии в механике. (25) 0 1 Рис. 5 (26) (27) диссипативные силы
Made by Yureva Svetlana Меню 8. Связь между потенциальной энергией и силой. (28) (29) (30) (29) Аналогично (31) Рис. 6 (32) (33) В начало Выход из программы (34) Меню
Made by Yureva Svetlana Механика 1. Элементарная работа. 2. Работа в механике. 3. Мощность в механике. 4. Работа и кинетическая энергия. 5. Консервативные и неконсервативные силы. 6. Потенциальная энергия в механике. 6. 1. Понятие потенциальной энергии. 6. 2. Потенциальная энергия тела, поднятого над землей. 6. 3. Потенциальная энергия упруго деформированного тела или пружины. 6. 4. Потенциальная энергия гравитационного взаимодействия двух материальных точек массами m 1 и m 2, находящихся на расстоянии R друг от друга. 7. Закон сохранения энергии в механике. 8. Связь между потенциальной энергией и силой. О программе Выход из программы
Made by Yureva Svetlana Курс лекций по физике Презентацию подготовили: Внимание! Программа защищена законами об авторских правах. Незаконное воспроизведение или распространение данной программы или любой ее части влечет гражданскую и. Василийответственность. Автор - Аксенов уголовную Викторович Компьютерный дизайн - Юрьева Светлана Вадимовна Svet&Li. Ne Sty. Le