fa0ab5e24427ff4162d781072142024f.ppt
- Количество слайдов: 79
ЛОГИСТИКА ТЕОРИЯ и ПРАКТИКА
Происхождение термина логистика u Слово “логистика” из греческого, от слова “logistike” имеет два смысловых использования: u “счетное искусство” u “искусство рассуждения, вычисления”.
Определение логистики u– это наука об управлении и оптимизации организации движения потоковых процессов, обладающих интеграционными связями, для достижения целей предприятия
Основные понятия логистики u целостность, u цель, u логистическая система, u логистический канал, u логистическая цепь, u логистический цикл.
Основные понятия Логистическая операция Обособленная совокупность действий, направленная на преобразование потоковых процессов Логистический цикл Временной интервал с момента оформления заказа до момента получения заказанной продукции Логистический канал это структурные подразделения предприятия или совокупность предприятий, которые реализуют процессы физического перемещения грузов (товаров) от продавца к покупателю. Логистическая цепь линейно упорядоченное множество предприятий или физических лиц, осуществляющих логистические операции на договорной основе в процессе физического
Объективность применения логистической концепции в производственно-коммерческой деятельностью является u такие свойства как организационное, технологическое, экономическое и информационное единство потоковых процессов воспроизводства и товарообмена.
Интеграция логистических функций в менеджмент предприятия
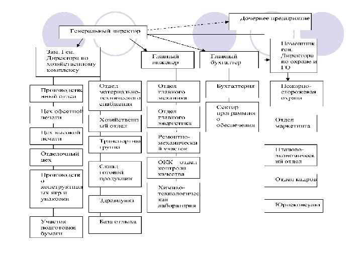
Вариант структуры логистического подразделения предприятия
Потоковый процесс характеризуется последовательной сменой состояний, стадий развития (периодов цикла), способностью к организации или самоорганизации в потоки характерными признаками потоков являются: u динамика движения, u направление движения, u наличие границ поперечного «сечения» , u измеряемость, u размерность, u разнородность объектов движения. u
Виды потоковых процессов u материальные, u информационные, u финансовые.
Логистическая система u– адаптивная система с обратной связью, выполняющая логистические функции и операции, состоящая из нескольких подсистем и имеющая развитые внутренние и внешние связи.
Производственно-коммерческий цикл предприятия. u u Границы логистической системы предприятия (ЛСП) определяются содержанием производственнокоммерческий цикла, система включает в себя следующие этапы цикла: финансирование – маркетинг закупки – складирование – транспортировка – производство – складирование – реализация – поставка – получение средств от реализации продукции - финансирование.
Свойства логистической системы u устойчивость и адаптивность u устойчивость выражается в способности системы сохранять целостность при наличии факторов внешнего воздействия. u адаптивностьвыражается в способности системы изменяться.
Связи логистической системы u Два типа связей: – внутренние, координационные – внешними, синергическими.
Синергическая связь u Вид связи, которая обеспечивает увеличение общего эффекта совместно функционирующих независимых элементов системы до величины большей, чем сумма эффектов этих же элементов, действующих независимо
Общесистемные показатели u u сроки поставок – дата получения заказа, определяемая договором; доля затрат на логистику – произведение частного от деления суммы затрат на логистику к сумме оборота на 100%; запасоемкость – показатель, отражающий отношение величины запасов товара к объему реализованного товара. Рассчитывается как отношение запасов на конец периода к чистому товарообороту за период. Рост значения показателя свидетельствует о падении спроса на товар, уменьшение значения показателя – о росте спроса на товар. частота оборачиваемости всех запасов – величина определяется как отношение
Общесистемные показатели u u u гибкость – готовность предприятия выполнять вносимые клиентом изменения по сравнению с установленными ранее параметрами заказа; информационная готовность – способность предприятия предоставлять клиенту сведения об исполнении заказа на всех этапах выполнения работ; готовность к поставке – согласованность сроков выполнения заказа, определяется как отношение выполненных заказов к общему числу заказов, в процентах; обязательность при поставке – точность соблюдения сроков поставки; ошибки при поставках – отношение ошибочно поставленной продукции к общему количеству поставленной продукции. Ошибки при поставке
Определение материального потока Материальный поток это товарно-материальные ценности, находящиеся в состоянии движения или покоя, к которым применяются логистические операции, связанные с их преобразованием в процессе производства продукта или услуги, отнесенные к временному интервалу.
Толкающие и тянущие системы организации движения МП
Workflow – единый поток работ u u Сущность такого подхода выражается в организации взаимодействия информационного и материального потоков при реализации процессов потокового характера. Технология Workflow основана на описании и последующем анализе последовательности действий или задач, которые необходимо выполнить для достижения целей производства и / или предоставления услуг, направленных на удовлетворение потребностей клиента.
SADT (Structured Analysis and Design Technique) – методология структурного проектирования и анализа. Разработка Д. Росса (1969 -1973 гг. ) Управление (стандарты, правила, бюджет, законы) Функциональный блок Вход (цели, ресурсы) выполнения Выход (результат Функции, продукт, услуга) Механизмы (кадры, технология, техника)
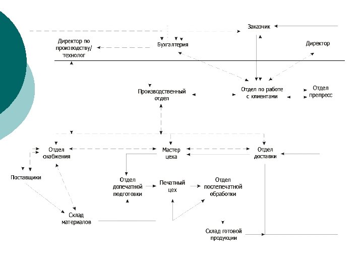
Схема логистической системы в двух вариантах толкающего и тянущего типа Типография Главный технолог Главный бухгалтер Производс твенный отдел Основные цеха Сектор печатных процессов Сектор послепечат ных процессов Ремонтно – механическ ий участок ОТК Менедж ер по работе с клиента ми Бухгалтерия Группа техникоэкономического планирования Отдел сбыта Склад готовой продукции Упаковка Покупатель Поставщик Сектор допечатных процессов Вспомога тельные цеха Энергоцех Экспед иции Планово – экономически й отдел Касса Отдел материально – технического снабжения Склад БАНК Директор
Схема материального потока (предприятие торговли)
Схема информационного потока(предприятие торговли)
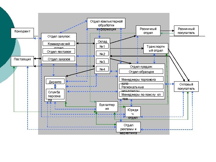
Отдел компьютерной обработки информации Конкурент Розничный отдел Отдел закупок: Коммерческий отдел Отдел поставок Поставщик Отдел заказов Склад ы: № 1 Розничный покупатель Транспортн ый отдел № 2 № 3 № 4 Отдел продаж: Отдел образцов Менеджеры торгового зала Региональные менеджеры Менеджеры по поиску кл -тов Директо р образцо Служба в персона ла Бухгалтер ия Юриди ч. отдел Отдел рекламы и маркетинга Оптовый покупатель
Работа службы закупок Дирекция по производству Дирекция по материально техническому снабжению – Основное производство Запасы Решение задач: Что и сколько закупить? Закупки Решение задач: У кого закупать? Услови закупки? я Выполнение работ: Заключение договора и Контроль за его исполнением; Организация доставки. Склады Выполнение работ: организация складирования закупленных предметов труда
Организационные системы управления
Типы организации поддержки запасов продукции в сбытовой сети. Концепция быстрого реагирования на спрос. u «Точка заказа» последующий заказ по запросу u «Быстрого реагирования» последующий заказ с установленным сроком исполнения N дней u «Непрерывного пополнения запаса» пополнение запаса – обязанность поставщика в установленные сроки u «Автоматического пополнения запаса» пополнение запаса по достижению минимального запаса - обязанность поставщика
Lean Production u u u u В Японии разработан и используется новый метод повышения качества оптимизации производственных процессов – Lean Production, который базируется на концепции Kaizen (kai – изменение, zen – усовершенствование). Новая стратегия включает коллективную работу сотрудников, новые структуры управления, новые формы организации работы. Основа концепции и стратегии – повышение личной ответственности каждого работника предприятия, непрерывный процесс совершенствования и целевое объединение в группы. Реализация такого подхода осуществляется с помощью информационного потока, обеспечение всех сотрудников оперативной, достоверной и полной информации для выполнения своих функций. [7] В нашей стране эти методы начинают находить применение, ГАЗ, Егоршинский радиозавод, Свердловская область, новосибирская компания « Россиб Фармация» , компания «Карельский окатыш» , концерн «Руспромавто» . Система организации производства базируется на следующих правилах: Наличие процесса совершенствования (Kaizen); Собственная ответственность группы (группа думает как один человек); Немедленное самоопределение ошибок и их устранение; Непрерывное развитие производства и его процессов; Короткие производственные пути изготовления продукции ( принцип just-intime); Активизация субпоставщиков; Гибкость производства, несмотря на его автоматизацию; Улучшение производственных средств небольшими шагами; Работа по международному стандарту серии ISO 9000.
Схема классификации видов складов Название признака классификации Название видов складов Организационно Производственные -правовая форма организации Коммерческие (товарные) Время хранения Склады хранени я Склады временного хранения Специализированные склады Отношение к праву собственности Склады индивидуального использования Коллективные склады (склад Конструкционно характеристики -функциональные Автоматизированные Механизированные Одноэтажные Мно гоэтажные Открытые Полузакрытые Закрытые Склады -холодильники Склады материалов (сырья) Склады готовой продукции Склады отходов производства -отель)
Требования к устройству складов и планированию складских помещений. u Площади и объемы складских помещений должны: – соответствовать объему и характеру выполняемых технологических операций, поточности и непрерывности; – обеспечивать возможность применения эффективных способов размещения и укладки продукции, удобный доступ к хранимым объектам; – обеспечивать полную сохранность единиц хранения – обеспечивать возможность эффективного применения подъемно-транспортного
Схема логистического процесса на складе С л у ж б а Снабжение запасами Контроль за поставками и сохранностью грузов Разгрузка и приемка грузов С л у ж б а Внутрискладская транспортировка и перевалка грузов Складирование и хранение грузов з а к у п к и Транспортировка и экспе диция заказов Сбор и доставка порожних товароносителей Контроль за выполнением заказов Информационное обслуживание склада Обеспечение обслуживания клиентов Рис. 3. 1 п р о д а ж
Перечень ГОСТ (ов)
Маркировка u Маркировка – термин маркировка используется для обозначения процесса нанесения специальных знаков на упаковку или груз и для определения собственно изображения и текстовых фрагментов этих специальных знаков, наносимых в зависимости от конкретных условий непосредственно на изделие, упаковку (тару), табличку (бирку) или этикетку.
Основные нормативно-технические требования к маркировке продукции: u маркировка обеспечивается поставщиком товара; u информация в составе маркировки должна предоставляться на языке понятном для потребителей и должна быть однозначно понимаема теми, для кого она предназначена; u состав и содержание маркировки товаров должны быть достаточными для обеспечения эффективного и безопасного обращения с ними; u средства нанесения маркировки должны быть безопасны для людей и не должны влиять на качество товара и приводить к негативным последствиям при контакте с другими товарами и внешними факторами на стадиях жизненного цикла продукции; u при практической невозможности нанесения маркировки непосредственно на продукт она должна быть изложена в сопроводительной документации, доступной для ознакомления.
Автоматическая идентификация объектов RFID (Radio Frequency Identification) – маркеры радиочастотной идентификации. Разработка Центра автоматической идентификации Массачусетского технологического института
Показатели интенсивности работы склада u u u складской товарооборот – количество продукции, отпущенной со склада за определенный период, выраженное в стоимостных показателях. Показатель отражает общий объем продаж и объем продаж по отдельным группам; грузооборот склада – отношение веса хранимых грузов к времени хранения, показатель характеризует трудоемкость работ на складе; удельный грузооборот – количество груза на 1 квадратный метр площади склада; грузонапряженность склада – характеризует загрузку склада в тоннах в расчете на площадь склада, предназначенную для непосредственного хранения продукции; коэффициент перегрузки – среднее количество операций, произведенное с каждой физической тонной груза в процессе выполнения перегрузочных работ. Коэффициент перегрузки исчисляется путем деления суммы тонно-операций (законченное перемещение 1 т. груза с транспорта на транспорт, с транспорта на склад) на количество физических тонн. Чем меньше коэффициент перегрузки, тем рациональнее
Показатели использования складских площадей коэффициент неравномерности загрузки определяется как отношение грузооборота наиболее напряженного месяца к среднемесячному грузообороту склада; u коэффициент использования грузового объема склада характеризует плотность и высоту укладки продукции; u коэффициент оборачиваемости продукции на складе характеризует интенсивность прохождения продукции через склад определенной вместимости; u
Экономические показатели деятельности склада u u число случаев не сохранности груза; расходы складов – сумма затрат на организацию хранения грузов; себестоимость хранения грузов – средняя величина по всем складам, определяется отношением суммарных расходов, связанных с выполнением складских работ к числу тонно-суток хранения; производительность труда персонала склада – вычисляется как отношение грузооборота склада к численности всех складских работников.
Виды запасов u u u Текущие запасы создаются в соответствии с производственной программой предприятия для обеспеченных заказами производственных мощностей. Запас в пути формируется для обеспечения бесперебойного производственного процесса, его размер определяется сроком доставки новой заказанной партии материалов. Страховочный запас может быть сформирован как по материалам, так и по готовой продукции. Назначение этого типа запаса - обеспечение производства или потребления (продаж) при возникновении ситуации не прогнозируемого подъема потребности в производимой предприятием продукции или в выполняемых работах в том случае, если производитель
Формула расчета временного интервала между поставками I – интервал времени, определяется как частное от деления количества рабочих дней в году на величину, полученную от деления годовой потребности продукта в штуках на размер оптимального размера заказа. N – количество рабочих дней в году. A – затраты на поставку единицы заказываемого продукта. i – затраты на хранение единицы продукта. S – величина годовой потребности продукта в штуках Q – размер оптимального заказа. После преобразования получим следующий вид формулы расчета временного интервала. I = (N*2 A)/i или I = (N*2 A)/ik Если учитывается срок выполнения заказа.
Пополнение запаса на одинаковую величину заказа партии
Методы структурирования объектов
Методы структурирования объектов Коэффициент вариации рассчитывается как частное от деления стандартного отклонения частотности использования на величину частотности использования объектов. коэффициент вариации - , мера относительного разброса частотности использования относительно среднего прогнозируемой величины среднюю значений значения
Определение информационного потока u u Информационный поток – совокупность данных, сообщений циркулирующих в логистической системе, между системой и внешней средой необходимых для управления логистической системой и ее взаимодействия с другими субъектами внешней среды. Информационный поток предприятия формируется из внешней и внутренней информации, которая может быть представлена устными сообщениями, печатными документами и в электронной форме в виде файловой структуры или базы данных.
Характеристики информационного потока u направление движения, u неоднородность (статистическая информация, даты, финансовая информация, документальная, графическая), u различные условия по доступности.
Принципиальные положения формирования и управления информационного потока u u u принцип одноразового создания информации и многоразового использования, использование информации в режиме реального времени, обработка больших массивов статистической информации, прогнозирование, адекватность собираемой, хранимой, обрабатываемой и предоставляемой пользователям информации их реальным потребностям, четкое представление об информационных потребностях участников бизнес-процессов.
Виды логистических систем u плановые, u диспозитивные (или диспетчерские) u исполнительные (или оперативные).
Плановые ЛИС u Плановые ЛИС создаются на административном уровне управления предприятием и служат для принятия решений стратегического, долгосрочного характера. Решаются задачи структурирования логистических систем, развития производства, управления запасами, финансовая стратегия и т. д.
Диспозитивные ЛИС u Диспозитивные ЛИС создаются для обеспечения функционирования и контроля за отдельными частями производства или направления деятельности предприятия, для решения частных текущих задач.
Исполнительские ЛИС u — это системы контроля и учета за различными направлениями деятельности предприятия или процессами производства в режиме on-line, реального времени.
Корпоративная информационная система u КИС это интегрированный комплекс, обеспечивающий процессы управления предприятия и реализующий возможности использования информационных технологий при выполнении логистических операций. u.
Корпоративная информационная система предприятия реализуется при посредстве u комплекса технических средств, u программного обеспечения, лингвистического обеспечения (совокупность документов, обеспечивающих формализацию процессов обработки, поиска, ввода и передачи данных в системе, тезаурусы, рубрикаторы, классификаторы, таблицы кодов и т. д. ) u и кадровых ресурсов
l Documentum предоставляет средства сбора и импорта больших объемов содержания из различных источников, в том числе систем ERP/CRM, электронной почты (Microsoft Exchange, Lotus Notes и т. п. ) и других корпоративных приложений. Платформа обеспечивает сканирование документов, позволяя переносить важную информацию с бумаги в электронные файлы и управлять ей в системе ECM.
. l В виртуальные документы можно объединять документы различных форматов с различными правами доступа. Один и тот же документ может входить в несколько виртуальных документов
Службы Site Deployment Services для публикации содержания в Web извлекают Web-сайт из хранилища содержания и размещают его на Интернет-ресурсах.
Механизм управления жизненным циклом позволяет задать правила изменения для содержания при его переходе с одного этапа жизненного цикла на другой
В то время как службы хранилища имеют дело со структурой хранилища, библиотечные службы управляют объектами содержания. Они преобразовывают хранилище в библиотеку, контролируя доступ пользователей к каждому ее объекту
Documentum обеспечивает атрибутивный и полнотекстовый поиск по распределенному хранилищу на разных языках, в том числе с поддержкой русской морфологии и семантики .
Documentum поддерживает свободную и жесткую маршрутизацию задач, с которыми могут работать как внешние, так и внутренние пользователи.
Службы интеграции корпоративного содержания Enterprise Content Integration Services позволяют осуществлять поиск по всем внешним и внутренним корпоративным ресурсам
Службы доставки содержания на Webсайт Site Delivery Services Основная их задача — публиковать содержание на указанном множестве внутренних и внешних Web-сайтах и порталах
Documentum Desktop — это Windows-приложение Documentum, которое открывает конечным пользователям доступ к хранилищам и функционалу управления содержанием
Крупным организациям с распределенной инфраструктурой, расположенным на множестве географически удаленных площадок, необходимо обеспечивать контроль доступа к большому числу хранилищ содержания, обслуживать пользовательские запросы и обеспечивать работоспособность пользовательских приложений
Documentum e. Room является приложением, позволяющим создать проектно-ориентированную портальную среду для взаимодействия в режиме реального времени l .
Новый редактор деловых процессов Documentum Business Process Manager (BPM) расширяет возможности управления деловыми процессами до масштабов интегрированной информационной среды предприятия, в которой задействовано множество корпоративных систем. Теперь в проектируемых процессах доступен весь набор служб Documentum, и процессы можно интегрировать с внешними системами с помощью стандартных протоколов и интерфейсов.
В системе имеется дизайнер форм Forms Builder, средство визуального проектирования, построенное на основе стандарта W 3 C X-Forms. Применяя его, можно проектировать сложные Webинтерфейсы пользователей, интегрированные с деловыми процессами, без программирования.


