Лодиз Р. А. , Паркер Р. Л. Рост монокристаллов. М. «Мир» 1974 Современная кристаллография Т. 3, «Наука» , 1980 Хонигман Б. «Рост и форма кристаллов» , Москва, 1960 Икорникова Н. Ю. Гидротермальный синтез кристаллов в хлоридных системах. «Наука» , 1975 Вильке К. Т. Методы выращивания кристаллов «Недра» 1960 Петров Т. Г. , Трейвус Е. Б. , Касаткин А. П. Выращивание кристаллов из растворов «Недра» , 1967. Козлова О. Г Рост и морфология кристаллов. МГУ, 1980 Егоров-Тисменко Ю. К. Криcталлография и кристаллохимия. Изд-во КДУ, Москва, 2005
В природе кристаллы растут при различных геологических процессах из растворов, расплавов, газовой и твердой фазы. Наиболее характерен для природных процессов рост из растворов. Это выпадение кристаллов солей в замкнутых водоемах при нормальной температуре и давлении, рост кристаллов на стенках свободных полостей в породах, при гидротермальных процессах на больших глубинах в условиях высоких температур и давлений. Во всех процессах, где минералообразующей средой служит водный раствор, растворимость многих веществ в воде не остается постоянной она изменяется в зависимости от температуры, давления, и химического состава среды. Так растворимость кварца растет с увеличением давления и при определенных параметрах может достигаться вторая критическая точка. Значительная часть земной коры формируется в результате эндогенной активности, то есть при кристаллизации магм различного состава. От глубины, на которой кристаллизуется магма, зависят размеры и морфология растущих кристаллов. Кристаллы одних и тех же минералов могут расти как из водных так и магматических растворов.
Рост кристаллов может быть классифицирован следующим образом: 1) Кристаллизация твердое-твердое; 2) жидкость-твердое. Последний случай может быть подразделен на рост из расплава, рост из раствора и рост из паровой фазы. При кристаллизации твердое-твердое не появляются новые фазы и состав кристаллов первичных и финальных одинаков. Размер зерен увеличивается. В случае кристаллизации жидкость-твердое наблюдаются фазовые переходы из жидкости, которая имеет только ближний порядок. Процессы и движущая сила такой перестройки различна в зависимости от структуры жидкой фазы. Если жидкая фаза находится в очень конденсированном состоянии, то есть является чистым расплавом, перестройка не может встречаться через процесс массопереноса и конденсации так как твердая и жидкая фазы имеют близкую плотность и расстояние между атомами. Следовательно, теплоперенос, скорее, чем массообмен играет главную роль при кристаллизации.
1. Рост в однокомпонентных систем А. Твердая фаза твердая фаза 1. Деформационный отжиг (снятие напряжений). 2. Расстекловывание. 3. Полиморфное превращение. Б. Жидкость твердая фаза 1. Консервативные процессы: 2. а) прямое затвердевание (метод Бриджмена-Стокбаргера); 3. б) охлаждаемая затравка (метод Киропулоса); 4. в) вытягивание (метод Чохральского) 5. 2. Неконсервативные процессы: 6. а) зонная плавка (горизонтальная, вертикальная, по методу плавающей зоны) 7. б) метод Вернейля (плавление в пламени, плазме, электрической дуге)
В. Газ твердая фаза 1. Сублимация – конденсация. 2. Напыление. II. Рост из многокомпонентных систем А. Твердая фаза твердая фаза 1. Осаждение из твердого раствора Б. Жидкость твердая фаза 1 Рост из раствора (испарение, медленное охлаждение, с температурным перепадом); а) водные растворители; 1. б) органические растворители; 2. в) солевые расплавы (растворители); 3. г) растворители в гидротермальных условиях; 4. д) прочие неорганические растворители. 5. 2. Выращивание посредством реакции ( в тех же средах что и выше, но с изменением температуры или концентрации): 6. а) химические реакции; 7. б) электрохимические реакции. 8. В. Газ твердая фаза 9. Выращивание посредство обратимых реакций (изменение температуры или концентрации): 10. Выращивание посредством необратимых реакций.
+q l -q Р=Np, где N – число элементарных диполей в единице объема, p- электрический момент диполя. E 0 = 4π σ0 Поле Е 0 часто называется индуцирующим и часто обозначается буквой D. Поле D обусловлено только внешними свободными зарядами. 1) q. L = σ0 SL , где L – расстояние между электродами, S – площадь пластины В свою очередь дипольный момент всего образца через дипольный момент единицы объема Р определяется соотношением: 2) PV = PSL, где V – объем диэлектрика. Сравнивая 1 и 2, получаем: P = σ', откуда следует, что дипольный момент единицы объема диэлектрика численно равен поверхностной плотности связанных зарядов. -σ -σ + + +σ Е 0=4πσ0 +σ - -
Связанный заряд σ' таким образом нейтрализует часть свободного заряда σ0. Разница между этими зарядами определяет напряженность электрического поля Е в диэлектрике. 3) Е = 4π (σ0 – σ') = D – 4πР Величина плотности связанного заряда σ' зависит от того, насколько эффективно поляризуется диэлектрик, от его поляризуемости, которая обозначается буквой α, и от того, как велико поле в диэлектрике Е. 4) σ' = Р = α Е Из 3 и 4 получаем: D = (1 + 4π α) Е обозначим (1 + 4π α) через ε, имеем D = εЕ, величина ε называется диэлектрической проницаемостью Индукция D, напряженность поля Е и поляризация Р являются полярными векторами. Поэтому приведенные выше уравнения могут быть записаны в виде: Величины а и ε в анизотропном диэлектрике уже не являются обычными скалярами, а суть тензоры.
P 1 P 2 P 3 Е 1 Е 2 Е 3 a 11 a 12 a 13 a 21 a 22 a 23 a 31 a 32 a 33 1) В развернутом виде соотношение 1) записывается как три соотношения P 1 = a 11 E 1 + a 12 E 2 +a 13 E 3 P 2 = a 21 E 1 +a 22 E 2 +a 23 E 3 P 3 = a 31 E 1 +a 32 E 2 +a 33 E 3 E 1 D 1 ε 11 D 2 ε 21 D 3 ε 31 E 2 ε 12 ε 22 ε 32 E 3 ε 13 ε 23 ε 33 И в развернутом виде описывается аналогично тензору [α] D 1 = ε 11 E 1 + ε 12 E 2 + ε 13 E 3 D 2 = ε 21 E 1 + ε 22 E 2 + ε 23 E 3 D 3 = ε 31 E 1 + ε 32 E 2 + ε 33 E 3
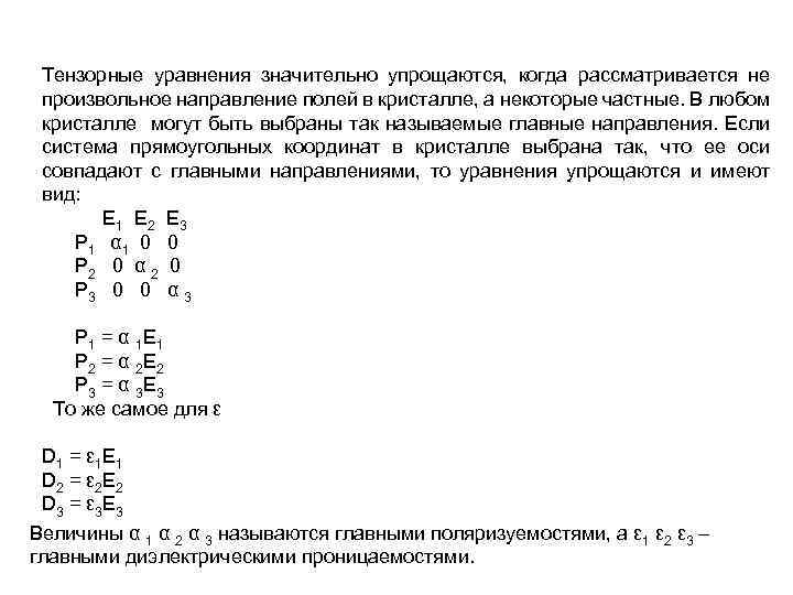
Тензорные уравнения значительно упрощаются, когда рассматривается не произвольное направление полей в кристалле, а некоторые частные. В любом кристалле могут быть выбраны так называемые главные направления. Если система прямоугольных координат в кристалле выбрана так, что ее оси совпадают с главными направлениями, то уравнения упрощаются и имеют вид: E 1 E 2 E 3 Р 1 α 1 0 0 Р 2 0 α 2 0 Р 3 0 0 α 3 Р 1 = α 1 Е 1 Р 2 = α 2 Е 2 Р 3 = α 3 Е 3 То же самое для ε D 1 = ε 1 Е 1 D 2 = ε 2 Е 2 D 3 = ε 3 Е 3 Величины α 1 α 2 α 3 называются главными поляризуемостями, а ε 1 ε 2 ε 3 – главными диэлектрическими проницаемостями.
Когда электрическое поле Е направлено по главным осям, компоненты векторов Р и D также направлена по главным осям. В этом отношении любой кристалл по трем направлениям ведет себя подобно изотропному диэлектрику, хотя в отличие от последнего, кристалл по всем трем главным направлениям может иметь разные поляризуемости α 1 α 2 α 3 и разные диэлектрические проницаемости ε 1 ε 2 ε 3. Симметрия кристаллов накладывает определенные условия на соотношение между коэффициентами ε 1 ε 2 ε 3 (также α 1 α 2 α 3). Наиболее простым является случай кубических кристаллов. Для таких кристаллов ε 1= ε 2 = ε 3 = ε. Это означает, что по отношению к электрической поляризации во внешнем поле кубические кристаллы ничем не отличаются от изотропных диэлектриков. Соотношение ε 1= ε 2 = ε 3 для кубических кристаллов соблюдается при всех направлениях полей. Диэлектрическая проницаемость кристаллов средних систем (т. е. кристаллов, принадлежащих к тетрагональной, гексагональной и тригональной системам) подчиняются соотношениям ε 1= ε 2 ≠ ε 3. Такие кристаллы имеют две различные диэлектрические проницаемости: величину ε 3 и одинаковые ε 1 и ε 2 в двух перпендикулярных к главному направлению, вдоль которого ε = ε 3. В этих кристаллах главная ось со значением ε = ε 3 совпадает с осью симметрии наиболее высокого порядка (3, 4, , 6, ). В кристаллах низших систем (ромбической, моноклинной, триклинной) диэлектрические проницаемости по всем главным осям различны (ε 1≠ε 2 ≠ ε 3).
Поляризация диэлектриков может осуществляться не только путем приложения электрического поля. Так, изменение поляризации у пироэлектриков обусловлено изменением их температуры, а электрическая поляризация пьезоэлектриков осуществляется путем деформирования. Некоторые кристаллические диэлектрики поляризуются за счет приложения магнитного поля. Известны два типа диэлектриков, обладающих спонтанной поляризацией: пироэлектрики и сегнетоэлектрики. В пироэлектриках электрические диполи всех элементарных ячеек кристалла ориентированы в одном направлении В сегнетоэлектриках одинаковая ориентация диполей элементарных ячеек имеет место в пределах одного домена, в то время как в доменах диполи ориентированы по-разному. Сегнетоэлектрик есть пироэлектрик, разбивающийся на домены.
В сегнетоэлектриках одинаковая ориентация диполей элементарных ячеек имеет место в пределах одного домена, в то время как в доменах диполи ориентированы по-разному. Сегнетоэлектрик есть пироэлектрик, разбивающийся на домены. Под пироэлектриками понимают линейные диэлектрики, обладающие спонтанной поляризацией. Слово “линейные” здесь имеет тот смысл, что в таких диэлектриках поляризация линейно зависит от поля: Р = а. Е, тогда как для нелинейных диэлектриков (например, сегнетоэлектриков) эта зависимомть нелинейна и поляризуемость α зависит от величины поля Е. Р = α (Е) Е Спонтанно поляризованные кристаллы должны принадлежать по симметрии к следующим 10 полярным классам: 1, 2, 3, 4, 6, m, mm 2, 3 m, 4 mm, 6 mm. Наиболее типичными линейными пироэлектриками являются турмалины, сахар (С 12 H 22 O 11), сульфат лития (Li 2 SO 4 · H 2 O), виннокислый калий K 2 C 4 H 4 O 6 · 1/2 H 2 O.
В отношении оптических свойств вещества можно разделить на оптически изотропные и анизотропные. К первым относятся тела и кристаллы высшей категории, ко вторым – остальные кристаллы. В оптически изотропных средах световая волна, представляющая собой совокупность поперечных гармонических колебаний электромагнитной природы, распространяется с одинаковой скоростью во всех направлениях. В оптически анизотропных средах скорости распространения волны в разных направления могут быть различны. Электромагнитные колебания естественного света происходят в плоскости, перпендикулярной направлению распространения луча. Поскольку скорость распространения света обратно пропорциональна плотности среды, то при переходе света из одной среды в другую происходит преломление луча, т. е. отклонение от первоначального направления. Это явление связано с различными скоростями световых волн в различных средах и характеризуется величиной называемой показателем преломления.
В отличие от изотропных сред анизотропные кристаллы характеризуются особым явлением, называемым двулучеперломлением. Колебания падающего неполяризованного луча света внутри кристалла, как и во всякой анизотропной среде, разбиваются на две группы колебаний во взаимно перпендикулярных плоскостях, т. е. на два плоскополяризованных луча, один из которых –обыкновенный – распространяется с одинаковой скоростью во всех направлениях, скорость другого - необыкновенного – изменяется с направлением. Если мысленно отложить от какой -либо точки внутри кристалла пути, пройденные светом за одно и то же время по всем направлениям, в виде векторов, концы которых соединить, то форма полученной таким образом поверхности, называемая волновой, будет сферической для луча о и эллипсоидальной для е-луча. Следовательно, волновая поверхность кристаллов оптически анизотропных кристаллов будет представлять собой комбинацию сферы и эллипсоида вращения, причем ось вращения эллипсоида совпадает с диаметром сферы. Это означает, что в данном направлении скорости обыкновенного и необыкновенного лучей равны и свет вдоль этого направления не испытывает двулучеперломления. . Такие направлений в кристаллах называются оптическими осями и в кристаллах средней категории совпадают с главной осью симметрии.
В кристаллах низшей категории оба луча необыкновенные, поэтому в отличие от одноосных в них нет луча с волновой поверхностью в форме сферы. В таких кристаллах суммарная волновая поверхность имеет более сложный вид: она является комбинацией двух волновых поверхностей с четырьмя точками касания, т. е. двумя оптическим осями , вдоль которых не происходит двулучепреломления. Такие кристаллы называются оптически двуосными.
Оптически положительные одноосные кристаллы C C Ve Vo
Поверхность показателей преломления и оптическая индикатриса Одноосный оптически отрицательный кристалл С n = C/V ne Vo Ve Ne = O. O. No no
Оптически отрицательные одноосные кристаллы С ОО Эллипсоид Vo Линии, вдоль которых колеблется Е Ve
Оптическая индикатриса одноосного отрицательного кристалла
Одноосный оптически положительный кристалл C Ve Vo no ne
Определение оптической индикатрисы Оптической индикатрисой называется замкнутая поверхность второго порядка, каждый радиус-вектор которой равен по модулю коэффициенту преломления той волны, которая совершает свои колебания в направлении этого радиуса-вектора, и следовательно распространяется в перпендикулярном к нему направлении
Ориентировка трех главных сечений поверхности показателей преломления (а-в) и оптической индикатрисы (г-е) в кристаллах низшей сингонии Бирадиали - это оптические оси для поверхности лучевых скоростей Бинормали - это оптические оси для поверхности нормальных скоростей
Оптическая индикатриса двуосного оптически положительного кристалла 2 V - угол между О. О. Плоскость О. О. - оптическая ось (направление в которых отсутствует поляризация света)
Оптическая индикатриса двуосного оптически отрицательного кристалла Np - острая биссектриса угла 2 V
+ 1 3 6 - 5 4 2 4 1 – кристалл рубина; 2 – осветитель; 3 – поляроид; 4 – зеркала; 5 – конденсор; 6 – место фокусировки, в котором происходит ионизация воздуха. В кристалле рубина 1 под действием источника света 2 создаются условия для оптических переходов между определенными энергетическими уровнями окрашивающих центров. В обычных условиях области перехода, обеспечивающие импульсы, совершаются за некоторый промежуток времени, величина которого определяет мощность импульса. Электооптический затвор позволяет делать этот промежуток более коротким, а импульсы более мощными. До приложения поля кристалл рубина не связан оптически с зеркалом 4. Поле открывает затвор и обеспечивает поступление отраженного от зеркала фонового лазерного излучения в нужной фазе обратно в лазерный кристалл. Это приводит к взаимодействию излучения с кристаллом рубина в системе зеркало 4 – 4′ и весьма быстрому (10 -8 сек) высвечиванию всех центров. Даже при сравнительно малой энергии излучения (несколько джоулей) удается в этих условиях создать весьма высокие мощности (сотни


