Лк_29.pptx
- Количество слайдов: 31
Лк_29 Переменный ток
Векторные диаграммы колебательных процессов. Независимо от природы линейных колебаний поведение колеблющейся величины во времени описывается функцией синуса или косинуса: x(t)=Xmcos(ωt+φ) (29. 1) В ходе рассмотрения колебаний приходится суммировать колеблющиеся величины, которые изменяются с одинаковыми частотами - ω, но имеют различные амплитуды - Xm и начальные фазы - φ. Операцию суммирования колебаний можно сделать очень простой и наглядной, если использовать для изображения колебаний векторы.
Колеблющуюся величину x(t) можно представить в виде проекции на ось X вектора c модулем (длиной) Хm, который вращается с угловой скоростью ω, как показано на рисунке 29. 1. Если какое-либо колебание является суммой двух колебаний: x 3(t)=Xm 1 cos(ωt+φ1) + +Xm 2 cos(ωt+φ2) Рисунок 29. 1
то на диаграмме достаточно изобразить только векторы складываемых колебаний в момент времени t=0 и для получения вектора суммарного колебания в этот момент Рисунок 29. 2 сложить векторы слагаемых. В результате графически определятся амплитуда суммарного колебания -Хm 3 и его начальная фаза - φ3. Этих параметров достаточно для полного определения суммарного колебания: x 3(t)=Xm 3 cos(ωt+φ3) Построение вектора колебания: Рисуем направленный отрезок длиной, равной амплитуде, под углом к горизонтальной оси, равным начальной фазе.
Рассмотрим на примерах использование метода векторных диаграмм для анализа электрических цепей переменного тока. Изучая прохождение переменного тока через конденсатор под действием переменного напряжения uc, мы выяснили, что амплитуда тока выражается формулой Imc=Umc*ωC, а фаза тока превышает фазу напряжения на π/2. Рисунок 29. 3 Изобразим колебания напряжения и тока на векторной диаграмме, где вектор тока повернут относительно вектора напряжения в положительную сторону на π/2
Рисунок 29. 3 При построении диаграмм первый вектор строится произвольно, остальные векторы относительно его достраиваются однозначно. Построим вектор u. C горизонтально. Вектор i. C должен быть повернут относительно вектора u. C на π/2 в положительном направлении. На диаграмме векторы обозначены как амплитуды величин, которые они изображают.
Аналогично можно построить векторную диаграмму напряжения и тока в катушке индуктивности, где связь амплитуд определена формулой Im. L=Um. L/ωL, а фаза тока меньше, чем фаза напряжения на π/2. Горизонтально построим вектор колебаний напряжения, а затем под углом – π/2 к нему построим вектор колебаний тока. Рисунок 29. 4
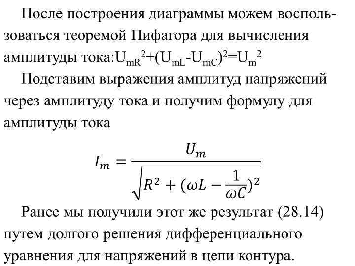
Основная цель введения векторных диаграмм состоит в наглядном суммировании колебаний. Рассмотрим такое суммирование на примере анализа цепи переменного тока, представляющей собой Рисунок 29. 5 последовательный колебательный контур. Согласно второму правилу Кирхгофа сумма напряжений на элементах контура должна быть нулевой. uc+ur+u. L-u=0 (29. 2)
Все величины этой суммы представляют собой синусоидальные колебания одинаковой частоты и просуммировать их можно суммированием соответствующих векторов. Будем проводить суммирование путем подрисовывания начала вектора очередного слагаемого к концу вектора предыдущего. Поскольку ток через все элементы контура один и тот же первым построим вектор колебаний тока. Направим его горизонтально. Для всех элементов нам известны совместные положения векторов тока и напряжения. Построим векторы напряжений одновременно суммируя их. Сума векторов напряжений на L, R, C даст нам вектор напряжения источника - u
Рисунок 29. 6 Для катушки индуктивности вектор колебаний напряжения повернут на +π/2 по отношению к вектору тока, для конденсатора - на -π/2, а для резистора векторы колебаний тока и напряжения совпадают по направлению. Сума векторов напряжений на L, R, C даст нам вектор напряжения источника - u.
Из векторной диаграммы легко определить и разность начальных фаз напряжения u тока в контуре. Разумеется будет получен тот же результат, который дается формулами (28. 14). Пятиминутка. Цепь из последовательно соединенных резистора 100 Ом и конденсатора 40 мкф подключена к сети переменного напряжения 220 В, 50 Гц. Используя метод векторных диаграмм, определить действующее значение тока в цепи.
Мощность в цепи переменного тока. Если к клемма какой-либо цепи приложено напряжение u, которое создает ток в цепи – i, то мгновенная мощность, поглощаемая цепью, равна p=u∙i Рисунок 29. 7 (закон Джоуля-Ленца). В случае постоянного напряжения и тока напряжение и ток неизменны во времени, и мгновенная мощность также постоянна.
В случае переменного напряжения и тока мгновенная мощность изменяется во времени, и в некоторые интервалы времени может принимать отрицательные значения. Отрицательное значение мгновенной мощности означает обратное движение электрической энергии: от цепи в источник. Рассмотрим для примера простейшую цепь, состоящую из конденсатора, который подключен к источнику переменного напряжения. Как мы установили, при напряжении источника u=Umcos(ωt) Рисунок 29. 8 ток в данной цепи изменяется по закону ic=-Imsin(ωt).
Мгновенная мощность, потребляемая конденсатором от источника будет равна pс= -Um. Imc cos(ωt) sin(ωt)=-(Um. Imc/2)*sin(2 ωt). Как видно из формулы, мгновенная мощность колеблется с удвоенной частотой и средним значением за период, равным нулю. Т. е. вся мощность, забираемая конденсатором в течение одной четверти периода, возвращается им обратно в источник в другой четверти периода. Средняя забираемая от источника мощность равна нулю. Аналогичным образом ведет себя катушка индуктивности, подключенная к источнику переменного напряжения. Формула для мгновенной мощности в этом случае отличается только знаком: p. L= Um. Im. L cos(ωt) sin(ωt)= (Um. Im. L/2)*sin(2 ωt). Средняя величина потребляемой от источника Рисунок 29. 9 мощности вновь равна нулю.
Амплитуда мощности, которая в одной части периода поступает от источника в цепь, а в течение другой части полностью возвращается в источник называется реактивной мощностью, а элементы цепи, создающие реактивную мощность - реактивными элементами. В рассмотренных случаях реактивная мощность равна Q= Um. Im. L/2 А конденсатор и катушка – реактивные элементы. Реактивная мощность является особенностью цепей переменного тока. Если источник переменного напряжения u=Umcos(ωt) подключен к сопротивлению R, то ток в цепи определится законом Ома i=Im cos(ωt), мгновенная мощность будет равна Рисунок 29. 10 p=Um. Im cos 2(ωt)=(Um. Im/2)*(1+cos(2 ωt)) При этом мгновенная мощность всегда положительна, а ее среднее за период значение равно Рср=Um. Im/2. Эта величина называется активной мощностью. Сопротивление – активный элемент цепи.
Реальные устройства переменного тока потребляют от источника питания как активную, так и реактивную мощность. При этом все полезные эффекты преобразования электроэнергии в другие виды обусловлены только активной мощностью. Реактивная мощность выступает в качестве паразитного явления. Для устранения двойки в знаменателях формул активной и реактивной мощностей вместо амплитуд напряжения и тока используют т. н. действующие значения, которые в √ 2 раз меньше амплитуд: U=Um/√ 2 , I=Im/√ 2. В действующих значениях задаются параметры электрических устройств и градуируются шкалы измерительных приборов. В частности, действующее значение напряжения в бытовой сети составляет 220 В. Это означает, что амплитуда напряжения там равна 311 В.
Трансформирование электроэнергии. Рисунок 29. 7 Чрезвычайно важным качеством переменного тока является возможность его трансформирования, т. е. изменения соотношения между амплитудами тока и напряжения с сохранением величины мощности. У постоянного тока непосредственно такой возможности нет. Трансформатор (см. рис. 29. 7) состоит из двух катушек, сделанных на общем ферромагнитном сердечнике. Одна из катушек подключается к источнику переменного напряжения и называется первичной. Другая, называемая вторичной, подключается к потребителю электроэнергии - Rн. Ток первичной катушки, обусловленный источником электроэнергии, создает в магнитопроводе переменный магнитный поток, который индуцирует Э. Д. С во вторичной катушке и порождает ток и выделение мощности в потребителе электроэнергии - Rн
Основным в этом описании являются слова "переменный магнитный поток". Только переменный поток может индуцировать Э. Д. С. во вторичной катушке и передавать в нее электрическую мощность. Электромагнитные процессы в трансформаторе описываются тремя простыми уравнениями Ф=L(i 1*n 1 -i 2*n 2). первое уравнение u 1=n 1*(d. Ф/dt), второе уравнение u 2=-n 2* (d. Ф/dt) третье уравнение (29. 7) Первое уравнение выражает тот факт, что магнитный поток в сердечнике создается токами первичной и вторичной катушек. Причем ток вторичной катушки является индукционным и, по правилу Ленца, создает магнитной поток, направленный против порождающего потока. Это отражено в уравнении знаком минус.
Второе уравнение составлено по второму правилу Кирхгофа для контура первичной катушки. Третье уравнение – это закон электромагнитной индукции. Из двух последних уравнений легко исключить магнитный поток и получить формулу, связывающую напряжения на клеммах первичной и вторичной катушек: u 2=-u 1*(n 2/n 1). Отношение kтр=(n 2/n 1) называется коэффициентом трансформации. Если он больше 1 трансформатор называется повышающим, если меньше 1 понижающим. Мгновенное значение магнитного потока и его амплитуда согласно второму уравнению целиком определяется напряжением на первичной катушке и не зависит от тока вторичной катушки. Это означает, что между токами первичной и вторичной катушек существует взаимосвязь, которая вытекает из первого уравнения i 1=Ф/n 1+i 2*(n 2/n 1) (29. 8)
Сравним мгновенную мощность, потребляемую от источника питания и мощность, выделяемую в цепи вторичной катушки. Первая из них равна p 1=u 1 i 1. Мощность в цепи вторичной катушки p 2=u 2 i 2. Но u 2=u 1 kтр. а i 2=i 1/kтр. Вследствие этого р2=р1. Т. е. вся мощность, потребляемая трансформатором от источника питания сразу же передается потребителю, подключенному ко вторичной катушке. КПД трансформатора оказывается 100%.
На практике некоторая часть мощность теряется в сердечнике и катушках трансформатора. Однако КПД мощных трансформаторов весьма высок: ≈ 98 -99% Пятиминутка. Цепь из последовательно соединенных резистора 100 Ом и конденсатора 40 мкф подключена к сети переменного напряжения 220 В, 50 Гц. Используя метод векторных диаграмм, определить действующее значение тока в цепи.
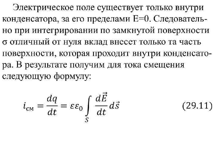
На рисунке показаны линии индукции изменяющегося магнитного поля и накручивающиеся на них линии напряженности электрического поля, порожденного изменением магнитного поля. Как же быть с теоремой о циркуляции напряженности электрического поля и с утверждением, что линии напряженности начинаются и заканчиваются на зарядах, создающих поле? Эти теоремы справедливы только для неизменных во времени полей. Для переменных полей они не верны.
Таким образом, изменяющееся во времени магнитное поле создает в окружающем пространстве вихревое электрическое поле. Оказывается, что существует и обратное явление: изменяющееся во времени электрическое поле создает вихревое магнитное поле. Рассмотрим простую цепь, состоящую из источника переменного тока и конденсатора. На рисунке конденсатор показан в виде плоских обкладок, разделенных диэлектриком. Как, Конденсатор пропускает переменный ток, который показан на рисунке двунаправленной стрелкой.
В проводнике - это ток проводимости, создающий вокруг себя магнитное поле. В конденсаторе также можно представить переменный ток в виде колебательного смещения связанных зарядов диэлектрика. Этот ток смещения зарядов также создают в окружающем пространстве магнитное поле. Однако в качестве диэлектрика конденсатора может быть вакуум, в котором нет никаких зарядов. Тем не менее и в этом случае ток конденсатора между обкладками также создает магнитное поле.
Лк_29.pptx