Литература • • • Иванова Г. С. Основы программирования. Изд-во МГТУ им. Баумана. - М. , МГТУ. Культин Н. Основы программирования в Turbo Delphi. Фаронов В. В. Программирование на Паскале. - М. , МГТУ. Попов В. Б. Программирование на турбо паскале. Меняев М. Ф. Практические основы информатики и программирования. М. , МГТУ.
Система программирования DELPHI • ПРОГРАММЫ=>BORLAND DEVELOPER STUDIO=>TURBO DELPHI
Заготовка текста программы • • • program Project 1; {$APPTYPE CONSOLE} Uses Sys. Utils; begin { TODO -User -Console Main : Insert code here } • end.
Управление работой и отладкой программы • Подменю Run - запуск проекта: • Run (F 9) – запуск программы • Step Over (F 8) –трассировка без захода в подпрограммы • Trace Into (F 7) – трассировка с заходом в подпрограммы • Run to Cursor (F 4) – выполнение программы до курсора • Program Reset (F 2) – прекращение сеанса отладки • Add Watch (Ctrl+F 5) – параметры проекта • Evaluate/Modify (Ctrl+F 7) – вычислить/модифицировать параметр
Служебные слова • • • • • program uses begin end const var type integer word byte shortint longint real double char boolean div mod
Переменная • Переменная может хранить не более одного значения • хранить значения одного типа • значение может храниться до присвоения нового значения • значение текущей переменной можно использовать многократно • к началу выполнения программы значение переменной неопределенно
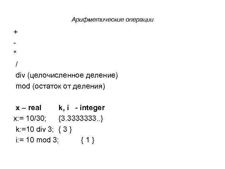
Арифметические операции + * / div (целочисленное деление) mod (остаток от деления) x – real k, i - integer x: = 10/30; {3. 3333333. . } k: =10 div 3; { 3 } i: = 10 mod 3; {1}
Арифметические функции • • • abs(x) cos(x) sin(x) exp(x) ln(x) sqrt(x) arctan(x) random – случайное вещественное число в диапазоне 0. . 1 • random(x) - случайное целое число в диапазоне 0. . x
Функции преобразования и упорядочения типов • • int(x), trunc(x) - целая часть frac(x) – дробная часть round(x) – округление до целого chr(x) символ с кодом х ord(x) код симола х succ(x) следующий за х символ pred(x) предыдущий х символ odd(x) – истина если х четно
Ввод и вывод данных • Значение Выражение Результат • • • 123 1345 134 1 write (i) write (i, i) write (i: 6) write (i: 10) • • • 123. 456 -23. 45 ‘a’ ‘a’ write(i+i: 7) write(x: 8: 4) write(x: 7: 2) write(x: 9: 4) write(s, s, s) write(s: 3) write(x+z+7) write(‘x= ‘, x: 7: 1) writeln(‘A’) writeln(#65) 234. 124 123123 1345 134 1 246 123. 456 -23. 4500 a aaa a вывод результата x= 234. 1 A A
Задача 1. Заданы координаты трех точек, которые соединяются последовательно. Вычислить площадь получившегося треугольника. • • • • program first; {$APPTYPE CONSOLE} uses Sys. Utils; var x 1, y 1, x 2, y 2, x 3, y 3, a, b, c, p, s: real; begin writeln('Vvedite koordinadi trex tocek'); readln(x 1, y 1, x 2, y 2, x 3, y 3); a: =sqrt(sqr(x 1 -x 2) + sqr(y 1 -y 2)); b: =sqrt(sqr(x 3 -x 2) + sqr(y 3 -y 2)); c: =sqrt(sqr(x 1 -x 3) + sqr(y 1 -y 3)); p: =(a+b+c)/2; s: =sqrt(p*(p-a)*(p-b)*(p-c)); writeln('Ploshad treugolnika= ', s: 8: 2); readln; end.
Экран с ошибкой в 8 строке программы
Экран выполнения программы
Задача 2. Вводится трехзначное целое число. Напечатать написанное обратно число. • • • • {$APPTYPE CONSOLE} uses Sys. Utils; var x, obr: integer; cif 1, cif 2, cif 3: byte; begin write('Vvedite trexznacnoe celoe cislo '); readln(x); cif 1: =x div 100; cif 3: =x mod 10; cif 2: = x div 10 mod 10; obr: = cif 3*100+cif 2*10+cif 1; writeln('Obratnoe cislo= ', obr); readln; end.
Экран выполнения программы


