Лекция1_Теория_потр_повед(МЭО).pptx
- Количество слайдов: 21
Литература 1. Базовый учебник: Мэнкью Н. Г. Принципы микроэкономики: Учебник для вузов. 4 -е изд. /Пер. с англ. – СПб: Питер, 2007. 2. Гальперин В. М. , Игнатьев С. М. , Моргунов В. И. Микроэкономика: в 2 -х т. СПб. : Экономическая школа, 1994. (или любое более позднее издание) 3. Пиндайк Р. С. , Рубинфельд Д. Л. Микроэкономика: Пер. с англ. М. : Дело, 2000. (или любое более позднее издание) 4. 50 лекций по микроэкономике: в 2 -х т. СПб. : Экономическая школа, 2000. 5. Франк Р. Х. Микроэкономика и поведение. – М. : ИНФРА-М, 2000. 6. Матвеева Т. Ю. , Никулина И. Н. Основы экономической теории. – М. : Дрофа, 2003. Сборники задач 1. Акимов Д. В. , Дичева О. В. , Щукина Л. Б. Задания по экономике: от простых до олимпиадных. М. : Вита-Пресс, 2008. 2. Мицкевич А. А. Сборник заданий по экономике. М. : Вита-Пресс, 2004.
XVIII век, Адам Смит во время лекции в университете города Глазго сформулировал парадокс воды и алмаза. Суть парадокса: несмотря на то что вода для человека обычно куда полезнее, чем алмаз, цена алмаза гораздо выше по сравнению с ценой воды. Экономическая теория: разрешение парадокса в теории потребительского поведения
Теория потребительского поведения Допущения: - суверенитет потребителя (от фр. souverain – носитель верховной власти). Состоит в способности потребителя воздействовать на производителя посредством «голосования» своими рублями (евро, долларами и т. д. ) при покупках того или иного блага. Необходимое условие суверенитета потребителя – свобода потребительского выбора; - гипотеза о рациональности потребителя: потребитель выбирает лучший (лучший со своей точки зрения) набор товаров.
Что влияет на выбор потребителя ( = что определяет индивидуальный спрос)? • предпочтения потребителя • цены на блага • ограниченный доход потребителя (бюджетное ограничение)
Два подхода к отражению предпочтений потребителя Количественная или кардиналистская теория полезности Порядковая или ординалистская теория полезности Полезность – это способность блага удовлетворять ту или иную потребность потребителя. !!! Полезность ≠ польза
• имеет возрастающий характер (каждая дополнительная единица блага А увеличивает общую полезность) • выпукла вверх (каждая последующая единица блага А увеличивает общую полезность потребительского набора на меньшую величину, чем предыдущая) • может иметь точку максимума (точку насыщения), после которой функция полезности становится убывающей
α
Принцип убывающей предельной полезности известен как первый закон Госсена. Первый закон Госсена включает два положения: - в одном непрерывном акте потребления полезность каждой следующей единицы блага, получаемой в данный момент, меньше полезности предыдущей единицы этого же блага; - при повторных актах потребления полезность каждой единицы блага уменьшается по сравнению с её полезностью при первоначальном потреблении. Убывание предельной полезности при первоначальном акте потребления Убывание предельной полезности при повторных актах потребления
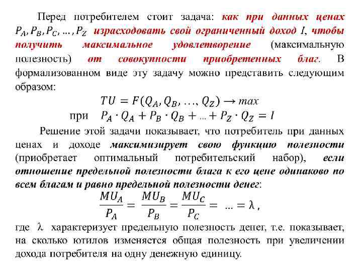
Сформулированное правило оптимального потребительского выбора известно как второй закон Госсена. Состояние потребителя, распределяющего свой доход в соответствии со вторым законом Госсена является равновесным, так как любое изменение в структуре покупок снижает общую полезность для потребителя (уровень его удовлетворенности).
Пример. Мисс Америка каждый день покупает пирожные и апельсиновый сок по цене 50 центов за штуку и 40 центов за стакан соответственно. Данные продукты приобретаются и потребляются ею в таких количествах, что предельная полезность их последних единиц составляет соответственно 40 и 65 условных единиц полезности. Можно ли сказать, что она покупает наилучший набор пирожных и сока?
Оптимальный потребительский набор, задающий положение равновесия потребителя, изменяется (соответственно изменяется положение потребительского равновесия), если, при прочих равных условиях: - изменяются предпочтения потребителя; - изменяются цены благ в потребительском наборе; - изменяется доход, которым располагает потребитель.
Какова связь между предельной полезностью и индивидуальным спросом? Ответ на этот вопрос является основой для решения парадокса воды и алмаза. Ранее речь шла об измерении полезности в условных единицах – ютилах. Удобнее оценивать полезность в денежных единицах, что в обыденной жизни потребители в конечном счете и делают. Тогда общая полезность определенного количества данного блага может быть представлена как максимальная сумма денег, которую мы готовы отдать за него. Соответственно предельную полезность можно оценить в виде той максимальной суммы денег, которую потребитель готов отдать за дополнительную единицу этого блага.
Можно принять, что 1 услов. ед. полезности = 1 руб. ⇒ В таблице вместо условных единиц полезности используются рубли 10 1 8 3 6 5 4 7 2 9 Выражение предельной полезности в денежных единицах дает возможность сопоставлять ее с ценой блага. Допустим, цена пирожного равна 10 руб. за шт. Тогда потребитель готов купить только одно пирожное, т. к. покупка второго пирожного приведет к дополнительным расходам в 10 руб. , а прирост полезности от его потребления составит только 8 руб.
По тем же соображениям при цене 8 руб. за шт. потребитель готов купить и первое и второе пирожное (всего 2 шт. ). Таким образом, полагая последовательно цену равной 10, 8, 6, 4, 2 руб. за шт. можно определить, какое максимальное количество блага готов купить потребитель: 10 1 10 8 3 8 6 5 6 4 7 4 2 9 2 Вывод: шкала индивидуального спроса (и соответственно кривая) совпадает со шкалой предельной полезности, измеренной в деньгах ⇒ в основе индивидуального спроса лежит закон убывающей предельной полезности.
Поскольку кривая рыночного спроса на определенное благо формируется «горизонтальным суммированием» кривых индивидуального спроса, то и рыночный спрос определяется законом убывающей предельной полезности, а рыночная цена, таким образом, отражает не общую, а предельную полезность блага. Вода очень важна для людей, поэтому ее общая полезность очень велика. Но для большинства людей, использующих воду, вода имеет низкую предельную полезность, поскольку в обычных условиях имеется в изобилии Алмазы имеют гораздо более низкую общую полезность (они не столь важны для людей как вода), но характеризуются гораздо более высокой предельной полезностью, поскольку встречаются довольно редко
Решение парадокса воды и алмаза Вода Алмазы Кривая спроса на воду совпадает с кривой ее предельной полезности Кривая спроса на алмазы совпадает с кривой их предельной полезности
Лекция1_Теория_потр_повед(МЭО).pptx