Скачать презентацию Лінійні однорідні рівняння другого порядку із сталими коефі Скачать презентацию Лінійні однорідні рівняння другого порядку із сталими коефі

Самойленко Я.Р..pptx

  • Количество слайдов: 8

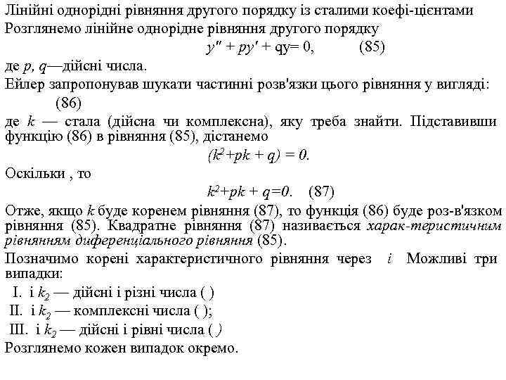
Лінійні однорідні рівняння другого порядку із сталими коефі цієнтами Розглянемо лінійне однорідне рівняння другого Лінійні однорідні рівняння другого порядку із сталими коефі цієнтами Розглянемо лінійне однорідне рівняння другого порядку y" + py' + qy= 0, (85) де р, q—дійсні числа. Ейлер запропонував шукати частинні розв'язки цього рівняння у вигляді: (86) де k — стала (дійсна чи комплексна), яку треба знайти. Підставивши функцію (86) в рівняння (85), дістанемо (k 2+pk + q) = 0. Оскільки , то k 2+pk + q=0. (87) Отже, якщо k буде коренем рівняння (87), то функція (86) буде роз в'язком рівняння (85). Квадратне рівняння (87) називається харак теристичним рівнянням диференціального рівняння (85). Позначимо корені характеристичного рівняння через і Можливі три випадки: І. і k 2 — дійсні і різні числа ( ) II. і k 2 — комплексні числа ( ); III. і k 2 — дійсні і рівні числа ( ) Розглянемо кожен випадок окремо.

Корені характеристичного рівняння дійсні і різні: . У цьому випадку частинними розв'язками рівняння (85) Корені характеристичного рівняння дійсні і різні: . У цьому випадку частинними розв'язками рівняння (85) є функції , Ці розв'язки лінійно незалежні, тому що при Згідно з теоремою 4 (п. 3. 2) загальний розв'язок рівняння (85) знаходять за формулою: (88) Корені характеристичного рівняння комплексно-спряжені: Підставивши значення і k 2 у формулу (86), знайдемо розв'язки ; ;

За формулою Ейлера маємо: Зауважимо, що коли функція z (х) = и (х) + За формулою Ейлера маємо: Зауважимо, що коли функція z (х) = и (х) + iv (х) є розв'язком рівняння (85), то розв'язками будуть також функції и (х) та v (х) Дійсно, підставивши функцію z (х) в рівняння (85), дістанемо: або

Ці розв'язки лінійно незалежні, оскільки: тому загальний розв'язок рівняння (85) запишеться у вигляді: Ці розв'язки лінійно незалежні, оскільки: тому загальний розв'язок рівняння (85) запишеться у вигляді:

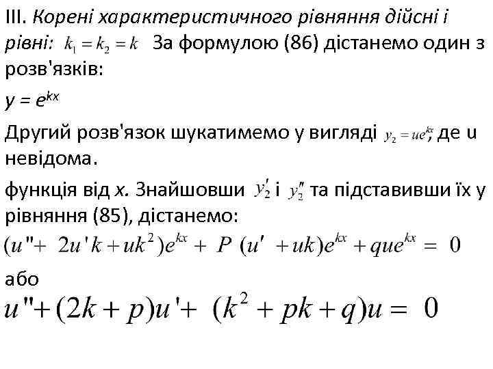
III. Корені характеристичного рівняння дійсні і рівні: За формулою (86) дістанемо один з розв'язків: III. Корені характеристичного рівняння дійсні і рівні: За формулою (86) дістанемо один з розв'язків: у = ekx Другий розв'язок шукатимемо у вигляді , де u невідома. функція від х. Знайшовши і та підставивши їх у рівняння (85), дістанемо: або

Оскільки k — корінь рівняння (87), то k 2+pk + q=0 і за теоремою Оскільки k — корінь рівняння (87), то k 2+pk + q=0 і за теоремою Вієта 2 k = р, тому 2 k + р=0 і и" = 0, звідки и= + С 2, де , С 2— довільні сталі. Поклавши = 1, (нас цікавить який небудь розв'язок и (х) 0), знайдемо другий частинний розв'я зок рівняння (85): у2 = xekx. Розв'язки та — лінійно незалежні, тому загальний розв'язок рівняння (85) має вигляд: у = екх(С 1 + С 2 х). (90)

Приклади: Знайти загальний розв'язок рівняння: Складемо характеристичне рівняння k 2 — 5 k + Приклади: Знайти загальний розв'язок рівняння: Складемо характеристичне рівняння k 2 — 5 k + 6 = 0 і знайдемо його корені = 2, = 3. За формулою (88) шуканий розв'язок має вигляд: Розв'язати рівняння: Характеристичне рівняння має комплексні корені = 2 ± Зі. Загальний розв'язок дістанемо зa формулою (89):

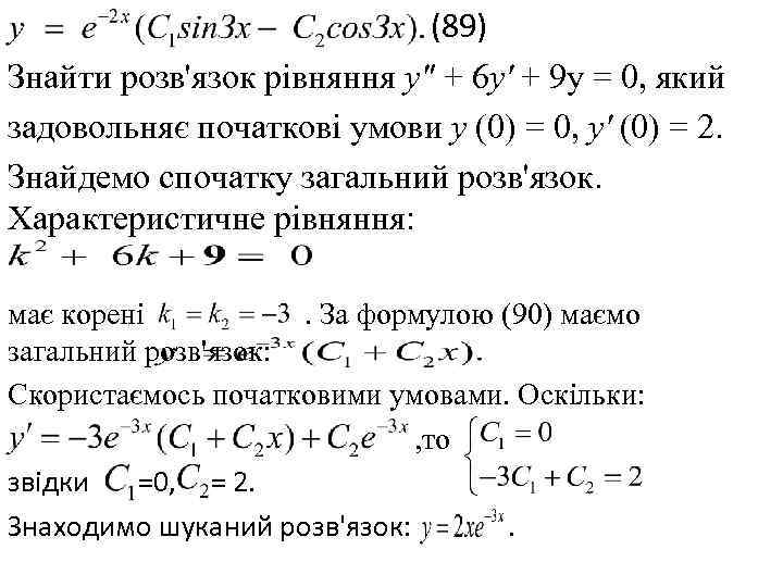
(89) Знайти розв'язок рівняння у (89) Знайти розв'язок рівняння у" + 6 у' + 9 y = 0, який задовольняє початкові умови у (0) = 0, у' (0) = 2. Знайдемо спочатку загальний розв'язок. Характеристичне рівняння: має корені. За формулою (90) маємо загальний розв'язок: Скористаємось початковими умовами. Оскільки: , то звідки =0, = 2. Знаходимо шуканий розв'язок: .