Скачать презентацию Линейное пространство основные определения и понятия Линейное Скачать презентацию Линейное пространство основные определения и понятия Линейное

Линейные пространства и подпространства.ppt

  • Количество слайдов: 27

Линейное пространство: основные определения и понятия Линейное пространство: основные определения и понятия

Линейное пространство: определение Линейное пространство: определение

Линейные пространства: примеры Линейные пространства: примеры

Линейные пространства: следствия из аксиом Линейные пространства: следствия из аксиом

Линейные пространства: следствия из аксиом Линейные пространства: следствия из аксиом

Линейные пространства: следствия из аксиом Линейные пространства: следствия из аксиом

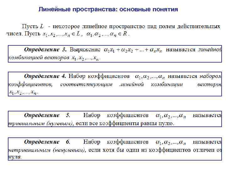
Линейные пространства: основные понятия Линейные пространства: основные понятия

Линейно зависимые и линейно независимые системы векторов Линейно зависимые и линейно независимые системы векторов

Критерий линейной зависимости системы векторов Критерий линейной зависимости системы векторов

Критерий линейной зависимости системы векторов Критерий линейной зависимости системы векторов

Частные случаи линейной зависимости системы векторов , Частные случаи линейной зависимости системы векторов ,

Частные случаи линейной зависимости и независимости Частные случаи линейной зависимости и независимости

Линейная зависимость и линейная независимость векторов: примеры Линейная зависимость и линейная независимость векторов: примеры

Конечномерное пространство: определение, базис Конечномерное пространство: определение, базис

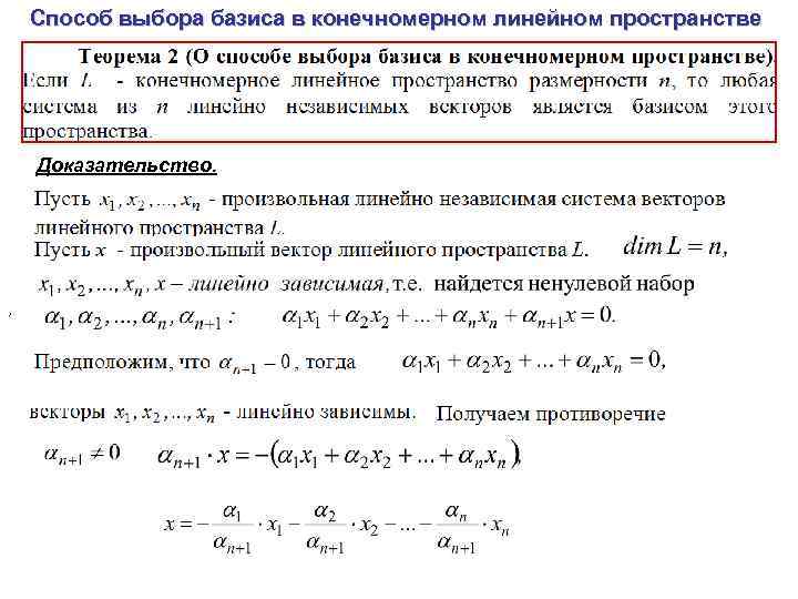
Способ выбора базиса в конечномерном линейном пространстве Доказательство. , Способ выбора базиса в конечномерном линейном пространстве Доказательство. ,

Конечномерные пространства: примеры и свойства Примеры: Конечномерные пространства: примеры и свойства Примеры:

Свойства конечномерных линейных пространств Свойства конечномерных линейных пространств

Свойства конечномерных линейных пространств Свойства конечномерных линейных пространств

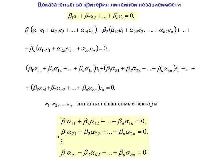
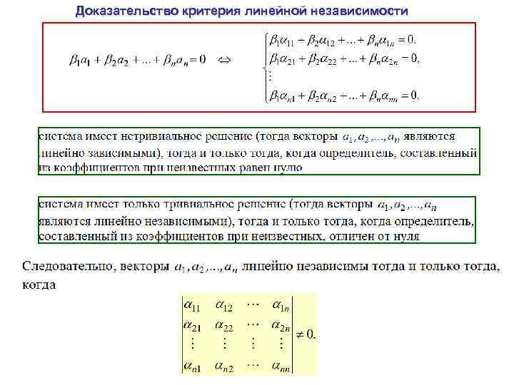
Доказательство критерия линейной независимости Доказательство критерия линейной независимости

Доказательство критерия линейной независимости Доказательство критерия линейной независимости

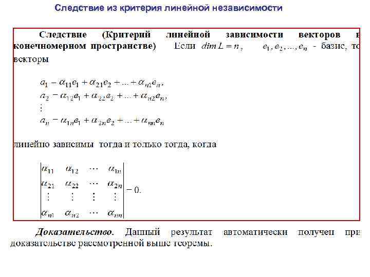
Следствие из критерия линейной независимости Следствие из критерия линейной независимости

Формулы для связи двух базисов матрица перехода Формулы для связи двух базисов матрица перехода

Связь координат вектора в двух базисах Связь координат вектора в двух базисах

Линейные подпространства: основные понятия Линейные подпространства: основные понятия

Линейные подпространства: основные понятия и факты Линейные подпространства: основные понятия и факты

Линейные подпространства: основные понятия и факты Линейные подпространства: основные понятия и факты