Линейная алгебра 2 Финансовый Университет при Правительстве РФ








































































my_lection_linalg1_12.02.13.ppt
- Размер: 547 Кб
- Количество слайдов: 72
Описание презентации Линейная алгебра 2 Финансовый Университет при Правительстве РФ по слайдам
Линейная алгебра 2 Финансовый Университет при Правительстве РФ Москва — 2014 г. Кафедра «Прикладная математика» . Угрозов Валерий Вячеславович
Рекомендуемая литература • Методы оптимальных решений в экономике и финансах. Под. ред. В. М. Гончаренко, В. Ю. Попова. –М. КНОРУС. 2013. • Винюков И. А. , Попов В. Ю. , Пчелинцев С. В. Многочлены и ком-плексные числа. Собственные значения и собственные векторы. Модель Ле-онтьева. Пособие для подготовки бакалавров экономики и менеджемента. — М. : Финакадемия при Правительстве РФ, 2009. • Винюков И. А. , Попов В. Ю. , Пчелинцев С. В. Линейное програм-мирование. Пособие для подготовки бакалавров экономики и менеджемента. —М. : Финакадемия при Правительстве РФ, 2009. • Красс М. С. , Чупрынов Б. П. Основы математики и ее приложения в экономическом образовании. М. Дело. 2002.
Лекция 1. Неотрицательные матрицы и модели Леонтьева. 1. 1. Собственные значения и собственные векторы неотрицательных матриц. Теорема Фробениуса—Перрона. Число и вектор Фробениуса, их свойства. 1. 2. Продуктивность неотрицательных матриц. Модель Леонтьева многоотраслевой экономики. Продуктивные модели Леонтьева. Различные критерии продуктивности модели Леонтьева.
Собственные значения и собственные векторы матрицы • Опр. Число называется ссссссссссссс – матрицы A nxn , если существует ненулевой n- мерный вектор – столбец x , такой что • Ax = x; • при этом вектор х называется собственным вектором матрицы A , соответствующим собственному значению
Определение Ч исло называется собственным значением ( собственным числом ) матрицы A , если . xx. A ˆ : x, Rx n 0 0 x называется собственным вектором матрицы A , отвечающим собственному числу .
Определение. Уравнение 0 det. EA называется характеристическим уравнением EApdet М ногочлен называется характеристическим многочленом
Теорема . Для того чтобы число было собственным значением матрицы A необходимо и достаточно, чтобы это число было корнем характеристического уравнения.
Пример. Найти собственные значения и собственные вектоpы матрицы с с с с с
0 401 050 104 k k k 41 14 )5( 401 050 104=(5 — k )((4 — k ) 2 -1)= = (5 — k )(3 — k )(5 — k ). (5 — k ) 2 (3 — k )=0=> k 1 =3, k 2, 3 =5.
k 1 =3: с с с с с с с с 0 0 0 3401 0350 1034 z y x с с с с с с с с 0 0 0 101 020 101 z y x с с с 0 02 0 zx y=0, x=z=c. f 1 =(1; 0; 1).
k 2, 3 =5: с с с с с с с с 0 0 0 5401 0550 1054 z y x с с с с с с с с 0 0 0 101 000 101 z y x с с с 0 00 0 zx y zx x = — z = c 1 , y = c 2 = > f 2 =(1; 0; -1), f 3 =(0; 1; 0).
Замечания. • 1. Собственные числа матрицы А и транспонированной матрицы АT совпадают. • 2. Если x – собственный вектор матрицы А, то любой коллинеарный ему вектор (т. е. x , 0) также является собственным вектором матрицы А причем оба вектора соответствуют одному и тому же собственному значению.
Опред. Квадратная матрица A называется неотрицательной : A ≥ 0, если ее элементы неотрицательны. Если все элементы матрицы A положительны, то она называется положительной , A > 0. Опред. Вектор называется положительным ( неотрицательным ), если все его компоненты x i > 0 (соответственно, x i ≥ 0 ). x r. Неотрицательные матрицы и основные определения и теоремы.
Неотрицательные (положительные) матрицы 1) Матриц а называется положительной ( неотрицательной ) , если все ее элементы положительны (неотрицательны). 00 AA. , 00 jiaaijij
Квадратная матрица А >0 называется разложимой , если одновременной перестановкой строк и столбцов ее можно привести к виду: 1 2 3 0 A r r A n r r A r n r в противном случае матрица A называется неразложимой. Замечание . A >0 неразложима.
Теорема Фробениуса−Перрона. Для любой неотрицательной матрицы A ≥ 0 существует собственное значение λ A ≥ 0 ( называемое числом Фробениуса ) такое, что λ A ≥ λ для любого собственного значения λ матрицы A. Кроме того, существует неотрицательный собственный вектор – х А соответствующий собственному значению λ A и называемый вектором Фробениуса. Причем, если A > 0, то λ A > 0 и х А > 0 Число и вектор Фробениуса Ax r
2 3 3 2 A Пример. Найти число Фробениуса и вектор Фробениуса матрицы вида Матрица A имеет два собственных значения: число Фробениуса λ A = 5, которому соответствует собственный вектор x A =t (1, 1) T (он является вектором Фробениуса для t > 0) и собственное значение λ 2 = − 1 с собственным вектором t ( — 1, 1) T ( t ≠ 0). Замечание. Так как собственные значения матриц А и А T совпадают , то числа Фробениуса данных матриц равны.
Замечание Поскольку с. з. A совпадают с с. з. A T , то T AA T A A AA P P T T A A AP A P T T A A AA P P
Теорема 0, 0. . AXвс есть вектор Фробениуса A.
Теорема есть вектор Фробениуса A. Доказательство: Пусть AX X T T T A AP AX P X 0 0 T A A X P X 0, 0. . AXвс
Следствие Если матрица A 0 неразложима, то кроме вектора X A (определенного с точностью до положительного множителя) у нее нет других неотрицательных собственных векторов.
Свойства чисел Фробениуса • 1. Если А =>B>0 , то A=> B. • 2. Пусть А= >0 , тогда ( A ) k является число Фробениуса A k. • 3. Если A – число Фробениуса матрицы А= >0 , то A есть число Фробениуса матрицы А Е с • 4. Если все суммы элементов строк ( столбцов) неотрицательной матрицы А равны одному и тому же числу сс r=R= или m=M= ссссссссс с
Свойства чисел Фробениуса • Следствие. Если все суммы элементов строк ( столбцов) неотрицательной матрицы А равны одному и тому же числу те r=R= или m=M= ссссссссс А
Пусть I =(1, 1, . . . 1) T Обозначим –вектор, координаты которого есть сумма элементов строк матрицы А r = min( ) ; R = max ( ) T — вектор, координаты которого есть сумма элементов столбцов матрицы А m = min( ) ; M = max ( )
Теорема Число Фробениуса A 0 удовлетворяет условиям: 1) r ≤ A ≤ R 2) m ≤ A ≤ M
Доказательство Пусть X A : T X A = 1 , такой вектор Фробениуса может быть выбран, т. к. он определяется неоднозначно. A A A T T A A AAX X I X 1 n A i Ai i X
1 1 1 n n n A i A Ai i i m X X M X 14 2 43 m ≤ A ≤ M
Следствие. Если все суммы элементов строк ( столбцов) неотрицательной матрицы А равны одному и тому же числу ( т. е. r=R= или m=M= ) , то число Фробениуса А = • Пусть • Так как сумма элементов каждого столбца равна 6, то A =6 и B =3, так как сумма любой строки равна 3. ссс сс 111 003 201 053 302 221 B;
Л инейн ая модель обмена. М одель международной торговли. 1 2 3 i n ix nin xa nx ini xa 22 xa i ii xa 2 2 x 1 x 11 xa i ii xa 3 ii xa 133 xa i 3 x iii xa
Будем считать, что весь национальный доход тратится на закупку товаров либо внутри страны, либо на импорт из других стран, т. е ix национальный доход i — той страны, ija дол я национального дохода, которую j — страна тратит на покупку у i — той страны. . n, , i, aaaa njjj n i ij
с с с с 0. . . . . 21 22221 11211 nnnn n n aaa aaa A структурная матрица торговли. С умма элементов столбца матрицы А равна 1. Для i — той страны выручка от внутренней и внешней торговли равна . 2211 niniii xaxaxap Или в матричной форме P=Ax
Для сбалансированной торговли необходима бездефицитность торговли каждой страны , т. е. выручка от торговли каждой страны должна быть не меньше ее национального дохода: . , , 1, nixp ii Допустим, что p i > х i с с с с nnnnnn nn nn xxaxaxa 2211 22222121 11212111 национальный доход i — ой страны Выручка i — той страны
Сложим все неравенства системы 222122121111 nn aaax . 2121 nnnnnn xxxaaax В ыражения в скобках равны единице. . 2121 nn xxxxxx = > p i > х i невозможно, и условие p i х i принимает вид p i = х i , . С экономической точки зрения это означает, что все страны не могут одновременно получать прибыль.
Уравнение обмена. XAX 0 XEA 021 ссссс сс nx x x X X- вектор национальных доходов или Замечание. Модель международной торговли является частным случаем более общей модели , называемой линейной моделью обмена.
Модель Леонтьева многоотраслевой экономики 1 2 конечное потребление 3 i n ix iy inx nxnix 2 ix ix 2 2 x 1 x 1 ix ix 3 ix 1 3 ix 3 x iix
Модель Леонтьева многоотраслевой экономики • Рассмотрим n – отраслей , каждая из которых производит однородный продукт. Пусть • X i — объем продукции, выпускаемый i- ой отраслью за некоторый промежуток времени; • x ij — объем продукции i –ой отрасли , расходуемой j –ой отраслью в процессе производства; • y i — объем продукции i –ой отрасли , предназначенной для конечного потребления (т. е. используемой в непроизводственной сфере).
Соотношения баланса. 1, 21 niyxxxx iiniii Линейная модель межотраслевого баланса. Уравнения Леонтьева. Гипотеза линейности : . 1, , njixax jijij а ij — коэффициент прямых затрат, показывает какое количество продукции i- ой отрасли затрачивается на производство единицы продукции j- ой отрасли и считается неизменным за рассматриваемый период. nnnnnnn nn nn yxaxaxax
с с с с 0. . . . . 21 22221 11211 nnnn n n aaa aaa A 0 2 1 с с с с nx x x X матрица прямых затрат. вектор валового выпуска. 021 ссссс сс ny y y Y вектор конечного потребления
YAXX YXAE YAEX 1 2. Задача прогнозирования 1. Задача планирования Уравнения Леонтьева 1 H E A матрица коэффициентов полных затрат HYX
Отрасли производств а Производственное потребление Конечное потребление I II I 1 4 3 II 5 3 7 ПРИМЕР Рассматривается 2 -х отраслевая модель экономики. Дана балансовая таблица за прошедший год:
1. Найдите валовой выпуск каждой отрасли в прошедшем году; 2. Запишите вектор валового выпуска X для прошедшего года.
1 4 3 8 5 3 7 15 X x 1 =x 11 +x 12 +y 1 =1+4+3=8; х 2 =x 21 +x 22 +y 2 =5+3+7=15. Отсюда находим, вектор валового выпуска
Найдите матрицу прямых затрат (матрицу Леонтьева) A.
ij ij jx a xобъем производственного потребления продукции отрасли i отраслью j валовой выпуск отрасли j. Элементы матрицы
11 12 1 2 21 22 1 4 8 15 5 3 8 15 x x A x x
Найдите матрицу полных затрат H.
1 H E A . 0 1 1 с с с с bcad ac bd bcaddc ba
10, 875 0, 267 0, 625 0, 8 1, 5 0, 5 1, 17 1, 64 H
В следующем году конечное потребление продукции отрасли I увеличится на 70%, а отрасли II—уменьшится на 10 %. Найдите вектор конечного потребления Y 1 для следующего года.
1 1 70% 3 1 5, 1 100% 6, 3 10% 7 1 100%Y
Найдите вектор валового выпуска X 1 для следующего года. 11 HYX 1 1, 5 0, 5 5, 1 1, 17 1, 64 6, 3 X 1 10, 8 16, 3 X
На сколько процентов изменился валовой выпуск каждой отрасли в следующем году по сравнению с прошедшим? 10, 8 8 100% 8 % 16, 3 15 100% 15 X 35% % 8, 7% X
Продуктивн ость модели Леонтьева. Продуктивные матрицы. Определение. Квадратная м атрица А 0 называется продуктивной , если для Y 0 X 0 М одель Леонтьева с продуктивной матрицей А также называется продуктивной. – решение уравнения. YAXX . YXAE или М одель Леонтьева продуктивна, если вектор а конечного потребления Y 0 можно получить при подходящем валовом выпуске X 0.
Критерии продуктивности. Теорема 1. Если А 0 и Y * > 0: X = AX + Y* имеет решение X * 0, то А п родуктивна. Заметим, что на самом деле X *>0, что следует из X * = AX *+ Y * и А 0, X * 0, Y*>0. Д остаточно, чтобы решение X * 0 хотя бы для одного вектора Y* > 0. Теорема 2. ( первый критерий продуктивности ). Матрица А 0 продуктивна тогда и только тогда, когда ( Е — А ) -1 0.
Лемма. . Если бесконечный ряд (из матриц) Е + А 2 +. . сходится, то его сумма есть матрица ( Е — А ) -1. Теорема 33. . ( второй критерий продуктивности ). Матрица А 0 продуктивна тогда и только тогда, когда сходится бесконечный ряд Е + А 2 +. . . Теорема 44. . Е сли сумма элементов столбца (строки) матрицы А 0 меньше 1, то матрица А продуктивна.
Теорема 55. . Е сли сумма элементов столбца (строки) матрицы А > 0 меньше или равна 1, причем хотя бы для одного столбца эта сумма 0 называется запасом п родуктивно сти матрицы A, если продуктивны матрицы k. A для 1 k <(1+ a ), а матрица (1+ a ) A не продуктивна.
Пример. Исследовать на продуктивность матрицу А. • Решение. Так обе суммы элементов столбцов матрицы меньше единицы, то матрица А продуктивна. с с с с 3020 6050 , ,
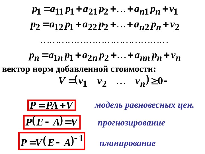
Двойственная к модели Леонтьева. Известна матрица прямых затрат A , вектор валового выпуска X. Введем P – вектор цен. inpppp. P: 021 цена единицы продукции i — той отрасли. Доход i — той отрасли. ii px Затраты на выпуск единицы продукции: . 2211 iniiiiii papa Модель равновесных цен.
Затраты на выпуск. 2211 iniiiiiii papax единиц продукции: ix iw Доход-Затраты — добавленнаястоимость (часть дохода идет на выплату зарплат и налогов, прибыль и инвестиции…) Баланс: . 2211 iiniiiiiiwpapapaxpx ; 2211 iiniiiivpapapap норма добавленной стоимости. i i i xw v
nnnnnnn nn nn vpapapap 2211 22222112211111 0 21 nvvv. V вектор норм добавленной стоимости : VPAP VAEP 1 AEVP прогнозирование планированиемодель равновесных цен.
Пример , 3, 09, 0 6, 02, 0 с сс A ? , 001115)1 VP ? , 11)2 PV ; )1 AEPV , 7, 09, 0 6, 08, 0 3, 09, 0 6, 02, 0 10 01 с сс с сс AE . 12 7, 09, 0 6, 08, 0 001115 с сс V
; )2 1 AEVP с сс 1 1 7, 09, 0 6, 08, 0 AE ; 4045 3035 8, 09, 0 6, 07, 0 9, 06, 07, 08, 0 1 с сс . 7080 4045 3035 11 с сс P
СПАСИБО ЗА ВНИМАНИЕ!
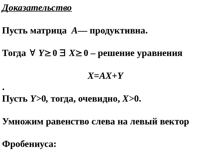
Дополнение • Теорема • Матрица A 0 продуктивна тогда и только тогда, когда ее число Фробениуса меньше единицы.
Доказательство Пусть матрица A — продуктивна. Тогда Y 0 X 0 – решение уравнения X = AX + Y . Пусть Y> 0 , тогда, очевидно, X > 0. Умножим равенство слева на левый вектор Фробениуса :
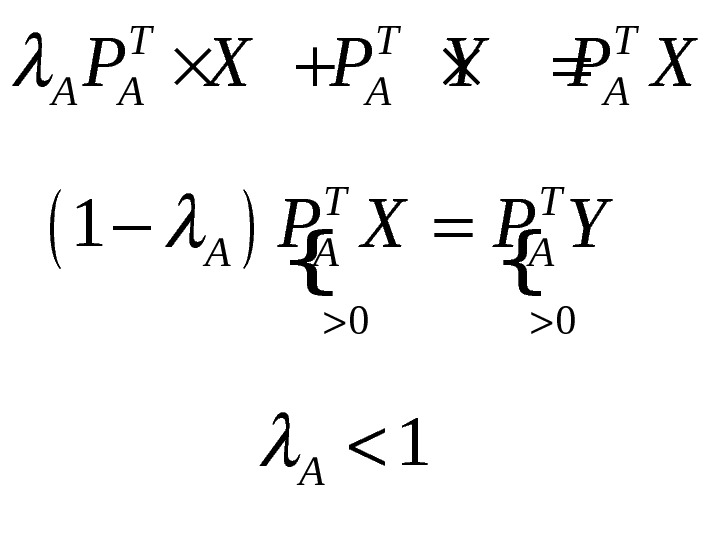
T T T A A P X P Y P X {{ 0 01 T T A A A P X P Y
Доказательство Пусть Рассмотрим 1 A 0 1 A Y A %
0; . . . ; 0; 1 T T T p p A p %= > одно из с. з. равно 1 Пусть вектор 1 1 1 , . . . , , , n n n X x x x X x % Собственный: AX X % % %
1 1 0 1 n n X YA Y x x 1 1 1 n n n AX Y x X x x
Если 11 0 nx AX X => с. з. А и, по нашему предположению 1 1 A % есть число Фробениуса 1, 0 n AX X x % %
10 nx Противоречит AX X 1 A Можно считать, что 1 1 n x , 0 AX Y X X = > A- продуктивна
СПАСИБО ЗА ВНИМАНИЕ!

