dee95c04add4b2f4a749200443321e5d.ppt
- Количество слайдов: 23
Les référentiels de données : état d’avancement, limites et perspectives Laurent Coudercy - ONEMA Les méthodes d’évaluation de l’état des eaux : situation et perspectives dans le contexte de la directive-cadre européenne sur l’eau 19 -22 avril 2011, Paris
Les référentiels de données Rappels sur les référentiels Réflexions et perspectives sur les taxons, les paramètres et méthodes, et les sites d’évaluation-points de contrôle
Objectifs des référentiels ? Pour que les diverses applications métier du SIE puissent échanger (interopérabilité) En employant les mêmes modèles de données dictionnaires, scénarios En utilisant les mêmes jeux de donnée de référence, avec les mêmes identifiants listes, identifiants En se positionnant sur la même géométrie objets géographiques
Rôle du SANDRE Le SANDRE : gestionnaire du langage commun Le SANDRE élabore le langage commun des données du SIE Le SANDRE fournit aux acteurs de l’eau des outils conceptuels et techniques permettant de rendre leurs systèmes interopérables Les thématiques Les problèmes d’échanges Services de l’état Eaux de surface Assainissement Pluviométrie Eaux souterraines Eaux côtières …… Collectivités locales Etablissements publics Structures privées Un langage commun Services de l’état Collectivités locales Structures privées Etablissements publics
Trois types de référentiels Dictionnaires, scénarios, … Pour utiliser les mêmes modèles de données Des jeux de données de référence Pour utiliser les mêmes jeux de données de référence, avec les mêmes identifiants Objets géographiques Pour se positionner sur les mêmes géométries
Les dictionnaires Sandre Epandage de produits fertilisants Mesure de la qualité des eaux souterraines Piézométrie Description des ports maritimes Suivi des flux polluants Description des ouvrages de rejet Référentiel des intervenants Référentiel taxonomique Processus d'acquisition de données biologiques Description des zones humides Echanges Laboratoires Commanditaires (EDILABO©) Suivi sanitaire des zones conchylicoles Description des masses d'eau Description des sites industriels Description des points d'eau. Description des plans d'eau. Processus d'acquisition des données physico-chimiques et microbiologiques Prélèvements des ressources en eau Dictionnaire de données sur le référentiel hydrométrique Processus d'acquisition des données hydrométriques Référentiel analytique Référentiel hydrographique Référentiel hydrogéologique Description des ouvrages faisant obstacle à l'écoulement. Mesure au sein des ouvrages d'alimentation en eau potable. Référentiel administratif. Dispositifs de collecte de données sur l'eau. Station de mesure de la qualité des eaux superficielles continentales. Lieu de surveillance des eaux littorales. Description des ouvrages de dépollution. Mesure au sein des ouvrages d'assainissement. Description des systèmes de collecte d'eaux usées …
Documents de spécification Dictionnaires de données Recensement et description des concepts Modèle conceptuel Mais aussi document de présentation Explicitation des concepts Et scénarios d’échange • Formalisation technique de certains échanges
Les jeux de données de référence Des nomenclatures • • • Des objets Paramètres, Stations, Méthodes, Obstacles à l’écoulement, Supports, Masses d’eau, Intervenants, Bd. Carthage, Unités de mesure, Bdrhf – Bdlisa, Taxons, Zonages réglementaires, Code communal STEP Dispositifs de collecte …. . …
Une démarche qualité pour les référentiels Une démarche qualité au Sandre (ISO 9001 depuis 2010 sur une partie du périmètre) Aboutissant à mieux garantir le service rendu Selon des procédures écrites S’appuyant pour les jeux de référence sur l’outil Ogres de gestion des référentiels La mobilisation d’acteurs référents Le groupe ADD et les experts métiers dans les groupes ad hoc Aquaref pour les paramètres et les méthodes d’analyses sur les milieux aquatiques Le MNHN pour les taxons …
Des règles d’administration pour les référentiels Les référentiels doivent être construits et entretenus Un travail initié avec les groupes de travail GCIB Des règles valables pour tout type de référentiel Qu’il faudra tester, affiner, valider Administrer un référentiel suppose une procédure confortée par une démarche qualité surtout si l’administration du référentiel est partagée Qui doit se traduire par les règles d’administration à appliquer • connues de tous (publiées) • appliquées par tous, et en particulier les administrateurs • s’améliorant en permanence grâce au retour utilisateurs
Des règles d’administration pour les référentiels Une formalisation sous forme de documents Qui seront publiés sur le site du SANDRE Qui précisent : L’identification du référentiel - Dont la description Sandre, les référentiels pères L’ administration du référentiel - Dont les acteurs concernés, les garanties de service, les phases d’administration Le contenu du référentiel - Dont le dictionnaire Sandre de rattachement, la liste des attributs du référentiel, les attributs complémentaires Le cycle de vie du référentiel Dont la fréquence de mise à jour, la traçabilité de l’évolution dans le temps du référentiel, les règles de modification en cas d’évolution d’un référentiel père … -
Zoom sur quelques référentiels essentiels pour l’évaluation taxons paramètres/méthodes sites d’évaluation/ points de contrôle
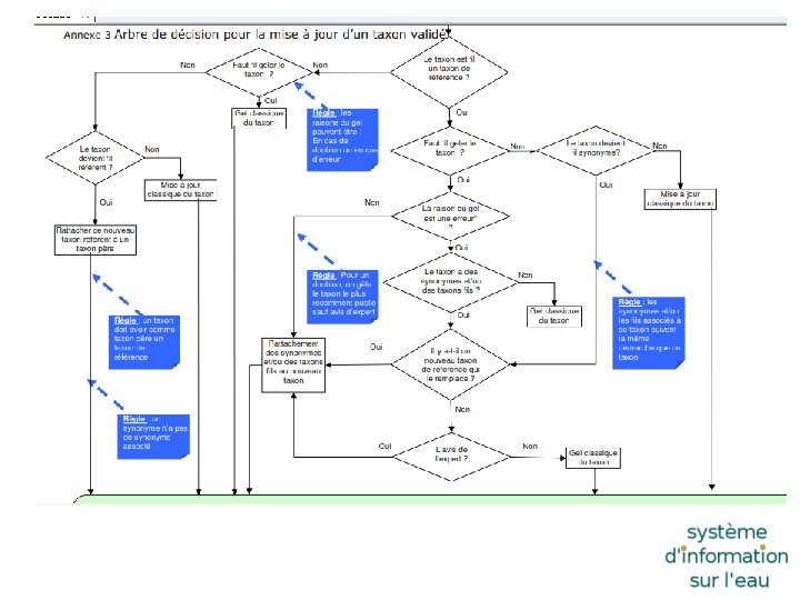
Le référentiel taxon Un référent : le MNHN (qui s’appuie sur un réseau d’acteurs) Mais ne dispose pas de tous les taxons utiles au SIE Besoin de mise en cohérence taxons Sandre, taxons MNHN Une procédure de mise en cohérence en 2011 En cas d’incohérence Sandre – MNHN, le MNHN expertise En cas d’absence du taxon Sandre dans référence MNHN, le taxon reste identifié uniquement par son code Sandre Les synonymes doivent être présents dans ref Sandre Une procédure de fonctionnement courant à tester • distinguant les taxons codés MNHN, des nouveaux taxons propres au Sandre
Procédure de mise en cohérence
Le référentiel taxon Le dictionnaire est en train d’évoluer • Besoin de gérer les synonymes comme des taxons • Besoin de la notion de regroupement de taxons Quand ceux-ci sont indéterminables Et il faudra finaliser les règles d’administration de ce référentiel Une attention particulière pour les taxons DOM
Paramètres-méthodes Aquaref : le référent pour les méthodes d’analyses en laboratoire Mais pas pour les méthodes d’évaluation Ce sera aux groupes DCE de valider les méthodes d’évaluation qui ont vocation à intégrer le référentiel • Un référentiel n’a pas vocation à intégrer des méthodes d’évaluation temporaires ou en test Une démarche qualité déjà bien installée • • Les règles d’administration des paramètres finalisées Une garantie de service du Sandre : moins de 20 jours ouvrés pour répondre sur une demande qui doit être systématiquement formalisée dans Ogres
Paramètres-méthodes Une réflexion en cours sur la codification des méthodes d’analyse Un résultat issu d’une méthode d’analyse, même rattachée à une norme unique, peut avoir été produite selon des méthodes d’analyses différentes ou une succession de méthodes (dissolution, filtration, extraction…) Or pour comparer deux séries de résultats issues de méthode d’analyse, il faut connaitre précisément la méthode d’analyse utilisée Actuellement l’information méthode ne spécifie que la norme Et n’est souvent pas notée, ou notée « méthode spécifique » ou « méthode générale » Poursuivre la réflexion pour les méthodes d’évaluation
Une proposition de codification tenant compte des parcours de mesure
Sites d’évaluation/points de contrôle Une réflexion bien avancée • Devant aboutir à un dictionnaire Sandre • Visant à unifier la notion de sites/points de contrôle avec celles de station/point de prélèvement, … Une codification unifiée, visant à éviter les doublons d’identifiants pour des données gérées par milieu
Sites d’évaluation/points de contrôle Il faut un référentiel des objets sites et points Cela repose sur la disponibilité d’un référentiel des sites et points par milieu Pour les eaux de surface continentales • Le Sandre a collecté les informations auprès des bassins (15 551 stations actuellement recensées) • • • La codification est assurée par les agences de l’eau Mais il y a des manques (plans d’eau, à vérifier leur disponibilité en services web) Reste des problèmes de codification des points de prélèvement qualité • En cours de règlement, pas encore tous disponibles en service web
Sites d’évaluation/points de contrôle Pour les eaux côtières Les lieux de surveillance sont codifiés par Ifremer Concernent les masses d’eau DCE (Ifremer a d’autres lieux de surveillance pour couvrir plus loin en mer) Seront disponibles en service web en septembre Pour les eaux souterraines Les informations sont codifiées par le BRGM Sont disponibles Enfin aucune procédure écrite d’administration de ces référentiels n’existe à ce jour Qualité, dont complétude de la donnée, dépend des producteurs Le SANDRE collecte et compile ces données auprès des administrateurs
Merci de votre attention


