Лекція Тема: ПРОЕКТУВАННЯ НАСОСНИХ СТАНЦІЙ






























Лекція Тема: ПРОЕКТУВАННЯ НАСОСНИХ СТАНЦІЙ
n 1. Класифікація НС 1)за призначенням: • першого підйому - подають воду від джерела до очисних споруд, або до резервуарів чистої води; • другого підйому – подають воду від РЧВ до споживачів; • підвищувальні – подають воду з підвищеним тиском у місцеву водопровідну мережу; • циркуляційні – використовують у зворотних системах водопостачання (промислові підприємства).
2)в відношенні до поверхні землі: наземні - позначки підлоги машинного залу визначаються планувальними відмітками навколишньої землі; напівзаглиблені - підлога машинного залу заглиблена по відношенню до поверхні навколишньої землі. Характерною особливістю таких станцій є відсутність перекриття між першим поверхом і машинним залом.
заглиблені – з наземними будовами та полом нижче поверхні землі; особливістю таких станцій є наявність перекриття між машинним залом і першим поверхом. Простір над машинним залом використовується для розміщення допоміжних приміщень. шахтні – при значному заглибленні; між машинним залом і поверхнею землі можуть влаштовуватися додаткові підземні поверхи, на яких розташовується допоміжне обладнання.
3)за режимом роботи станції: рівномірний – кожну годину подається однакова кількість води; ступеневий (нерівномірний) 4)за надійністю (див. Л 1): першої категорії; другої категорії; третьої категорії 5)за принципом побудування (для НС-ІІ): • високого тиску; • низького тиску
6)за способом включення насосів: - вручну - всі або частина операцій з управління агрегатами виконується обслуговуючим персоналом; - автоматично - всі операції по включенню та виключенню агрегатів виконуються автоматично в залежності від рівня води в ємностях, тиску або витрати води в трубопроводах;
- напівавтоматичне - насосний агрегат включається або вимикається від одиничної команди, заданої експлуатаційним персоналом, а вся подальша робота виконується автоматично; - дистанційно - управління насосною станцією виконується з диспетчерського пункту, значно віддаленого від станції.
7)за схемою підключення насосів: Послідовне з'єднання - з'єднання , при якому рідина, що отримала енергію від насосу, подається в всмоктуючий патрубок наступного агрегату. В таких випадках збільшення напору відбувається ступ е нево , від насосу до насосу.
Паралельне з'єднання – з'єднання , при якому декілька насосів виконують подачу води в один загальний напірний трубопровід.
n 2. Розрахунок НС 2. 1. Визначення необхідного напору
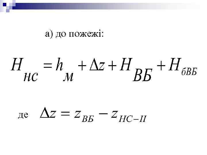
а) до пожежі: де
б) при пожежі: - вільний напір на пожежному гідранті, встановленому в диктуючій точці, м. - втрати напору в водопровідної мережі при її роботі під час пожежі, м.
Визначення принципу побудування НС (для НС-ІІ) а) низького тиску:
б) високого тиску:
2. 2. Визначення необхідних витрат води. а) до пожежі: м 3/год
б) при пожежі: - для НС високого тиску: - для НС низького тиску:
n 3. Планування НС 1500 5 7 8 1700 4 7300 1700 6 1 2 2 3 3 700 9 1700 1350 2350 3100 5450 20200
3. 1. Схеми розташування насосів: з розміщенням осей насосів на одній лінії: в один ряд; в два ряди; з паралельним розміщенням осей насосів: в один ряд; в два ряди;
умови розташування насосів: • під залив; • з встановленням вакуум-насосів або вакуум - котлів (для НС другої або третьої категорії надійності);
3. 2. Всмоктуючі трубопроводи до НС а) кількість: - не менш двох (з пропуском повної розрахункової витрати кожною лінією); б) арматура: - забезпечує можливість заміни або ремонту будь-якого насосу, зворотного клапану та іншої основної запірної арматури
в) діаметр (в залежності від швидкості руху води): -при v=0, 6 -1 м/с d<250 мм; -при v=0, 8 -1, 5 м/с d=250 -800 мм; -при v=1, 2 -2 м/с d>800 мм;
г) матеріал: - сталеві ; д) місце розташування: - в межах насосної станції , якщо це не викликає її збільшення всмоктуючі лінії насосів - з підйомом до насосу (не менш 0, 005); - з встановленням засувки.
3. 3. Напірні трубопроводи НС а) кількість: - не менш двох; б) арматура: - забезпечує можливість заміни або ремонту будь-якого насосу, зворотного клапану та іншої основної запірної арматури
в) діаметр (в залежності від швидкості руху води): -при v=0, 8 -2 м/с d<250 мм; -при v=1 -3 м/с d=250 -800 мм; -при v=1, 5 -4 м/с d>800 мм;
г) матеріал: - сталеві ; д) місце розташування: - в межах насосної станції , якщо це не викликає її збільшення напірні лінії насосів: - з встановленням зворотного клапану та засувки
3. 4. Відстань між обладнанням НС - між насосами, не менш 1 м; -між насосом та стіною, не менш 0, 7 - 1 м; -між нерухомими частинами обладнання 0, 7 м; - до електрощита- 2 м.
4. Забезпечення надійності роботи НС • кількість робочих насосів: - не пожежних - не менш двох; • кількість резервних насосів: Кількість резервних агрегатів в робочих насосних станціях для категорії агрегатів однієї групи I III До 6 2 1 1 Св. 6 до 9 2 1 “ 9 2 2
• тип резервних насосів: • а) при однакових робочих насосах - такий самий; • б) при різних типах (марках) робочих насосів: - з більшою витратою в кількості, яка залежить від категорії НС та кількості робочих насосів; - з меншою витратою - один зі збереженням його на складі.
• кількість джерел енергопостачання: • два незалежних(або встановлюється додатково привід двигуна внутрішнього згоряння)
• Забезпечення пожежної безпеки НС: • а) ВПВ при розмірах НС понад 6*9 м (витрата води 2, 5 л/с); • б) вогнегасники: • два ручних пінних - при електродвигунах з напругою до 1000 В; • два додаткових вуглекислотних + ємність з водою об'ємом 250 л + два азбестових полотна розміром 2*2 м - при електродвигунах з напругою понад 1000 В.

