ЛЕКЦИЯ шум вибрация.ppt
- Количество слайдов: 152
ЛЕКЦИЯ Шум, вибрация 3 курс мед. проф. факультет
План лекции • • • • • Понятие звук ЗВУКОВЫЕ КОЛЕБАНИЯ Влияние звука на здоровье человека Классификация шумов, воздействующих на человека Гигиеническое нормирование Борьба с вредным воздействием шумов: ИНФРАЗВУК Влияние инфразвука на организм человека Классификация инфразвука, воздействующего на человека Гигиенические нормы инфразвука при воздействии его на работающих и население Некоторые меры борьбы с инфразвуком. УЛЬТРАЗВУК Действие на организм Гигиеническое нормирование Борьба и профилактические мероприятия ВИБРАЦИЯ Классификация вибраций, воздействующих на человека Биологическое действие вибрации Гигиеническое нормирование и оценка производственной вибрации, Меры борьбы с вибрацией
Шум • Шум – это совокупность звуков разной интенсивности и частоты, беспорядочно изменяющихся во времени, возникающих в бытовых и производственных условиях и вызывающих у человека неблагоприятные ощущения и объективные изменения органов и систем.
ЗВУКОВЫЕ КОЛЕБАНИЯ • С гигиенических позиций шумом следует считать любой нежелательный звук, или совокупность таких звуков. • По физической характеристике звук – это колебательные движения частиц упругой среды (твердой, жидкой, газообразной).
ЗВУКОВЫЕ КОЛЕБАНИЯ • Звуковые колебания характеризуются: 1) силой (интенсивностью, Вт/м 2); 2) частотой (1 Гц одно колебания в секунду); 3) амплитудой ( размах колебаний ); 4) скоростью распространения (м/с); 5) длиной волны (м) 6) звуковым давлением (Па/м 2).
ЗВУКОВЫЕ КОЛЕБАНИЯ • Механические колебания в области частот 16 20 000 гц при передаче их во внутренне ухо как воздушным (через наружное и среднее ухо), так и костным путем (через кости черепа) воспринимается звуковым анализатором виде звука.
ЗВУКОВЫЕ КОЛЕБАНИЯ • Звуковые колебания воспринимаются органом слуха с интенсивностью звука • от 10 12 Вт/м 2 (порог слышимости) • до 102 Вт/м 2 (порог болевого ощущения).
ЗВУКОВЫЕ КОЛЕБАНИЯ • Для гигиенической оценки шумов практический интерес представляет звуковой диапазон частот • от 22, 4 до 11 000 Гц, • включающий девять октавных полос со среднегеометрическими частотами • 31, 5; 63, 125, 250; 500; 1000; 2000; 4000; 8000 Гц.
ЗВУКОВЫЕ КОЛЕБАНИЯ • За октаву принимается диапазон частот, в которой • верхняя граница частоты • вдвое больше нижней например, • 40 80; • 80 160 Гц и т. д.
ЗВУКОВЫЕ КОЛЕБАНИЯ • Для обозначения октавы обычно указывают не диапазон частот, а так называемые среднегеометрические частоты. • Так, для октавы 22, 4 45 Гц среднегеометрическая частота – 31, 5 Гц, • для октавы 45 90 Гц — 63 Гц и т. д.
Орган слуха
ЗВУКОВЫЕ КОЛЕБАНИЯ • Слуховой анализатор воспринимает не разность, а кратность изменений звуковых давлений, поэтому для характеристики интенсивности звуков или шумов принята измерительная система, учитывающая логарифмическую зависимость между раздражением и слуховым восприятием – шкала бел или децибел.
ЗВУКОВЫЕ КОЛЕБАНИЯ Бел – логарифмическая единица, отражающая десятикратную степень увеличения последующей интенсивности звука над уровнем предыдущей. • Например, если интенсивность звука больше последующего в 10, 1000 раз, • то по логарифмической шкале она соответствует увеличению на 1, 2, 3 единицы
ЗВУКОВЫЕ КОЛЕБАНИЯ • Весь диапазон энергии, воспринимаемый слухом как звук, укладывается в 14 Б
ЗВУКОВЫЕ КОЛЕБАНИЯ • Для удобства пользуются не белом, • а единицей в 10 раз меньшей децибелом (д. Б), которая, примерно, соответствует • минимальному приросту силы звука, различаемому ухом.
Влияние звука на здоровье человека • • Воздействие шума на организм может проявляться в виде: специфического поражения органа слуха нарушений со стороны других органов и систем снижение производительности труда повышение уровня травматизма.
Влияние звука на здоровье человека • Основная роль в развитии шумовой патологии слухового анализатора принадлежит интенсивности шума. • Влияние шума на слух выражается в возникновении КОХЛЕАРНОГО неврита различной степени выраженности
Влияние звука на здоровье человека Ступени потери слуха Величина потерь слуха, д. Б На речевых частотах На частоте 4000 Гц Признаки воздействия Менее 10 (500 Гц 5 Дб 1000 Гц 10 Дб 2000 Гц – 10 Дб Менее 40 I степень (легкое снижение слуха) 10 20 60± 20 I I степень(умеренное 21 30 снижение слуха) 65± 20 I I I 31 и более степень(значительное снижение слуха) 70± 20
Влияние звука на здоровье человека • Снижение слуха развивается в течении 5 7 лет. • Отмечаются жалобы на ухудшение слуха, шум в ушах, головные боли. • Шум оказывает повреждающее действие на многие органы и системы. • НС – раздражительность, ослабление памяти, подавленное настроение. • ССС – частот выявляется гипертензивное действие, приводящее к гипертонической болезни. • Все это снижает работоспособность человека, повышает травматизм в шумных цехах
Влияние звука на здоровье человека • У подростков изменение в организме наступают при более низких уровнях шума и в более ранние сроки. • У них снижение звуковой чувствительности превышает снижение чувствительности у взрослых к концу рабочего времени в 2 4 раза.
При изучении звукового воздействия на организм используются термины и определения • Звуковое давление - переменная составляющая давления воздуха или газа, возникающая в результате звуковых колебаний, Па. • Эквивалентный /по энергии/ уровень звука, LА. экв. , д. БА, непостоянного шума уровень звука постоянного широкополосного шума, который имеет такое же среднеквадратичное звуковое давление, что и данный непостоянный шум в течение определенного интервала времени.
При изучении звукового воздействия на организм используются термины и определения • Предельно допустимый уровень (ПДУ) шума это уровень фактора, который при ежедневной (кроме выходных дней) работе, но не более 40 часов в неделю в течение всего рабочего стажа, не должен вызывать • заболеваний или отклонений в состоянии здоровья, обнаруживаемых современными методами исследований в процессе работы • или в отдаленные сроки жизни настоящего и последующих поколений. • Соблюдение ПДУ шума не исключает нарушения здоровья у сверхчувствительных лиц.
При изучении звукового воздействия на организм используются термины и определения • Допустимый уровень шума это уровень, который не вызывает у человека • значительного беспокойства • и существенных изменений показателей функционального состояния систем и анализаторов, чувствительных к шуму.
При изучении звукового воздействия на организм используются термины и определения • Максимальный уровень звука, LА. макс. , д. БА уровень звука, соответствующий максимальному показателю измерительного, прямопоказывающего прибора (шумомера) при визуальном отсчете, • или значение уровня звука, превышаемое в течение 1% времени измерения при регистрации автоматическим устройством.
Классификация шумов, воздействующих на человека • По характеру спектра шума выделяют: • широкополосный шум с непрерывным спектром шириной более 1 октавы; • тональный шум, в спектре которого имеются выраженные тоны. • Тональный характер шума для практических целей устанавливается измерением в 1/3 октавных полосах частот по превышению уровня в одной полосе над соседними не менее чем на 10 д. Б.
Классификация шумов, воздействующих на человека • По временным характеристикам шума выделяют: • постоянный шум, уровень звука которого за 8 часовой рабочий день или за время измерения в помещениях жилых и общественных зданий, на территории жилой застройки изменяется во времени не более чем на 5 д. БА при измерениях на временной характеристике шумомера «медленно» ; • непостоянный шум, уровень которого за 8 часовой рабочий день, рабочую смену или во время измерения в помещениях жилых и общественных зданий, на территории жилой застройки изменяется во времени более чем на 5 д. БА при измерениях на временной характеристике шумомера «медленно» .
Классификация шумов, воздействующих на человека • Непостоянные шумы подразделяют на: • колеблющийся во времени шум, уровень звука которого непрерывно изменяется во времени; • прерывистый шум, уровень звука которого ступенчато изменяется (на 5 д. БА и более), причем длительность интервалов, в течение которых уровень остается постоянным, составляет 1 с и более; • импульсный шум, состоящий из одного или нескольких звуковых сигналов, каждый длительностью менее 1 с, при этом уровни звука в д. БАI и д. БА, измеренные соответственно на временных характеристиках «импульс» и «медленно» , отличаются не менее чем на 7 д. Б.
Классификация шумов, воздействующих на человека По частотному составу (условно) на: • низкочастотные, с частотой колебаний не более 500 Гц; • среднечастотные от 500 – 1000 Гц; • высокочастотные 1000 Гц и более.
ШУМ • В настоящее время нормативным документом, регламентирующим предельно допустимые уровни шума, являются • Санитарные нормы «Шум на рабочих местах, в помещениях жилых, общественных зданий и на территории жилой застройки» (СН 2. 2. 4/2. 1. 8. 562 96).
Предельно допустимые уровни звука и эквивалентные уровни звука на рабочих местах для трудовой деятельности разных категорий тяжести и напряженности в д. БА (СН 2. 2. 4/2. 1. 8. 562 -96) Категория напряженности трудового процесса Категория тяжести труда Легкая физическ ая нагрузка Средняя Тяжел физическ ый ый труд ая труд 1 2 нагрузка степени Тяжелый труд 3 степени Напряженность легкой степени 80 80 75 75 75 Напряженность средней степени 70 70 65 65 65 Напряженный труд 1 степени 60 60 Напряженный труд 2 степени 50 50
Предельно допустимые уровни звука и эквивалентные уровни звука на рабочих местах для трудовой деятельности разных категорий тяжести и напряженности в д. БА (СН 2. 2. 4/2. 1. 8. 562 -96) • Примечание: • - для тонального и импульсного шума ПДУ на 5 д. БА меньше значимых в таблице; • - для прерывистого шума максимальный уровень звука не должен превышать 110 д. БА, • для импульсного 125 д. БА
Классы условий труда в зависимости от уровней шума (P 2. 2. 2006 -05) Название фактора, показатель, единица измерения Класс условий труда Допустимый 2 Вредный 3. 1 3. 2 3. 3 Опасн ый 3. 4 4 Превышение ПДУ до. . . д. Б/раз (включительно): Шум, эквивалентный ПДУ уровень звука, д. БА 5 15 25 35 более 35
Оценка шума • Современные шумомеры для измерения шума имеют частотные характеристики «А» , «С» , «линейно» , которые характеризуются различным ослаблением низкочастотных составляющих. • Для гигиенических исследований на производстве используется • характеристика А (она примерно соответствует чувствительности человеческого уха при умеренных уровнях звука).
Оценка шума • Характеристика С применяется в технических целях, например, при испытаниях приборов. • На западе ее также используют для измерений пиковых уровней звука на рабочих местах.
Оценка шума Для усреднения непостоянного шума шумомеры имеют временные показатели: "медленно", "быстро", "импульс", "пик", отличающиеся друг от друга постоянной времени. При измерении шумов всех видов используют • характеристику "медленно", • характеристику "импульс" – при импульсных шумах, • характеристику "пик", если имеют место импульсные шумы в виде одиночных выстрелов либо одиночных ударов.
Оценка шума • Для установления импульсного характера шума проводят измерения по характеристике "импульс" с отсчетом максимального, а по характеристике "медленно" – среднего показателя, если разность между ними более 10 д. БА, то шум считается импульсным
Оценка шума • Тональный шум определяется на слух. В спорных случаях тональный характер шума устанавливается измерением в третьоктавных полосах частот – по превышению уровня в одной полосе над соседними не мене чем на 10 д. БА.
Оценка шума • Измерения производят на рабочих местах в типичных условиях эксплуатации оборудования, при закрытых дверях, включенных и работающих с проектной производительностью вентиляции и кондиционерах. • Измерение производственного шума должно проводиться при работе не менее 2/3 технологического оборудования, расположенного в данном помещении. Количество людей в помещении должно быть не более штатного.
Оценка шума • Определение шума следует проводить на постоянных рабочих местах, при отсутствии фиксированного рабочего места — в рабочей зоне в точках наиболее частого пребывания работающих, измерения необходимо производить не менее трех раз в каждой точке и результаты усреднять. • При постоянном шуме измерения уровней звука необходимо проводить не менее трех раз в каждой точке.
Оценка шума • Устанавливается следующая продолжительность измерения непостоянного шума: половина рабочей смены (рабочего дня) или полный технологический цикл. • Допускается общая продолжительность измерения 30 мин, состоящая из трех циклов каждый продолжительностью • 10 мин - для колеблющегося во времени; 30 мин - для импульсного; • полный цикл характерного действия шума - для прерывистого
Оценка шума • Микрофон следует располагать на высоте 1, 5 м над уровнем пола или на уровне головы, • он должен быть, направлен в сторону источника • и удален не менее чем на 0, 5 м от оператора, проводящего измерения.
Оценка шума • Полученные результаты оформляются протоколом установленного образца. Средний уровень звука, • средние октавные уровни звукового давления постоянного шума, • эквивалентные уровни звука рассчитывают следующим образом.
Средний уровень звука по результатам нескольких измерений определяется как среднее арифметическое, если измеренные уровни отличаются не более чем на 7 д. БА, по формуле • где L 1, L 2, L 3 … измеренные уровни, д. БА; n – число измерений
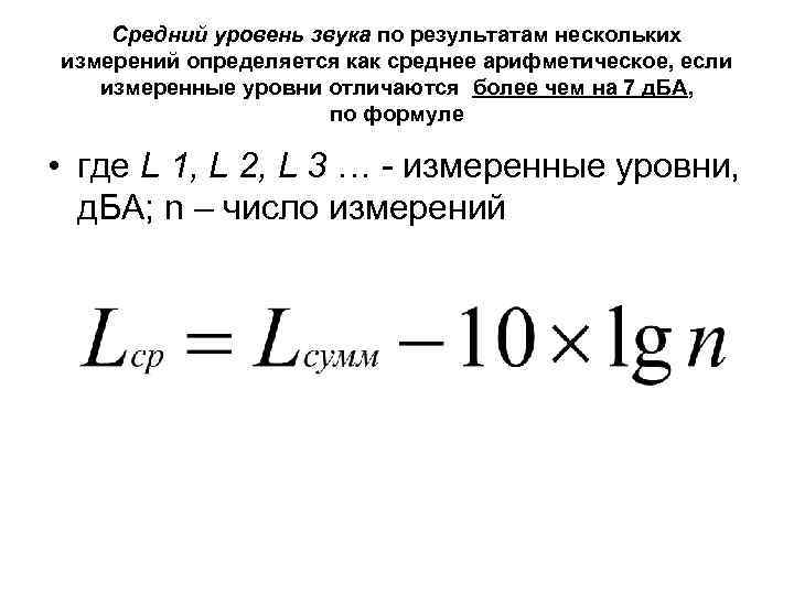
Средний уровень звука по результатам нескольких измерений определяется как среднее арифметическое, если измеренные уровни отличаются более чем на 7 д. БА, по формуле • где L 1, L 2, L 3 … измеренные уровни, д. БА; n – число измерений
Шкала шумов
Борьба с вредным воздействием шумов
Меры технологического характера: Борьба с вредным воздействием шумов проводится по трем направлениям: • во первых, это уменьшение параметров шумового фактора в источнике образования технологическими, конструктивными и эксплуатационными мероприятиями; • во вторых, снижение интенсивности шумов по пути распространения средствами звукоизоляции или звукопоглощения и; • в третьих, уменьшение вредного воздействия этого фактора на организм с помощью индивидуальной защиты рабочего или изменения его режима труда, а также медико организационных мер.
Способы борьбы с производственными шумами уменьшение их в источнике образования ■ замена возвратно-поступательного движения вращательным; замена зубчатых передач клиноременными; ■ применение оптимальных конструктивных форм деталей для их безударного взаимодействия или плавного обтекания их газовоздушными потоками; ■ изменение массы или жесткости детали во избежание резонансных явлений и для уменьшения амплитуд колебаний; ■ использование менее «звучных» материалов, таких как текстолит, капрон, других пластических масс; ■ использование прокладочных материалов, затрудняющих передачу колебаний от одной детали к другой.
Борьба с вредным воздействием шумов • В тех случаях, когда все возможные меры по уменьшению шума в источнике их образования приняты, следует использовать способы снижения шума по пути его распространения. • Для этих целей применяют звукоизолирующие устройства (капоты, кожухи, помещения боксы, экранирование источника) и звукопоглощающие облицовки. • Если причиной шума является вибрация, то применяют виброизолирующие и вибропоглощающие устройства.
Индивидуальные средства защиты от шума должны использоваться в случаях когда: ■ измерения шума показывают превышение санитарных норм до осуществления технических мероприятий; ■ технические средства и способы невозможно или нецелесообразно применять, а также когда они не обеспечивают уровней, требуемых санитарными нормами; ■ по технологии производства или режиму работы необходимо временное непродолжительное пребывание в условиях интенсивных шумов
Борьба с вредным воздействием шумов • В профилактике вредного воздействия шумов на организм ведущее место занимают технические средства борьбы и гигиеническое нормирование, то есть установление предельно допустимых величин шума, которые при ежедневном систематическом действии в течение всего рабочего дня и в течение многих лет не могут вызвать заболеваний.
Борьба с вредным воздействием шумов • Борьба с шумом позволяет повысить производительность труда на 7— 11%. • Борьба эта идет двумя путями: уменьшение шума в источнике его образования, а также снижение уровня шума на путях его распространения. • Ко второму пути относятся индивидуальные противошумы: вкладыши в виде тампонов из волокнистых материалов, воскообразных мастик, резиновых колпачков, а также наушники и шлемы. • Эффективность этих средств ограниченна: предохраняя слух от воздушной проводимости шума, она не защищают от его воздействий за счет костной проводимости.
Борьба с вредным воздействием шумов Проведение предварительных и периодических медицинских осмотров • Цель этих осмотров заключается в недопущении к работам лиц со стойким снижением слуха, отосклерозом и другими хроническими заболеваниями уха, а также с выраженными нарушениями функций вестибулярного аппарата, с неврозами и вегетативными дисфункциями, органическими заболеваниями ЦНС, гипертонической болезнью и стенокардией, язвенной болезнью.
ИНФРАЗВУК • Инфразвук представляет собой механические колебания упругой среды, имеющие одинаковую с шумом физическую приро ду, но распространяющиеся с частотами менее 20 Гц. • В воздухе инфразвук мало поглощается и поэтому способен распространяться на большие расстояния.
ИНФРАЗВУК • Из за резонансных частот инфразвук может вызывать ВИБРАЦИЮ крупных объектов. • Инфразвук характеризуется инфразвуковым давлением (Па), интенсивностью (Вт/м 2), частотой колебаний (Гц). • Уровни интенсивности инфразвука и инфразвукового давления выражаются в децибелах (д. Б).
Влияние инфразвука на организм человека • Многие явления природы (землетрясения, извержения вулканов, морские бури) сопровождаются излучением инфразвуковых колебаний. • В производственных условиях инфразвук образуется, главным образом, при работе тихоходных крупно габаритных машин и механизмов (компрессоров, дизельных двигателей, электровозов, вентиляторов, турбин, реактивных двигателей и др. ), совершающих • вращательное или возвратно поступательное движение с повторением цикла менее чем 20 раз в секунду (инфразвук механического происхождения). • Инфразвук аэродинамического происхождения возникает при турбулентных процессах в потоках газов или жидкостей.
Влияние инфразвука на организм человека • В конце 60 х годов французский исследователь Гавро обнаружил, что инфразвук определенных частот может вызвать у человека тревожность и беспокойство. • Исследования биологического действия инфразвука на организм показали, что человеческий организм высокочувствителен к инфразвуку. • Воздействие его происходит не только через слуховой анализатор, но и через механорецепторы кожи
Влияние инфразвука на организм человека • В конце 60 х годов французский исследователь Гавро обнаружил, что инфразвук определенных частот может вызвать у человека тревожность и беспокойство. • Исследования биологического действия инфразвука на организм показали, что человеческий организм высокочувствителен к инфразвуку. • Воздействие его происходит не только через слуховой анализатор, но и через механорецепторы кожи
Влияние инфразвука на организм человека • Возникающие под воздействием инфразвука, нервные импульсы нарушают согласованную работу различных отделов нервной системы, что может проявляться: • головокружением, • болями в животе, • тошнотой, • затрудненным дыханием, • чувством страха, • при более интенсивном и продолжительном воздействии кашлем, удушьем, нарушением психики. • Инфразвуковые колебания даже небольшой интенсивности вызывают тошноту и звон в ушах, уменьшают остроту зрения.
Влияние инфразвука на организм человека • Колебания средней интенсивности могут стать причиной расстройства пищеварения, сердечно сосудистой, дыхательной систем, нарушения психики с самыми неожиданными последствиями. • Инфразвук высокой интенсивности, влекущий за собой резонанс, из за совпадения частот колебаний внутренних органов и инфразвука, приводит к нарушению работы практически всех внутренних органов, возможен смертельный исход из за остановки сердца, или разрыва кровеносных сосудов
Собственные (резонансные) частоты некоторых частей тела человека. • Следует принимать особые меры защиты против появления звуковых колебаний со следующими частотами, потому что совпадение частот приводит к возникновению резонанса: • • 20 30 Гц (резонанс головы) • 40 100 Гц (резонанс глаз) • 0. 5 13 Гц (резонанс вестибулярного аппарата)
Влияние инфразвука на организм человека • Инфразвук с частотой 7 Гц смертелен для человека, т. к. возможно его совпадение с альфа ритмом биотоков мозга причем любая умственная работа в этом случае делается невозможной, поскольку кажется, что голова вот разорвется на мелкие кусочки.
Влияние инфразвука на организм человека • Инфразвуковые колебания воспринимаются как физическая нагрузка: возникают утомление, головная боль, головокружения, вестибулярные нарушения, снижается острота зрения и слуха, нарушается периферическое кровообращение, появляется чувство страха и т. п. • Тяжесть воздействия зависит от диапазона частот, уровня звукового давления и длительности. • Низкочастотные колебания с уровнем инфразвукового давления свыше 150 д. Б совершенно не переносятся человеком.
Влияние инфразвука на организм человека • Упругий мощный инфразвук способен повредить, и даже полностью остановить сердце. • Обычно неприятные ощущения начинаются со 120 д. Б напряженности, травмирующие со 130 д. Б. • Инфрачастоты около 12 Гц при силе в 85 110 д. Б, наводят приступы морской болезни и головокружение, • а колебания частотой 15 18 Гц при той же интенсивности внушают чувства беспокойства, неуверенности и, наконец, панического страха.
Классификация инфразвука, воздействующего на человека • По характеру спектра инфразвук подразделяется на: • широкополосный инфразвук, с непрерывным спектром шириной более одной октавы; • тональный инфразвук, в спектре которого имеются слышимые дискретные составляющие. • Гармонический характер инфразвука • устанавливают в октавных полосах частот по превышению уровня в одной полосе над соседними не менее чем на 10 д. Б.
Классификация инфразвука, воздействующего на человека • По временным характеристикам инфразвук подразделяется на: • постоянный инфразвук, уровень звукового давления которого изменяется за время наблюдения не БОЛЕЕ чем в 2 раза (на 6 д. Б) при измерениях по шкале шумомера "линейная" на временной характеристике "медленно"; • непостоянный инфразвук, уровень звукового давления которого изменяется за время наблюдения не МЕНЕЕ чем в 2 раза (на 6 д. Б) при измерениях по шкале шумомера "линейная" на временной характеристике "медленно".
ПРЕДЕЛЬНО ДОПУСТИМЫЕ УРОВНИ ИНФРАЗВУКА на рабочих местах, в жилых и общественных помещениях и на территории жилой застройки Назначение помещений Уровни звукового давления, д. Б в октавных полосах со средне геометрическими частотами, Гц Общий уровень звукового давления д. Б Лин 2 4 8 16 Работы в производственных помещениях различной степени тяжести 100 95 90 85 100 Работы в производственных помещениях различной степени интеллектцуально эмоциональной напряженности 95 90 85 80 95 Территория жилой застройки 90 85 80 75 90 Помещения жилых и общественных зданий 75 70 65 60 75
Некоторые меры борьбы с инфразвуком • Юлий Цезарь почти 2000 лет назад в Риме запретил езду ночью на грохочущих колесницах. • А 400 лет назад королева Англии Елизавета Третья запретила мужьям бить своих жен после 10 часов вечера, "чтобы их крики не беспокоили соседей". • Сейчас уже в мировом масштабе принимаются меры борьбы с шумовым загрязнением среды: усовершенствуются двигатели и другие части машин, этот фактор учитывается при проектировании трасс и жилых районов, используются звукоизолирующие материалы и конструкции, экранирующие устройства, зеленые насаждения.
Некоторые меры борьбы с инфразвуком • Глушитель инфразвукового шума компрессоров и других машин, разработанный лабораторией охраны труда Санкт Петербургского института инженеров железнодорожного транспорта. • В коробе этого глушителя одна из стенок сделана податливой, и это позволяет выравнивать низкочастотные переменные давления в потоке воздуха, идущего через глушитель и трубопровод. • В системах всасывания и распыления воздуха следует избегать резких изменений сечения, неоднородностей на пути движения потока, чтобы исключить возникновение низкочастотных колебаний
УЛЬТРАЗВУК • Ультразвуки (неслышимые звуки) представляют собой механические колебания упругой среды более высокой частоты , превышающей верхний порог слышимости (20 000 гц) – • 2*10 4 степени – 1*10 9 степени Гц при длине волны 0, 0005 см. • Ультразвуковые волны распространяются в любой упругой среде: ЛУЧШЕ в жидкой и твердой, ХУЖЕ в газообразной. • При попадании на границу двух РАЗЛИЧНЫХ сред часть энергии УЛЬТРАЗВУКА переходит в другую среду, часть энергии отражается.
УЛЬТРАЗВУК • Чем БОЛЬШЕ акустическое сопротивление среды ( произведение плотности среды НА скорость распространения в ней ультразвука), • тем МЕНЬШЕ переход ультразвука из среду в среду. • Из железа В воду переходит до 10% энергии ультразвука, а Из железа В воздух поступает не более 0, 1% энергии.
УЛЬТРАЗВУК • Наибольшее отражение ультразвуковых колебаний наблюдается на границе ВОДА ВОЗДУХ. • Ультразвук хорошо проходит из ВОДЫ в БИОЛОГИЧЕСКИЕ ТКАНИ. • При прохождении ультразвука через различные ткани, в силу избирательности действия, отмечается различное его поглощение. • Адсорбция мышечной ткани ВЫШЕ жировой, • наименьшее поглощение наблюдается в спинномозговой жидкости, • максимальное – костной ткани.
УЛЬТРАЗВУК Поглощение ультразвука тканями сопровождается несколькими эффектами. • 1. Нагревание среды. Термический эффект усиливается с повышением частоты колебаний. • 2. Кавитация – распространение упругих волн в жидкости. Последовательно возникают фазы РАЗРЯЖЕНИЯ и СЖАТИЯ. На отдельных участках возникают РАЗРЫВЫ ( полости), которые заполняются парами жидкости и газами, растворенными в ней. Последующее СЖАТИЕ приводит к захлопыванию пузырька. В нем давление может достигать нескольких атмосфер. Все это сопровождается ГИДРАВЛИЧЕСКИМ УДАРОМ с большой разрушительной силой.
Кавитация • Уникальным свойством ультразвука является образование кавитации (микропузырьков), что обеспечивает его физико химический эффект. Кавитация возникает только при распространении ультразвука в жидкостях, а также в биологических тканях. • В тканях кавитация сопровождается повышением температуры и давления, возникновением электрических зарядов, люминесцентного свечения, ионизацией молекул воды, распадающихся на свободные радикалы и атомарный водород. • В химическом отношении продукты распада ионизированных молекул воды крайне активны, что обусловливает также характер общебиологического действия ультразвука.
Кавитация • Образование кавитационных полостей сопровождается распространением на пограничных поверхностях электрических зарядов, люминесценции, ионизации воды. • Впервые практическое применение УЛЬТРАЗВУКА имело место в 1916 в целях гидролокации.
УЛЬТРАЗВУК • В настоящее время УЛЬТРАЗВУК применяется для : • очистке деталей • механической обработке хрупких материалов ( сверление, резание) • ускорения химических реакций • контроля (дефектоскопия) • определения свойств материалов (плотность, вязкость, температура) • ультразвуковой диагностики.
УЛЬТРАЗВУК • В качестве источников используются различные акустические преобразователи: • пьезоэлектрические, • магнитострикционные, • электродинамические. • Для технологических нужд используются ультразвуковые колебания НИЗКОЙ частоты 18 30 к. Гц и высокой мощности 6 7 Вт/см кв.
УЛЬТРАЗВУК Генерирование ультразвуковых колебаний сопровождается слышимым шумом, который обусловлен: • Кавитацией. • Колебанием обрабатываемых деталей • Колебанием конструкций оборудования
Действие ультразвука на организм • Низкочастотный ультразвук оказывает на организм • Общее воздействие через воздух; • Локальное воздействие при соприкосновении с обрабатываемыми деталями, в которых возбуждена ультразвуковые ВИБРАЦИИ.
Действие ультразвука на организм • Ультразвук обладает главным образом локальным действием на организм, поскольку передается при непосредственном контакте с ультразвуковым инструментом, обрабатываемыми деталями или средами, где возбуждаются ультразвуковые колебания.
Действие ультразвука на организм • ЛОКАЛЬНОЕ воздействии может приводить к поражению периферического нервного и суставного аппарата (вегетативные полиневриты, парезы пальцев, кистей). • У работающих на низкочастотных ультразвуковых при интенсивности шума и ультразвука выше установленных норм, могут развиваться функциональные изменения центральной и периферической нервной системы, сердечно сосудистой системы, слухового и вестибулярного анализатора.
Действие ультразвука на организм • Ультразвуковые колебания по характеру действий оказывают механический, • термический • и физико химический эффекты. • Сама природа его действия (сжатие растяжение) обеспечивает механический эффект, тогда как переход механической энергии в тепловую — термический.
Действие ультразвука на организм • Изучение биологического действия ультразвука показало, что наиболее чувствительными к нему являются центральная и периферическая нервные системы: • кора головного мозга, гипоталамус, • ретикулярная формация, • центральные и периферические вегетативные структуры • и периферические нервы.
Действие ультразвука на организм • Механизм действия ультразвуковых колебаний объясняется не только непосредственным специфическим их влиянием на нервную систему, • но и опосредованным рефлекторным воздействием на интерорецепторы, являющиеся источниками новых нейрогуморальных и рефлекторных изменений. • Эти изменения приводят к нарушениям обменных процессов, деятельности щитовидной железы, сердечно сосудистой системы и ряда анализаторов. • Большую роль в генезе ультразвуковой патологии играет нарушение проницаемости клеточных мембран.
Действие ультразвука на организм • Воздействие ультразвука способствует развитию ангиотрофоневроза. • Механизм ультразвуковой полиневропатии вначале определяется рефлекторным воздействием, исходящим из вегетативных ядер гипоталамуса, • позднее органическими изменениями в нервных стволах.
Действие ультразвука на организм Клиническая картина • Симптомы заболевания проявляются преимущественно у рабочих с большим профессиональным стажем. • Основными жалобами являются общее недомогание, головная боль, головокружение, плохой сон, повышенная раздражительность, онемение и повышенная зябкость рук. • Вначале эти явления возникают периодически и не нарушают трудоспособности.
Действие ультразвука на организм Клиническая картина • При обследовании больных обращают на себя внимание эмоциональная лабильность, раздражительность. • Отмечаются явные вегетативные нарушения: стойкий красный дермографизм, неустойчивость в позе Ромберга, тремор пальцев вытянутых рук. • Кисти рук холодные на ощупь, цианотичные, дистальные фаланги пальцев деформированы, отечные. • Выявляется стертость кожного рисунка. • Мышечная сила снижена
Действие ультразвука на организм Клиническая картина • Изменения со стороны сердечно сосудистой системы заключаются в нарушении сердечного ритма, чаще брадикардии, приглушенности тонов сердца, нейроциркулярной дистонии по типу гипотонии. • На ЭКГ могут отмечаться брадисистолия, нарушение внутрипредсердной и внутрижелудочковой проводимости
Действие ультразвука на организм Клиническая картина • В выраженных случаях может развиться синдром гипоталамической недостаточности. • У таких больных, помимо упорных головных болей, головокружения, отмечаются приступы так называемого дурного состояния, сопровождающиеся сухостью во рту, субфебрилитетом, потерей массы тела, анорексией, непроизвольным мочеиспусканием. • Постоянным спутником ультразвука является высокочастотный шум, у больных выявляется снижение слуховой чувствительности и вестибулярного анализатора.
Действие ультразвука на организм Клиническая картина • По клиническому течению различают три стадии заболевания: начальную, умеренно выраженную и выраженную. В начальной стадии преобладает синдром вегетативной невралгии конечностей на фоне вегетососудистой дистонии. • При умеренно выраженных явлениях отмечаются симптомы вегетативной полиневропатии верхних конечностей, а также астеновегетативный синдром.
Действие ультразвука на организм Клиническая картина • В выраженной стадии на первый план выступает диэнцефальная патология с явлениями таламогипоталамической недостаточности. • В этой стадии, помимо общецеребральных нарушений, более выражены чувствительные, сосудистые и трофические изменения, проявляющиеся как на верхних, так и на нижних конечностях. • Возможны эндокринные нарушения.
Действие ультразвука на организм Гигиеническое нормирование Допустимые уровни акустического давления на рабочих местах Среднегеометрические частоты 1/3 октавных полос, Гц Уровни давления, д. Б 12 500 80 16 000 90 20 000 100 40 000 110
Действие ультразвука на организм Гигиеническое нормирование Допустимые величины высокочастотного ультразвука, передаваемого на тело контактным путем Нормируемый параметр Допустимая величина Виброскорость 1, 6*102 м/с Логарифмический уровень виброскорости Интенсиность 110 д. Б 0, 1 Вт/см 2
Действие ультразвука на организм Профилактические мероприятия • Меры технологического характера: • Создание автоматического ультразвукового оборудования с отключением его при выполнении вспомогательных операций • Использование маломощного оборудования (снижение интенсивности ультразвука и шума на 20 -40 д. Б • Оборудование всех ультразвуковых устройств звукоизолирующими устройствами, кожухами, экранами из листовой стали или дюралюминия, покрытых резиной или противошумной мастикой • Установка ультразвукового оборудования в кабинах с дистанционным управлением.
Действие ультразвука на организм Профилактические мероприятия Меры технологического характера: • Если по производственным причинам невозможно снизить уровень интенсивности шума и ультразвука до допустимых значений, необходимо использование средств индивидуальной защиты - противошумов, резиновых перчаток с хлопчатобумажной прокладкой и др. • При проектировании ультразвуковых установок целесообразно использовать рабочие частоты, наиболее удаленные от слышимого диапазона - не ниже 22 к. Гц.
Действие ультразвука на организм Профилактические мероприятия Меры технологического характера: • Чтобы исключить воздействие ультразвука при контакте с жидкими и твердыми средами, необходимо устанавливать систему автоматического отключения ультразвуковых преобразователей при операциях, во время которых возможен контакт (например, загрузка и выгрузка материалов). • Для защиты рук от контактного действия ультразвука рекомендуется применение специального рабочего инструмента с виброизолирующей рукояткой.
Действие ультразвука на организм Профилактические мероприятия • • Проведение предварительных и периодических медицинских осмотров Цель этих осмотров заключается в недопущении к работам лиц со 1. Стойкими понижением слуха, хотя бы на одно ухо, любой этиологии 2. Отосклерозом и другими хроническими заболевания уха с неблагоприятным прогнозом 3. Нарушением функции вестибулярного аппарата любой этиологии, в т. ч. болезнь Меньера
ВИБРАЦИЯ • В настоящее время вибрационная патология занимает одно из первых мест в структуре хронической профессиональной заболеваемости, при этом наиболее часто она развивается при воздействии вибрации, создаваемой ручными машинами, обрабатываемыми деталями, изделиями (в 80% случаев). • Наибольшее число заболевших вибрационной болезнью приходится на работающих с ручным механизированным инструментом: • обрубщиков, • клепальщиков, • шлифовальщиков, • горнорабочих.
ВИБРАЦИЯ • Вибрация – это сложные механические колебательные движения упругих тел, передаваемые телу человека или отдельным его частям при непосредственном контакте. • Время, в течение которого материальное тело совершает одно полное колебание, называют периодом колебаний. • Число полных колебаний за единицу времени называют частотой колебаний. За единицу частоты принимают одно колебание в секунду – Герц.
ВИБРАЦИЯ • Максимальное отклонение тела от положения устойчивого равновесия называется амплитудой. • В гигиенической практике амплитуду принято измерять в линейных единицах (миллиметрах и сантиметрах). • Вибрация характеризуется такими параметрами, как виброскорость (в метрах за 1 с) или виброускорение (в метрах на 1 с2). • Кроме абсолютных значений этих параметров, используют также их логарифмические уровни в децибелах.
ВИБРАЦИЯ Термины и определения • Предельно допустимый уровень (ПДУ) вибрации это уровень фактора, который при • ежедневной (кроме выходных дней) работе, но не более 40 часов в неделю • в течение всего рабочего стажа, • не должен вызывать заболеваний или отклонений в состоянии здоровья, обнаруживаемых современными методами исследований в процессе работы или в отдаленные сроки жизни настоящего и последующих поколений. • Соблюдение ПДУ вибрации не исключает нарушение здоровья у сверхчувствительных лиц.
ВИБРАЦИЯ Термины и определения • Допустимый уровень вибрации в жилых и общественных зданиях это уровень фактора, который • не вызывает у человека значительного беспокойства и существенных изменений показателей функционального состояния систем и анализаторов, чувствительных к вибрационному воздействию.
ВИБРАЦИЯ Термины и определения • Корректированный уровень вибрации одночисловая характеристика вибрации, определяемая как результат энергетического суммирования уровней вибрации в октавных полосах частот с учетом октавных поправок.
ВИБРАЦИЯ Термины и определения Эквивалентный (по энергии) корректированный уровень изменяющейся во времени вибрации – • это корректированный уровень постоянной во времени вибрации, которая имеет такое же среднеквадратичное корректированное значение виброускорения и/или виброскорости, что и данная непостоянная вибрация в течение определенного интервала времени.
ВИБРАЦИЯ Классификация вибраций, воздействующих на человека • По способу передачи на человека различают: • общую вибрацию, передающуюся через опорные поверхности на тело сидящего или стоящего человека; • локальную вибрацию, передающуюся через руки человека
ВИБРАЦИЯ Классификация вибраций, воздействующих на человека По источнику возникновения вибраций различают: • локальную вибрацию, передающуюся человеку от ручного механизированного инструмента, органов ручного управления машинами и оборудованием; • локальную вибрацию, передающуюся человеку от ручного немеханизированного инструмента, например, рихтовочных молотков разных моделей и обрабатываемых деталей;
ВИБРАЦИЯ Классификация вибраций, воздействующих на человека По источнику возникновения вибраций различают: общую вибрацию 1 категории - транспортную вибрацию, • воздействующую на человека на рабочих местах самоходных и прицепных машин, транспортных средств при движении по местности и дорогам (в том числе при их строительстве). • К источникам транспортной вибрации относят: тракторы сельскохозяйственные и промышленные, автомобили грузовые; снегоочистители, и др. ;
ВИБРАЦИЯ Классификация вибраций, воздействующих на человека По источнику возникновения вибраций различают: • общую вибрацию 2 категории - транспортнотехнологическую вибрацию, • воздействующую на человека на рабочих местах машин, перемещающихся по специально подготовленным поверхностям производственных помещений, промышленных площадок, горных выработок. • К источникам транспортно технологической вибрации относят: экскаваторы, краны промышленные и строительные, машины для загрузки мартеновских печей в металлургическом производстве; горные комбайны, бетоноукладчики, напольный производственный транспорт.
ВИБРАЦИЯ Классификация вибраций, воздействующих на человека • По источнику возникновения вибраций различают: • общую вибрацию 3 категории технологическую вибрацию, воздействующую на человека на рабочих местах стационарных машин или передающуюся на рабочие места, не имеющие источников вибрации. • К источникам технологической вибрации относят: станки металло и деревообрабатывающие, • кузнечно прессовое оборудование, • литейные машины, • установки химической и нефтехимической промышленности.
ВИБРАЦИЯ Классификация вибраций, воздействующих на человека Общую вибрацию категории 3 по месту действия подразделяют на следующие типы: • а) на постоянных рабочих местах производственных помещений предприятий; • б) на рабочих местах, где нет машин, генерирующих вибрацию (склады, столовые, бытовые, дежурные и другие производственные помещения); • в) на рабочих местах в помещениях заводоуправления, конструкторских бюро, лабораторий, учебных пунктов, здравпунктов, рабочих комнатах и других помещениях для работников умственного труда.
ВИБРАЦИЯ Классификация вибраций, воздействующих на человека По характеру спектра вибрации выделяют: • узкополосные вибрации, у которых контролируемые параметры в одной 1/3 октавной полосе частот более чем на 15 д. Б превышают значения в соседних 1/3 октавных полосах; • широкополосные вибрации с непрерывным спектром шириной более одной октавы
ВИБРАЦИЯ Классификация вибраций, воздействующих на человека По частотному составу вибрации выделяют: • низкочастотные вибрации (с преобладанием максимальных уровней в октавных полосах частот 1 4 Гц для общих вибраций, 8 16 Гц для локальных вибраций); • среднечастотные вибрации (8 16 Гц для общих вибраций, 31, 5 63 Гц для локальных вибраций); • высокочастотные вибрации (31, 5 63 Гц для общих вибраций, 125 1000 Гц для локальных вибраций).
ВИБРАЦИЯ Классификация вибраций, воздействующих на человека • • По направлению действия вибрацию подразделяют в соответствии с направлением осей ортогональной системы координат: Xл, Yл, Zл.
ВИБРАЦИЯ Классификация вибраций, воздействующих на человека • • По направлению действия - общую вибрацию подразделяют на действующую вдоль осей ортогональной системы координат Xo, Yo, Zo, где Xo (от спины к груди) Yo (от правого плеча к левому) горизонтальные оси, направленные параллельно опорным поверхностям; Zo - вертикальная ось, перпендикулярная опорным поверхностям тела в местах его контакта с сиденьем, полом
ВИБРАЦИЯ Классификация вибраций, воздействующих на человека • Направление координатных • осей при Общей • вибрации • Xo (от спины к груди) • Yo (от правого плеча к левому) - горизонтальные оси, направленные параллельно опорным поверхностям; • Zo - вертикальная ось, перпендикулярная опорным поверхностям тела в местах его контакта с сиденьем, полом •
ВИБРАЦИЯ Классификация вибраций, воздействующих на человека • • По направлению действия локальную вибрацию подразделяют на действующую вдоль осей ортогональной системы координат Xл, Yл, Zл, где ось Xл параллельна оси места охвата источника вибрации, ось Yл перпендикулярна ладони, а ось Zл лежит в плоскости, образованной осью Xл и направлением подачи или приложения силы (или осью предплечья, когда сила не прикладывается);
ВИБРАЦИЯ Классификация вибраций, воздействующих на человека Варианты направления координатных осей при локальной вибрации • ось Xл параллельна оси места охвата источника вибрации, • ось Yл перпендикулярна ладони, • а ось Zл лежит в плоскости, образованной осью Xл и направлением подачи или приложения силы • (или осью предплечья, когда сила не прикладывается);
ВИБРАЦИЯ Классификация вибраций, воздействующих на человека По временным характеристикам вибрации выделяют: • постоянные вибрации, для которых величина нормируемых параметров изменяется не более чем в 2 раза (на 6 д. Б) за время наблюдения; • непостоянные вибрации, для которых величина нормируемых параметров изменяется не менее чем в 2 раза (на 6 д. Б) за время наблюдения не менее 10 мин при измерении с постоянной времени 1 с.
ВИБРАЦИЯ Классификация вибраций, воздействующих на человека Непостоянные вибрации подразделяют на: • колеблющиеся во времени вибрации, для которых величина нормируемых параметров непрерывно изменяется во времени; • прерывистые вибрации, когда контакт человека с вибрацией прерывается, причем длительность интервалов, в течение которых имеет место контакт, составляет более 1 с; • импульсные вибрации, состоящие из одного или нескольких вибрационных воздействий (например, ударов) каждый длительностью менее 1 с.
ВИБРАЦИЯ Биологическое действие вибрации • Биологическое действие вибрации зависит • от способа передачи колебаний (общая и локальная вибрация), • спектра вибрации (узкополосная и широкопо лосная вибрация), • частотного состава (низкочастотные 1 4 Гц для общих вибраций, 8 16 Гц для локальных вибраций; среднечастотные до 30 Гц, высокочастотные свыше 50 Гц), • временных характеристик (постоянные и непостоянные вибрации), • времени воздействия, выполняемой работы.
ВИБРАЦИЯ Биологическое действие вибрации • Местная вибрация малой интенсивности может оказывать благоприятное влияние, устраняя трофические изменения, улучшая функциональное состояние центральной нервной системы. • При увеличении интенсивности колебаний и длительности воздействия вибрации развивается вибрационная болезнь.
ВИБРАЦИЯ Биологическое действие вибрации • При этом колебания, передаваемые от вибрирующей поверхности телу человека, вызывают раздражение многочисленных нервных окончаний в стенках кровеносных сосудов, мышечных и других тканях. • Ответные импульсы приводят к нарушениям обычного функционального состояния некоторых внутренних органов и систем, и в первую очередь периферических нервов и кровеносных сосудов, вызывая их сокращение. • Сами же нервные окончания, особенно кожные, также подвергаются изменению становятся менее восприимчивыми к раздражениям.
ВИБРАЦИЯ Биологическое действие вибрации • Все это проявляется в виде беспричинных болей в руках, особенно по ночам, онемения, ощущения “ползания мурашек”, внезапного побеления пальцев, снижения всех видов кожной чувствительности (болевой, температурной, тактильной). • Больные вибрационной болезнью обычно жалуются на мышечную слабость и быструю утомляемость. • У женщин от воздействия вибрации, помимо этого, нередко появляются нарушения функционального состояния половой сферы.
ВИБРАЦИЯ Биологическое действие вибрации • Вибрации свойствен эффект резонанса, который проявляется в резком усилении собственных колебательных движений тела при совпадении их кратно сти с частотой вибрации, воздействующей извне. • Собственные резонансные колебательные частоты печени составляют 5 Гц, почек 7 Гц, сердца 6 Гц, головы 20 Гц и т. д. • Для всего тела в положении сидя резонанс проявляется на частотах 4 6 Гц. • При совпадении частот вибрации источника и собственной резонансной частоты органов опасность неблагоприятного действия на организм значительно возрастает.
ВИБРАЦИЯ Биологическое действие вибрации • При действии локальной вибрации на первый план выходят местные сосудистые нарушения (синдром Рейно профессионального происхождения, травма тическая вазоспастическая болезнь, феномен «белых пальцев» ). • В клинике вибрационной болезни выделяют периферический ангиодистонический синд ром, вегетативно сенсорную полинейропатию. • Помимо периферических сосудистых и сенсорных расстройств, возможны развитие дистрофических нарушений опорно двигательного аппарата рук и плечевого пояса, нарушения мозгового кровообращения и синдром энцефалополинейропатии.
ВИБРАЦИЯ Биологическое действие вибрации При общей вибрации механические колебания воздействуют на все туловище человека. В клинике вибрационной болезни от воздействия общей вибрации ведущими считают • церебрально периферический синдром, • ангиодистонический синдром, • синдром вегетосенсорной полинейропатии • в сочетании с синдромом полирадикулонейропатии, • вторичным пояснично крестцовым синдромом.
ВИБРАЦИЯ Гигиеническое нормирование и оценка производственной вибрации осуществляется в соответствии с действующими санитарными нормами "Производственная вибрация, вибрация в помещениях жилых и общественных зданий" (СН 2. 2. 4/2. 1. 8. 566 -96).
ВИБРАЦИЯ Гигиеническое нормирование и оценка производственной вибрации Гигиеническая оценка постоянной и непостоянной вибрации, воздействующей на человека, производится следующими методами: • частотным (спектральным) анализом нормируемого параметра; • интегральной оценкой по частоте нормируемого параметра; • интегральной оценкой с учетом времени вибрационного воздействия по эквивалентному (по энергии) уровню нормируемого параметра.
ВИБРАЦИЯ Гигиеническое нормирование и оценка производственной вибрации Основным методом, характеризующим вибрационное воздействие на работающих, является частотный анализ. Измерения проводятся: • для локальной вибрации в виде октавных полос со среднегеометрическими частотами: • 8; 16; 31, 5; 63; 125; 250; 500; 1000 Гц; • для общей вибрации в виде октавных или 1/3 октавных полосах со среднегеометрическими частотами • 0, 8; 1; 1, 25; 1, 6; 2, 0; 2, 5; 3, 15; 4, 0; 5, 0; 6, 3; 8, 0; 10, 0; 12, 5; 16, 0; 20, 0; 25, 0; 31, 5; 40, 0; 50, 0; 63, 0; 80, 0 Гц.
ВИБРАЦИЯ Гигиеническое нормирование и оценка производственной вибрации • При интегральной оценке по частоте нормируемым параметром является корректированное значение • виброскорости и виброускорения – определяется как результат энергетического суммирования уровней вибрации в октавных полосах частот с учетом октавных поправок. Этот метод менее информативный, чем метод частотного анализа вибрации.
ВИБРАЦИЯ Гигиеническое нормирование и оценка производственной вибрации • • • В соответствии с Сан. Пи. Н 2. 2. 2. 540 96 "Гигиенические требования к ручным инструментам и организации работ" для локальной вибрации нормируются также факторы условий труда, усугубляющие неблагоприятное влияние вибрации. Так, масса ручного инструмента, используемого для работы при различной ориентации в пространстве не должна превышать 5 кг, и 10 кг для инструмента, используемого при выполнении работ вертикально вниз и горизонтально. Усилия нажатия не должны превышать для одноручной машины 100 Н, для двуручной — 150 Н. • • • Температура поверхности рукояток ручного инструмента должна находиться в пределах от 21, 5 до 43, 5 °С. При этом температура воздуха при любых видах работ по тяжести и сезонам года (для закрытых отапливаемых помещений) не должна быть менее 16, 5 0 С, влажность не более 40— 60 %, скорость движения воздуха не более 0, 3 м/с.
ВИБРАЦИЯ Гигиеническое нормирование и оценка производственной вибрации Классы условий труда в зависимости от уровней локальной и общей вибрации (Р. 2. 2. 2006 05) Название фактора, показатель, единица измерения Класс условий труда Допустимы й 2 Вредный 3. 1 3. 2 3. 3 Опасн ый 3. 4 4 Превышение ПДУ до д. Б/раз (включительно) Вибрация локальная, эквивалентный корректированный уровень (значение) виброскорости, виброускорения (д. Б/раз) ≤ПДУ Вибрация общая, эквивалентный ПДУ корректированный уровень виброскорости, виброускорения (д. Б/раз) 3/1, 4 6/2 9/2, 8 12/4 более 12/4 6/2 12/4 18/6 24/8 более 24/8
ВИБРАЦИЯ Гигиеническое нормирование и оценка производственной вибрации Допустимое суммарное время воздействия вибрации за смену в зависимости от величины превышения ПДУ вибрации (Сан. Пи. Н 2. 2. 2. 540 96 Превышение допустимых уровней локальной вибрации Допустимое суммарное время воздействия локальной вибрации за смену, мин д. Б во сколько раз 0 480 3 1, 4 240 6 2 120 9 2, 8 60 12 4 30
ВИБРАЦИЯ Гигиеническое нормирование производственной вибрации • В режимах труда должны указываться допустимое суммарное время контакта с вибрирующими ручными инструментами и продолжительность регламентированных перерывов. • Регламентированные перерывы устанавливается – первый продолжительностью 20 мин (через 1— 2 ч после начала смены) и второй 30 мин (через 2 ч после обеденного перерыва). • Регламентированные перерывы используются для активного отдыха, проведения специального комплекса производственной гимнастики, физиотерапевтических процедур. • Время регламентированных перерывов включается в норму выработки. Обеденный перерыв должен быть продолжительностью не менее 40 мин.
ВИБРАЦИЯ Гигиеническое нормирование производственной вибрации • Время одноразового непрерывного воздействия вибрации, включая микропаузы, длительностью до 30 с, не должно превышать 10 15 минут. • В режимах труда целесообразно предусматривать соотношение продолжительности одноразового непрерывного воздействия вибрации ко времени последующего перерыва в воздействии вибрации 1: 1; 1: 2; 1: 3
Меры борьбы с вибрацией • При работе в условиях воздействия общей вибрации под ноги рабочему ставится специальная виброгасящая (амортизирующая) площадка. • При воздействии местной вибрации (чаще на руки) рукоятки и другие вибрирующие части машин и инструмента (например, пневмомолоток), соприкасающиеся с телом рабочего, покрываются резиной или другим мягким материалом. • Виброгасящую роль играют и рукавицы.
Меры борьбы с вибрацией • Мероприятия по борьбе с вибрацией предусматриваются не только при непосредственной работе с вибрирующими инструментами, машинами или другим оборудованием, • но и при соприкосновении с деталями и инструментами, на которые распространяется вибрация от основного источника.
Меры борьбы с вибрацией • Необходимо организовать трудовой процесс таким образом, чтобы операции, сопровождающиеся вибрацией, чередовались с другими работами без этих факторов. • Если организовать такое чередование невозможно, нужно предусматривать периодические кратковременные перерывы в работе с отключением вибрирующего оборудования или удалением рабочих в другое помещение.
Меры борьбы с вибрацией • Следует избегать значительных физических нагрузок, особенно статических напряжений, • а также охлаждения рук и всего тела; • во время перерывов обязательно делать физкультурные упражнения (физкультпаузы).
Меры борьбы с вибрацией При приеме на работу, связанную с возможным воздействием шума или вибрации, • проводятся обязательные предварительные медицинские осмотры, • а в процессе работы периодические медосмотры раз в год.
Меры борьбы с вибрацией • Медицинскими противопоказаниями являются • 1. Облитерирующие заболевания артерий, периферический ангиоспазм • 2. Хронические заболевания периферической нервной системы • 3. Аномалии положения женских половых органов. Хронические воспалительные заболевания матки и придатков с частыми обострениями • 4. Высокая и осложненная близорукость (выше 8, 0 Д)
РЕЗЮМЕ • Шум – это совокупность звуков разной интенсивности и частоты, беспорядочно изменяющихся во времени, возникающих в бытовых и производственных условиях и вызывающих у человека неблагоприятные ощущения и объективные изменения органов и систем
РЕЗЮМЕ • Звуковые колебания воспринимаются органом слуха с интенсивностью звука от 10 12 Вт/м 2 (порог слышимости) • до 102 Вт/м 2 (порог болевого ощущения).
РЕЗЮМЕ • Влияние звука на здоровье человека • Воздействие шума на организм может проявляться в виде: • специфического поражения органа слуха • нарушений со стороны других органов и систем • снижение производительности труда • повышение уровня травматизма
РЕЗЮМЕ Классификация шумов, воздействующих на человека • По характеру спектра • По временным характеристикам • По частотному составу
РЕЗЮМЕ • • Средства и методы защиты от шума 1) Архитектурно планировочные методы 2) Акустические средства 3) Организациолнно технические методы
РЕЗЮМЕ • • • Профилактика Проведение предварительных и периодических медицинских осмотров Цель этих осмотров заключается в недопущении к работам лиц со 1. Стойкими понижением слуха, хотя бы на одно ухо, любой этиологии 2. Отосклерозом и другими хроническими заболевания уха с неблагоприятным прогнозом 3. Нарушением функции вестибулярного аппарата любой этиологии, в т. ч. болезнь Меньера
РЕЗЮМЕ • Вибрация – это сложные механические колебательные движения упругих тел, передаваемые телу человека или отдельным его частям при непосредственном контакте.
РЕЗЮМЕ • • Классификация вибраций, воздействующих на человека По способу передачи на человека различают: По источнику возникновения По характеру спектра По частотному составу По направлению действия
РЕЗЮМЕ Меры борьбы с вибрацией • При работе в условиях воздействия общей вибрации под ноги рабочему ставится специальная виброгасящая (амортизирующая) площадка. • При воздействии местной вибрации (чаще на руки) рукоятки и другие вибрирующие части машин и инструмента (например, пневмомолоток), соприкасающиеся с телом рабочего, покрываются резиной или другим мягким материалом. • Виброгасящую роль играют и рукавицы.
РЕЗЮМЕ • При приеме на работу, связанную с возможным воздействием шума или вибрации, • проводятся обязательные предварительные медицинские осмотры, • а в процессе работы периодические медосмотры раз в год.
РЕЗЮМЕ • Медицинскими противопоказаниями являются • 1. Облитерирующие заболевания артерий, периферический ангиоспазм • 2. Хронические заболевания периферической нервной системы • 3. Аномалии положения женских половых органов. Хронические воспалительные заболевания матки и придатков с частыми обострениями • 4. Высокая и осложненная близорукость (выше 8, 0 Д)
ЛЕКЦИЯ шум вибрация.ppt