Лекция 4. Экспл. хар-ки МТА.pptx
- Количество слайдов: 32
Лекция. Эксплуатационные характеристики МТА План лекции: 1. Классификация и основные свойства МТА 2. Эксплуатационно-технологические свойства рабочих машин 3. Эксплуатационные свойства энергетических средств (тракторов, шасси) 4. Комплектование МТА
1. МТА – это сочетание энергетического средства, рабочей машины и вспомогательных устройств, предназначенных для работы мобильно (передвижной)
МТА классифицируются по ряду признаков: 1. По способу производства работ: - мобильные: - тяговые - тягово-приводные - стационарные: - стационарные приводные - передвижные - неподвижные 2. По способу соединения рабочей машины с трактором: - прицепные - полунавесные - навесные
3. По количеству рабочих машин в агрегате: - одномашинные - многомашинные 4. По расположению рабочих органов относительно продольной оси трактора: - с передним расположением машины - с задним расположением машины - с боковым расположением машины 5. По количеству одновременно выполняемых технологических операций: - однородный - комплексный (комбинированный) - комбайновый 6. По виду выполняемой работы: - пахотный - пахотно-бороновальный - посевной и др.
Тяговые агрегаты – такие агрегаты, у которых затраты энергии идут только на перемещение рабочей машины (тягу), рабочие машины с пассивными рабочими органами. Тягово-приводные агрегаты – энергия затрачивается как на тягу рабочей машины, так и на привод рабочих органов, рабочие машины с активными рабочими органами (картофелесажальный агрегат). Стационарно-передвижные агрегаты – работу выполняют на стационаре, но перемещаются с одной позиции на другую (агрегат для обмолота льна). Таких агрегатов мало. Неподвижные – работают на стационаре. У обоих агрегатов энергия на перемещение не расходуется Прицепные агрегаты – рабочие машины полностью опираются на свои ходовые колеса (сеялка).
Полунавесные агрегаты – задняя часть машины опирается на свои колеса, а передняя часть навешивается на трактор (К-701+ПГП-7 -40). Навесные агрегаты – машины навешиваются на трактор и переводятся в транспортное положение. Одномашинные агрегаты – в агрегате одна рабочая машина. Многомашинные агрегаты – в составе несколько рабочих машин. В этом агрегате имеется сцепка. Однородные агрегаты – машины одного типа, выполняется одна операция (бороны). Комплексные агрегаты – в одном агрегате несколько типов рабочих органов. Одновременно выполняется несколько технологических операций (агрегат для вспашки и боронования почвы). ДТ-75 М+ПЛН-5 -35 +2 БЗС-1, 0. Комбайновый агрегат – выполняется весь комплекс работ (комбайн).
2. Свойства МТА 1. Агротехнологические свойства. Приспособленность агрегатов выполнять с. х. работу с заданными параметрами. 2. Энергетические. Свойства характеризуют потребление энергии. 3. Маневровые. Поворотливость агрегата, проходимость, устойчивость в движении, приспособленность к транспортированию. 4. Технические. Свойства характеризуют безотказность агрегата, вес агрегата, окраска, . . Е-280, масса – 6 т; КСК-100, масса – 12 т. 5. Технико-экономические. Свойства характеризуют производительность, затраты материалов, затраты денежных средств. 6. Эргономические. Характеризуют безопасность работы агрегата, санитарные условия работы механизатора, приспособленность с ТО.
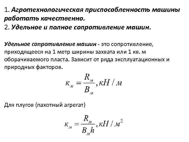
1. Агротехнологическая приспособленность машины работать качественно. 2. Удельное и полное сопротивление машин. Удельное сопротивление машин - это сопротивление, приходящееся на 1 метр ширины захвата или 1 кв. м оборачиваемого пласта. Зависит от ряда эксплуатационных и природных факторов. Для плугов (пахотный агрегат)
Природные и эксплуатационные факторы: 1. Механический состав почвы – Песчаные – Супесчаные – Легкие суглинки – Средние суглинки – Тяжелые глинистые Песок глина
2. Глубина обработки почвы h, см непахотный МТА пахотный МТА
3. Влажность почвы 1. (Трение) 2. (Налипание) W, % Зона 1 Зона 3 Зона 2 17 -22% W, %
Обозначения к рисунку: 1 - трение почвы о рабочую поверхность рабочих органов машин, 2 – налипание почвы на рабочие органы машин. Зона 1 – зона пересыхания почвы, Зона 2 – зона переувлажнения, Зона 3 – зона механически спелых почв.
4. Скорость движения агрегата Скоростные плуги Обычные плуги 7 -8 км/ч νр
5. Агрофон I - целина, многолетняя залежь, пласт многолетних трав; II - стерня зерновых колосовых, однолетних трав, кукурузы, подсолнечника; III - чистый пар, поле после уборки корнеплодов, междурядной обработки; IV - поле, подготовленное под посев, свежевспаханное поле. I III IV класс агрофона
Сопротивление машины Одномашинный агрегат - тяговый прицепной где Вр = ВкηВ; Вк – конструктивная ширина захвата машины, м; ηВ - коэффициент использования конструктивной ширины захвата машины: 1, 05 – 1, 10 – вспашка, уборка силоса 0, 95 – предпосевная обработка почвы 1, 0–посев, посадка, междурядная обработка.
Навесной тяговый МТА где кмн - сопротивление навесного МТА, к. Н; λ - коэффициент, учитывающий величину догрузки трактора при работе с навесными машинами, λ = 1, 1 -1, 5 – для посева и культивации, λ = 1, 6 -2, 0 – для глубокого рыхления, λ = 0, 5 -1, 0 – для вспашки; f - коэффициент сопротивления перекатыванию машины.
Пахотный агрегат для прицепного для навесного где kпл –удельное сопротивление плуга, к. Па, к. Н/м 2.
Прицепной транспортный или транспортно-технологический МТА полуприцепной где Gпр =G 0 + Gгр – вес прицепа с грузом, к. Н.
Многомашинный агрегат где nм – количество машин в агрегате, шт. ; Rсц = Gсц(fсц + sinα) – сопротивление сцепки, к. Н; Gсц – вес сцепки, к. Н; fсц – коэффициент сопротивления перекатыванию сцепки.
Эксплуатационные свойства, характеристика энергетических средств Классификация тракторов По назначению 1. Общие (ДТ-75 М, Т-150 К, К-701) 2. Универсально-пропашные (Т-25 А, Т-40 АМ, ЮМЗ-6 Л, МТЗ 80/82) По типу движителя (ходового аппарата) 1. Гусеничные (ДТ-75 М, Т-130) 2. Колесные (МТЗ-80/82, ЮМЗ-6 Л, Т-40 АМ, Т-150 К, К-701) По количеству ведущих осей (для колесных тракторов) 1. Одна ведущая ось (МТЗ-80/82, ЮМЗ-6 Л, Т-40 М, Т-25 А) 2. Две ведущих оси (МТЗ-82, Т-40 АМ, Т-150 К, К-701)
Класс тяги тракторов 0, 6 - Т-25 А, Т-16 0, 9 - Т-40 М, Т-40 АМ 1, 4 - МТЗ-80/82, ЮМЗ-6 Л 3, 0 - ДТ-75 М, Т-150 5, 0 - К-701 6, 0 - Т-130
Основные параметры тракторов 1. Мощность двигателя Номинальная мощность двигателя (Nен), к. Вт –максимальная мощность двигателя. Рабочая мощность двигателя (Nер), к. Вт – это та мощность, которую двигатель развивает на данном режиме Nе. р ≤ Nе. н ; ηNе = Nе. р / Nе. н 2. Тяговая мощность трактора (Nкр), к. Вт – это та мощность, которая развивается на крюке трактора. К. п. д. трансмиссии ηт = Nкр / Nе ; Nкр = Nе· ηт; ηNкр = Nкр. р / Nкр. н
3. Частота вращения двигателя n, об/с (с-1); об/мин (мин-1). nн – соответствует Nе. н nр - соответствует Nе. р nр ˃ nн 4. Тяговое усилие или сила тяги трактора Ркр. н соответствует Nе. н Ркр. р соответствует Nе. р Ркр. р = Rа ; ηр = Ркр. р / Ркр. н
Ркр. н = Рк. н - Pf - Pα Уравнение справедливо при достаточном сцеплении ходового аппарата трактора с почвой Ркр. н = Fс - Pf - Pα Уравнение справедливо при недостаточном сцеплении ходового аппарата трактора с почвой
Сила сопротивления на подъем трактора Pα = Gтр · sinα = Gтр· i, к. Н; где Gтр – вес трактора, к. Н; α – угол подъема, град. ; i – уклон, в долях единицы. Сила сопротивления перекатыванию трактора Pf = Gтр·f, к. Н; где f – сила сопротивления перекатыванию трактора, к. Н. f имеет наименьшее значение для гусеничных тракторов и на твердых почвах. f имеет наибольшее значение на мягких, легких почвах.
Касательная сила тяги трактора – сила, развиваемая на ободе колеса при взаимодействии его с почвой Рк. н = (0, 159 Nен·I ·ηт)/(rк·nн), к. Н; где I – передаточное число трансмиссии; I = nн/nк; nк – частота вращения колеса; ηт – к. п. д. трансмиссии; Fс – сила сцепления аппарата с почвой. Fс = Gс·μ, к. Н; где Gс – сцепной вес трактора, к. Н. Gс = G - для гусеничных и колесных тракторов с двумя ведущими осями. Gс = 2/3·G - для колесных тракторов с одной ведущей осью. Степень использования силы тяги трактора Ʒр = Rа /Ркр. н
График тягового баланса трактора
5. Крутящий момент двигателя (Ме), к. Н·м На номинальном режиме - Ме. н; Ме. н ˂ Ме. мах На рабочем режиме - Ме. р 6. Расход топлива Часовой расход топлива Gт, кг/ч Часовой расход топлива номинальный Gт. н, кг/ч Часовой расход топлива на рабочем ходу Gт. р, кг/ч Часовой расход топлива на холостом ходу Gт. х, кг/ч Часовой расход топлива на остановках Gт. о, кг/ч Дельный расход топлива gе = Gт/Nе, кг/(к. Вт·ч) Расход топлива на единицу выполненной работы (на 1 га) gw = Gт. см / Wсм, кг/га
Комплектование МТА Правильно скомплектованный агрегат должен соответствовать основным эксплуатационным требованиям: 1. Высококачественно выполнять работу. 2. В состав МТА включаются те машины, которые рекомендуются для зоны. 3. При выборе трактора на производство работ нужно обратить внимание на тип работы, на её трудоемкость. Для выполнения энергоемких работ использовать мощные тракторы (дискование, лущение, вспашка). 4. Со скоростными тракторами (К-701, Т-150 К, МТЗ-82. 1) использовать скоростные машины 5. Тракторы класса 1, 4 на энергоемких работах используются на мелких участках и легких почвам. 6. Для каменистых почв нужно использовать соответствующие машины. 7. Агрегаты для посева должны быть согласованы по ширине захвата. 8. Предпочтение отдавать комбинированным агрегатам. 9. Предпочтение навесным и гидрофицированным машинам.


