d5a139408fe58ed7ae1492be3fd4bf8a.ppt
- Количество слайдов: 33
Лекция 9 Методы расчета основных параметров сетей связи 1
Вопросы лекции 1. 2. 3. 4. Постановка задачи расчета параметров сети Расчет пропускной способности сети Расчет числа каналов на ветвях сети Оценка влияния алгоритмов установления соединений 2
Постановка задачи расчета параметров сети При проектировании и оценке параметров пропускной способности сети решаются, как правило, прямая и обратная задачи по оценке параметров функционирования сети. Формулировки прямой и обратной задач расчета сетей связи Прямая задача Определить качество обслуживания рij и исполненную нагрузку Yij во всех направлениях связи сети при заданном количестве каналов на ветвях. Yij = Z нсij( 1 - p ij ) Обратная задача Определить требуемое число каналов на ветвях сети ( т. е. необходимый ресурс сети), обеспечивающее выполнение заданных ( нормированных) требований к пропускной способности направлений связи сети V = F ( Zнс, рнс) ―> Yнс =F -1 (V, Zнс) 3
Постановка задачи расчета параметров сети Прямая задача Определить качество обслуживания рнс и исполненную нагрузку Yнс во всех направлениях связи сети. Исходные данные: n Структура сети в виде матрицы связности A ={ aij} или графа G{N, M} n Величина поступающей нагрузки в направлениях связи в виде матрицы нагрузок Zнс = { Zij } n Мощность ( канальная емкость) ветвей V = { vij } n Алгоритм выбора путей установления соединений в направлениях связи n нормированное( требуемое) значение показателя качества обслуживания - рнорм. 4
Постановка задачи расчета параметров сети Этапы решения 1 этап. Расчет потерь вызовов на направлениях связи (через известную функцию p = f ( Z, V )) рнс = {pij} и сравнение полученных значений с показателями качества обслуживания вызовов по всем направлениям связи, т. е. сравнение с нормированными ( требуемыми) значениями рнорм. Если р нс ≤ р норм, то выполняется второй этап. В противном случае, направление связи не удовлетворяет требованию к качеству обслуживания. 2 этап Определение величины исполненной нагрузки в каждом направлении связи Yнс = Z нс( 1 - p нс ) 5
Постановка задачи расчета параметров сети Обратная задача Определить требуемое число каналов на ветвях сети ( т. е. необходимый ресурс сети), обеспечивающий выполнение заданных ( нормированных) значений пропускной способности направлений связи сети V = F ( Zнс, рнс) ―> Yнс =F -1 (V, Zнс) Исходные данные: n Структура сети в виде матрицы связности A ={ aij} или графа G{N, M} n Величина поступающей нагрузки в направлениях связи в виде матрицы нагрузок Zнс = { Zij } n Максимально допустимые потери в направлениях связи, заданные в виде матрицы вероятности потерь рнс = { рij } n Алгоритм выбора путей установления соединений в направлениях связи 6
Постановка задачи расчета параметров сети Основные условия, допущения и ограничения n n n n Функционирование сети рассматривается в условиях статистического равновесия Потоки заявок, поступающие на обслуживание в каждое направление, являются простейшими ( примитивными, рекуррентными) Система обслуживания заявок – с явными потерями Потери вызовов возникают из-за занятости каналов ветвей для обслуживания ранее поступивших заявок. Потери из-за занятости коммутационных систем пренебрежимо малы по сравнению с потерями из-за занятости каналов, поэтому ими можно пренебречь Время обслуживания заявки подчинено показательному распределению Вероятность занятости каналов всех ветвей сети взаимно независимы. Время установления соединения в направлении связи равно нулю 7
Расчет пропускной способности сети В телефонии потери вызовов принято измерять в «промилле» Проми лле (от лат. pro mille, букв. «к тысяче» ) — одна тысячная доля или 1/10 процента. Обозначается дробью « 0 делить на 00» (‰). Например, 1‰ = 1⁄1000 = 0. 001 = 0. 1 ‰ 0‰ = 0 0, 07‰ = 0, 00007 30‰ = 0, 03 45, 1‰ = 0, 0451 1000‰ = 1 2000‰ = 2 10‰ = 1% 8
Расчет пропускной способности сети Исходные данные 1. Топологическая схема сети 2. Структурная схема и/или матрица связности 9
Расчет пропускной способности сети 3. Величины нагрузок, поступающие в направления связи 4. Требования к качеству обслуживания в направлениях связи 5. В каждом направлении связи используется только один кратчайший путь установления соединений 10
Расчет пропускной способности сети Решение прямой задачи Расчет исполненной нагрузки по направлениям связи производиться на основе формулы Yнс = Z нс( 1 - p нс ) В предположении, что в каждом направлении существует единственный путь установления соединений, можно рассчитать интенсивность обслуженной нагрузки Yнс для каждого направления связи 11
Расчет числа каналов на ветвях сети Решение обратной задачи Расчет числа каналов в направлениях связи V = F ( Zнс, рнс) Для расчета используется первая формула Эрланга либо таблицы Эрланга Требуемое число каналов на ветвях связи имеет следующие значения V m 12 = 4; V m 13= 8; V m 23= 5. 12
Расчет числа каналов на ветвях сети Таблицы Эрланга Значения в таблице – потери вызовов р Z нс 12= 0. 7 Эрл, pнс 12 = 0. 005 , V m 12 = 4 13
Расчет числа каналов на ветвях сети В том случае, когда направление совпадает с ветвью пропускная способность ветви равна пропускной способности НС В рассматриваемой задаче, топология отличается от структуры сети, поэтому реальное число каналов необходимо расcчитать для каждой ветви 14
Расчет числа каналов на ветвях сети Количество каналов на ветвях Vm 1 -КЦ 1 = 4+8 = 12 Vm 2 -КЦ 1 = 4+5 = 9 Vm КЦ 1 -КЦ 2 = 8+5 = 13 Vm 3 -КЦ 2 = 8+5 = 13 В некоммутируемых сетях ветви с фиксированным одним путем установления соединения, количество каналов на ветвях определяется суммарным количеством каналов, из соответствующих направлений, в которые включаются ветви 15
Оценка влияния алгоритмов установления соединений Сеть с одним путем установления соединений в направлениях связи Исходные данные: структура , входящая нагрузка и требования к качеству обслуживания в направлениях связи При одном кратчайшем пути установления соединения расчетные значения пропускная способности ( исполненной нагрузки) и числа каналов на ветвях сети имеют следующие значения 16
Оценка влияния алгоритмов установления соединений Сеть с двумя путями установления соединений в направлениях связи Исходные данные: структура , входящая нагрузка и требования к качеству обслуживания в направлениях связи Особенность расчета: 1. Каждое направление связи надо декомпозировать на пути установления соединений 2. Для каждой ветви необходимо рассчитать число каналов, обеспечивающее необходимую пропускную способность во всех направлениях, в которых ветвь задействована 17
Оценка влияния алгоритмов установления соединений В направлении 1 – 3 существуют два пути 1 -й путь : 1 -3 2 –й путь: 1 -2 -3 Выбор 2 -го пути производится в случае занятости всех каналов 1 -го пути Распределение исходных значений для НС 1 -3 входной нагрузки и допустимых потерь можно сделать в виде: Z нс13 = Z r 1/1 -3 + Z r 2/1 -3 p нс13 = p r 1/1 -3 p r 2/1 -3 ( «параллельные вероятностные события» ) Такое распределение производиться в целью определения значений поступающей нагрузки и потерь на ветвях сети 18
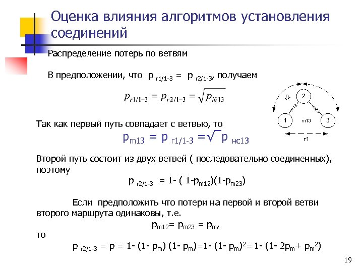
Оценка влияния алгоритмов установления соединений Распределение потерь по ветвям В предположении, что p r 1/1 -3 = p r 2/1 -3, получаем Так как первый путь совпадает с ветвью, то рm 13 = p r 1/1 -3 =√‾р нс13 Второй путь состоит из двух ветвей ( последовательно соединенных), поэтому p r 2/1 -3 = 1 - ( 1 -pm 12)(1 -pm 23) Если предположить что потери на первой и второй ветви второго маршрута одинаковы, т. е. рm 12= рm 23 = рm, то p r 2/1 -3 = р = 1 - (1 - рm)=1 - (1 - рm)2= 1 - (1 - 2 рm+ рm 2) 19
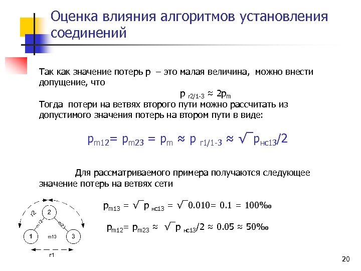
Оценка влияния алгоритмов установления соединений Так как значение потерь р – это малая величина, можно внести допущение, что p r 2/1 -3 ≈ 2 pm Тогда потери на ветвях второго пути можно рассчитать из допустимого значения потерь на втором пути в виде: рm 12= рm 23 = рm ≈ p r 1/1 -3 ≈ √‾рнс13/2 Для рассматриваемого примера получаются следующее значение потерь на ветвях сети рm 13 = √‾р нс13 = √‾ 0. 010= 0. 1 = 100‰ рm 12= рm 23 ≈ √‾р нс13/2 ≈ 0. 05 ≈ 50‰ 20
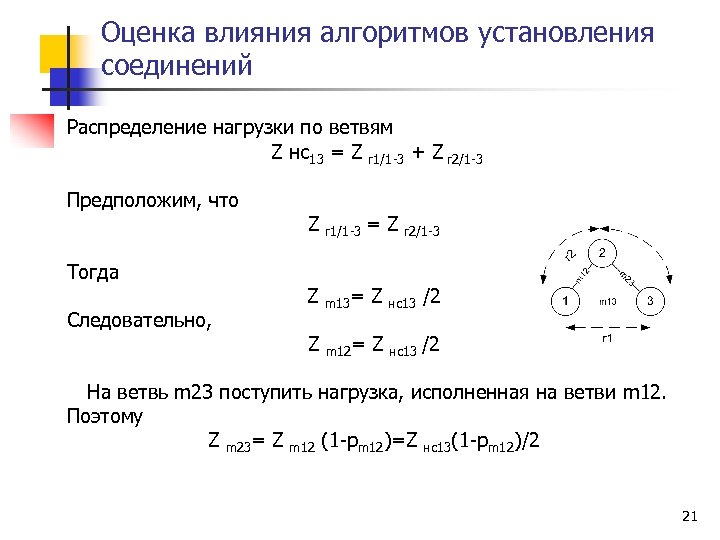
Оценка влияния алгоритмов установления соединений Распределение нагрузки по ветвям Z нс13 = Z r 1/1 -3 + Z r 2/1 -3 Предположим, что Тогда Следовательно, Z r 1/1 -3 = Z r 2/1 -3 Z m 13= Z нс13 /2 Z m 12= Z нс13 /2 На ветвь m 23 поступить нагрузка, исполненная на ветви m 12. Поэтому Z m 23= Z m 12 (1 -pm 12)=Z нс13(1 -pm 12)/2 21
Оценка влияния алгоритмов установления соединений Для рассматриваемого примера получаем следующее распределение значений поступающей нагрузки на ветвях сети Z m 13 = Z нс13/2 = 3. 1/2 = 1. 55 Эрл Z m 12 = Z нс13/2 = 3. 1/2 = 1. 55 Эрл Z m 23= Z нс13(1 -pm 12)/2= 1. 55(1 -0. 05)/2 = 1. 47 Эрл Таким образом, для направления связи 1 -3 получено распределение поступающей нагрузки и допустимых потерь по всем ветвям сети Исходя из полученных значений можно вычислить исполненную нагрузку на ветвях Ym 13= Zm 13( 1 -pm 13) = 1. 55( 1 -0. 05) = 1. 47 Эрл Ym 12= Zm 12( 1 -pm 12) = 1. 55( 1 -0. 05) = 1. 47 Эрл Ym 23= Zm 23( 1 -pm 23) = 1. 47( 1 -0. 05) = 1. 39 Эрл Аналогично, можно рассчитать исполненную нагрузку на ветвях по другим направлениям 22
Оценка влияния алгоритмов установления соединений Расчет требуемого числа каналов на ветвях сети, обеспечивающего выполнение требований к допустимым потерям во всех направлениях связи предусматривает n Расчет суммарной поступающей нагрузки на каждую ветвь сети из всех направлений и всех путей установления соединений, в состав которых ветви входят n Распределение значений допустимых потерь на каждую ветвь из всех направлений и путей и выбор для каждой ветви минимального значения потерь Таким образом, для минимального значения допустимых потерь на ветви и суммарного значения поступающей нагрузки на ветвь определяется необходимое число каналов на ветви ( такой расчет производится для каждой ветви в сети) 23
Оценка влияния алгоритмов установления соединений 24
Оценка влияния алгоритмов установления соединений После суммирования нагрузок и выделения минимального значения потерь получаем следующие значения поступающих нагрузок и допустимых потерь на ветвях На основе таблиц Эрланга можно определить следующие значения числа каналов на ветвях сети V m 12 = 6; V m 13= 6; V m 23= 6. 25
Оценка влияния алгоритмов установления соединений Сравнение результатов расчетов При одном кратчайшем пути установления соединения расчетные значения исполненной нагрузки и числа каналов на ветвях сети имеют значения При двух путях установления соединения расчетные значения исполненной нагрузки и числа каналов на ветвях сети имеют следующие значения 26
Оценка влияния алгоритмов установления соединений Основные выводы n n n Использование нескольких путей установления соединений в направлениях связи увеличивает суммарную поступающую и, соответственно, функционирующую нагрузку на каждую ветвь сети При одинаковой входящей нагрузке использование нескольких путей установления соединений практически не намного увеличивает количество каналов на ветвях сети Существенный рост поступающей нагрузки на ветви, не вызывает увеличения числа каналов в связи с тем, что требование к качеству обслуживания на ветви – минимальное из всех возможных ( из разных направлений) 27
Оценка влияния алгоритмов установления соединений n n Основные выводы Чем выше емкость пучка каналов, тем меньше показатель потерь вызовов при фиксированном значении входящей нагрузки Доступность в обслуживании вызовов выше в одном емком пучке каналов, чем доступность в нескольких пучках при одинаковом суммарном числе каналов в пучках (доказано в теории массового обслуживания) В некоммутируемых сетях число каналов на ветвях однозначно соответствует величине исполненной нагрузки с заданным требованиям к качеству обслуживания Расчет числа каналов производится по величине интенсивности входящей нагрузки в ЧНН для заданного требования к качеству обслуживания 28
Литература n n n Романов А. И. Телекоммуникационные сети и управление: Учебное пособие –К. ИПЦ « Киевский университет» , 2003, -247 с. Корнышев Ю. Н. , Фань Г. Л. Теория распределения информации – М. : Радио и связь, 1985 Сети ЭВМ. Под редакцией В. М. Глушкова – М. : Связь, 1977 Бусленко Н. П. Моделирование сложных систем – М. : Наука, 1978 Гнеденко Б. В. , Коваленко И. Н. Введение в теорию массового обслуживания – М. : Наука, 1966 Клейнрок Л. Коммутационные сети – М. : Наука, 1970 Шварц М. Сети ЭВМ. Анализ и проектирование - М. : Радио и связь, 1981 Советов Б. Я. и др. Построение сетей интегрального обслуживания – Л. : Машиностроение, Лен отд-е, 1990 Клейнрок Л. Вычислительные сети с очередями – М. : Мир, 1979 Хилс М. Т. Принципы коммутации в электросвязи - М. : Радио и связь, 1984 Френк Г. , Фриш И. Сети, связь и потоки – М. : Связь, 1978 29
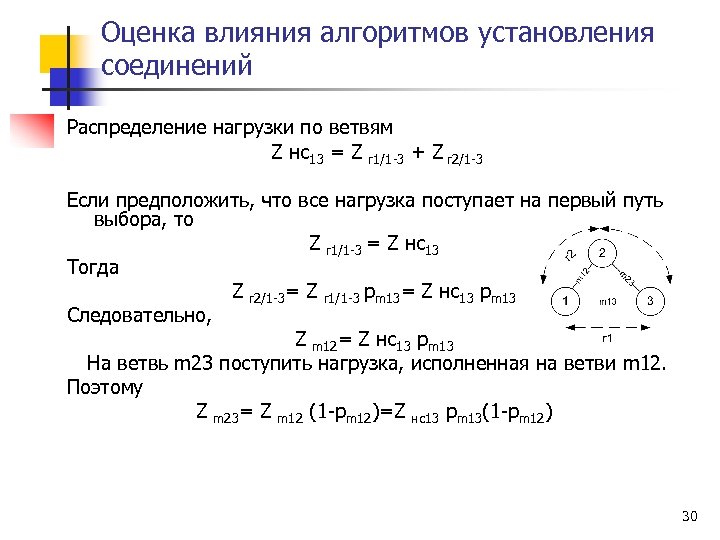
Оценка влияния алгоритмов установления соединений Распределение нагрузки по ветвям Z нс13 = Z r 1/1 -3 + Z r 2/1 -3 Если предположить, что все нагрузка поступает на первый путь выбора, то Z r 1/1 -3 = Z нс13 Тогда Z r 2/1 -3= Z r 1/1 -3 pm 13= Z нс13 pm 13 Следовательно, Z m 12= Z нс13 pm 13 На ветвь m 23 поступить нагрузка, исполненная на ветви m 12. Поэтому Z m 23= Z m 12 (1 -pm 12)=Z нс13 pm 13(1 -pm 12) 30
Оценка влияния алгоритмов установления соединений ? ? ? Для рассматриваемого примера получаем следующее распределение значений поступающей нагрузки на ветвях сети Z m 13 = Z нс13= 3. 1 Эрл Z m 12 = Z нс13*pm 13 = 3. 1*0. 05 = _____ Эрл Z m 23= Z нс13*pm 13 (1 -pm 12)= _____Эрл Таким образом, для направления связи 1 -3 получено распределение поступающей нагрузки и допустимых потерь по всем ветвям сети Исходя из полученных значений можно вычислить исполненную нагрузку на ветвях Ym 13= Zm 13( 1 -pm 13) = 1. 55( 1 -0. 05) = 1. 47 Эрл Ym 12= Zm 12( 1 -pm 12) = 1. 55( 1 -0. 05) = 1. 47 Эрл Ym 23= Zm 23( 1 -pm 23) = 1. 47( 1 -0. 05) = 1. 39 Эрл Аналогично, можно рассчитать исполненную нагрузку на ветвях по другим направлениям 31
Спасибо за внимание! 32
Оценки предпочтения рекламы операторов n Социальные рекламные ролики КС 33


