(ШЕВЯХОВ)6 семЛекция 8.ppt
- Количество слайдов: 31
Лекция 9 Магнитная гидродинамика Содержание 1. Общие сведения. Уравнения Максвелла, модель среды. 2. Уравнения движения проводящей жидкости в электромагнитном поле. 3. Система уравнений магнитной гидродинамики 4. «Вмороженность» силовых линий. Диффузия магнитного поля. 5. Волна Альфвена.
1. Общие сведения. Уравнения Максвелла. Модель среды Магнитная гидродинамика – часть физики плазмы со спецификой: рассматривает движение плазменных сред с высокой проводимостью главным образом под управляющим воздействием МП. Обычно в физике плазмы ток проводимости j E (ЭДС E) сопоставим или меньше тока смещения Учет МП анизотропии проводимости: и гиротропии плазмы: циклотронная частота
МГД: течение хорошо проводящей жидкости (сильно нарушена электро - нейтральность) сопровождается токам (конвективный перенос зарядов), ток под действием МП индуцирует ЭП, оказывая воздействие на течение. Разные цепочки причинно-следственной связи: Эксперимент МГД ЭДС ток Ток в МП (течение) МП ЭП МП ток Воздействие на среду (течение) Формула СТО v 0 течение внешнее МП ЭП, индуцируемое током в МП
Объекты МГД – движения (течения) электропроводящих жидкостей и газов (ионизованные газы, расплавы металлов, электролиты, магнитные суспензии) – рассматриваются на основе гипотезы сплошности среды и непрерывного распределения заряда (тока) Уравнения гидродинамики на основе законов электромагнетизма обобщаются для учета воздействия электрических и магнитных полей на течения жидкостей. В уравнениях гидродинамики добавляются полевые по происхождению объемные силы. Изучаемые МГД процессы - Перекачка жидких металлов (теплоносителей) на АЭС (МГД-насосы) - Плазменные двигатели ракет и пушки - Энергетика (МГД-генераторы тока, термоядерный синтез) - Природные явления и астрофизика (магнитосфера Земли, проблема динамо, процессы на Солнце)
Исходные уравнения электродинамики (ЛСО) релятивистский добавок 1) В статическом состоянии для типичных сред МГД: 1, 1 Векторы индукции заменим напряженностями: В H, D E 2) Изотропность среды в отношении проводимости нуждается в пояснении. Двигаясь вдоль силовой линии частица не испытывает влияния МП и Напротив Различие пропадет, если за период обращения частица испытает большое число <v>/l столкновений (тепловое движение изотропирует проводимость – траектории частиц перестают замыкаться вокруг силовых линий МП), т. е. T>>1/ условие изотропии проводимости высокие температуры.
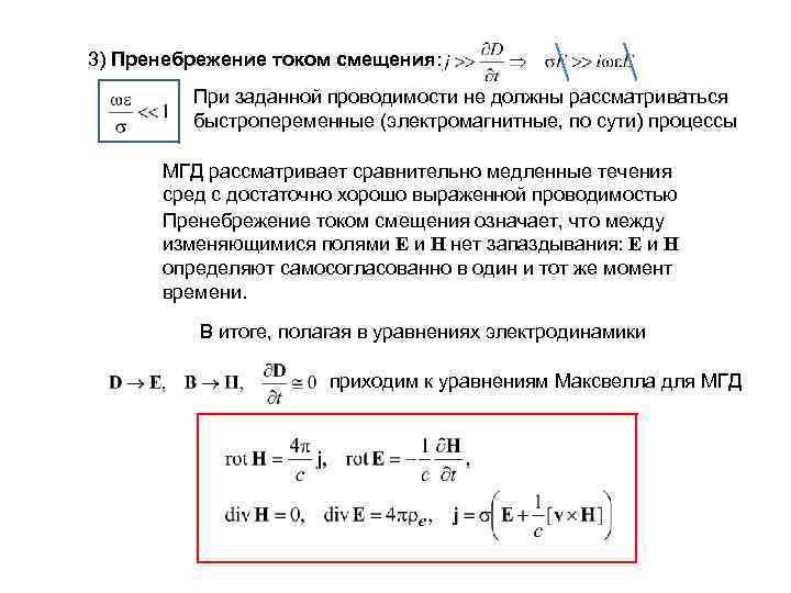
3) Пренебрежение током смещения: При заданной проводимости не должны рассматриваться быстропеременные (электромагнитные, по сути) процессы МГД рассматривает сравнительно медленные течения сред с достаточно хорошо выраженной проводимостью Пренебрежение током смещения означает, что между изменяющимися полями E и H нет запаздывания: E и H определяют самосогласованно в один и тот же момент времени. В итоге, полагая в уравнениях электродинамики приходим к уравнениям Максвелла для МГД
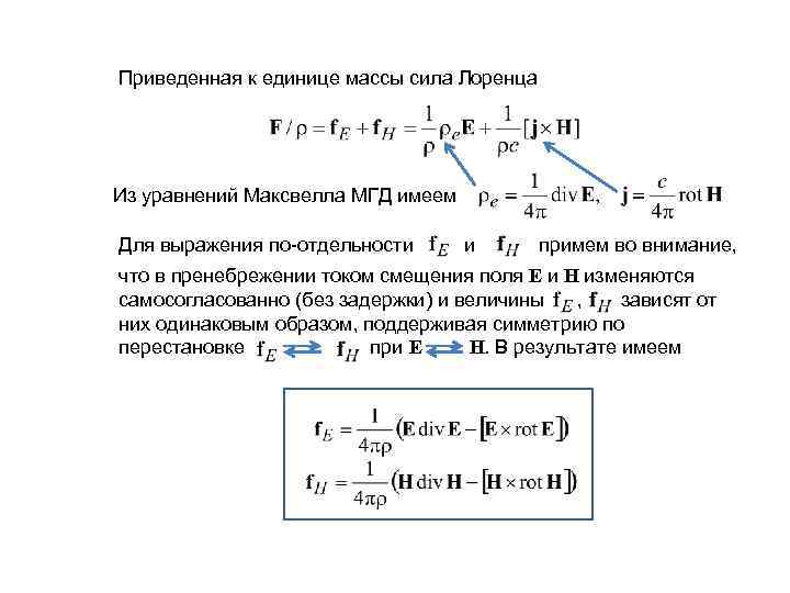
2. Уравнение движения проводящей жидкости в ЭЛМ-поле 1) Из гидродинамики (без учета вязкости) имеем уравнение Эйлера Все, что добавится войдет в f результирующую плотность массовых сил. Поэтому плотность массовых сил не электромагнитной природы (далее опускаем) плотность массовых сил электрического поля плотность массовых сил магнитного поля 2) Из электродинамики - сила Лоренца на единицу объема
Приведенная к единице массы сила Лоренца Из уравнений Максвелла МГД имеем Для выражения по-отдельности и примем во внимание, что в пренебрежении током смещения поля E и H изменяются самосогласованно (без задержки) и величины , зависят от них одинаковым образом, поддерживая симметрию по перестановке при E H. В результате имеем
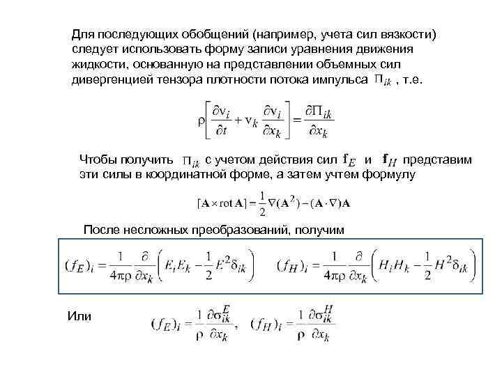
Для последующих обобщений (например, учета сил вязкости) следует использовать форму записи уравнения движения жидкости, основанную на представлении объемных сил дивергенцией тензора плотности потока импульса , т. е. Чтобы получить с учетом действия сил и представим эти силы в координатной форме, а затем учтем формулу После несложных преобразований, получим Или
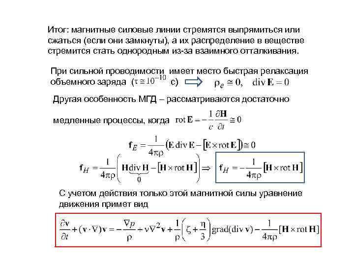
Величины имеющие смысл максвелловских напряжений электрического и магнитного поля, представляют собой симметричные тензоры 2 -го ранга, которые определяют искомые вклады полей в тензор плотности потока импульса. Отсюда имеем обычная гидродинамика тензор вязких напряжений магнитное давление Геометрический образ тензора напряжений По Максвеллу изменение МП в веществе можно рассматривать как следствие отталкивания силовых линий с силой и натяжения с силой
Итог: магнитные силовые линии стремятся выпрямиться или сжаться (если они замкнуты), а их распределение в веществе стремится стать однородным из-за взаимного отталкивания. При сильной проводимости имеет место быстрая релаксация объемного заряда ( с) Другая особенность МГД – рассматриваются достаточно медленные процессы, когда С учетом действия только этой магнитной силы уравнение движения примет вид
3. Система уравнений магнитной гидродинамики Уравнение движения рассматривается совместно с уравнением непрерывности уравнением сохранения внутренней энергии u (для единицы объема)
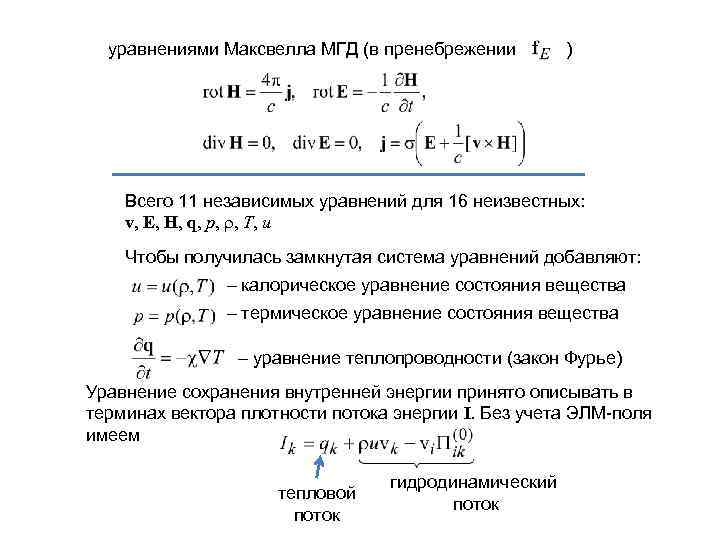
уравнениями Максвелла МГД (в пренебрежении ) Всего 11 независимых уравнений для 16 неизвестных: v, E, H, q, p, , T, u Чтобы получилась замкнутая система уравнений добавляют: калорическое уравнение состояния вещества термическое уравнение состояния вещества уравнение теплопроводности (закон Фурье) Уравнение сохранения внутренней энергии принято описывать в терминах вектора плотности потока энергии I. Без учета ЭЛМ-поля имеем тепловой поток гидродинамический поток
Учет действия ЭП и МП Из электродинамики вектор Пойтинга С учетом уравнения баланса мощности для ЭЛМ-поля плотность энергии ЭЛМ-поля после добавления в уравнении сохранения энергии w к u получим закон сохранения полной энергии среды в виде В уравнениях Максвелла МГД подставим в уравнение для определения ЭП
Уравнение для определения МП Сводная система уравнений МГД
Граничные условия: Неподвижная твердая граница условие прилипания На границе тела, движущегося со скоростью U На свободной границе магнитное давление На границе раздела жидкостей – непрерывность скоростей и давлений К гидродинамическим ГУ добавляются ГУ электродинамики: плотность поверхностного тока
4. «Вмороженность» силовых линий. Диффузия магнитного поля. в пределе Уравнение МГД Это уравнение выражает сохранение магнитного потока через индивидуальный (состоящий из одних и тех же частиц жидкости) контур дает d. S Изменение магнитного потока за dt vdt dl l из-за изменения площади контура в этом переходе использована циклическая подстановка из-за изменения МП при смещении контура A (B C) B (C A) C (A B)
Далее используем теорему Стокса Теперь оценим изменение магнитного потока из-за изменения МП Складывая, получаем Отсюда видно, что из равенства действительно получается
Постоянство S означает - при сжатии контура силовые линии сближаются, МП возрастает - при расширении индивидуального сверхпроводящего контура силовые линии МП разбегаются – напряженность поля падает. Иначе это можно связать с тем, что при движении (течении) сверхпроводящей жидкости поперек МП вместе с ней перемещается и само магнитное поле – линии МП как бы «вморожены» в жидкость. Следствие «вмороженности» теорема Валена: Если индивидуальные частицы идеально проводящей жидкости в некоторый начальный момент времени находились на одной силовой линии МП, то они останутся на ней во все последующие моменты времени Индивидуальные частицы жидкости не могут пересекать магнитные силовые линии, которые, в свою очередь, не могут опережать или отставать от движущихся частиц.
Практические следствия «вмороженности» МП 1) Создание сверхсильных импульсных магнитных полей Пионерские работы выполнил П. Л. Капица в 20 -30 гг ХХ в – до 20 -30 Тл П. А. Бабат, М. С. Лозинский (1940) – идея о концентраторе магнитного потока (Саров, 1951 -52 гг) (Лос-Аламос)
2) Объяснение происхождения МП планет и звезд По современным представлениям звезды (в последующей эволюции – планеты) образуются в результате гравитационного сжатия плазмы галактических туманностей – космической пыли и межзвездного газа. В процессе формирования центра гравитации потоки разреженной плазмы скручиваясь по спирали имеют слабое МП, которое усиливается по мере сжатия (МП «вмораживается» в образующуюся звезду) Схема-монтаж образования звезды (3 первых кадра по данным наблюдений) Сверхплотное облако газа и пыли размером 50 световых лет; снимок космического телескопа «Спитцер» NASA
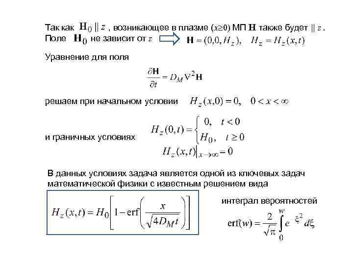
3) Диффузия МП «Вмороженность» МП – в чистом виде имеет место только в средах с (т. е. в сверхпроводниках). Среды с конечной проводимостью проницаемы для МП – МП будет «диффундировать» в них. В случае предельно медленных течений v 0 уравнение для МП x 0 z S Задача аналогична задаче Рэлея о приведение в движение вязкой жидкости плавающей пластиной Уравнение аналогично уравнению диффузии или теплопроводности ( коэффициент магнитной диффузии) Рассмотрим задачу о диффузии МП из вакуума в плазменное полупространство. Изначально поле экранируется от плазмы экраном S , который в момент t 0 внезапно убирают.
Так как Поле , возникающее в плазме (x 0) МП H также будет || z. не зависит от z Уравнение для поля решаем при начальном условии и граничных условиях В данных условиях задача является одной из ключевых задач математической физики с известным решением вида интеграл вероятностей
Проникновение МП в проводник за заданное время характеризуется величиной показывающей расстояние, на котором МП уменьшается от значения на границе до 0. 01 (представляет собой аналог глубины скин-слоя) За неограниченно большое время t , когда интеграл вероятности в аналитическом решении задачи снижается до 0, имеет место полное проникновение поля в проводник
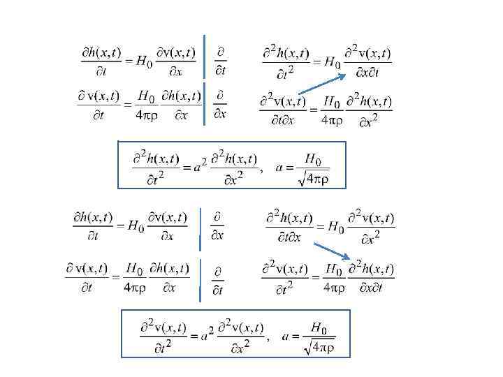
5. Волна Альфвена. Шведский физик Альфвéн Ханнес – лауреат нобелевской премии (1970) за работы в области магнитной гидродинамики. Показал, что в магнитном поле в жидкости может существовать особый тип чисто поперечной магнито-гидродинамической волны. Жидкости не обладают сдвиговой упругостью – сопротивлением формы. Поэтому, обычно, поперечные волны в них не существуют. «Сдвиговая упругость» проводящей жидкости в МП проявляется за счет эффекта вмороженности силовых линий. z v, h || z x возвращающая сила натяжения силовых линий МП
Идеальная (без вязкости, ) несжимаемая жидкость Динамическое состояние жидкости характеризуем малыми величинами: скоростью v и напряженностью МП h (h Исходные уравнения )
Так как имеем векторы получаем (I)
(II)
Поперечные к постоянному МП динамические МП h и скорость v удовлетворяют одному и тому же волновому уравнению и описывают поперечную МГД-волну Альфвена, распространяющуюся с постоянной скоростью В случае идеальной жидкости (плазмы) волна Альфвена не имеет частотной дисперсии. При учете вязкости и конечной проводимости она становится дисперсивной и затухающей. Произвольное распространение плоских волн Альфвена по отношению к внешнему МП
В терминах плоских гармонических волн «работает» уже проекция вектора напряженности внешнего МП на направление распространения волны x имеет место анизотропия распространения волны Альфвена
(ШЕВЯХОВ)6 семЛекция 8.ppt