Лекция 9 Измерение угла сдвига фаз Дисциплина :







































Лекция 8,9, Измерение угла сдвига фаз.ppt
- Количество слайдов: 39
Лекция 9 Измерение угла сдвига фаз Дисциплина : «Измерения электрических и магнитных величин»
Измерение фазовых сдвигов Фазовым сдвигом называют модуль разности начальных фаз двух гармонических сигналов одинаковой частоты: φ = |φ1 – φ2|.
Измерение фазовых сдвигов o В практике измерений часто встречается задача измерения фазового сдвига между током и напряжением. Такие измерения производятся в основном при определении характеристик электрических систем и устройств, чаще всего низкочастотных. В этом случае чаще интересуются не углом сдвига фаз φ, а коэффициентом мощности, т. е. косинусом угла сдвига фаз cos φ.
Измерение фазовых сдвигов o Довольно часто также встречается задача измерения разности фаз между двумя напряжениями. Такие измерения проводятся в разнообразных областях: электронике, технике связи, радиолокации, в измерительной технике, автоматике и т. л. Диапазон частот в этих случаях может быть чрезвычайно широким.
Измерение фазовых сдвигов o Довольно часто также встречается задача снятия фазочастотной характеристики ФЧХ, т. е. зависимости фазового сдвига от частоты: φ=F(ω)
Измерение фазовых сдвигов Усилитель, фильтр, устройство автоматики φ, о Четырехпол u 1(t) юсник u 2(t) u 1(t) = U 1 m sin (ωt + φ1) u 2(t) = U 2 m sin (ωt + φ2) пример фазочастотной характеристики а 0, 1 1 100 ω для дифференцирующей цепи при RC б = 1, из которой видно, что данная Рисунок 9. 1 цепь позволяет получить фазовый сдвиг от 0 о до 90 о.
Выбор метода измерений фазового сдвига определяется: – требуемой точностью; – частотой сигналов; – уровнем и формой сигналов; – мощностью источников сигналов. Фазовый сдвиг измеряется либо в угловых градусах, либо в радианах. Диапазоны измерений: от 0 о до 360 о; от 0 о до 180 о; от 0 о до 90 о.
Методы и средства измерений φ и cos φ Потребляемая Методы и средства Диапазон Погреш- Диапазон частот мощность и измерений φ и cos φ измерений ность, % форма сигналов измеряют большая; форма Метод трех приборов cos φ 50 Гц синусоидальная 5… 10 Фазометры с лого- большая; форма 0 о … 90 о 50 Гц… 8 к. Гц 0, 5 метрическим ИМ синусоидальная Осциллографичес- 0 о … 180 о 20 Гц… 100 МГц малая 5… 10 кий метод Компенсационный 0 о … 180 о 20 Гц… 10 МГц малая 0, 1… 0, 5 метод измерений Аналоговые электронные 0 о … 180 о 20 Гц… 1 МГц малая 1, 5… 2 фазометры Цифровые фазомет- ры мгновенных 0 о … 180 о 0, 001 Гц… 100 Гц малая 0, 5 значений Цифровые фазометы 0 о … 180 о 20 Гц… 10 МГц малая 0, 1 средних значений
Метод трех приборов (ваттметровый метод) o применяется для измерения угла сдвига фаз и cos φ в однофазных цепях переменного тока * * W A I Zн U~ V φ U а
Метод трех приборов o К достоинствам метода относится его простота. Однако высокую точность измерения данный метод не обеспечивает. Во первых, погрешность определения cos φ зависит от суммы погрешностей всех трех приборов. o Во вторых, при значениях cos φ, близких к 1, незначительная погрешность в определении cos φ вызывает значительную погрешность в определении φ. o При малых значениях cos φ точность измерения снижается за счет фазовой погрешности ваттметра и погрешности отсчета в начале шкалы
Электродинамический фазометр o Катушки 1 1 и 2 2, насажены на общую ось и жестко скрепленных под углом 60 о. Катушка 2 2 находится под углом 150 о относительно плоскости катушки 3 3 при угле поворота подвижной части α = 0. * 2 1 Iн 3 I 1 = I 2 *1 U 2 Iн I 1 I 2 ~U Zн I 2 φ ХL Rд 90 о– φ I 1 а б
Электродинамический фазометр o Подвижные катушки 1 1 и 2 2 находятся в однородном магнитном поле, создаваемом катушкой 3 3, состоящей из двух секций. o Обмотки подвижных катушек выполнены так, что моменты Mg 1 и Mg 2, возникающие в результате взаимодействия токов I 1 и I 2 в этих катушках с магнитным полем неподвижной катушки 3 3, направлены встречно. Ток к подвижным катушкам подводится с помощью безмоментных токоподводов.
Электродинамический фазометр Mg 1 = k 1 Iн cos (90 o – φ) · f 1(α); Mg 2 = k 2 Iн cos φ · f 2(α), где k 1 и k 2 – постоянные коэффициенты; f 1(α) и f 2(α) – функции, характеризующие зависимость Mg 1 и g 2 от угла поворота M подвижной части относительно неподвижной катушки. При этом: f 1(α) = sin (150 o – α), f 2(α) = sin (150 o – 60 o – α).
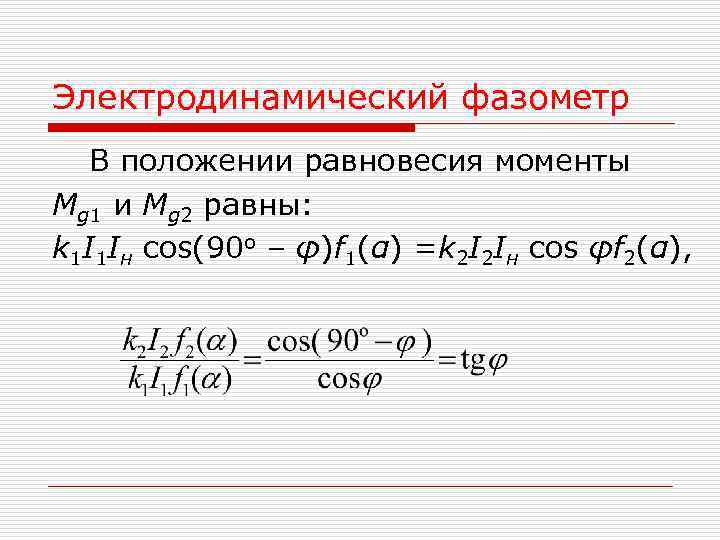
Электродинамический фазометр В положении равновесия моменты Mg 1 и Mg 2 равны: k 1 I 1 Iн cos(90 o – φ)f 1(α) =k 2 I 2 Iн cos φf 2(α),
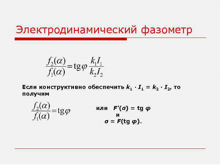
Электродинамический фазометр Если конструктивно обеспечить k 1 · I 1 = k 2 · I 2, то получим или F'(α) = tg φ и α = F(tg φ).
Электродинамический фазометр o шкала такого фазометра может быть отградуирована в значениях φ или cos φ. Прибор имеет линейную шкалу. Его показания на зависят от нестабильности напряжения U (при изменении его в пределах 10… 20%). o Недостатком является большое собственное потребление мощности и зависимость показаний от частоты измеряемого напряжения, так как ток I 1 зависит от индуктивного сопротивления XL, пропорционального частоте.
Осциллографический метод o Угол φ между двумя напряжениями u 1(t) и u 2(t) измеряют непосредственно с помощью двухлучевого осциллографа. В этом случае оба напряжения подаются на каналы вертикального отклонения, чувствительности которых регулируют таким образом, чтобы отклонения по вертикали были одинаковы. u 1(t) u(t) u 2(t) b c a t ΔT T
Осциллографический метод o С использованием фигур Лиссажу. В этом случае одно из напряжений подается на вход канала вертикального отклонения, а второе напряжение подается на вход канала горизонтального отклонения (внутренняя развертка отключена). На экране осциллографа при этом наблюдают одну из фигур Лиссажу, чаще всего эллипс.
Осциллографический метод u 1(t) = Uym sin ωt u 2(t) = Uхm sin (ωt+φ) При t = 0 c d ℓab ~ 2 Ux sin φ. a b ℓcd ~ 2 Uхm
Осциллографический метод o При использовании метода фигур Лиссажу следует помнить о двузначном отсчете 00 450 900 1350 1800 2250 2700 3150 3600
Осциллографический метод o Погрешность измерения фазового угла зависит от погрешности измерения отрезков ab и cd, ширины луча, неодинаковых фазовых сдвигов в каналах вертикального и горизонтального отклонения. Погрешность составляет примерно 2 о… 3 о при измерении фазовых сдвигов, близких к 0 о и 180 о и 10 о – при измерении фазовых сдвигов, близких к 90 о.
o Лекция 9
Компенсационный метод измерений (метод сравнения) o Сущность метода заключается в компенсации измеряемого угла сдвига фаз или дополнении его до 180 о с помощью градуированного фазовращателя. В этом случае одно из напряжений, например, u 1(t), подается непосредственно на один из входов осциллографа, а второе напряжение u 2(t) подается на второй вход через фазовращатель. Фазовращатель u 1(t) У Х u'2(t) градуированный u 2(t) φо = – αо. φо = 180 о – α Регулирование
Компенсационный метод измерений o Точность измерения определяется погрешностью, вносимой фазовращателем. a I R 1=R C c a d Uвх b ~ Uвх d Uвых c Uc U Uвых вых е UR Uc UR R 2=R Rр a d Uвх b I c b a
Компенсационный метод измерений o Погрешность фазовращателей является частотозависимой и определяется, прежде всего, точностью подгонки и стабильностью его элементов. При использовании высококачественных элементов и при условии, если изменение частоты входного напряжения не превышает 0, 001%, можно обеспечить погрешность Δα = 10' или в относительном виде 0, 05%.
Аналоговый электронный фазометр u 1(t) Формиро ватель 1 R S Т ΔTx u 2(t) Формиро R ИМ Магнито- ватель 2 электрический измерительный механизм 20 ГЦ – 1 МГц 1, 5 – 3˚
Аналоговый электронный фазометр U U 1(t)=Um 1 Sinωt U 2(t)=Um 2 Sinωt ωt Вых Ф 1 t Вых Ф 2 t ΔT Вых T Um t i(t) Im Iср t
Цифровой фазометр с преобразо ванием сдвига фаз в напряжение φx → ΔT →U Nx U 1(t) Формиро- ватель 1 S Т ΔT Фильтр Uср Цифровой низких вольтметр U 2(t) Формиро- R частот ватель 2
Цифровой фазометр мгновенных значений o φx → ΔT →Nx измеритель интервала времени u 1(t) Формиро- ватель 1 S Т Nx Ключ Счетчик ЦОУ u 2(t) Формиро- R цифровое ватель 2 fo отсчетное устройство ГК
Временные диаграммы U 1(t) U 2(t) ωt Вых Ф 1 t Вых Ф 2 t Вых T t ГК ΔT t Кл t Nx
Цифровой фазометр мгновенных значений Период должен быть известен Если период неизвестен, тогда измерения производят в два этапа: 1 Измеряют период (по этой же схеме) и получают NТ. 2 Измеряют фазовый сдвиг Nφ Фазометр мгновенных значений предназначен для работы на низких частотах от 0, 001 Гц до 100 Гц.
Цифровой фазометр средних значений Применяют для измерения фазового сдвига в диапазоне звуковых частот Ф 1 цифровое u 1(t) Формиро- отсчетное ватель 1 устройство S Т ΔT Ключ Счетч ЦОУ 1 2 ик u 2(t) Формиро- R ватель 2 Tи ГК ДЧ Ф 2 делитель частоты
Ти
цифровое Цифровой фазометр Ф 1 отсчетное U 1(t) Формиро- ватель 1 S Т устройство средних значений ΔT Ключ Счетчи ЦОУ П к U 2(t) Формиро- R 1 2 ватель 2 Tи ГК ДЧ Ф 2 делитель частоты o Tи – время, за которое измеряется среднее значение фазового сдвига; o n – число импульсов в пачке; m – число пачек; Общее число импульсов в счетчике Погрешность современных фазометров – 10 угловых минут.
Погрешность цифрового фазометра
Методы измерения фазового сдвига с преобразованием частоты Для расширения диапазона частот фазометров применяют преобразование частоты исследуемых сигналов. Основным является гетеродинное преобразование частоты, позволяющее свести измерение фазового сдвига практически любых частот к измерению фазового сдвига на фиксированной промежуточной частоте. При измерении малых фазовых сдвигов используют умножение частоты. В этом случае фазовый сдвиг между сигналами увеличивается во столько же раз , во сколько и частота. Это повышает точность измерения
Фазометр с гетеродинным преобразованием частоты ВЦ – входная цепь; СМ – смеситель Г гетеродин; УПЧ усилитель промежуточной (разностной) частоты
Фазометры с умножением частоты Применяются для измерения малых фазовых сдвигов u 1(t) u’ 1(t) = U’m 1 sin mωt Умножитель частоты 1 к фазометру u 1(t) u’ 2(t) = U’m 2 sin m(ωt+φ) Умножитель частоты 2 m коэффициент умножения
Погрешности лучших современных фазометров составляют 0, 005˚

