eight-counters114.pptx
- Количество слайдов: 65
Лекция 8 Многопроволочные камеры 2 m 2 m 1 – катод 2 – анодная проволока
J. FISCHER, A. HRISOHOt, V. RADEKA and P. REHAK Brookhaven National Laboratory, PROPORTIONAL CHAMBERS FOR VERY HIGH COUNTING RATES BASED ON GAS MIXTURES OF CF 4 WITH HYDROCARBONS NIM A 238 (1985) 249 -264 Типичные площади камер 100 – 1000 см 2. Диаметр анодных проволочек >5 мкм. Требуется эффективность регистрации >99%. Это ограничивает минимальную толщину камеры. Физическую толщину можно уменьшить, применяя многоатомный рабочий газ.
Ar
Рабочий газ – CF 4 c добавкой 10 -20% неопентана [С(СН 3)4] для увеличения скорости дрейфа электронов (одновременно это гасящая примесь). Скорость дрейфа – (15 – 30) см/мкс при Е/р=10 – 60 Vcm– 1 Torr– 1.
The time of passage of a minimum ionizing particles is determined by a fast plastic scintillator/PM tube and a constant-fraction discriminator. The timing error of the discriminator is less than 1 ns. A filter in front of the scintillator stops low energy electrons. The timing of the chamber signal is performed by a leading edge discriminator. The distribution of the time differences is recorded by a pulse height analyser after time-toamplitude conversion.
Неопределенность времени сигнала
Разрешающая способность камеры 5 при переднем фронте сигнала 1 мкс и небольших значениях (3000 -5000) коэффициента газового усиления. Всего около 6 пар ионов В камере толщиной 1. 2 мм!
Relative pulse heights and time jitter vs particle rate per cm of anode wire in chamber 2, and per cm 2 in chamber 2 and chamber 5, using CF 4 with 20% isobutane. The mean total avalanche charge per count was - 5 x 105 electrons in these measurements.
Принцип катодного считывания. Положение лавины а определяется по центру тяжести заряда, индуцированного на катодных стрипах (полосках), перпендикулярных анодным проволочкам.
Характеристики многопроволочных пропорциональных камер (MWPC). Высокая точность определения координат треков, имеющих преимущественно перпендикулярное направление по отношению к плоскости камеры. Точность определения координат лавины – намного лучше, чем 0. 2 мм (FWHM). Интерполяцией амплитуд сигналов с двух или более смежных анодных проволочек определяют угол наклонных треков. Хорошее разрешение по времени (50 нс). G. CHARPAK, G. PETERSEN, A. POLICARPO , and F. SAULI Nucl. Insr. Meth. Vol. 148, p. 471 (1978).
Анодные проволочки вольфрамовые, позолоченные, диаметром 2 мкм. Натянуты с шагом 2 мм. Расстояние от анодной плоскости до каждой из катодных плоскостей – 8 мм. Катодные плоскости выполнены из систем проволочек диаметром 50 мкм, натянутых с шагом 500 мкм и соединенных в группы (strips) по 6 проволочек. В одной плоскости стрипы параллельны анодным проволочкам, в другой – перпендикулярны. Газ: (А) Ar (or Xe) – 55% + isobutane – 38% + methylal – 7%; (B) Ar– 54. 5% + isobutane – 38% + methylal – 7% + 0. 5% freon-13 B 1 (magic mixture).
Показания АЦП: А от проволочки а, В от b, С от с; Xi от стрипа xi, Yi от yi.
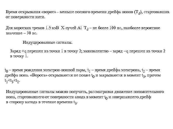
Испытания камер проводили с применением Х-лучей Al (рентгеновская трубка) и 5. 9 кэ. В Х-лучей от радиоактивного источника 55 Fe. Проволочки – a, b, c. Сигналы – отрицательные. Стрипы xi, yi. Сигналы – положительные. Сигналы рождены ионами, дрейфующими от поверхности анода в сторону катода. Получали сигналы одинаковой формы от всех усилителей и подавали эти сигналы на входы АЦП. Запуск АЦП ( «ворота) – от «главного» отрицательного сигнала анодной нити.
Время открывания «ворот» - меньше полного времени дрейфа ионов (Td), стартовавших от поверхности нити. Для коротких треков 1. 5 кэ. В Х-лучей Al Td – не более 100 нс, наиболее вероятное значение – 30 нс. Индуцированные сигналы. Заряд +q перешел из точки 1 в точку 2; эквивалентно – заряд -q перешел из точки 2 в точку 1. t 0 – время рождения электрон-ионной пары, t 1 – время дрейфа электрона, t 2 – время дрейфа иона. «Ворота» открываются не позже t 0 и закрываются в момент t 3, причем t 1
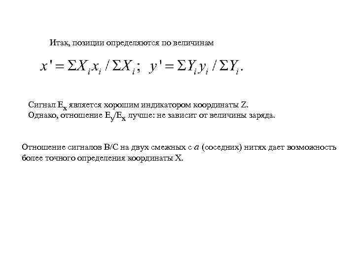
Заряд q 0 стартовал с вершины нити а: Qa=max, Qb=Qc=min. A, B, C, Xi, Yi – сигналы на электродах. Позиции определяются по величинам
Сигналы тока на электродах в зависимости от координаты Z положительного заряда, совершающего дрейф в сторону катода. Возможность определения координаты Z по величине
Induced charges Ex (full curve) on a cathode and qa (dashed curve) on the anode, as a function of the Z coordinate of the "ion pin", for different values (indicated near the curves in mm) of the distance r between the "ion pin" and the anode. r
Итак, позиции определяются по величинам Сигнал Ех является хорошим индикатором координаты Z. Однако, отношение Ey/Ex лучше: не зависит от величины заряда. Отношение сигналов В/С на двух смежных с а (соседних) нитях дает возможность более точного определения координаты Х.
Дрейфовая камера
1 – сигнальная проволочка (анод), 40 мкм. 2 – потенциальные проволочки, 200 мкм.
Проблема право-левой неоднозначности
Цилиндрические дрейфовые камеры
Применение соломенно-трубчатых камер (straw chambers). Схема многопроволочного дрейфового модуля. В модуле диаметром 30 мм размещено 70 дрейфовых ячеек.
Время-проекционная камера
MAYA: an active-target detector for direct binary reactions with exotic beams 20 Cs. I(Tl) Crystals (5 x 4)cm 2 Schematic diagram of the MAYA stainless-steel vessel.
the internal structure of MAYA
View of the upper side of the pads board paved with 5 mm sided hexagons. 37 rows with 35 pads in each.
Event for the reaction p(8 He, 8 He)p, for Xreaction=100 mm, qlab = 60 o, p(C 4 H 10) = 1060, mbar, Ebeam=3. 9 Me. V/nucleon.
Matrix (collected charge vs range) for a 8 He beam at 3. 5 Me. V/n in 525 mbar of isobutane, for vertex position between 80 mm and 100 mm from the entrance window.
Gas electron multiplier (GEM) structures. pitch - шаг
Фотокамера
N
Стримерные трубки
Пропорциональный счетчик Радиус катодной трубки: 5 – 150 мм; диаметр нити – 20 – 100 мкм. Рабочий газ: Ar(Kr, Xe) [90– 95%] + СН 4(СО 2) [10– 5%]; давление 104 – 105 Па. 1 режим ИК 2 область пропорциональности 3 ограниченная пропорц-ть 4 режим счетчика Гейгера 5 тлеющий разряд
Счетчик Гейгера Роль фотоионизации Дрейф ионов, газовый разряд. Способы гашения разряда. R 1 R 2 Метод самогасящих примесей газа СН 4 (метан), С 2 Н 6 (этан), С 4 Н 10 (изобутан) и др. Диаметр анода 30 m, диаметр катода 10 мм, 90% Ar+10% CH 4, p~105 Па, V~1 k. V, газовое усиление 1010.
I II III Фотографии картин газового разряда: (I) пропорциональный счетчик, (II) счетчик Гейгера, (III) стримерня трубка.
Стримерные трубки. «Толстые» анодные проволочки – 50 -100 m; Газовые смеси 60% Ar + 40% CH 4; Потенциал нити 3. 5 k. V. Источник 90 Sr
Эффективность регистрации b частиц 90 Sr в зависимости от высокого напряжения на нити и состава рабочего газа. (Режим стримерного разряда).
R. BAUMGART, C. GRUPEN and U. SCHAEFER Department of Physics, Siegen University, 5900 Siegen, Germany Nucl. Instr. Meth. , vol. 222 (1984) 448 -457
Определение координаты по длине нити. Layout of the delay-line pad readout. The total length of the delay-line is 18 cm.
Nuclear Instruments and Methods 177 (1980) 385 -397 G. D ALEKSEEV, N. A. KALININA, V. V. KARPUKHIN, D M. KHAZINS and V V. KRUGLOV Joint Institute for Nuclear Research, Laboratory of Nuclear Problems, Dubna, USSR Characteristics of SQS-discharge self-quenching streamer mode The features of the mode are: (a) large signal amplitude A = (0. 2 -4) m. A with a rather narrow amplitude distribution (fwhm ~ 40%), (b) small pulse duration tl/2 ~40 ns (at half height), (c) after a particle passes through the chamber, a small part of the anode wire is blocked; the effective value of the wire-part length multiplied by the blocked time (the "dead zone") is equal to z ~30 ms cm, (d) the mode is stable what is proved by the considerable width of the counting-rate -plateau (~1000 V) and the constant character of the values z and tl/2 on the plateau, (e) the transition from proportional to high-current mode has a leap character. leap – скачок
50% Ar+ 33% CH 4 + 17% (OCH 3)2 CH 2 метилаль Площадь камеры 16 х 16 см 2 50 х 50 см 2
5. 9 ke. V 55 Fm Режим I Режим пропорциональности собранный заряд 2. 95 ke. V Появление Режим II стримера Режим III Переходный режим Режим самогасящейся стримерной моды
Схема фотографирования (a) proportional mode, U= 3. 15 k. V, N = 2 х 107 (b) SQS-mode, U = 3. 8 k. V, N = 5 x 106 (c) SQS-mode, U = 4. 2 k. V, N = 1. 7 x 106, (d) SQS-mode, U = 4 6 k. V, N = 5 × l 05. The arrows indicate the anode wire position. N – количество заснятых прохождений Х лучей 55 Fe.
The counting rate upper limit which can be received on a 1 m anode wire (at a umiform irradiation along the wire) is equal to about 3 106 particles per second which is comparable to the upper counting rate in the proportional mode. The chamber operates properly until the flux of irradiation exceeds about 7 10 9 particles per cm of the anode wire length. The system of 18 drift chambers of 0 5 × 0. 5 m 2 active area operates in the highcurrent mode. The experimental spatial resolution of the chambers is equal to ± 130 m. -
Съём сигнала стримерной трубки Трубки из резистивного пластика


