Лекция 8 - Презентация 8-2.ppt
- Количество слайдов: 11
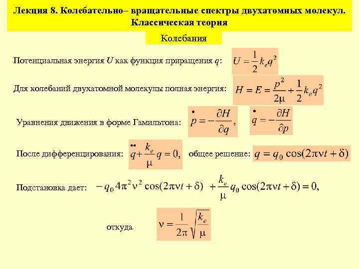
Лекция 8. Колебательно– вращательные спектры двухатомных молекул. Классическая теория Колебания Потенциальная энергия U как функция приращения q: Для колебаний двухатомной молекулы полная энергия: Уравнения движения в форме Гамильтона: После дифференцирования: Подстановка дает: откуда общее решение:
Вращение Функция Гамильтона и вращательная энергия: Угловая скорость и момент: Угол Эйлера изменяется с частотой: Дипольный момент Разложение в ряд:
Испускание и поглощение В спектрах испускания и поглощения могут проявляться частоты если выполняются условия: Комбинационное рассеяние По аналогии где представится в виде ряда Фурье, содержащего члены с частотам – частота релеевского рассеяния, – частота, соответствующая вращательному КР, – частота, соответствующая колебательно–вращательному КР.
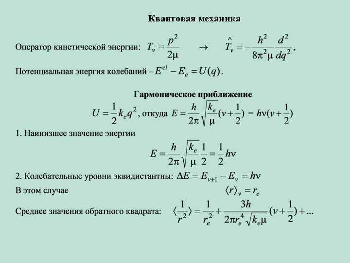
Квантовая механика
Колебательно- вращательные состояния В приближении ”жесткий ротатор – гармонический осциллятор”: В приближении ”нежесткий ротатор – ангармонический осциллятор”: Возможны переходы, для которых
Колебательно-вращательные спектры комбинационного рассеяния Вращательные спектры: Правило отбора Колебательно–вращательные спектры: Приближенно: Наиболее интенсивны в спектры КР переходы 0 -1 (стоксовый) и 1 -0 (антистоксовый) , например: Все двухатомные молекулы дают чисто вращательные или колебательно– вращательные спектры КР
Колебательно–вращательные переходы и спектр двухатомной молекулы
Колебательно–вращательный спектр поглощения HCl. Полоса 0– 1 R–ветвь Р–ветвь
Лекция 8 - Презентация 8-2.ppt