Лекция_8_идеальные среды.ppt
- Количество слайдов: 32
ЛЕКЦИЯ 8 Идеальные среды 1. Идеальный газ 2. Идеальная вязкая жидкость 3. Идеальное упругое тело 4. Фильтрация идеального газа и вязкой жидкости 5. Идеально пластическое тело 6. 1
Идеальный газ Физические основы В XVII-XIX веках англичанин Р. Бойль и французы Э. Мариотт, Ж. Гей-Люссак и Ж. Шарль экспериментально установили ряд важных газовых законов, названных их именами. Закономерности были получены при изучении поведения газов при небольших давлениях, близких к атмосферному. Считалось, что этим законам подчиняются все реально существующие газы. Однако, впоследствии, когда появились более точные приборы и усовершенствовались методы исследования, было установлено, что реальные газы даже при невысоких давлениях не совсем точно следуют газовым законам. Расхождение оказывалось тем меньшим, чем меньше была плотность газа, т. е. были меньше силы межмолекулярного взаимодействия. Для выяснения предела действия газовых законов в термодинамике введено понятие идеального газа. Под ним понимают теоретическую модель газа, представляющую собой хаотически движущиеся, равномерно распределенные по объему и непрерывно соударяющиеся упругие молекулы. При этом не учитывается взаимодействие частиц газа друг с другом. Идеальный газ можно представить как предельное состояние реального при 2
Для разреженного газа справедливы законы Бойля-Мариотта, Гей. Люссака и Джоуля. По закону Бойля-Мариотта при изотермическом сжатии или расширении газа давление изменяется обратно пропорционально объему (1) Этот закон был установлен независимо Бойлем в 1661 г. и Мариоттом в 1676 г. По закону Гей-Люссака, установленном в 1802 году, нагревание газа на 1 градус при постоянном давлении влечет за собой его расширение на 1/273, 15 часть того объема, который он занимает при 0°С и при том же давлении. Или при постоянном давлении удельные объемы газа прямо пропорциональны его абсолютным температурам или (2) В совокупности эти два закона дают уравнение Клапейрона-Менделеева (3) где - число молей, содержащихся в объеме ; R - универсальная газовая 3 постоянная.
По закону Джоуля внутренняя энергия идеального газа пропорциональна абсолютной температуре (4) В соответствии с классической статистической теорией, теплоемкость одного моля всех одно-, двух- и трехатомных газов равна соответственно Последнее соотношение обычно плохо выполняется. Теплота, необходимая для нагревания одного моля газа при постоянном давлении превышает теплоемкость газа при постоянном объеме на величину работы , которую газ производит вследствие расширения, когда при неизменном давлении его нагревают на 1 градус С помощью уравнения Клапейрона-Менделеева находим: (5) Следовательно Это есть уравнение Р. Майера (6) 4
В 1787 году Ж. Шарль, исследовавший расширение газов, установил закон изменения давления идеального газа с изменением температуры при постоянном объеме , в соответствии с которым (7) Это и есть закон Шарля Работа расширения: (8) При изотермическом расширении газа его внутренняя энергия остается неизменной и газ производит работу, равную тому количеству тепла, которое требуется сообщить, чтобы при расширении температура газа осталась неизменной В случае идеального газа вектор напряжений на любой площадке ортогонален этой площадке. Иными словами, тензор напряжений является шаровым (9) Чаще всего под идеальным газом понимают идеальный невязкий газ. 5
Основные термодинамические соотношения Идеальный невязкий газ (жидкость как синоним) Индекс “e” опускаем; В уравнение Гиббса входит только упругое давление «основной» или (10) производящий потенциал – внутренняя энергия адиабатический объемный модуль (I) адиабатный коэффициент теплового расширения: (11) (В лекции 7 + следующий слайд – изотермический модуль и изобарный КТР) адиабатический коэффициент сжимаемости (12) 6
«основной» или производящий потенциал –энергия Гиббса (13) (II) Изотермические объемный модуль и к-т сжимаемости Изобарный коэффициент теплового расширения: линейный (14) (II) 7
Для идеального газа: (15) (16) (17) Установите эти соотношения самостоятельно! 8
«основной» или производящий потенциал – энтальпия (18) (III) Коэффициент изоэнтропного охлаждения или изоэнтропный к-т дросселирования (19) (III) Отвечает за механокалорический эффект – нагревание жидкости или газа под действием градиента давления (или разности давлений) Устанавливается с помощью термодинамических равенств Идеальный газ: (20) (21) 9
Л. 7: (IV) Изохорный коэффициент термического увеличения давления: (22) Устанавливается аналогично: Л. 7 (38): Для идеального газа: (24) (23) (25) К-т ξ отвечает за термомеханический эффект – появление в жидкости или газе разности давлений, обусловленной разностью температур, что приводит к ее движению 10
Модель идеального газа. Общие уравнения После того, как все термодинамические свойства определены, можем выписать нужные уравнения баланса (1) (2) (3) Так как , вместо (2) имеем Уравнения Эйлера 11
Дифференциальное уравнение изоэнтропы 1) (6) Если 2) Если (7) д. у. изоэнтропы Вводим обозначение: (8) показатель изоэнтропы (9) (10) По определению: 12
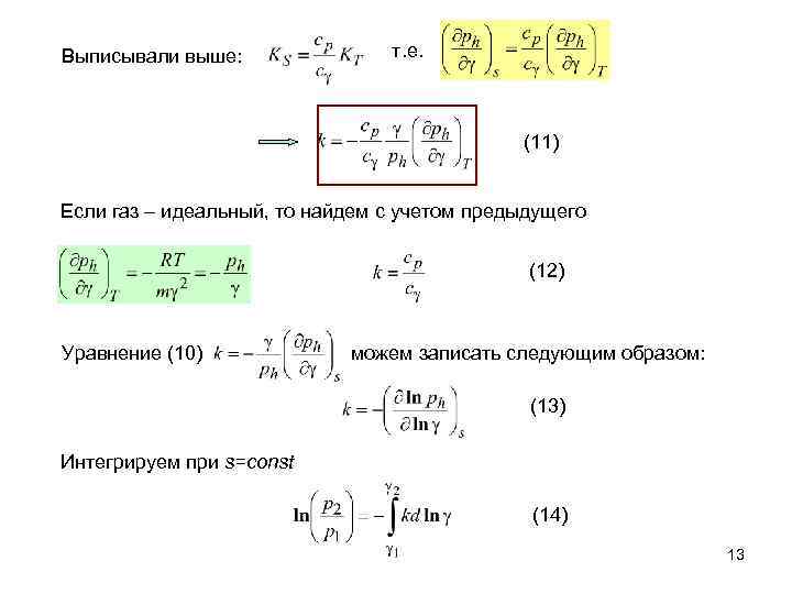
Выписывали выше: т. е. (11) Если газ – идеальный, то найдем с учетом предыдущего (12) Уравнение (10) можем записать следующим образом: (13) Интегрируем при s=const (14) 13
Если в некотором интервале состояний из последнего уравнения следует ряд равенств или (15) Это соотношение, справедливое для k=const называется уравнением адиабаты Пуассона Если газ – идеальный, из последнего соотношения следует: и (16) Для изотермического процесса в идеальном газе имеем: А для адиабатического - Следовательно, на - диаграмме адиабата (k<1) расположена круче изотермы 14
Баротропное равновесие Пусть газ находится в равновесии в потенциальном силовом поле, т. е. Введем функцию давления такую, что (17) Ее градиент: Величина может рассматриваться как отнесенный к единице массы главный вектор сил давления в данной точке или вектор объемного действия этих сил - потенциал объемного действия сил давления Следовательно, уравнение баротропного равновесия можно записать в виде: 15
Частные варианты баротропного газа Баротропный газ: (4) плотность может рассматриваться только как функция давления В этом случае говорим о баротропном движении и равновесии В противном случае имеем бароклинное движение и равновесие (5) Частные случаи баротропного равновесия (движения) 1) газ несжимаемый: Плотность перестает быть искомой величиной 2) процесс изотермический, но газ - сжимаемый 3) процесс адиабатный; нет притока тепла. Уравнение изотермы: 16
Идеальная несжимаемая жидкость Для упрощения теоретических исследований и выводов Л. Эйлер ввел понятие идеальной жидкости, т. е. такой воображаемой жидкости, которая абсолютно подвижна, несжимаема и не обладает вязкостью, т. е. при движении в ней не возникают силы внутреннего трения. Следовательно, при перемещении идеальной жидкости по трубам отсутствуют потери энергии на трение. Так как силы трения в покоящейся реальной жидкости равны нулю, то ее свойства близки к идеальной. (1) (2) 17
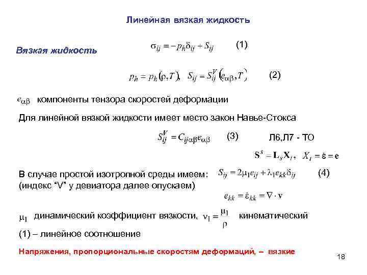
Линейная вязкая жидкость (1) Вязкая жидкость (2) компоненты тензора скоростей деформации Для линейной вязкой жидкости имеет место закон Навье-Стокса (3) Л 6, Л 7 - ТО (4) В случае простой изотропной среды имеем: (индекс “V” у девиатора далее опускаем) динамический коэффициент вязкости, кинематический (1) – линейное соотношение Напряжения, пропорциональные скоростям деформаций, – вязкие 18
Второй коэффициент вязкости: (5) (6) Второй коэффициент вязкости связан с объемной деформацией жидкости и при расчетах течений несжимаемых жидкостей не учитывается. Необходимость учета объемной вязкости может возникнуть в случаях, когда сжимаемость среды существенна, например, для процессов с большими временами релаксации (в движущемся газе с низкоскоростной реакцией); в ударных волнах… Из термодинамики мы получали еще одно соотношение для вязкого давления: (7) (8) Несжимаемая жидкость: (9) Жидкости, которые удовлетворяют законам (6)-(9), называют Ньютоновскими 19
Количественно вязкость определяется величиной касательной силы, которая должна быть приложена к единице площади сдвигаемого слоя, чтобы поддержать в этом слое течение с постоянной скоростью относительно сдвига, равной единице. При малых скоростях вязкость не зависит от давления. Имеется ряд экспериментальных законов. Для вязких газов справедлива формула Сэзерланда: (10) При низких температурах справедлива формула Чепмена: С, С’ зависят от плотности (11) Для очень разреженных газов понятие вязкости теряет смысл. Для газов: - статистическая теория Для жидкостей и твердых тел законы существенно отличаются. В них коэффициент вязкости обратно пропорционален коэффициенту самодиффузии (12) 20 W – энергия активации вязкого течения или энергия «разрыхления» жидкости
Подставив в уравнение движения, найдем: (13) Или для несжимаемой жидкости: (14) Это – уравнения Навье-Стокса В скалярной форме (14) принимают вид: (15) 21
В частном случае одномерного движения Уравнение Навье-Стокса: (16) (17) Уравнение Эйлера: Андреев В. К. , Гапоненко Ю. А. , Гончарова О. Н. , Пухначев В. В. Современные математические модели конвекции. – М. : Физматлит, 2008. – 368 с. 22
УПРУГОЕ ТЕЛО Закон Гука В технических расчетах деформацию стержня при растяжении определяют через относительное удлинение (Л 7) Идеальная упругость – однозначная зависимость между силами и вызванными этими силами перемещениями Для огромного большинства материалов закон упругости с большой точностью можно считать линейным Закон Гука (1) модуль упругости Закон упругости справедлив, пока напряжения не достигнут некоторого предела, называемого пределом упругости Для всех материалов, применяемых в технике (кроме резины и каучукообразных полимеров), модуль упругости весьма высок по сравнению с пределом упругости, поэтому величина упругой деформации невелика – не более 1 -2 % 23
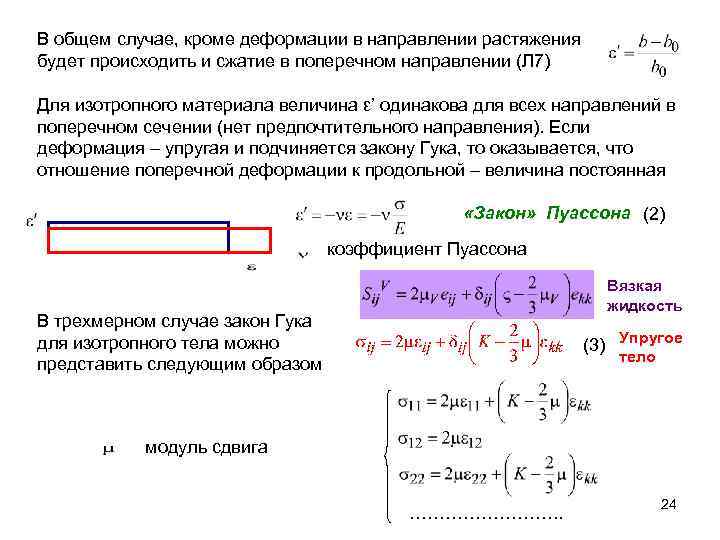
В общем случае, кроме деформации в направлении растяжения будет происходить и сжатие в поперечном направлении (Л 7) Для изотропного материала величина ε’ одинакова для всех направлений в поперечном сечении (нет предпочтительного направления). Если деформация – упругая и подчиняется закону Гука, то оказывается, что отношение поперечной деформации к продольной – величина постоянная «Закон» Пуассона (2) коэффициент Пуассона Вязкая жидкость В трехмерном случае закон Гука для изотропного тела можно представить следующим образом (3) Упругое тело модуль сдвига …………. . 24
Учитывая связь из (3) найдем или (7) Связь между «константами» устанавливается далее. Обобщенный закон Гука для анизотропного тела: (8) тензор четвертого ранга 25
Просуммируем (3) по : По определению модуль всестороннего сжатия или объемный модуль Для одноосного растяжения из общей формулы (3) имеем A - по закону Гука B Из В находим: (4) (ввели второй коэффициент Ламе) Из А: (5) (первый коэффициент Ламе) Отсюда легко находим: (6) 26
Деформации в теории упругости Смещения и их градиенты на столько малы, что можно не делать различия между эйлеровым и лагранжевым представлениями. Напоминаю: тензор деформаций Лагранжа-Грина тензор деформаций Эйлера-Альманзи 27
Уравнение движения и равновесия: В линейной теории упругости малы: перемещения, скорости, деформации, Поэтому с точностью до слагаемых второго порядка малости получаем уравнения в виде: Динамические (9) задачи Если малы еще и ускорения: (10) Квазистатические 28 задачи
Полная система уравнений линейной теории упругости Физические соотношения (11) Соотношения Коши: (12) (13) В 15 уравнениях неизвестными являются шесть компонент тензора напряжений, шесть компонент тензора деформаций и три компоненты вектора перемещений, т. е. всего 15 неизвестных 29
При прямом решении задач используются все 15 уравнений. В некоторых частных задачах, не только для проверки решения, но и для его нахождения, оказываются удобными уравнения совместности деформаций, которые вытекают из геометрических уравнений (т. е. , являются их следствием). Иногда их называют уравнениями неразрывности. (14) Учебники: Н. И. Бузухов Основы теории упругости, пластичности и ползучести. О. И. Теребушко Основы теории упругости и пластичности. Кац. 30 Теория упругости
Уравнения Ламэ и уравнения Бельтрами Задачи теории упругости можно формулировать и решать в напряжениях и/или в перемещениях в зависимости от того, что в первую очередь требуется определить. 1. В первом случае за неизвестные величины принимаются напряжения. Тогда для нахождения 6 неизвестных функций координат нужно иметь шесть уравнений. Из уравнений равновесия эти величины непосредственно не определяются: трех уравнений оказывается недостаточно. И тогда используют уравнения неразрывности, записанные с помощью (11) через напряжения: (15) где Это и есть уравнения Бельтрами Входящие в общее решение произвольные функции 31 определяем из условий, заданных на поверхностях
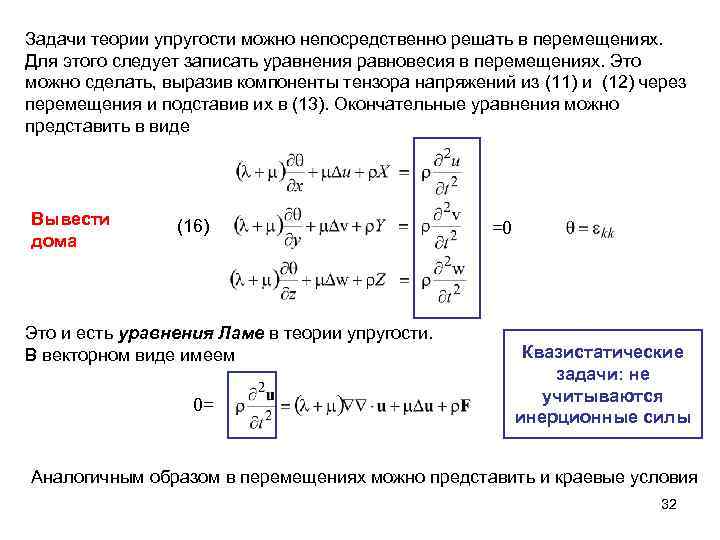
Задачи теории упругости можно непосредственно решать в перемещениях. Для этого следует записать уравнения равновесия в перемещениях. Это можно сделать, выразив компоненты тензора напряжений из (11) и (12) через перемещения и подставив их в (13). Окончательные уравнения можно представить в виде Вывести дома (16) Это и есть уравнения Ламе в теории упругости. В векторном виде имеем 0= =0 Квазистатические задачи: не учитываются инерционные силы Аналогичным образом в перемещениях можно представить и краевые условия 32


