8. Цикличность развития экономики.ppt
- Количество слайдов: 33
Лекция 8. Цикличность экономического развития Вопросы: 1. Экономический цикл: понятие, фазы, виды. Материальная основа выхода из кризиса 2. Механизм распространения циклических колебаний: эффект мультипликатора-акселератора
1 -й вопрос: Экономический цикл: понятие, фазы, виды. Материальная основа выхода из кризиса Экономический (или деловой) цикл business cycle – это периодические Экономический (или деловой) цикл спады и подъемы в экономике, колебания деловой активности Выделяют две экстремальные точки цикла: 1) точку пика (peak), соответ- Реальный peak ВВП ствующую ВВП Y* максимуму peak Yфакт trend деловой peak trend активности trough I II IV trough Время (годы) 2) точку дна (trough), которая соответствует минимуму деловой активности (максимальному спаду)
Цикл обычно делится на 2 фазы: 1) фазу спада или рецессию 2) фазу подъема или оживление recessio, которая длится от recovery, которое продолжается пика до дна от дна до пика Продолжительный и глубокий спад - депрессия depression Реальный ВВП peak ВВП Y* peak Yфакт trend peak trend trough I II IV trough Время (годы) (годы)
Другой подход к анализу цикла: в экономическом цикле выделяют 4 фазы: I фаза – бум boom – boom экономика достигает максимальной активности. Это период сверхзанятости (экономика находится выше уровня потенциального объема производства, выше тренда) и инфляции. Экономика в этом состоянии носит название «перегретой» «overheated economy» II фаза – спад recession или slump – экономика постепенно возвращается к уровню тренда (потенциального ВВП), уровень деловой активности сокращается, фактический ВВП доходит до потенциального, а затем начинает падать ниже тренда, что приводит экономику к фазе кризиса Реальный Реальный ВВП peak ВВП Y* peak Yфакт trend peak trend trough I II IV trough Время (годы)
III. фаза – кризис crisis или стагнация stagnation – экономика находится в состоянии рецессионного разрыва, поскольку фактический ВВП меньше потенциального (недоиспользование экономических ресурсов) IV. фаза – оживление или подъем - экономика постепенно начинает выходить из кризиса, фактический ВВП приближается к своему потенциальному уровню, а затем превосходит его, пока не достигнет своего максимума, что вновь приведет к фазе бума Реальный ВВП peak ВВП Y* peak Yфакт trend peak trend trough I II IV trough Время (годы) (годы)
Основная причина экономических циклов - несоответствие между совокупным спросом и совокупным предложением (между совокупными расходами и совокупным объемом производства) В фазе бума наступает момент, когда весь произведенный объем производства не может быть продан, т. е. совокупные расходы меньше, чем выпуск Экономический цикл в модели AD-AS а) б) P LRAS SRAS P LRAS SRAS 1 P 2 AD SRAS 0 P 0 P 1 SRAS 2 P 1 AD 2 P 2 AD 0 AD 1 Y 1 Y* Y 2 Y 1 Y* Y 2
а) снижается совокупный спрос: затоваривание свертывание производства растет безработица - падают совокупные доходы (потребительские и инвестиционные) и совокупные расходы снижается краткосрочная ставка процента (цена на инвестиционный и потребительский кредит). Долгосрочная ставка процента растет (в условиях снижения доходов и нехватки наличных денег люди начинают продавать облигации, предложение облигаций увеличивается, их цена падает, а чем ниже цена облигации, тем выше ставка процента) уменьшаются налоговые поступления в госбюджет, увеличиваются государственные трансфертные выплаты (пособия по безработице, пособия по бедности) растет дефицит государственного бюджета Пытаясь продать свою продукцию, фирмы могут снизить цены на нее (дефляция) выпуск сокращается до Y 1, уровень цен падает от Р 0 до Р 1 Экономический цикл в модели AD-AS а) б) P LRAS SRAS P LRAS SRAS 1 P 2 AD SRAS 0 P 0 P 1 SRAS 2 P 1 AD 2 P 2 AD 0 AD 1 Y 1 Y* Y 2 Y 1 Y* Y 2
б) уменьшается совокупное предложение: большинство показателей ведут себя так же (как и в первом случае) Исключение - показатель общего уровня цен, который повышается по мере углубления спада Возникает «стагфляция» : спад производства от Y* до Y 1 и рост уровня цен от Р 0 до Р 1. Основа выхода из кризиса - инвестиции (обновление основного капитала), они Основа выхода из кризиса увеличивают запас капитала в экономике и создают условия для роста совокупного предложения: сдвиг кривой SRAS 1 до SRAS 0 Экономический цикл в модели AD-AS а) б) P LRAS SRAS P LRAS SRAS 1 P 2 AD SRAS 0 P 0 P 1 SRAS 2 P 1 AD 2 P 2 AD 0 AD 1 Y 1 Y* Y 2 Y 1 Y* Y 2
Показатели экономического цикла: Главным индикатором фаз цикла выступает темп экономического роста rate of growth – g g = [(Yt – 1) / (Yt – 1) ] · 100% Yt – реальный ВВП текущего года (Yt – 1) – реальный ВВП предыдущего года g характеризует процентное изменение реального ВВП в каждом следующем году по сравнению с предыдущим, т. е. темп прироста ВВП g положительный - экономика находится в фазе подъема g отрицательный – в фазе спада
В зависимости от поведения экономических величин на разных фазах цикла показатели: Проциклические: увеличиваются в фазе подъема и снижаются в фазе спада - реальный ВВП, величина совокупных доходов, объем продаж, прибыль фирм, величина налоговых поступлений, объем трансфертных выплат, объем импорта Контрциклические: увеличиваются в фазе спада и снижаются в фазе подъема – уровень безработицы, величина запасов фирм Ациклические: не имеют циклического характера и величина их не связана с фазами цикла - объем экспорта, ставка налога, норма амортизации
Виды циклов: по продолжительности: Øстолетние циклы - длятся сто и более лет Øклассические циклы – 10 -12 лет (первый - кризис перепроизводства произошел в Англии в 1825 г. , а начиная с 1856 г. такие кризисы стали мировыми), которые связаны с массовым обновлением основного капитала, т. е. оборудования (в связи с возрастающим значением морального износа основного капитала продолжительность таких циклов в современных условиях сократилась) Ø «циклы Кондратьева» - 48 -55 лет ( «длинные волны экономической конъюнктуры» : наиболее разрушительные -когда совпадают точки максимального падения деловой активности «длинноволнового цикла» и классического - кризис 1873 года, Великая Депрессия 1929 -1933 годов, стагфляция 1974 -1975 годов; кризис 2008 – 2011 гг.
НИКОЛАЙ ДМИТРИЕВИЧ КОНДРАТЬЕВ 1892 Кинешемский уезд, Костромская губерния — 1938, полигон «Коммунарка» , Московская область) — русский и советский экономист Основоположник теории экономических циклов Теоретически обосновал «новую экономическую политику» в СССР. Арестован НКВД в 1930 по ложному обвинению. В 1938 расстрелян. В 1987 реабилитирован С 1993 г. Международный фонд Н. Д. Кондратьева и Российская академия естественных наук присуждают медали Н. Д. Кондратьева раз в три года по итогам международного конкурса трем российским и трем зарубежным ученым за вклад в развитие общественных наук. За весь период конкурса этой награды удостоены всего 10 российских ученых
Øциклы Китчина продолжительностью 2 -3 года (Китчин Джозеф (1861 -1932, британский статистик, работал в Китчин Джозеф ( южно-африканской добывающей промышленности; в 1921 -23 гг. опубликовал работы по исследованию британских и американских деловых циклов, где выделил небольшие циклы в 40 месяцев и большие циклы в 7 -11 лет; первый тип цикла был обнаружен им впервые и впоследствии назван его именем) Øциклы Жюглара - классические средние (десятилетние) циклы (Жюглар Клемент (1819 -1908) Жюглар Клемент французский экономист и математик, исследователь теории экономических циклов) Øциклы Кузнеца – длинные колебания, обладающие самой большой амплитудой колебаний в строительстве (20 -22 года) (Саймон Кузнец (1901 -1985) американский экономист) Саймон Кузнец
Циклические и нециклические колебания: Если имеет место экономический цикл, то ü изменяются все показатели ü цикл охватывает все отрасли (или сферы), То нециклические колебания отражаются: • в изменении деловой активности лишь в некоторых отраслях, имеющих сезонный характер работ (рост деловой активности, например, в сельском хозяйстве осенью в период сбора урожая и в строительстве весной и летом и спад деловой активности в этих отраслях зимой) • в изменении лишь некоторых экономических показателей (например, резкий рост объема розничных продаж перед праздниками и рост деловой активности в соответствующих отраслях)
2 -й вопрос: Механизм распространения циклических колебаний: эффект мультипликатора-акселератора Циклические колебания – постоянно повторяющиеся отклонения совокупного спроса и совокупного предложения AD = C + Ig + G + Xn Ig – самый нестабильный компонент совокупного спроса (по отношению к С и G) С одной стороны, величина индуцированных инвестиций зависит от динамики реального ВВП С другой – сами инвестиции – компонент ВВП Следовательно, колебания инвестиций влияют и на объем ВВП
На связь между изменениями реального ВВП и производных инвестиций впервые обратил внимание Д. М. Кларк Джон Морис Кларк – американский экономист (1884 -1963) Основные произведения: • Общественный контроль за бизнесом Social control of business, 1926 • Стратегические факторы в экономических циклах Strategic factors in business cycles, 1934
Д. М. Кларк полагал: возрастание спроса на предметы потребления порождает цепную реакцию - многократно увеличивается спрос на оборудование и машины Эта закономерность – ключевой момент циклического развития - принцип акселерации или эффект акселератора Эффект, ускоряющий процесс инвестиций, описал А. Афтальон в 1913 г. : Альбер Афтальон Albert Aftalion Возрастающий рост спроса на (1874 — 1956) — предметы потребления способен французский экономист вызвать гораздо больший спрос на родом из Болгарии производственные фонды В результате часть произведенных предметов потребления окажется на Первооткрыватель принципа рынке излишней макроэкономического акселератора (1913)
Коэффициент капиталоемкости = (капитальный коэффициент) Предположим, что K/Y = 2, тогда изменения в объемах продаж и чистых инвестициях можно представить в виде таблицы: Коэффициент капиталоемкости и эффект акселератора Время Годовые Основной Чистые Валовые продажи капитал, К инвестиции In инвестиции: конечной Ig = In + d (норма продукции, Y амортизации) 1 год 20 40 0 4 2 год 20 40 0 4 3 год 20 40 0 4 4 год 30 60 20 + 6 = 26 5 год 50 100 40 + 10 = 50 6 год 50 100 0 + 10 = 10 7 год 49 98 -2 (-2 + 9, 8) = 7, 8
Время Годовые Основной Чистые Валовые продажи капитал, К инвестиции In инвестиции: конечной Ig = In + d (норма продукции, Y амортизации) 1 год 20 40 0 4 2 год 20 40 0 4 3 год 20 40 0 4 4 год 30 60 20 + 6 = 26 5 год 50 100 40 + 10 = 50 6 год 50 100 0 + 10 = 10 7 год 49 98 -2 (-2 + 9, 8) = 7, 8 Допустим: норма амортизации d – 10% амортизационные отчисления: 1/10 от величины основного капитала Так, в 1 год чистые инвестиции равны 0, но амортизация – 4 млн, валовые инвестиции: Ig = In + d = 0 + 4 = 4 млн. В 7 году чистые инвестиции – отрицательные Максимальным пределом отрицательных чистых инвестиций является величина амортизации
Время Годовые Основной Чистые Валовые продажи капитал, К инвестиции In инвестиции: конечной Ig = In + d (норма продукции, Y амортизации) 1 год 20 40 0 4 2 год 20 40 0 4 3 год 20 40 0 4 4 год 30 60 20 + 6 = 26 5 год 50 100 40 + 10 = 50 6 год 50 100 0 + 10 = 10 7 год 49 98 -2 (-2 + 9, 8) = 7, 8 Неизменная величина объема продаж в 1 -3 годах не сопровождается изменениями в чистых инвестициях – они равны нулю. Валовые инвестиции представляют только амортизационные отчисления. В 4 -м году произошло увеличение объема продаж на 10 млн. , так как для поддержания желаемого соотношения капитал/продукт = 2 требуется увеличение инвестиций с нуля до 20 млн. Рост объема продаж сопровождается кратным увеличением чистых инвестиций
Время Годовые Основной Чистые Валовые продажи капитал, К инвестиции In инвестиции: конечной Ig = In + d (норма продукции, Y амортизации) 1 год 20 40 0 4 2 год 20 40 0 4 3 год 20 40 0 4 4 год 30 60 20 + 6 = 26 5 год 50 100 40 + 10 = 50 6 год 50 100 0 + 10 = 10 7 год 49 98 -2 (-2 + 9, 8) = 7, 8 Как только объем продаж остается неизменным (при переходе от 5 к 6 году) - наблюдается снижение чистых инвестиций с 40 млн. до нуля. В 7 году сокращение объема продаж приводит к дезинвестициям Вывод: Рост или сокращение объема продаж сопровождается большим ростом или большим сокращением величины чистых инвестиций – в этом суть эффекта акселерации (ускорения)
Время Годовые Основной Чистые Валовые продажи капитал, К инвестиции In инвестиции: конечной Ig = In + d (норма продукции, Y амортизации) 1 год 20 40 0 4 2 год 20 40 0 4 3 год 20 40 0 4 4 год 30 60 20 + 6 = 26 5 год 50 100 40 + 10 = 50 6 год 50 100 0 + 10 = 10 7 год 49 98 -2 (-2 + 9, 8) = 7, 8 Акселератор (v) или коэффициент, на который надо умножить изменение объема продаж, чтобы получить величину чистых инвестиций, равен 2. Он совпадает с коэффициентом капиталоемкости ( коэффициент капиталоемкости показывает величину акселератора) В таблице предполагается, что увеличение индуцированных (производных) инвестиций происходит в том же году, что и объем продаж
Однако экономисты при построении модели акселератора исходят из определенного лага (временного запаздывания) в реакции экономических агентов (осуществляющих инвестиции) на увеличение объема продаж (роста реального ВВП) – в своих инвестиционных проектах предприниматели исходят из прошлых, а не текущих значений динамики объема продаж и прибылей Если объем продаж в предшествующих периодах сокращался, то в сегодняшнем (текущем) периоде будет сокращаться объем инвестиций (исходя из прошлого периода) Математически акселератор – отношение инвестиций периода t к изменению потребительского спроса или национального дохода в предшествующие периоды: V - акселератор It - чистые инвестиции в период t - год, когда они были осуществлены (t-1), (t-2) – предшествующие годы Y – потребительский спрос, доход (реальный ВВП)
2 примера : - в 1 -м случае - национальный доход возрастает на одну и ту же величину акселератор = 3 Доход возрастает на одну и ту же величину. При v =3 прирост дохода 1. даст в будущем троекратное увеличение чистых инвестиций Предположим, что в предшествующие 2000 году периоды объем дохода составлял одну и ту же величину – 1000 млрд. руб. Годы Доход Y Инвестиции In 2000 1000 0 2001 1200 0 2002 1400 600 Согласно формуле, инвестиции в 2002 2003 1600 году - это реакция на 2004 1800 600 изменение дохода между 2001 и 2000 гг. : 2005 2000 600 It = (1200 – 1000) ∙ 3 = 600 Прирост дохода идет равными порциями, поэтому инвестиции во все последующие годы составляют неизменную величину Нулевое значение инвестиций в 2000 и 2001 гг. объясняется допущением о том, что ив 1998 и в 1999 гг. объем дохода составлял 1000
2 примера : - во 2 -м – изменение дохода происходит неравными порциями акселератор = 3 2. Динамика инвестиций оказывается более изменчивой, чем колебания дохода (вызывающего эти инвестиции) Амплитуда колебаний дохода Y составляла за период с 2000 до 2004 гг. максимально 850, а амплитуда колебаний инвестиций (включая 2005 г. ) от 600 до -1350, т. е в абсолютном выражении - 1950 млрд. руб. Годы Доход Y Инвестиции In 2000 1000 2001 1200 2002 1450 600 2003 1850 750 2004 1400 1200 2005 4000 -1350
Кроме того, эффект акселератора с эффектом мультипликатора порождает эффект мультипликатора-акселератора Модель мультипликатора-акселератора разработана Полом мультипликатора-акселератора Самуэльсоном и сэром Джоном Ричардом Хиксом Paul Anthony Samuelson 1915 – 2009, американский экономист, лауреат Sir John Richard Hicks (1904 — 1989) Нобелевской премии по экономике — английский экономист. (1970) «за научную работу, Лауреат Нобелевской премии 1972 г. развившую статическую и «за новаторский вклад в общую динамическую экономическую теорию равновесия и теорию и внесшую вклад в благосостояния» повышение общего уровня анализа в области экономической науки»
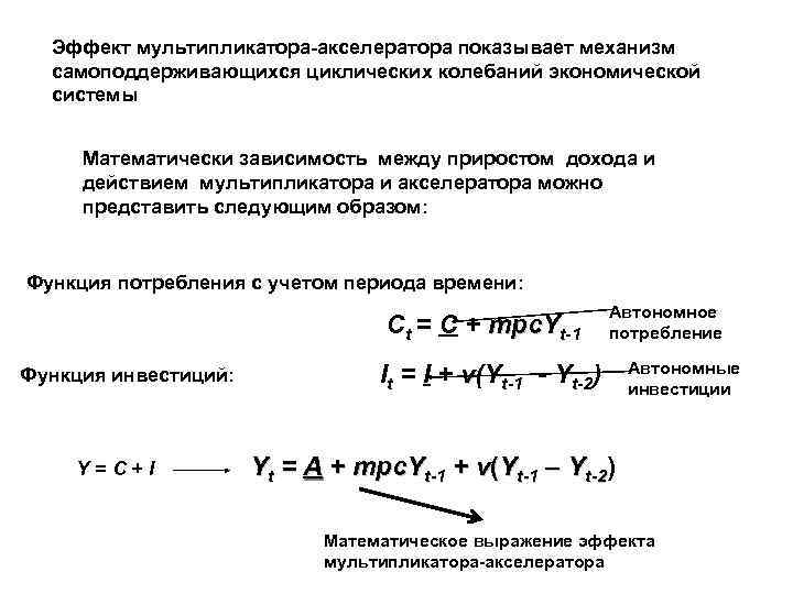
Эффект мультипликатора-акселератора показывает механизм самоподдерживающихся циклических колебаний экономической системы Математически зависимость между приростом дохода и действием мультипликатора и акселератора можно представить следующим образом: Функция потребления с учетом периода времени: Автономное Сt = C + mpc. Yt-1 mpc потребление Функция инвестиций: It = I + v(Yt-1 - Yt-2) Автономные инвестиции Y=C+I Yt = A + mpc. Yt-1 + v(Yt-1 – Yt-2) Математическое выражение эффекта мультипликатора-акселератора
Yt = A + mpc. Yt-1 + v(Yt-1 – Yt-2) - сочетание эффектов мультипликатора и акселератора объясняет механизм среднесрочных циклов ПРИМЕР: В силу внешних причин (рост населения, технические нововведения) возрастают автономные инвестиции Автономные инвестиции вызывают рост Y Автономные инвестиции - рост Y зависит от мультипликатора - мультипликатор – от mpc Рост Y вызовет производные инвестиции, которые производные инвестиции будут увеличиваться с учетом эффекта акселератора v
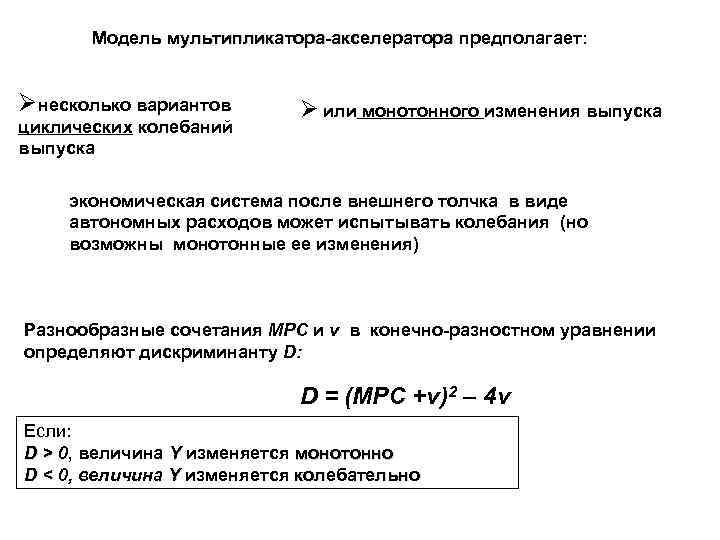
Модель мультипликатора-акселератора предполагает: мультипликатора-акселератора Øнесколько вариантов Ø или монотонного изменения выпуска циклических колебаний выпуска экономическая система после внешнего толчка в виде автономных расходов может испытывать колебания (но возможны монотонные ее изменения) Разнообразные сочетания MPC и v в конечно-разностном уравнении определяют дискриминанту D: D = (MPC +v)2 – 4 v Если: D > 0, величина Y изменяется монотонно 0 D < 0, величина Y изменяется колебательно 0
Колебательные движения экономической системы могут быть: üзатухающие üвзрывные в зависимости от различных üс постоянной амплитудой сочетаний (MPC ∙v) 0< МРС < 1 1. Если (MPC ∙ v) < 1 – система сталкивается с затухающими колебаниями: после внешнего шока колебания Y постепенно будут колебаниями: приближаться к равновесному значению Y 2. Если (MPC ∙ v) > 1 - система будет испытывать взрывные колебания, все более взрывные колебания, удаляясь от состояния равновесного Y В реальной экономике параметры MPC и v 3. Если (v = 1) – система будет испытывать соответствуют варианту 2, колебания с постоянной амплитудой (при постоянной амплитудой при котором значения Y за любых значениях МРС) 5 -10 лет должны быть огромны
Однако практика не демонстрирует колебаний взрывного типа: С одной стороны, С другой стороны, падение Y ограничено «полом» – величина Y отрицательными чистыми инвестициями, равными (реального ВВП) в величине амортизации (таблица, 7 -я строка) – амплитуда действительности колебаний ограничена со стороны совокупного спроса ограничена (инвестициями) «потолком» - значением потенциального ВВП Время Годовые Основной Чистые Валовые продажи капитал, К инвестиции: конечной In Ig = In + d (норма продукции, Y амортизации) 1 год 20 40 0 4 2 год 20 40 0 4 3 год 20 40 0 4 год 30 60 20 + 6 = 26 5 год 50 100 40 + 10 = 50 Волна растущего национального дохода, 6 год 50 100 0 + 10 = 10 ударившись о «потолок» , приводит его к 7 год 49 98 -2 (-2 + 9, 8) = 7, 8 обратной динамике Когда понижательная тенденция деловой активности достигнет «пола» , начинается противоположный процесс оживления и подъема
Почему практика не демонстрирует колебаний затухающего типа: Идея Рагнара Фриша (выдвинута в статье «Проблемы распространения и проблемы импульса» (1933 г. ): Р. Фриш сравнивает экономику с маятником: маятник часов постепенно остановился, если бы не регулятор хода, который каждый раз дает маятнику толчок, поддерживая его качание Подход Фриша объясняет неисчезающую цикличность экономики: толчки возникают вновь и вновь
Эффект акселератора-мультипликатора рассматривался многими экономистами акселератора-мультипликатора как неотъемлемый элемент циклических колебаний: порождаемый нестабильностью экономики и порождающий нестабильность Но в оценке значимости эффекта акселератора-мультипликатора имеются существенные разногласия В модели акселератора-мультипликатора предприниматели – некие «тугодумы» переносящие прошлую динамику дохода (объема продаж) на сегодняшний день И, следовательно, своими действиями они способствуют циклическим колебаниям деловой активности (что, в свою очередь, делает их прогнозы и ожидания ошибочными) Тем не менее и сегодня МОДЕЛЬ АКСЕЛЕРАТОРА-МУЛЬТИПЛИКАТОРА считается пригодной для описания механизма распространения импульсов – внешних толчков экономической системы


