Лекция 8 7. Получение массивных катализаторов методом осаждения


























6532-l_08-spa-metod_osaghdeniya_mehanizm_osaghdeniya.ppt
- Количество слайдов: 26
Лекция 8 7. Получение массивных катализаторов методом осаждения 7.1. Технологические аспекты метода осаждения из растворов 7.1.1. Основные этапы синтеза катализаторов методом осаждения 7.1.2. Технологические приёмы проведения стадии осаждения 7.1.3. Основные параметры и факторы осаждения 7.2. Механизмы формирования гидроксидов металлов 7.2.1. Старение осадков под маточным раствором 7.2.2. Классификация осадков по способности к кристаллизации при старении 7.3. Основы классической теории конденсации 7.3.1. Классическая теория конденсации и общий механизм осаждения гидроксидов 7.3.2. Причины неадекватности классической теории конденсации в интерпретации закономерностей формирования ПЧ гидроксидов катионов I-III групп
7. Получение массивных катализаторов методом осаждения из растворов Способы осаждения из растворов ► упаривание ► высаливание (замена растворителя) ► химическое осаждение ► электрохимическое осаждение Осаждение из растворов (как правило – предшественников катализаторов) является одним из наиболее распространенных подходов к получению массивных катализаторов
Достоинства метода ● Многостадийность, что позволяет надежно контролировать протекание физико-химических процессов и благодаря этому целенаправленно регулировать химический и фазовый состав, дисперсность и морфологию частиц промежуточных продуктов ● Универсален для получения предшественников различной природы: гидроксидов и оксидов, солей и комплексов, металлических черней, поэтому применим для синтеза широкого ассортимента катализаторов (массивных и нанесенных, одно- и многокомпонентных) ● Достигается однородное на молекулярном уровне смешение и равномерное распределение компонентов в катализаторе Недостатки метода ● Многостадийность, что усложняет технологию производства ● Использование агрессивных реагентов ● Большое количество сточных вод и вредных выбросов
7.1.1. Основные этапы синтеза катализаторов методом осаждения гидроксидов
7.1.2. Технологические приёмы проведения стадии осаждения
Гидролиз в гомогенных условиях используется в случае, когда необходимо получить кристаллы совершенной формы, совместить или провести стадию гидролитического осаждения (гелеобразования) позже стадии формования сферических гранул (например, при получении Al2O3) Г) «Гомогенное» осаждение Основной принцип – эксплуатация кинетически затруднённых химических процессов, скорость протекания которых легко контролируется нагреванием ► гидролитическое разложение веществ, которое вызывает сдвиг рН среды в область выпадения осадка осаждаемого компонента, присутствующего в растворе:
► редокс-реакции: между одноименно заряженными ионами осадителя (восстанавливающего агента) и комплексами осаждаемого металла, между слабыми органическими восстановителями (спирты, гликоли, сахара, оксикислоты) и ионами металлов, между комплексами металлов с легкоокисляющимися органическими лигандами (например, EDTА, En) и окислителями (Н2О2) Другой принцип – облучение растворов легковосстанавливаемых ионов металлов пучком электронов в ускорителе
7.1.3. Зависимость формирования и свойств осадков от способа и основных параметров ключевых стадий осаждения Свойства осадка Протекание процесса Свойства осадка
Условие окончания осаждения
Теоретически вычисленные значения рН начала осаждения в сравнении с экспериментальными результатами В скобках приведены экспериментальные значения
Основные достижения 70-80 гг. XX в.: Установление единого стадийного механизма образования гидроксидов Классификация гидроксидов по их способности к кристаллизации [Дзисько В.А.] Раскрытие механизмов формирования и старения аморфного силикагеля [Айлер Р.К., Симонова Л.Г., Фенелонов В.Б.] Создание теории кристаллизации малорастворимых гидроксидов по механизму ориентированного наращивания [Буянов Р.А., Криворучко О.П.] Основные достижения последних 10 – 15 лет: Развитие экспериментальных и теоретических основ золь-гель синтеза через алкоксидные соединения Синтез нового класса мезопористых мезофазных материалов (В.Б. Фенелонов, Введение в физическую химию формирования супрамолекулярной структуры адсорбентов и катализаторов. Новосибирск: СО РАН, 2002) 7.2. Механизмы формирования гидроксидов металлов Развитие представлений о механизмах процессов осаждения Наибольшего прогресса в области управления процессом осаждения удалось достигнуть в 70 – 80-х гг. прошлого столетия, когда были раскрыты механизмы образования осадков гидроокисей, начиная с наиболее ранних стадий их формирования
Схема общего механизма коллоидно-химического осаждения Соль + ОН (или Н+) ПГК – полиядерные гидроксокомплексы ПЧ – первичные частицы
Какие стадии осаждения определяют величину удельной поверхности конечных продуктов?
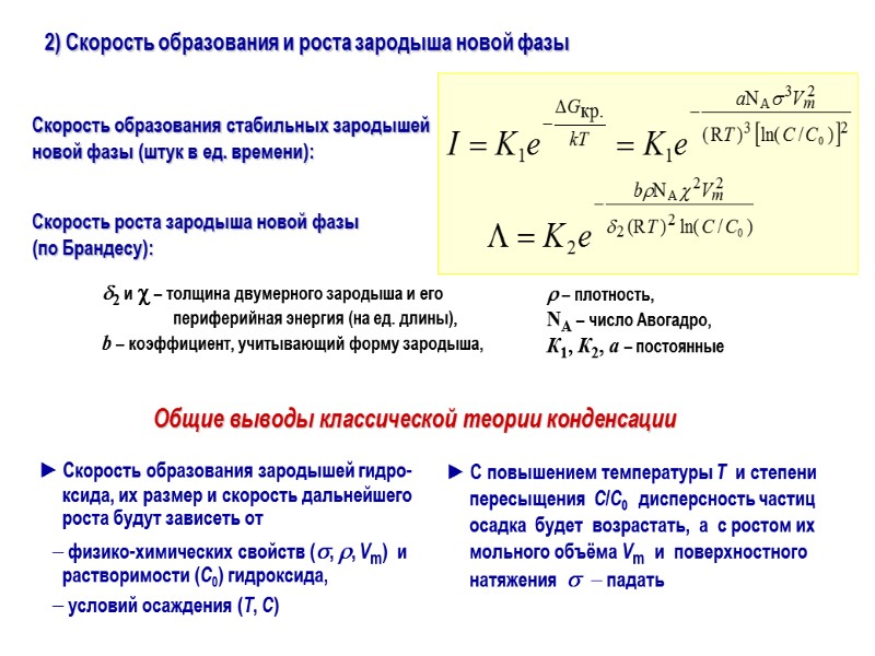
7.3. Основы классической теории конденсации Процесс конденсации предполагает образование новой фазы и увеличение её объёма на уже имеющихся инородных поверхностях (гетерогенная конденсация) или на поверхности зародышей этой же фазы, появляющихся самопроизвольно в результате флуктуаций плотности среды и концентрации вещества (гомогенная конденсация)
Теория гомогенной конденсации по Гиббсу-Фольмеру-Оствальду тв., р-р – значения химического потенциала вещества в твердой фазе и в растворе, V, S, r, – величины объёма, поверхности, радиуса и поверхностного натяжения зародыша, n, Vm – количество молей и мольный объём вещества новой фазы
Из условия экстремума в точке (rкр. , Gкр..): легко получить Следовательно, где С/С0 – степень пересыщения в точке (rкр. , Gкр..). Координаты (rкр. , Gкр..) экстремума G : Энергия Гиббса образования зародыша новой фазы:
7.3.1. Классическая теория конденсации и общий механизм осаждения гидроксидов ► В рамках общего механизма осаждения гидроксидов степень пересыщения будет определяться растворимостью гидроксида С0 и соотношением скоростей гидролиза W1 и конденсации W3. В этой связи могли бы иметь место два предельных варианта: 1) Гидролиз протекает быстрее конденсации W1>> W3, а растворимость С0 мала. Результат: высокая скорость образования зародышей из-за сильного пересыщения раствора, высокая дисперсность ПЧ 2) Гидролиз протекает медленнее конденсации W1<< W3. Результат: низкая скорость образования зародышей из-за снижения пересыщения раствора, низкая дисперсность ПЧ А как на практике?
Экспериментальные данные о средних размерах ПЧ у свежеприготовленных золей гидроксидов адсорбционные измерения электронная микроскопия рентгенофазовый анализ DПЧ const: эксперимент не согласуется с теорией!
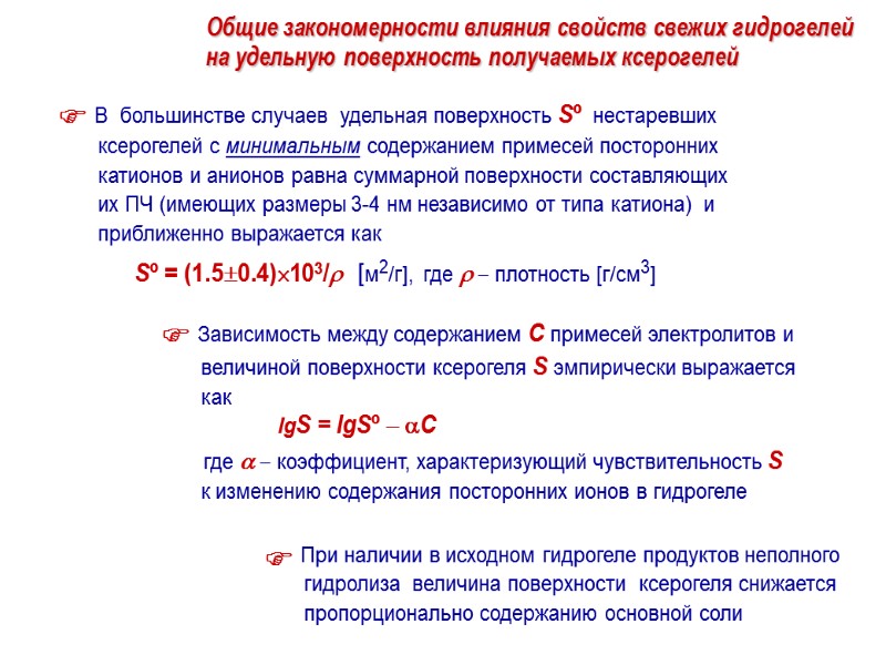
Общие закономерности влияния свойств свежих гидрогелей на удельную поверхность получаемых ксерогелей
7.3.2. Причины неадекватности классической теории конденсации для интерпретации закономерностей формирования ПЧ гидроксидов катионов I-III групп 1. Не привлекаются представления о диффузионном переносе материала к растущим зародышам 2. Игнорируется существование бóльших локальных пересыщений с момента добавления осадителя до достижения равномерного его распределения в объёме раствора благодаря перемешиванию 3. Не принимается во внимание роль различных примесей (химических и механических) в образовании зародышей новой фазы Идеализированность модели конденсации в рамках классического подхода
4. В основе классической теории конденсации лежит допущение о равно-вероятности присоединения (или удаления) “неделимых” элементов структуры частицы в любой точке её поверхности. Однако в случае ПЧ гидроксидов это допущение неправомочно, т.к. они являются полимерными клубками, для которых в этом отношении следует ожидать наличия энергетической неравноценности связи концевых и внутрицепных звеньев, а также возможность появления “неделимых” элементов бóльшего размера, создающих иные условия конденсации 5. В классической теории конденсации задействованы неспецифические физические силы (ван-дер-ваальсовы, кулоновские), отличающиеся ненаправленностью действия, тогда как высокая доля ковалентности связей ЭО в гидроксидах (особенно для I и III групп) подразумевает стерические эффекты при образовании и разрыве этих связей “Из-за строгости математических формул легко забывается гипотетическая природа предпосылок…” Ф. Энгельс Неприменимость классической модели конденсации к частицам полимеров
Особенности протекания спинодального распада 7.3.3. Спинодальный распад абсолютно неустойчивых фаз 1. В отличие от конденсации в метастабильных системах (величина Gкр. конечна), при спинодальном распаде Gкр.→0. Поэтому спинодальный распад характеризуется диффузионной кинетикой. 2. Система, вследствие ничтожных флуктуаций плотности или температуры, быстро теряет пространственную однородность и, релаксируя, приобретает особую зернисто-ячеечную структуру без фазовых границ (обычная гетерогенность появляется на более поздних стадиях). 3. Неоднородности состава возникают практически одновременно во всём объёме системы и всегда усиливаются реакцией системы на эти флуктуации, что отвечает отрицательному коэффициенту диффузии (т.н. «восходящая» диффузия). 4. Из всего набора частот флуктуаций усиливаются только отвечающие определенному критерию, в результате чего в системе получают преимущество концентрационные волны с близкой длиной волны (но со случайными ориентациями, фазами и амплитудами), что обуславливает характерный размер в образующейся зернисто-ячеечной структуре.
Процессы при старении осадков с массопереносом через дисперсионную среду: ● конденсация – превращение агрегатов частиц в конденсационно-кристаллизационные структуры (вплоть до их полного слияния), ● рекристаллизация – укрупнение частиц за счет растворения более мелких, а также изменение их габитуса (формы), ● переосаждение с образованием новых частиц более устойчивой фазы с массопереносом внутри твердого тела: ● кристаллизация – упорядочение внутренней структуры частиц, ● изменение фазового и химического состава частиц Причины старения осадков ● образование осадков протекает в не-равновесных условиях – по концентрациям реагентов, – по физическим свойствам дисперси- онной среды (ионная сила, вязкость, микронеоднородность и др.), ● частицы осадка термодинамически неустойчивы, т.к. обладают большой избыточной энергией из-за развитой поверхности и многочисленных де-фектов структуры 7.4. Старение осадков под маточным раствором
Следствия 1. Растворимость кристаллитов возрастает с уменьшением их размера (эффект Гиббса-Томпсона) 2. Концентрация раствора, находящаяся в равновесии с частицей твердого тела, зависит от ее размера чем крупнее частица, тем ниже соответствующая равновесная концентрация: – для частиц меньших, чем равновесный размер при заданной концентрации, раствор является ненасыщенным (частицы растворяются), – этот раствор пересыщен по отношению к более крупным частицам (частицы растут) 3. Концентрация вещества над вогнутой поверхностью ниже, а над выпуклой – выше, чем над плоской поверхностью Механизм массопереноса в осадках через дисперсионную среду Концентрация вещества в растворе над искривлёной поверхностью частицы: выпуклой (+) и вогнутой () Cr – концентрация вещества над частицей, r – радиус частицы (или радиус вписанной окружности для искривлённой поверхности), C0 – концентрация вещества над плоской поверхностью (т.е. при r→ ), – поверхностное натяжение, Т – температура (аналогично уравнению Кельвина-Оствальда для равновесия пар-жидкость)
Причины различий в кинетике кристаллизации гидроксидов I-III групп

