Лекция 7_МСиС_1 сем_КАА.ppt
- Количество слайдов: 14
Лекция № 7 Виды и методы измерений. Обработка результатов косвенных измерений. 1
Виды измерений В зависимости от способа обработки экспериментальных данных для получения результата различают следующие виды измерений прямые, косвенные, совместные, совокупные и измерения корреляционно связанных величин. 1. Прямые измерения - это измерения, при которых значения величин находят непосредственно из опытных данных в результате выполнения измерений. Различают однократные и многократные прямые измерения. Примеры: измерение напряжения вольтметром, измерение тока амперметром, сопротивления – омметром. 2
2. Косвенные измерения это измерения, при которых искомое значение величины Y находят на основании известной зависимости F между этой величиной и другими величинами xj, подвергаемыми прямым измерениям. Примеры: Rx = F(U, I) = U/I Px= F(U, I) = UI Px = F(U, R) = U 2/R Px = F(I, R) = I 2 R 3
3. Совместные измерения одновременные измерения значений нескольких неодноименных величин для определения зависимости между ними. Пример – температурные измерения для определения R 0, A, B измеряется RT при трех температурах и решается система из трех уравнений 4
4. Совокупные измерения одновременные измерения нескольких значений одноименных величин, при которых искомое значение находят решением системы уравнений, составленных по результатам прямых измерений различных сочетаний значений этих величин. 5
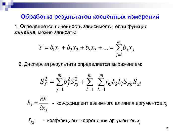
Обработка результатов косвенных измерений 1. Определяется линейность зависимости, если функция линейна, можно записать: 2. Дисперсия результата определяется выражением: - коэффициент взаимного влияния аргументов xj rkl - коэффициент корреляции аргументов xj 6
Дисперсии аргументов определяются выражением: Коэффициент корреляции: Если rkl 1, то имеется тесная связь между аргументами и ее необходимо учитывать. Если rkl 0, то связи между аргументами нет и ее можно не учитывать. 7
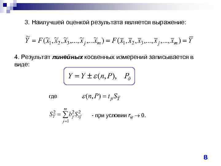
3. Наилучшей оценкой результата является выражение: 4. Результат линейных косвенных измерений записывается в виде: где - при условии rkl 0. 8
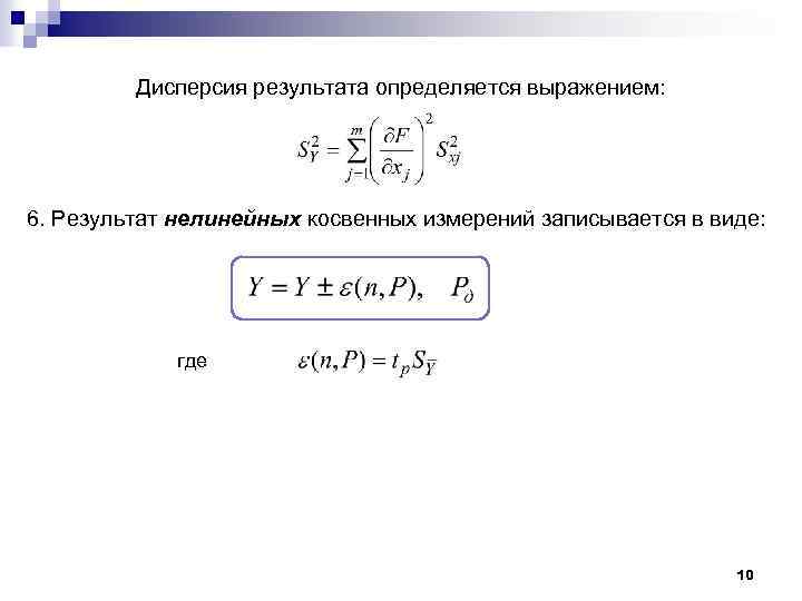
5. Если функциональная зависимость F не линейна, можно записать в виде ряда Тейлора: где xj – абсолютные погрешности измерения аргументов; R - остаточный член, который для функции двух аргументов: Остаточным членом пренебрегают, если выполняется условие: R < 0, 8 Sy. 9
Дисперсия результата определяется выражением: 6. Результат нелинейных косвенных измерений записывается в виде: где 10
Методы измерения выделяются в зависимости от их взаимодействия с мерой, их классификация показана на рисунке МЕТОДЫ ИЗМЕРЕНИЯ Непосредственной оценки Дифференциальный Совпадения Сравнения с мерой Нулевой Замещения 11
При нулевом методе измерения разность измеряемой и известной величин сводится к нулю, что фиксируется нуль-индикатором – высокочувствительным прибором. Уравнение равновесия моста: Мост постоянного тока для измерения сопротивлений, Г – гальванометр. n = R 1 / R 2 – десятичный множитель 12
При методе замещения производится поочередное подключение на вход прибора измеряемой и известной величин, по двум показаниям прибора оценивается значение известной величины r. Д SA 1 T ˜ rx r 0 V r 1=100 OM Метод замещения 2 N k Измерение сопротивлений методом замещения. N – осциллограф. 13
При дифференциальном методе разность измеряемой величины известной определяется при помощи измерительного прибора. Дифференциальный метод ΔUx V Ux U 0 R U Схема измерения напряжения дифференциальным методом 14
Лекция 7_МСиС_1 сем_КАА.ppt