Лекция_6_ Нелинейное программирование.ppt
- Количество слайдов: 20
Лекция 6. Нелинейное программирование Денисова С. Т. ¡ Старший преподаватель ¡ кафедры ММи. МЭ ¡ 1
План: 1. Постановка задачи нелинейного программирования. 2. Метод множителей Лагранжа. Решение задачи потребительского выбора. 3. Задачи выпуклого программирования. Свойства выпуклых функций. 4. Графический способ решения. 5. Условия Куна-Такера. Пример.
Задача нелинейного программирования ¡ ¡ ¡ ¡ f =(x 1, x 2, …, хn) → min (max). При этом переменные должны удовлетворять ограничениям: g 1(x 1, x 2, …, хn) ≤b 1, …………… gm(x 1, x 2, …, хn) ≤bm, gk+1(x 1, x 2, …, хn)=bk+1, …………… gp(x 1, x 2, …, хn)=bp. x 1, x 2, …, хn ≥ 0, хотя бы одна из функций f, gi нелинейная.
Метод множителей Лагранжа f(x 1, x 2, …, хn )→max (min) при условиях: gi(x 1, x 2, …, хn)=0, i= (m
Применим необходимое условие экстремума : 5
Достаточное условие максимума (минимума): если матрица Гессе G в стационарной точке положительно определённая, то 6
Задача потребительского выбора u(x 1, x 2, , xn)→max ¡ при ограничении p 1 x 1+p 2 x 2+. . +pnxn=I ¡ x 1≥ 0, x 2≥ 0, . . , xn ≥ 0 Задача. Оптимальный набор потребителя составляет 6 ед. продукта х1 и 8 ед. продукта х2. Определите цены потребляемых благ, если известно, что доход потребителя равен 240 руб. Функция полезности потребителя имеет вид: ¡ u(x 1, x 2)= ¡ p 1 x 1+p 2 x 2=240, x 1≥ 0, x 2≥ 0 7
Cоставим функцию Лагранжа: L(x, λ )= u(x)+ λ ( px-I). ¡ Необходимое условие экстремума – равенство нулю частных производных: ¡ ¡ Отсюда вытекает, что для всех i в точке х рыночного равновесия выполняется равенство 8
¡ p 1 x 1+p 2 x 2=240 ¡ Подставив, вместо х1 – 6 ед. , вместо х2 – 8 ед. , получим: p 1=10 руб. , p 2=22, 5 руб. 9
Задача выпуклого программирования ¡ ¡ ¡ Дана система неравенств вида: gi(x 1, x 2, …, хn)≤bi , i=1, 2, . . , m (1) Z=f(x 1, x 2, …, хn ) (2) Функции gi(x 1, x 2, …, хn) являются выпуклыми на выпуклом множестве М, а функция Z либо выпукла на множестве М, либо вогнута. Задача выпуклого программирования состоит в отыскании такого решения системы (1), при котором (выпуклая) функция (2) достигает минимального значения , или вогнутая функция Z достигает максимального значения. 10
Свойства выпуклых функций: 1)Если F(X) –выпукла, то функция -F(X) – вогнута. 2) Функция F(X)=С и линейная функция F(X)=ax+b являются всюду выпуклыми и всюду вогнутыми. 3) Если функции F i(X) –выпуклы, i=1, . . , m, то при любых действительных числах i ≥ 0 функция i. F i(X) также является выпуклой. 4)Если F(X) –выпукла, то для любого числа область решений неравенства F(X)< является либо выпуклым множеством, либо пустым. 5)Если i(X) –выпуклые при всех неотрицательных значениях переменных, то область решений системы неравенств i(X)≤ bi , i=1, . . , m, является выпуклым множеством(если она не пуста). 11
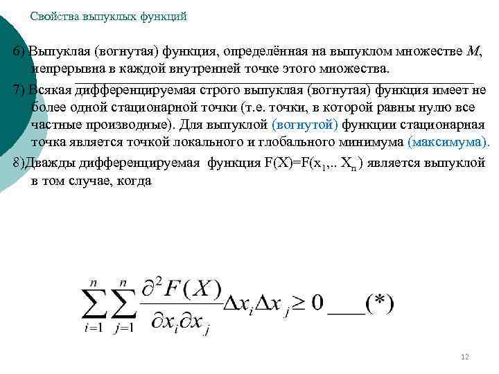
Свойства выпуклых функций 6) Выпуклая (вогнутая) функция, определённая на выпуклом множестве М, непрерывна в каждой внутренней точке этого множества. 7) Всякая дифференцируемая строго выпуклая (вогнутая) функция имеет не более одной стационарной точки (т. е. точки, в которой равны нулю все частные производные). Для выпуклой (вогнутой) функции стационарная точка является точкой локального и глобального минимума (максимума). 8)Дважды дифференцируемая функция F(X)=F(x 1, . . Xn ) является выпуклой в том случае, когда 12
Для любых Х М и х, не обращающихся в 0 одновременно. ¡ ¡ ¡ Для определения выпуклости функции применяют критерий Сильвестра: Условие (*) выполняется тогда итолько тогда, когда неотрицательны все главные миноры к матрицы вторых частных производных (матрицы Гессе). Если все к >0, то неравенство (*) выполняется как строгое, и функция F(X) является строго выпуклой. 13
Задача ЛП является частным случаем задачи выпуклого программирования. ¡ ¡ Если целевая функция Z является строго выпуклой (строго вогнутой) и если область решений системы ограничений не пуста и ограничена, то задача ВП всегда имеет единственное решение. Минимум выпуклой (максимум вогнутой) функции достигается внутри области решений, если там имеется стационарная точка, или на границе этой области, если внутри неё нет стационарной точки. 14
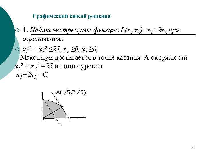
Графический способ решения 1. Найти экстремумы функции L(x 1, x 2)=x 1+2 x 2 при ограничениях ¡ x 12 + x 22 ≤ 25, x 1 ≥ 0, x 2 ≥ 0, Максимум достигается в точке касания А окружности x 12 + x 22 =25 и линии уровня x 1+2 x 2 =C ¡ А(√ 5, 2√ 5) 15
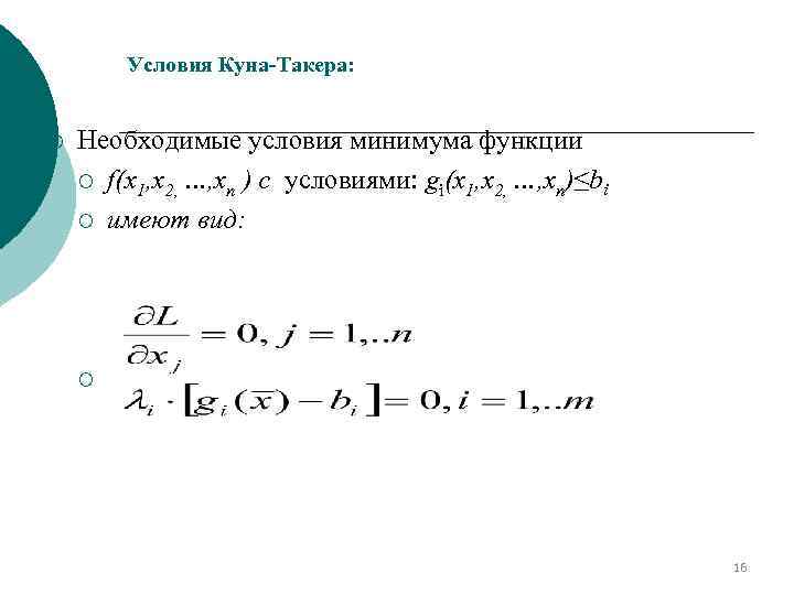
Условия Куна-Такера: ¡ Необходимые условия минимума функции ¡ f(x 1, x 2, …, хn ) с условиями: gi(x 1, x 2, …, хn)≤bi ¡ имеют вид: ¡ 16
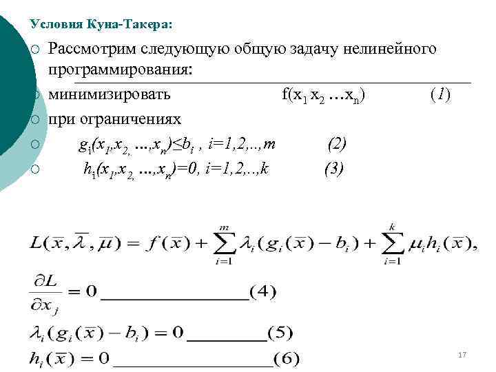
Условия Куна-Такера: ¡ ¡ ¡ Рассмотрим следующую общую задачу нелинейного программирования: минимизировать f(x 1 x 2 …xn) (1) при ограничениях gi(x 1, x 2, …, хn)≤bi , i=1, 2, . . , m (2) hi(x 1, x 2, …, хn)=0, i=1, 2, . . , k (3) 17
Достаточность условий Куна-Таккера: ¡ ¡ ¡ Пусть целевая функция f(x 1, , , xn) выпуклая, все ограничения в виде неравенств содержат вогнутые функции , а ограничения в виде равенств содержат линейные функции. Тогда если существует решение , удовлетворяющее условиям Куна—Таккера (4) — (6), то X* — оптимальное решение задачи нелинейного программирования. Проверить матрицу Гессе: Если положительно определённая в стационарной точке , то – минимум. Если отрицательно определённая в стационарной точке , то – максимум. 18
Пример на применение условий Куна-Таккера 19
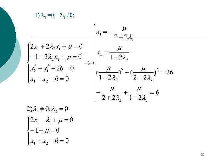
1) 1 =0; 2 ≠ 0; 20


